Cloudy Data Archive|
Cloudy
Spectral Synthesis Code for Astrophysics
|
#include <quantumstate.h>
Public Types | |
| typedef ProxyIterator < qStateProxy, qStateConstProxy > | iterator |
| typedef ProxyIterator < qStateConstProxy, qStateConstProxy > | const_iterator |
| typedef qStateProxy | reference |
| typedef qStateConstProxy | const_reference |
Public Member Functions | |
| qList () | |
| qList (const char *chLabel, size_t i) | |
| iterator | begin () |
| const_iterator | begin () const |
| iterator | end () |
| const_iterator | end () const |
| reference | operator[] (int i) |
| const_reference | operator[] (int i) const |
| void | init (const char *label, size_t i) |
| void | addone () |
| void | reset (int n) |
| size_t | size () const |
| realnum | width () const |
| void | set_width (realnum width) |
| string | chLabel () const |
| void | chLabel_set (const char *s) |
| double * | ConBoltz () |
| const double * | ConBoltz () const |
| double * | Boltzmann () |
| const double * | Boltzmann () const |
Private Member Functions | |
| void | resize (size_t i) |
Private Attributes | |
| string | m_chLabel |
| vector< quantumStateLabels > | m_labels |
| vector_avx< double > | m_ConBoltz |
| vector_avx< double > | m_Boltzmann |
| vector< Energy > | m_energy |
| vector< realnum > | m_g |
| vector< long > | m_j |
| vector< long > | m_J |
| vector< int > | m_IonStg |
| vector< int > | m_nelem |
| vector< long > | m_l |
| vector< double > | m_lifetime |
| vector< long > | m_n |
| vector< double > | m_ColDen |
| vector< double > | m_Pop |
| vector< double > | m_DepartCoef |
| vector< double > | m_NCrit |
| vector< long > | m_S |
| vector< long > | m_v |
| vector< enum level_status > | m_status |
| realnum | m_width |
Friends | |
| class | qStateProxy |
| class | qStateConstProxy |
| typedef qStateProxy qList::reference |
|
inlineexplicit |
|
inlineexplicit |
|
inline |
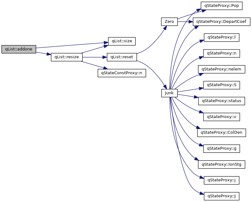
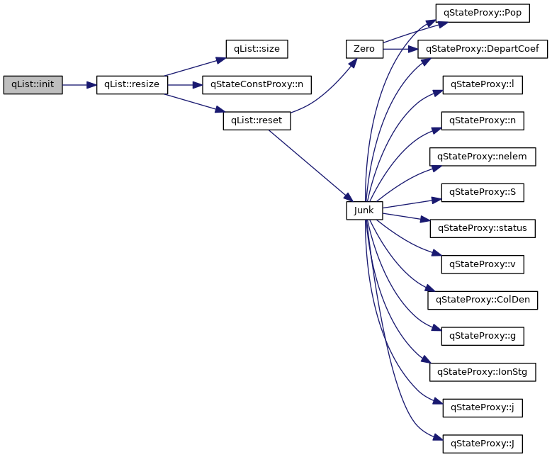
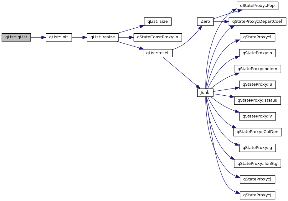
References resize(), and size().
Referenced by TransitionProxy::AddHiState(), TransitionProxy::AddLoState(), and diatomics::H2_ReadEnergies().

|
inline |
Referenced by diatomics::H2_Calc_Average_Rates(), diatomics::H2_Colden(), diatomics::H2_Cooling(), diatomics::H2_LevelPops(), diatomics::H2_ReadEnergies(), diatomics::H2_zero_pops_too_low(), TransitionProxy::Hi(), diatomics::init(), iso_level(), TransitionProxy::Lo(), diatomics::mole_H2_LTE(), operator[](), and diatomics::SolveExcitedElectronicLevels().
|
inline |
|
inline |
References get_ptr(), and m_Boltzmann.
Referenced by diatomics::H2_Cooling(), IonHydro(), iso_collide(), iso_cool(), and iso_level().

|
inline |
|
inline |
References m_chLabel.
Referenced by chIonLbl(), qStateProxy::chLabel(), and qStateConstProxy::chLabel().
|
inline |
References m_chLabel.
|
inline |
References get_ptr(), and m_ConBoltz.
Referenced by iso_collide().

|
inline |
|
inline |
References m_labels.
Referenced by diatomics::H2_Calc_Average_Rates(), diatomics::H2_Colden(), diatomics::H2_Cooling(), diatomics::H2_LevelPops(), diatomics::H2_ReadEnergies(), diatomics::H2_zero_pops_too_low(), diatomics::init(), diatomics::mole_H2_LTE(), and diatomics::SolveExcitedElectronicLevels().
|
inline |
References m_labels.
|
inline |
References m_chLabel, and resize().
Referenced by diatomics::H2_ReadEnergies(), InitCoreloadPostparse(), and qList().

|
inline |
|
inline |
|
inline |
|
inlineprivate |
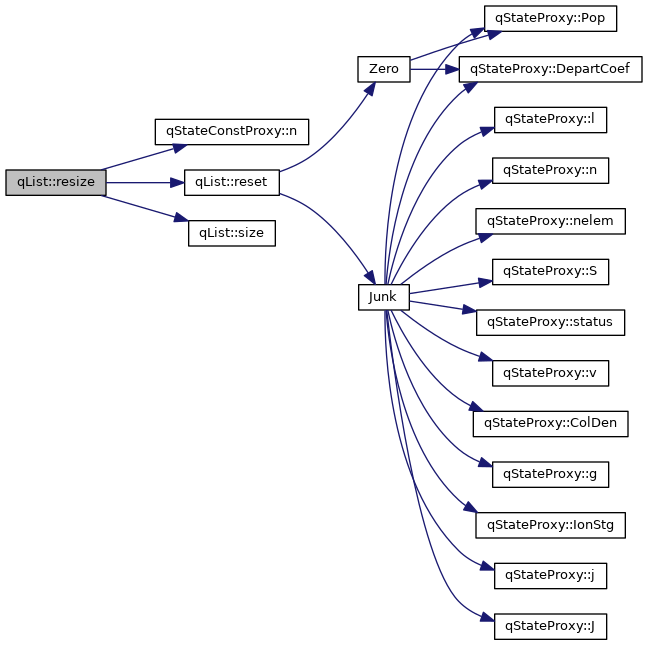
References m_Boltzmann, m_ColDen, m_ConBoltz, m_DepartCoef, m_energy, m_g, m_IonStg, m_j, m_J, m_l, m_labels, m_lifetime, m_n, m_NCrit, m_nelem, m_Pop, m_S, m_status, m_v, qStateConstProxy::n(), reset(), and size().
Referenced by addone(), init(), and diatomics::init().

|
inline |
|
inline |
References m_labels.
Referenced by TransitionProxy::AddHiState(), TransitionProxy::AddLoState(), addone(), getLevelsGeneric(), diatomics::H2_ReadEnergies(), diatomics::init(), levels(), lgCheckMonitors(), resize(), and SaveSpecies().
|
inline |
References m_width.
Referenced by set_width(), and TransitionListImpl::width().
|
friend |
|
friend |
|
private |
Referenced by Boltzmann(), qStateProxy::Boltzmann(), qStateConstProxy::Boltzmann(), and resize().
|
private |
Referenced by chLabel(), chLabel_set(), and init().
|
private |
Referenced by qStateProxy::ColDen(), qStateConstProxy::ColDen(), and resize().
|
private |
Referenced by ConBoltz(), qStateProxy::ConBoltz(), qStateConstProxy::ConBoltz(), and resize().
|
private |
Referenced by qStateProxy::DepartCoef(), qStateConstProxy::DepartCoef(), and resize().
|
private |
Referenced by qStateProxy::energy(), qStateConstProxy::energy(), and resize().
|
private |
Referenced by qStateProxy::g(), qStateConstProxy::g(), and resize().
|
private |
Referenced by qStateProxy::IonStg(), qStateConstProxy::IonStg(), and resize().
|
private |
Referenced by qStateProxy::j(), qStateConstProxy::j(), and resize().
|
private |
Referenced by qStateProxy::J(), qStateConstProxy::J(), and resize().
|
private |
Referenced by qStateProxy::l(), qStateConstProxy::l(), and resize().
|
private |
Referenced by qStateProxy::chConfig(), qStateConstProxy::chConfig(), end(), resize(), and size().
|
private |
Referenced by qStateProxy::lifetime(), qStateConstProxy::lifetime(), and resize().
|
private |
Referenced by qStateProxy::n(), qStateConstProxy::n(), and resize().
|
private |
Referenced by qStateProxy::NCrit(), qStateConstProxy::NCrit(), and resize().
|
private |
Referenced by qStateProxy::nelem(), qStateConstProxy::nelem(), and resize().
|
private |
Referenced by qStateProxy::Pop(), qStateConstProxy::Pop(), and resize().
|
private |
Referenced by resize(), qStateProxy::S(), and qStateConstProxy::S().
|
private |
Referenced by resize(), qStateProxy::status(), and qStateConstProxy::status().
|
private |
Referenced by resize(), qStateProxy::v(), and qStateConstProxy::v().
|
private |
Referenced by qList(), set_width(), and width().