Cloudy Data Archive|
Cloudy
Spectral Synthesis Code for Astrophysics
|
#include "cddefines.h"#include "atmdat.h"#include "atmdat_adfa.h"#include "helike_cs.h"#include "hydrogenic.h"#include "hydro_vs_rates.h"#include "iso.h"#include "opacity.h"#include "phycon.h"#include "thirdparty.h"#include "integrate.h"#include "freebound.h"#include "hydroeinsta.h"#include "dense.h"
Functions | |
| STATIC double | Fe26cs123 (QNPack inLo, QNPack inHi) |
| STATIC double | He2cs123 (QNPack inLo, QNPack inHi) |
| STATIC double | Hydcs123 (long nelem, long nHi, long lHi, long sHi, long nLo, long lLo, long sLo, char chType) |
| STATIC double | C6cs123 (QNPack inLo, QNPack inHi) |
| STATIC double | Ca20cs123 (QNPack inLo, QNPack inHi) |
| STATIC double | Ne10cs123 (QNPack inLo, QNPack inHi) |
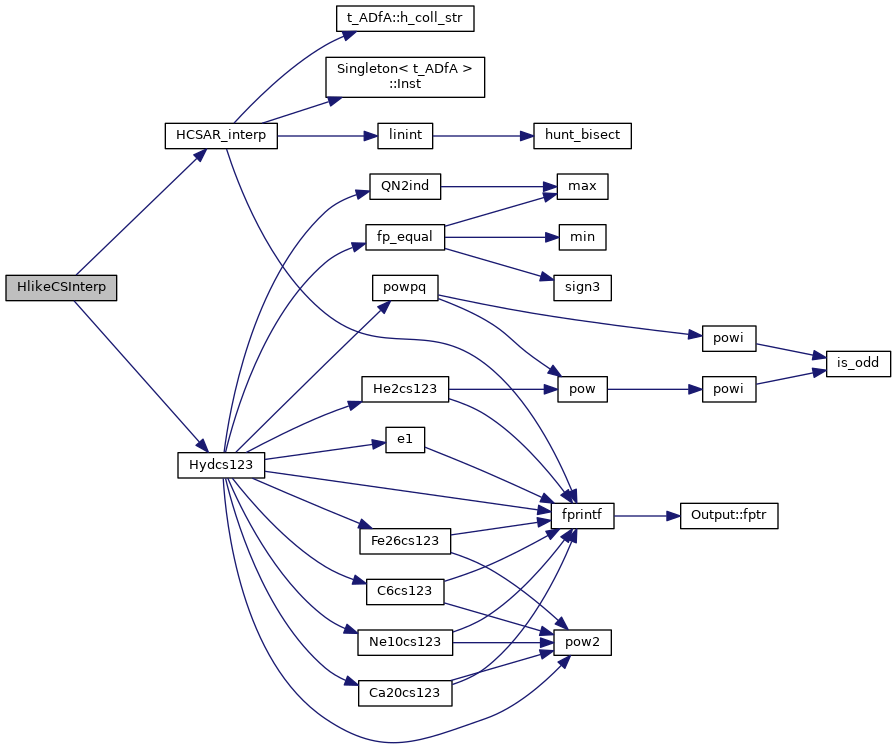
| STATIC realnum | HCSAR_interp (long nHi, long lHi, long sHi, long nLo, long lLo, long sLo) |
| STATIC realnum | HlikeCSInterp (long nelem, long Collider, long nHi, long lHi, long sHi, long nLo, long lLo, long sLo) |
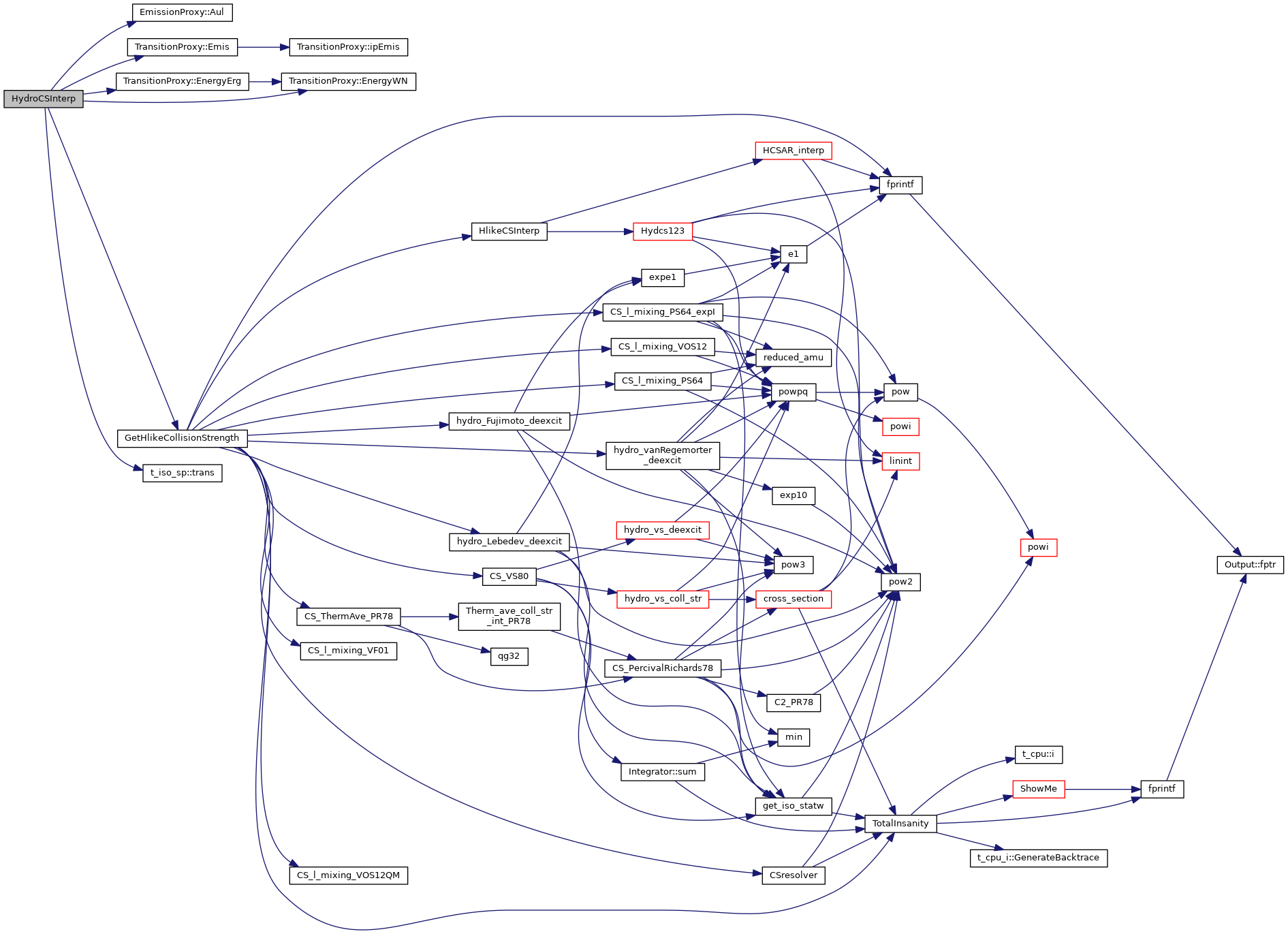
| realnum | HydroCSInterp (long nelem, long ipHi, long ipLo, long ipCollider) |
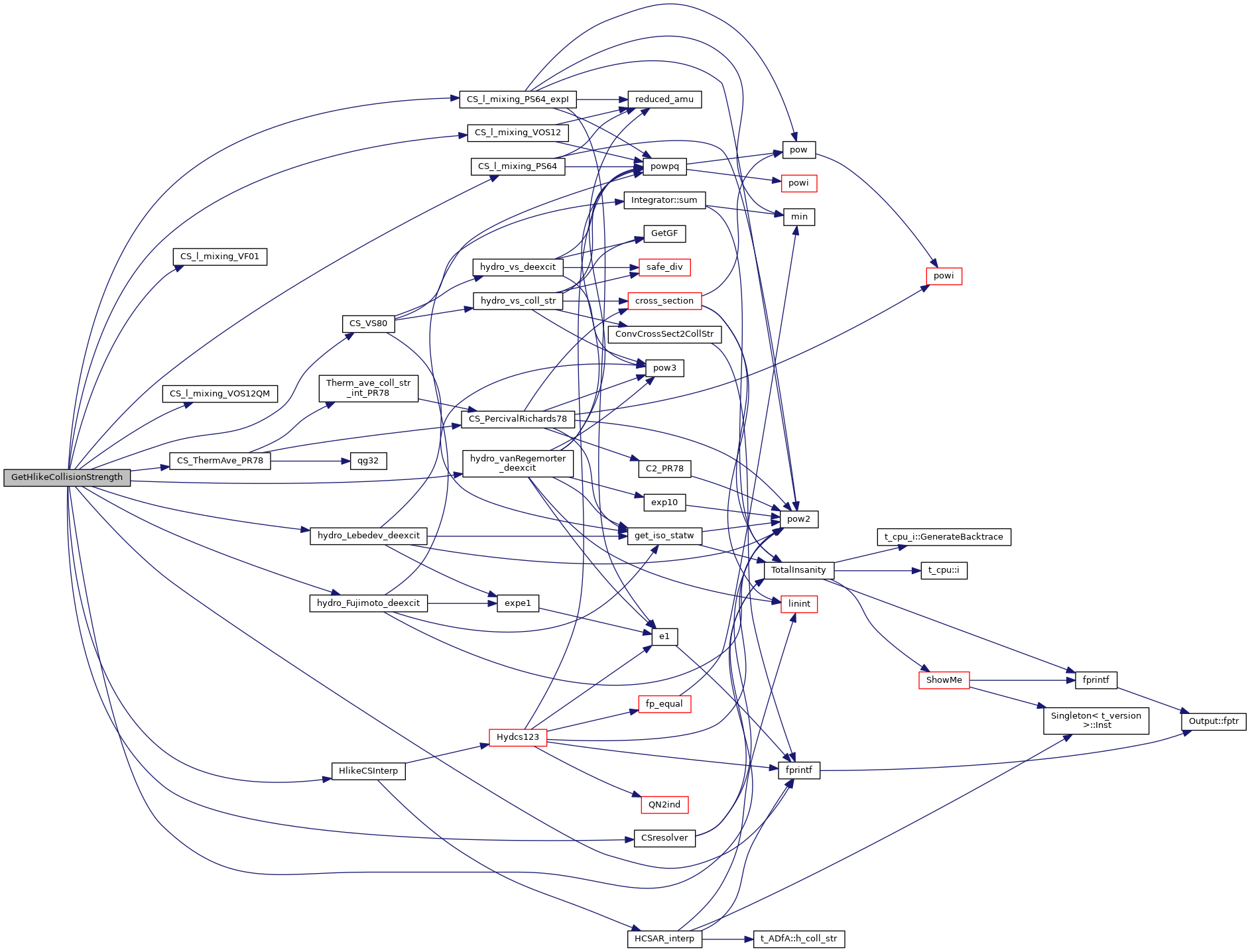
| realnum | GetHlikeCollisionStrength (long nelem, long ipCollider, long nHi, long lHi, long sHi, long gHi, double IP_Ryd_Hi, long nLo, long lLo, long sLo, double IP_Ryd_Lo, double Aul, double tauLo, double EnerWN, double EnerErg, const char **where) |
Variables | |
| static QNPack | in1 = QN2ind(1, 0, 2, 2) |
| static QNPack | in2 = QN2ind(2, 0, 2, 2) |
| static QNPack | in3 = QN2ind(2, 1, 2, -1) |
| static QNPack | in4 = QN2ind(3, 0, 2, 2) |
| static QNPack | in5 = QN2ind(3, 1, 2, -1) |
| static QNPack | in6 = QN2ind(3, 2, 2, -1) |
| static const realnum | HCSTE [NHCSTE] = {5802.f,11604.f,34812.f,58020.f,116040.f,174060.f,232080.f,290100.f} |
References cdEXIT, DEBUG_ENTRY, EXIT_FAILURE, fprintf(), in1, in2, in3, in4, in5, in6, ioQQQ, MAX2, MIN2, phycon, pow2(), and t_phycon::te.
Referenced by Hydcs123().

References cdEXIT, DEBUG_ENTRY, EXIT_FAILURE, fprintf(), in1, in2, in3, in4, in5, in6, ioQQQ, MAX2, MIN2, phycon, pow2(), and t_phycon::te.
Referenced by Hydcs123().

References cdEXIT, DEBUG_ENTRY, EXIT_FAILURE, fprintf(), in1, in2, in3, in4, in5, in6, ioQQQ, MAX2, MIN2, phycon, pow2(), and t_phycon::te.
Referenced by Hydcs123().

| realnum GetHlikeCollisionStrength | ( | long | nelem, |
| long | ipCollider, | ||
| long | nHi, | ||
| long | lHi, | ||
| long | sHi, | ||
| long | gHi, | ||
| double | IP_Ryd_Hi, | ||
| long | nLo, | ||
| long | lLo, | ||
| long | sLo, | ||
| double | IP_Ryd_Lo, | ||
| double | Aul, | ||
| double | tauLo, | ||
| double | EnerWN, | ||
| double | EnerErg, | ||
| const char ** | where | ||
| ) |
GetHlikeCollisionStrength calculate collision strengths for any transition of H-like iso sequence
| nelem | |
| ipCollider | |
| nHi | |
| lHi | |
| sHi | |
| gHi | |
| IP_Ryd_Hi | |
| nLo | |
| lLo | |
| sLo | |
| IP_Ryd_Lo | |
| Aul | |
| tauLo | |
| EnerWN | |
| EnerErg | |
| where |
References ASSERT, CS_l_mixing_PS64(), CS_l_mixing_PS64_expI(), CS_l_mixing_VF01(), CS_l_mixing_VOS12(), CS_l_mixing_VOS12QM(), CS_ThermAve_PR78(), CS_VS80(), CSresolver(), DEBUG_ENTRY, fprintf(), HlikeCSInterp(), hydro_Fujimoto_deexcit(), hydro_Lebedev_deexcit(), hydro_vanRegemorter_deexcit(), ioQQQ, ipELECTRON, ipH_LIKE, ipHYDROGEN, iso_ctrl, iso_sp, t_opac::lgCaseB_HummerStorey, t_isoCTRL::lgColl_excite, t_isoCTRL::lgCS_Fujim, t_isoCTRL::lgCS_Lebedev, t_isoCTRL::lgCS_PS64, t_isoCTRL::lgCS_PSClassic, t_isoCTRL::lgCS_VOS12, t_isoCTRL::lgCS_VOS12QM, t_isoCTRL::lgCS_vrgm, t_isoCTRL::lgCS_Vriens, t_isoCTRL::lgCS_Vrinceanu, opac, phycon, t_phycon::sqrte, t_phycon::te, and TotalInsanity().
Referenced by HydroCSInterp(), and iso_get_collision_strength().

References ASSERT, cdEXIT, DEBUG_ENTRY, EXIT_FAILURE, fprintf(), t_ADfA::h_coll_str(), HCSTE, Singleton< t_ADfA >::Inst(), ioQQQ, linint(), NHCSTE, phycon, and t_phycon::te.
Referenced by HlikeCSInterp().

References cdEXIT, DEBUG_ENTRY, EXIT_FAILURE, fprintf(), in1, in2, in3, in4, in5, in6, ioQQQ, phycon, pow(), and t_phycon::te.
Referenced by Hydcs123().

| STATIC realnum HlikeCSInterp | ( | long | nelem, |
| long | Collider, | ||
| long | nHi, | ||
| long | lHi, | ||
| long | sHi, | ||
| long | nLo, | ||
| long | lLo, | ||
| long | sLo | ||
| ) |
References ASSERT, DEBUG_ENTRY, HCSAR_interp(), Hydcs123(), ipELECTRON, ipH_LIKE, ipHYDROGEN, ipPROTON, and iso_sp.
Referenced by GetHlikeCollisionStrength().

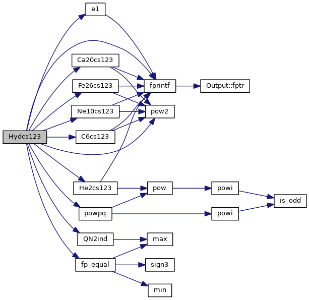
| STATIC double Hydcs123 | ( | long | nelem, |
| long | nHi, | ||
| long | lHi, | ||
| long | sHi, | ||
| long | nLo, | ||
| long | lLo, | ||
| long | sLo, | ||
| char | chType | ||
| ) |
NB - all of these actually calculate EIE collision strengths
References ASSERT, C1, C6cs123(), Ca20cs123(), cdEXIT, DEBUG_ENTRY, e1(), EXIT_FAILURE, Fe26cs123(), fp_equal(), fprintf(), He2cs123(), in1, in2, in3, in4, in5, in6, ioQQQ, ipHYDROGEN, LIMELM, MAX2, MIN2, Ne10cs123(), phycon, pow2(), powpq(), QN2ind(), t_phycon::sqrte, and t_phycon::te.
Referenced by HlikeCSInterp().

| realnum HydroCSInterp | ( | long | nelem, |
| long | ipHi, | ||
| long | ipLo, | ||
| long | ipCollider | ||
| ) |
References EmissionProxy::Aul(), DEBUG_ENTRY, TransitionProxy::Emis(), TransitionProxy::EnergyErg(), TransitionProxy::EnergyWN(), t_iso_sp::fb, GetHlikeCollisionStrength(), ipH_LIKE, iso_sp, t_iso_sp::st, and t_iso_sp::trans().

References cdEXIT, DEBUG_ENTRY, EXIT_FAILURE, fprintf(), in1, in2, in3, in4, in5, in6, ioQQQ, MAX2, MIN2, phycon, pow2(), and t_phycon::te.
Referenced by Hydcs123().

|
static |
Referenced by HCSAR_interp().
Referenced by C6cs123(), Ca20cs123(), Fe26cs123(), He2cs123(), Hydcs123(), and Ne10cs123().
Referenced by C6cs123(), Ca20cs123(), Fe26cs123(), He2cs123(), Hydcs123(), and Ne10cs123().
Referenced by C6cs123(), Ca20cs123(), Fe26cs123(), He2cs123(), Hydcs123(), and Ne10cs123().
Referenced by C6cs123(), Ca20cs123(), Fe26cs123(), He2cs123(), Hydcs123(), and Ne10cs123().
Referenced by C6cs123(), Ca20cs123(), Fe26cs123(), He2cs123(), Hydcs123(), and Ne10cs123().
Referenced by C6cs123(), Ca20cs123(), Fe26cs123(), He2cs123(), Hydcs123(), and Ne10cs123().