Cloudy Data Archive|
Cloudy
Spectral Synthesis Code for Astrophysics
|
#include "cddefines.h"#include "cddrive.h"#include "input.h"#include "prt.h"#include "save.h"#include "called.h"#include "monitor_results.h"#include "grid.h"#include "service.h"#include "ran.h"
Functions | |
| exit_type | cdMain (int argc, const char *argv[]) |
| void | print_delimiter (long nOptimiz) |
| int | main (int argc, char *argv[]) |
Variables | |
| static const uint64 | default_seed = 0xc7f8f57fe95956a8ULL |
| exit_type cdMain | ( | int | argc, |
| const char * | argv[] | ||
| ) |
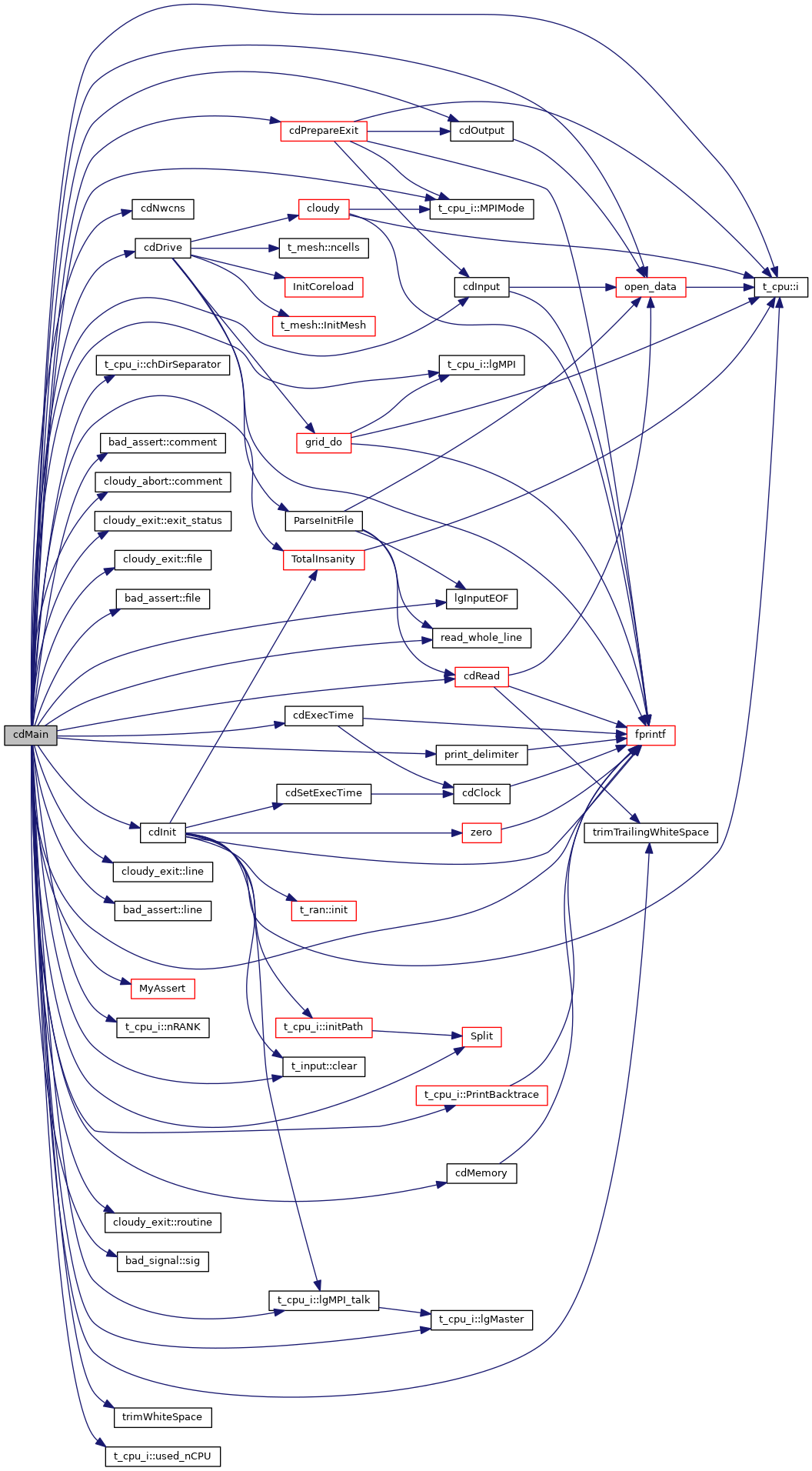
cdMain: this is the main entry point for Cloudy
References AS_LOCAL_ONLY_TRY, ASSERT, called, cdDrive(), cdExecTime(), cdEXIT, cdInit(), cdInput(), cdMemory(), cdNwcns(), cdOutput(), cdPrepareExit(), cdRead(), t_cpu_i::chDirSeparator(), t_save::chFilenamePrefix, t_save::chGridPrefix, t_save::chRedirectPrefix, t_input::clear(), bad_assert::comment(), cloudy_abort::comment(), cpu, t_input::curInclLevel, DEBUG_ENTRY, ES_BAD_ALLOC, ES_BAD_ASSERT, ES_BOTCHES, ES_BUS_ERROR, ES_CLOUDY_ABORT, ES_DOMAIN_ERROR, ES_FAILURE, ES_FP_EXCEPTION, ES_ILLEGAL_INSTRUCTION, ES_OUT_OF_RANGE, ES_SEGFAULT, ES_SUCCESS, ES_UNKNOWN_EXCEPTION, ES_UNKNOWN_SIGNAL, ES_WARNINGS, cloudy_exit::exit_status(), FALLTHROUGH, cloudy_exit::file(), bad_assert::file(), fprintf(), grid, t_cpu::i(), input, ioQQQ, ioStdin, iteration, lgBigBotch, t_grid::lgGrid, lgInputEOF(), t_cpu_i::lgMaster(), lgMonitorsOK, t_cpu_i::lgMPI(), t_cpu_i::lgMPI_talk(), t_prt::lgPrintHTML, t_prt::lgPrintTime, t_called::lgTalk, t_optimize::lgVaryOn, cloudy_exit::line(), bad_assert::line(), t_cpu_i::MPIMode(), MS_GRID, MS_POST_GRID, MyAssert(), t_optimize::nOptimiz, t_cpu_i::nRANK(), NULL, nzone, open_data(), optimize, print_delimiter(), t_cpu_i::PrintBacktrace(), prt, read_whole_line(), cloudy_exit::routine(), save, bad_signal::sig(), Split(), SPM_RELAX, TotalInsanity(), trimTrailingWhiteSpace(), trimWhiteSpace(), and t_cpu_i::used_nCPU().
Referenced by main().

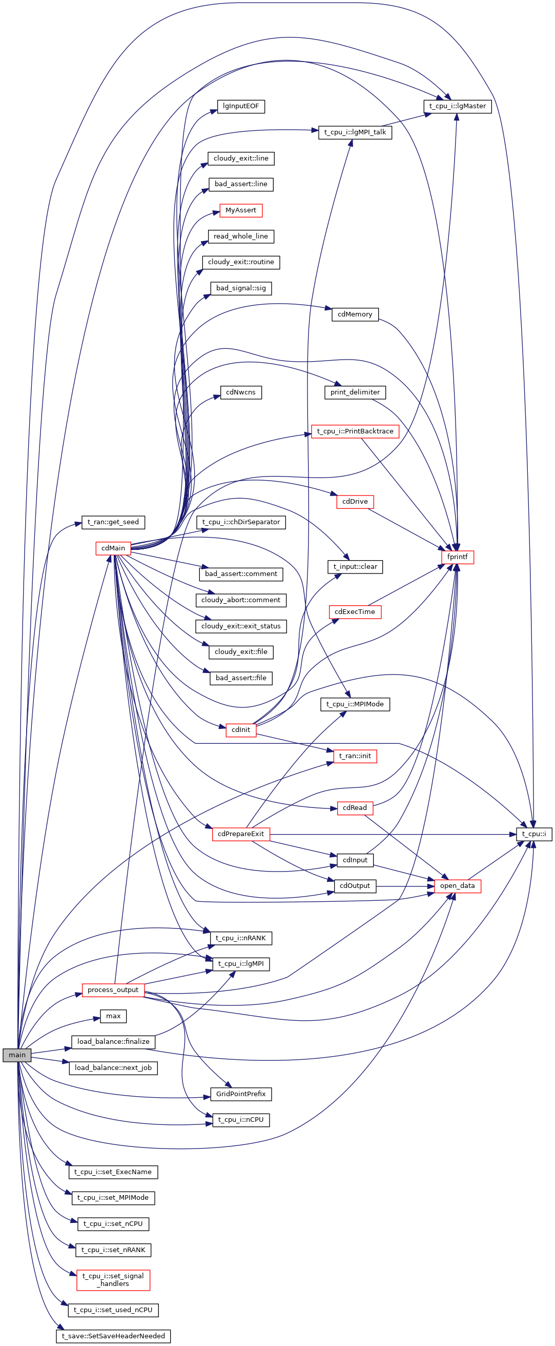
| int main | ( | int | argc, |
| char * | argv[] | ||
| ) |
main: this is a wrapper around cdMain. It takes care of the MPI stuff for non-MPI runs, this should do nothing more than call cdMain and exit.
References cdMain(), t_save::chRedirectPrefix, cpu, DEBUG_ENTRY, default_seed, ES_SUCCESS, EXIT_FAILURE, load_balance::finalize(), fprintf(), t_ran::get_seed(), grid, GridPointPrefix(), t_cpu::i(), t_ran::init(), ioQQQ, t_grid::lgGrid, t_grid::lgGridDone, t_grid::lgInsideGrid, t_cpu_i::lgMaster(), t_cpu_i::lgMPI(), t_grid::lgParallel, max(), MPI_Barrier, MPI_Bcast, MPI_Comm_rank, MPI_Comm_size, MPI_Finalize, MPI_Init, MS_GRID, MS_POST_GRID, t_cpu_i::nCPU(), load_balance::next_job(), t_optimize::nOptimiz, t_cpu_i::nRANK(), open_data(), optimize, process_output(), ran, save, t_grid::seqNum, t_cpu_i::set_ExecName(), t_cpu_i::set_MPIMode(), t_cpu_i::set_nCPU(), t_cpu_i::set_nRANK(), t_cpu_i::set_signal_handlers(), t_cpu_i::set_used_nCPU(), t_save::SetSaveHeaderNeeded(), t_grid::totNumModels, and t_grid::useCPU.

|
inline |
|
static |
Referenced by main().