Cloudy Data Archive|
Cloudy
Spectral Synthesis Code for Astrophysics
|
#include "cddefines.h"#include "h2_priv.h"#include "hmi.h"#include "rfield.h"#include "ipoint.h"#include "mole.h"
Functions | |
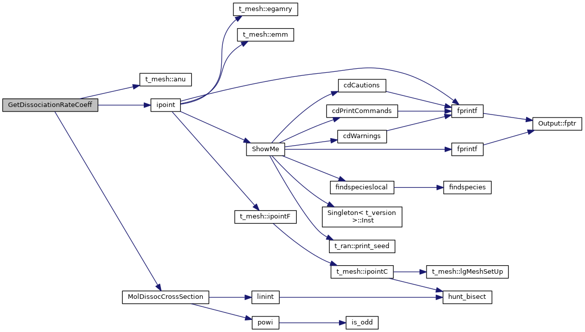
| STATIC void | GetDissociationRateCoeff (diss_tran &tran) |
| double | MolDissocCrossSection (const diss_tran &tran, const double &Mol_Ene) |
References t_mesh::anu(), t_rfield::ConInterOut, DEBUG_ENTRY, diss_tran::energies, t_rfield::flux, ipoint(), MIN2, MolDissocCrossSection(), t_rfield::nflux, t_rfield::outlin, t_rfield::outlin_noplot, diss_tran::rate_coeff, and rfield.
Referenced by diatomics::Mol_Photo_Diss_Rates().

| double MolDissocCrossSection | ( | const diss_tran & | tran, |
| const double & | Mol_Ene | ||
| ) |
References ASSERT, DEBUG_ENTRY, diss_tran::energies, linint(), powi(), and diss_tran::xsections.
Referenced by GetDissociationRateCoeff(), diatomics::GetHeatRate(), diatomics::MolDissocOpacity(), and OpacityCreateAll().
