Cloudy
Spectral Synthesis Code for Astrophysics
 All Classes Namespaces Files Functions Variables Typedefs Enumerations Enumerator Friends Macros Pages
thirdparty_quadpack.cpp File Reference
#include "cddefines.h"
#include "thirdparty_quadpack.h"
Include dependency graph for thirdparty_quadpack.cpp:

Functions

STATIC long xerror_ (const char *mesg, const long *nmesg, const long *nerr, const long *level, long)
 
static sys_float r1mach (long i)
 
static double d1mach (long i)
 
static void sgtsl_ (const long *, sys_float *, sys_float *, sys_float *, sys_float *, long *)
 
static void dgtsl_ (const long *, double *, double *, double *, double *, long *)
 
void dqage_ (const D_fp &f, const double *a, const double *b, const double *epsabs, const double *epsrel, const long *key, const long *limit, double *result, double *abserr, long *neval, long *ier, double *alist__, double *blist, double *rlist, double *elist, long *iord, long *last)
 
void dqag_ (const D_fp &f, const double *a, const double *b, const double *epsabs, const double *epsrel, const long *key, double *result, double *abserr, long *neval, long *ier, long *limit, const long *lenw, long *last, long *iwork, double *work)
 
void dqagie_ (const D_fp &f, const double *bound, const long *inf, const double *epsabs, const double *epsrel, const long *limit, double *result, double *abserr, long *neval, long *ier, double *alist__, double *blist, double *rlist, double *elist, long *iord, long *last)
 
void dqagi_ (const D_fp &f, const double *bound, const long *inf, const double *epsabs, const double *epsrel, double *result, double *abserr, long *neval, long *ier, long *limit, const long *lenw, long *last, long *iwork, double *work)
 
void dqagpe_ (const D_fp &f, const double *a, const double *b, const long *npts2, const double *points, const double *epsabs, const double *epsrel, const long *limit, double *result, double *abserr, long *neval, long *ier, double *alist__, double *blist, double *rlist, double *elist, double *pts, long *iord, long *level, long *ndin, long *last)
 
void dqagp_ (const D_fp &f, const double *a, const double *b, const long *npts2, const double *points, const double *epsabs, const double *epsrel, double *result, double *abserr, long *neval, long *ier, const long *leniw, const long *lenw, long *last, long *iwork, double *work)
 
void dqagse_ (const D_fp &f, const double *a, const double *b, const double *epsabs, const double *epsrel, const long *limit, double *result, double *abserr, long *neval, long *ier, double *alist__, double *blist, double *rlist, double *elist, long *iord, long *last)
 
void dqags_ (const D_fp &f, const double *a, const double *b, const double *epsabs, const double *epsrel, double *result, double *abserr, long *neval, long *ier, const long *limit, const long *lenw, long *last, long *iwork, double *work)
 
void dqawce_ (const D_fp &f, const double *a, const double *b, const double *c__, const double *epsabs, const double *epsrel, const long *limit, double *result, double *abserr, long *neval, long *ier, double *alist__, double *blist, double *rlist, double *elist, long *iord, long *last)
 
void dqawc_ (const D_fp &f, const double *a, const double *b, const double *c__, const double *epsabs, const double *epsrel, double *result, double *abserr, long *neval, long *ier, long *limit, const long *lenw, long *last, long *iwork, double *work)
 
void dqawfe_ (const D_fp &f, const double *a, const double *omega, const long *integr, const double *epsabs, const long *limlst, const long *limit, const long *maxp1, double *result, double *abserr, long *neval, long *ier, double *rslst, double *erlst, long *ierlst, long *lst, double *alist__, double *blist, double *rlist, double *elist, long *iord, long *nnlog, double *chebmo)
 
void dqawf_ (const D_fp &f, const double *a, const double *omega, const long *integr, const double *epsabs, double *result, double *abserr, long *neval, long *ier, long *limlst, long *lst, const long *leniw, const long *maxp1, const long *lenw, long *iwork, double *work)
 
void dqawoe_ (const D_fp &f, const double *a, const double *b, const double *omega, const long *integr, const double *epsabs, const double *epsrel, const long *limit, const long *icall, const long *maxp1, double *result, double *abserr, long *neval, long *ier, long *last, double *alist__, double *blist, double *rlist, double *elist, long *iord, long *nnlog, long *momcom, double *chebmo)
 
void dqawo_ (const D_fp &f, const double *a, const double *b, const double *omega, const long *integr, const double *epsabs, const double *epsrel, double *result, double *abserr, long *neval, long *ier, const long *leniw, long *maxp1, const long *lenw, long *last, long *iwork, double *work)
 
void dqawse_ (const D_fp &f, const double *a, const double *b, const double *alfa, const double *beta, const long *integr, const double *epsabs, const double *epsrel, const long *limit, double *result, double *abserr, long *neval, long *ier, double *alist__, double *blist, double *rlist, double *elist, long *iord, long *last)
 
void dqaws_ (const D_fp &f, const double *a, const double *b, const double *alfa, const double *beta, const long *integr, const double *epsabs, const double *epsrel, double *result, double *abserr, long *neval, long *ier, long *limit, const long *lenw, long *last, long *iwork, double *work)
 
void dqc25c_ (const D_fp &f, const double *a, const double *b, const double *c__, double *result, double *abserr, long *krul, long *neval)
 
void dqc25f_ (const D_fp &f, const double *a, const double *b, const double *omega, const long *integr, const long *nrmom, const long *maxp1, const long *ksave, double *result, double *abserr, long *neval, double *resabs, double *resasc, long *momcom, double *chebmo)
 
void dqc25s_ (const D_fp &f, const double *a, const double *b, const double *bl, const double *br, const double *alfa, const double *beta, const double *ri, const double *rj, const double *rg, const double *rh, double *result, double *abserr, double *resasc, const long *integr, long *nev)
 
void dqcheb_ (const double *x, double *fval, double *cheb12, double *cheb24)
 
void dqelg_ (long *n, double *epstab, double *result, double *abserr, double *res3la, long *nres)
 
void dqk15_ (const D_fp &f, const double *a, const double *b, double *result, double *abserr, double *resabs, double *resasc)
 
void dqk15i_ (const D_fp &f, const double *boun, const long *inf, const double *a, const double *b, double *result, double *abserr, double *resabs, double *resasc)
 
void dqk15w_ (const D_fp &f, D_fp1 w, const double *p1, const double *p2, const double *p3, const double *p4, const long *kp, const double *a, const double *b, double *result, double *abserr, double *resabs, double *resasc)
 
void dqk21_ (const D_fp &f, const double *a, const double *b, double *result, double *abserr, double *resabs, double *resasc)
 
void dqk31_ (const D_fp &f, const double *a, const double *b, double *result, double *abserr, double *resabs, double *resasc)
 
void dqk41_ (const D_fp &f, const double *a, const double *b, double *result, double *abserr, double *resabs, double *resasc)
 
void dqk51_ (const D_fp &f, const double *a, const double *b, double *result, double *abserr, double *resabs, double *resasc)
 
void dqk61_ (const D_fp &f, const double *a, const double *b, double *result, double *abserr, double *resabs, double *resasc)
 
void dqmomo_ (const double *alfa, const double *beta, double *ri, double *rj, double *rg, double *rh, const long *integr)
 
void dqng_ (const D_fp &f, const double *a, const double *b, const double *epsabs, const double *epsrel, double *result, double *abserr, long *neval, long *ier)
 
void dqpsrt_ (const long *limit, long *last, long *maxerr, double *ermax, double *elist, long *iord, long *nrmax)
 
double dqwgtc_ (const double *x, const double *c__, const double *, const double *, const double *, const long *)
 
double dqwgtf_ (const double *x, const double *omega, const double *, const double *, const double *, const long *integr)
 
double dqwgts_ (const double *x, const double *a, const double *b, const double *alfa, const double *beta, const long *integr)
 
void qage_ (const E_fp &f, const sys_float *a, const sys_float *b, const sys_float *epsabs, const sys_float *epsrel, const long *key, const long *limit, sys_float *result, sys_float *abserr, long *neval, long *ier, sys_float *alist__, sys_float *blist, sys_float *rlist, sys_float *elist, long *iord, long *last)
 
void qag_ (const E_fp &f, const sys_float *a, const sys_float *b, const sys_float *epsabs, const sys_float *epsrel, const long *key, sys_float *result, sys_float *abserr, long *neval, long *ier, long *limit, const long *lenw, long *last, long *iwork, sys_float *work)
 
void qagie_ (const E_fp &f, const sys_float *bound, const long *inf, const sys_float *epsabs, const sys_float *epsrel, const long *limit, sys_float *result, sys_float *abserr, long *neval, long *ier, sys_float *alist__, sys_float *blist, sys_float *rlist, sys_float *elist, long *iord, long *last)
 
void qagi_ (const E_fp &f, const sys_float *bound, const long *inf, const sys_float *epsabs, const sys_float *epsrel, sys_float *result, sys_float *abserr, long *neval, long *ier, const long *limit, const long *lenw, long *last, long *iwork, sys_float *work)
 
void qagpe_ (const E_fp &f, const sys_float *a, const sys_float *b, const long *npts2, const sys_float *points, const sys_float *epsabs, const sys_float *epsrel, const long *limit, sys_float *result, sys_float *abserr, long *neval, long *ier, sys_float *alist__, sys_float *blist, sys_float *rlist, sys_float *elist, sys_float *pts, long *iord, long *level, long *ndin, long *last)
 
void qagp_ (const E_fp &f, const sys_float *a, const sys_float *b, const long *npts2, const sys_float *points, const sys_float *epsabs, const sys_float *epsrel, sys_float *result, sys_float *abserr, long *neval, long *ier, const long *leniw, const long *lenw, long *last, long *iwork, sys_float *work)
 
void qagse_ (const E_fp &f, const sys_float *a, const sys_float *b, const sys_float *epsabs, const sys_float *epsrel, const long *limit, sys_float *result, sys_float *abserr, long *neval, long *ier, sys_float *alist__, sys_float *blist, sys_float *rlist, sys_float *elist, long *iord, long *last)
 
void qags_ (const E_fp &f, const sys_float *a, const sys_float *b, const sys_float *epsabs, const sys_float *epsrel, sys_float *result, sys_float *abserr, long *neval, long *ier, const long *limit, const long *lenw, long *last, long *iwork, sys_float *work)
 
void qawce_ (const E_fp &f, const sys_float *a, const sys_float *b, const sys_float *c__, const sys_float *epsabs, const sys_float *epsrel, const long *limit, sys_float *result, sys_float *abserr, long *neval, long *ier, sys_float *alist__, sys_float *blist, sys_float *rlist, sys_float *elist, long *iord, long *last)
 
void qawc_ (const E_fp &f, const sys_float *a, const sys_float *b, const sys_float *c__, const sys_float *epsabs, const sys_float *epsrel, sys_float *result, sys_float *abserr, long *neval, long *ier, long *limit, const long *lenw, long *last, long *iwork, sys_float *work)
 
void qawfe_ (const E_fp &f, const sys_float *a, const sys_float *omega, const long *integr, const sys_float *epsabs, const long *limlst, const long *limit, const long *maxp1, sys_float *result, sys_float *abserr, long *neval, long *ier, sys_float *rslst, sys_float *erlst, long *ierlst, long *lst, sys_float *alist__, sys_float *blist, sys_float *rlist, sys_float *elist, long *iord, long *nnlog, sys_float *chebmo)
 
void qawf_ (const E_fp &f, const sys_float *a, const sys_float *omega, const long *integr, const sys_float *epsabs, sys_float *result, sys_float *abserr, long *neval, long *ier, const long *limlst, long *lst, const long *leniw, const long *maxp1, const long *lenw, long *iwork, sys_float *work)
 
void qawoe_ (const E_fp &f, const sys_float *a, const sys_float *b, const sys_float *omega, const long *integr, const sys_float *epsabs, const sys_float *epsrel, const long *limit, const long *icall, const long *maxp1, sys_float *result, sys_float *abserr, long *neval, long *ier, long *last, sys_float *alist__, sys_float *blist, sys_float *rlist, sys_float *elist, long *iord, long *nnlog, long *momcom, sys_float *chebmo)
 
void qawo_ (const E_fp &f, const sys_float *a, const sys_float *b, const sys_float *omega, const long *integr, const sys_float *epsabs, const sys_float *epsrel, sys_float *result, sys_float *abserr, long *neval, long *ier, const long *leniw, const long *maxp1, const long *lenw, long *last, long *iwork, sys_float *work)
 
void qawse_ (const E_fp &f, const sys_float *a, const sys_float *b, const sys_float *alfa, const sys_float *beta, const long *integr, const sys_float *epsabs, const sys_float *epsrel, const long *limit, sys_float *result, sys_float *abserr, long *neval, long *ier, sys_float *alist__, sys_float *blist, sys_float *rlist, sys_float *elist, long *iord, long *last)
 
void qaws_ (const E_fp &f, const sys_float *a, const sys_float *b, const sys_float *alfa, const sys_float *beta, const long *integr, const sys_float *epsabs, const sys_float *epsrel, sys_float *result, sys_float *abserr, long *neval, long *ier, const long *limit, const long *lenw, long *last, long *iwork, sys_float *work)
 
void qc25c_ (const E_fp &f, const sys_float *a, const sys_float *b, const sys_float *c__, sys_float *result, sys_float *abserr, long *krul, long *neval)
 
void qc25f_ (const E_fp &f, const sys_float *a, const sys_float *b, const sys_float *omega, const long *integr, const long *nrmom, const long *maxp1, const long *ksave, sys_float *result, sys_float *abserr, long *neval, sys_float *resabs, sys_float *resasc, long *momcom, sys_float *chebmo)
 
void qc25s_ (const E_fp &f, const sys_float *a, const sys_float *b, const sys_float *bl, const sys_float *br, const sys_float *alfa, const sys_float *beta, sys_float *ri, sys_float *rj, sys_float *rg, sys_float *rh, sys_float *result, sys_float *abserr, sys_float *resasc, const long *integr, long *nev)
 
void qcheb_ (sys_float *x, sys_float *fval, sys_float *cheb12, sys_float *cheb24)
 
void qelg_ (long *n, sys_float *epstab, sys_float *result, sys_float *abserr, sys_float *res3la, long *nres)
 
void qk15_ (const E_fp &f, const sys_float *a, const sys_float *b, sys_float *result, sys_float *abserr, sys_float *resabs, sys_float *resasc)
 
void qk15i_ (const E_fp &f, const sys_float *boun, const long *inf, const sys_float *a, const sys_float *b, sys_float *result, sys_float *abserr, sys_float *resabs, sys_float *resasc)
 
void qk15w_ (const E_fp &f, E_fp1 w, const sys_float *p1, const sys_float *p2, const sys_float *p3, const sys_float *p4, const long *kp, const sys_float *a, const sys_float *b, sys_float *result, sys_float *abserr, sys_float *resabs, sys_float *resasc)
 
void qk21_ (const E_fp &f, const sys_float *a, const sys_float *b, sys_float *result, sys_float *abserr, sys_float *resabs, sys_float *resasc)
 
void qk31_ (const E_fp &f, const sys_float *a, const sys_float *b, sys_float *result, sys_float *abserr, sys_float *resabs, sys_float *resasc)
 
void qk41_ (const E_fp &f, const sys_float *a, const sys_float *b, sys_float *result, sys_float *abserr, sys_float *resabs, sys_float *resasc)
 
void qk51_ (const E_fp &f, const sys_float *a, const sys_float *b, sys_float *result, sys_float *abserr, sys_float *resabs, sys_float *resasc)
 
void qk61_ (const E_fp &f, const sys_float *a, const sys_float *b, sys_float *result, sys_float *abserr, sys_float *resabs, sys_float *resasc)
 
void qmomo_ (const sys_float *alfa, const sys_float *beta, sys_float *ri, sys_float *rj, sys_float *rg, sys_float *rh, const long *integr)
 
void qng_ (const E_fp &f, sys_float *a, sys_float *b, sys_float *epsabs, sys_float *epsrel, sys_float *result, sys_float *abserr, long *neval, long *ier)
 
void qpsrt_ (const long *limit, long *last, long *maxerr, sys_float *ermax, sys_float *elist, long *iord, long *nrmax)
 
sys_float qwgtc_ (const sys_float *x, const sys_float *c__, const sys_float *, const sys_float *, const sys_float *, const long *)
 
sys_float qwgtf_ (const sys_float *x, const sys_float *omega, const sys_float *, const sys_float *, const sys_float *, const long *integr)
 
sys_float qwgts_ (const sys_float *x, const sys_float *a, const sys_float *b, const sys_float *alfa, const sys_float *beta, const long *integr)
 

Variables

static const long c__4 = 4
 
static const long c__1 = 1
 
static const long c__26 = 26
 
static const double c_b20 = 0.
 
static const double c_b21 = 1.
 
static const long c__2 = 2
 
static const long c__0 = 0
 
static const double c_b270 = 1.5
 
static const double c_b320 = 2.
 
static const sys_float c_b390 = 0.f
 
static const sys_float c_b391 = 1.f
 

Function Documentation

void dgtsl_ ( const long *  n,
double *  c__,
double *  d__,
double *  e,
double *  b,
long *  info 
)
static

Referenced by dqc25f_().

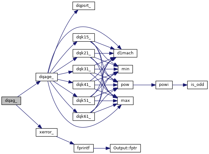
void dqag_ ( const D_fp f,
const double *  a,
const double *  b,
const double *  epsabs,
const double *  epsrel,
const long *  key,
double *  result,
double *  abserr,
long *  neval,
long *  ier,
long *  limit,
const long *  lenw,
long *  last,
long *  iwork,
double *  work 
)

References c__26, dqage_(), and xerror_().

Here is the call graph for this function:

void dqage_ ( const D_fp f,
const double *  a,
const double *  b,
const double *  epsabs,
const double *  epsrel,
const long *  key,
const long *  limit,
double *  result,
double *  abserr,
long *  neval,
long *  ier,
double *  alist__,
double *  blist,
double *  rlist,
double *  elist,
long *  iord,
long *  last 
)

References a1, a2, b1, b2, c__1, c__4, d1mach(), dqk15_(), dqk21_(), dqk31_(), dqk41_(), dqk51_(), dqk61_(), dqpsrt_(), and max().

Referenced by dqag_().

Here is the call graph for this function:

void dqagi_ ( const D_fp f,
const double *  bound,
const long *  inf,
const double *  epsabs,
const double *  epsrel,
double *  result,
double *  abserr,
long *  neval,
long *  ier,
long *  limit,
const long *  lenw,
long *  last,
long *  iwork,
double *  work 
)

References c__26, dqagie_(), and xerror_().

Here is the call graph for this function:

void dqagie_ ( const D_fp f,
const double *  bound,
const long *  inf,
const double *  epsabs,
const double *  epsrel,
const long *  limit,
double *  result,
double *  abserr,
long *  neval,
long *  ier,
double *  alist__,
double *  blist,
double *  rlist,
double *  elist,
long *  iord,
long *  last 
)

References a1, a2, b1, b2, c__1, c__2, c__4, c_b20, c_b21, d1mach(), dqelg_(), dqk15i_(), dqpsrt_(), and max().

Referenced by dqagi_(), and dqawfe_().

Here is the call graph for this function:

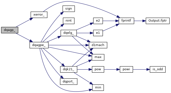
void dqagp_ ( const D_fp f,
const double *  a,
const double *  b,
const long *  npts2,
const double *  points,
const double *  epsabs,
const double *  epsrel,
double *  result,
double *  abserr,
long *  neval,
long *  ier,
const long *  leniw,
const long *  lenw,
long *  last,
long *  iwork,
double *  work 
)

References c__26, dqagpe_(), and xerror_().

Here is the call graph for this function:

void dqagpe_ ( const D_fp f,
const double *  a,
const double *  b,
const long *  npts2,
const double *  points,
const double *  epsabs,
const double *  epsrel,
const long *  limit,
double *  result,
double *  abserr,
long *  neval,
long *  ier,
double *  alist__,
double *  blist,
double *  rlist,
double *  elist,
double *  pts,
long *  iord,
long *  level,
long *  ndin,
long *  last 
)

References a1, a2, b1, b2, c__1, c__2, c__4, d1mach(), dqelg_(), dqk21_(), dqpsrt_(), max(), min(), nint(), and sign().

Referenced by dqagp_().

Here is the call graph for this function:

void dqags_ ( const D_fp f,
const double *  a,
const double *  b,
const double *  epsabs,
const double *  epsrel,
double *  result,
double *  abserr,
long *  neval,
long *  ier,
const long *  limit,
const long *  lenw,
long *  last,
long *  iwork,
double *  work 
)

References c__26, dqagse_(), and xerror_().

Referenced by collision_strength_VF01().

Here is the call graph for this function:

void dqagse_ ( const D_fp f,
const double *  a,
const double *  b,
const double *  epsabs,
const double *  epsrel,
const long *  limit,
double *  result,
double *  abserr,
long *  neval,
long *  ier,
double *  alist__,
double *  blist,
double *  rlist,
double *  elist,
long *  iord,
long *  last 
)

References a1, a2, b1, b2, c__1, c__2, c__4, d1mach(), dqelg_(), dqk21_(), dqpsrt_(), and max().

Referenced by dqags_().

Here is the call graph for this function:

void dqawc_ ( const D_fp f,
const double *  a,
const double *  b,
const double *  c__,
const double *  epsabs,
const double *  epsrel,
double *  result,
double *  abserr,
long *  neval,
long *  ier,
long *  limit,
const long *  lenw,
long *  last,
long *  iwork,
double *  work 
)

References c__26, dqawce_(), and xerror_().

Here is the call graph for this function:

void dqawce_ ( const D_fp f,
const double *  a,
const double *  b,
const double *  c__,
const double *  epsabs,
const double *  epsrel,
const long *  limit,
double *  result,
double *  abserr,
long *  neval,
long *  ier,
double *  alist__,
double *  blist,
double *  rlist,
double *  elist,
long *  iord,
long *  last 
)

References a1, a2, b1, b2, c__1, c__4, d1mach(), dqc25c_(), dqpsrt_(), max(), and min().

Referenced by dqawc_().

Here is the call graph for this function:

void dqawf_ ( const D_fp f,
const double *  a,
const double *  omega,
const long *  integr,
const double *  epsabs,
double *  result,
double *  abserr,
long *  neval,
long *  ier,
long *  limlst,
long *  lst,
const long *  leniw,
const long *  maxp1,
const long *  lenw,
long *  iwork,
double *  work 
)

References c__26, dqawfe_(), and xerror_().

Here is the call graph for this function:

void dqawfe_ ( const D_fp f,
const double *  a,
const double *  omega,
const long *  integr,
const double *  epsabs,
const long *  limlst,
const long *  limit,
const long *  maxp1,
double *  result,
double *  abserr,
long *  neval,
long *  ier,
double *  rslst,
double *  erlst,
long *  ierlst,
long *  lst,
double *  alist__,
double *  blist,
double *  rlist,
double *  elist,
long *  iord,
long *  nnlog,
double *  chebmo 
)

References c__1, c_b20, d1mach(), dqagie_(), dqawoe_(), dqelg_(), and max().

Referenced by dqawf_().

Here is the call graph for this function:

void dqawo_ ( const D_fp f,
const double *  a,
const double *  b,
const double *  omega,
const long *  integr,
const double *  epsabs,
const double *  epsrel,
double *  result,
double *  abserr,
long *  neval,
long *  ier,
const long *  leniw,
long *  maxp1,
const long *  lenw,
long *  last,
long *  iwork,
double *  work 
)

References c__1, c__26, dqawoe_(), and xerror_().

Here is the call graph for this function:

void dqawoe_ ( const D_fp f,
const double *  a,
const double *  b,
const double *  omega,
const long *  integr,
const double *  epsabs,
const double *  epsrel,
const long *  limit,
const long *  icall,
const long *  maxp1,
double *  result,
double *  abserr,
long *  neval,
long *  ier,
long *  last,
double *  alist__,
double *  blist,
double *  rlist,
double *  elist,
long *  iord,
long *  nnlog,
long *  momcom,
double *  chebmo 
)

References a1, a2, b1, b2, c__0, c__1, c__2, c__4, d1mach(), dqc25f_(), dqelg_(), dqpsrt_(), and max().

Referenced by dqawfe_(), and dqawo_().

Here is the call graph for this function:

void dqaws_ ( const D_fp f,
const double *  a,
const double *  b,
const double *  alfa,
const double *  beta,
const long *  integr,
const double *  epsabs,
const double *  epsrel,
double *  result,
double *  abserr,
long *  neval,
long *  ier,
long *  limit,
const long *  lenw,
long *  last,
long *  iwork,
double *  work 
)

References c__26, dqawse_(), and xerror_().

Here is the call graph for this function:

void dqawse_ ( const D_fp f,
const double *  a,
const double *  b,
const double *  alfa,
const double *  beta,
const long *  integr,
const double *  epsabs,
const double *  epsrel,
const long *  limit,
double *  result,
double *  abserr,
long *  neval,
long *  ier,
double *  alist__,
double *  blist,
double *  rlist,
double *  elist,
long *  iord,
long *  last 
)

References a1, a2, b1, b2, c__1, c__4, d1mach(), dqc25s_(), dqmomo_(), dqpsrt_(), and max().

Referenced by dqaws_().

Here is the call graph for this function:

void dqc25c_ ( const D_fp f,
const double *  a,
const double *  b,
const double *  c__,
double *  result,
double *  abserr,
long *  krul,
long *  neval 
)

References dqcheb_(), dqk15w_(), dqwgtc_(), and set_NaN().

Referenced by dqawce_().

Here is the call graph for this function:

void dqc25f_ ( const D_fp f,
const double *  a,
const double *  b,
const double *  omega,
const long *  integr,
const long *  nrmom,
const long *  maxp1,
const long *  ksave,
double *  result,
double *  abserr,
long *  neval,
double *  resabs,
double *  resasc,
long *  momcom,
double *  chebmo 
)

References c__2, d1mach(), dgtsl_(), dqcheb_(), dqk15w_(), dqwgtf_(), set_NaN(), and sinpar().

Referenced by dqawoe_().

Here is the call graph for this function:

void dqc25s_ ( const D_fp f,
const double *  a,
const double *  b,
const double *  bl,
const double *  br,
const double *  alfa,
const double *  beta,
const double *  ri,
const double *  rj,
const double *  rg,
const double *  rh,
double *  result,
double *  abserr,
double *  resasc,
const long *  integr,
long *  nev 
)

References dqcheb_(), dqk15w_(), dqwgts_(), and pow().

Referenced by dqawse_().

Here is the call graph for this function:

void dqcheb_ ( const double *  x,
double *  fval,
double *  cheb12,
double *  cheb24 
)

Referenced by dqc25c_(), dqc25f_(), and dqc25s_().

void dqelg_ ( long *  n,
double *  epstab,
double *  result,
double *  abserr,
double *  res3la,
long *  nres 
)

References c__2, c__4, d1mach(), e1(), e2(), and max().

Referenced by dqagie_(), dqagpe_(), dqagse_(), dqawfe_(), and dqawoe_().

Here is the call graph for this function:

void dqk15_ ( const D_fp f,
const double *  a,
const double *  b,
double *  result,
double *  abserr,
double *  resabs,
double *  resasc 
)

References c__1, c__4, c_b270, d1mach(), max(), min(), and pow().

Referenced by dqage_().

Here is the call graph for this function:

void dqk15i_ ( const D_fp f,
const double *  boun,
const long *  inf,
const double *  a,
const double *  b,
double *  result,
double *  abserr,
double *  resabs,
double *  resasc 
)

References c__1, c__4, c_b270, d1mach(), max(), min(), and pow().

Referenced by dqagie_().

Here is the call graph for this function:

void dqk15w_ ( const D_fp f,
D_fp1  w,
const double *  p1,
const double *  p2,
const double *  p3,
const double *  p4,
const long *  kp,
const double *  a,
const double *  b,
double *  result,
double *  abserr,
double *  resabs,
double *  resasc 
)

References c__1, c__4, c_b270, d1mach(), max(), min(), and pow().

Referenced by dqc25c_(), dqc25f_(), and dqc25s_().

Here is the call graph for this function:

void dqk21_ ( const D_fp f,
const double *  a,
const double *  b,
double *  result,
double *  abserr,
double *  resabs,
double *  resasc 
)

References c__1, c__4, c_b270, d1mach(), max(), min(), and pow().

Referenced by dqage_(), dqagpe_(), and dqagse_().

Here is the call graph for this function:

void dqk31_ ( const D_fp f,
const double *  a,
const double *  b,
double *  result,
double *  abserr,
double *  resabs,
double *  resasc 
)

References c__1, c__4, c_b270, d1mach(), max(), min(), and pow().

Referenced by dqage_().

Here is the call graph for this function:

void dqk41_ ( const D_fp f,
const double *  a,
const double *  b,
double *  result,
double *  abserr,
double *  resabs,
double *  resasc 
)

References c__1, c__4, c_b270, d1mach(), max(), min(), and pow().

Referenced by dqage_().

Here is the call graph for this function:

void dqk51_ ( const D_fp f,
const double *  a,
const double *  b,
double *  result,
double *  abserr,
double *  resabs,
double *  resasc 
)

References c__1, c__4, c_b270, d1mach(), max(), min(), and pow().

Referenced by dqage_().

Here is the call graph for this function:

void dqk61_ ( const D_fp f,
const double *  a,
const double *  b,
double *  result,
double *  abserr,
double *  resabs,
double *  resasc 
)

References c__1, c__4, c_b270, d1mach(), max(), min(), and pow().

Referenced by dqage_().

Here is the call graph for this function:

void dqmomo_ ( const double *  alfa,
const double *  beta,
double *  ri,
double *  rj,
double *  rg,
double *  rh,
const long *  integr 
)

References c_b320, and pow().

Referenced by dqawse_().

Here is the call graph for this function:

void dqng_ ( const D_fp f,
const double *  a,
const double *  b,
const double *  epsabs,
const double *  epsrel,
double *  result,
double *  abserr,
long *  neval,
long *  ier 
)

References c__0, c__1, c__26, c__4, c_b270, d1mach(), max(), min(), pow(), x1, x2, and xerror_().

Here is the call graph for this function:

void dqpsrt_ ( const long *  limit,
long *  last,
long *  maxerr,
double *  ermax,
double *  elist,
long *  iord,
long *  nrmax 
)
double dqwgtc_ ( const double *  x,
const double *  c__,
const double *  ,
const double *  ,
const double *  ,
const long *   
)

Referenced by dqc25c_().

double dqwgtf_ ( const double *  x,
const double *  omega,
const double *  ,
const double *  ,
const double *  ,
const long *  integr 
)

Referenced by dqc25f_().

double dqwgts_ ( const double *  x,
const double *  a,
const double *  b,
const double *  alfa,
const double *  beta,
const long *  integr 
)

References pow().

Referenced by dqc25s_().

Here is the call graph for this function:

void qag_ ( const E_fp f,
const sys_float a,
const sys_float b,
const sys_float epsabs,
const sys_float epsrel,
const long *  key,
sys_float result,
sys_float abserr,
long *  neval,
long *  ier,
long *  limit,
const long *  lenw,
long *  last,
long *  iwork,
sys_float work 
)

References c__26, qage_(), and xerror_().

Here is the call graph for this function:

void qage_ ( const E_fp f,
const sys_float a,
const sys_float b,
const sys_float epsabs,
const sys_float epsrel,
const long *  key,
const long *  limit,
sys_float result,
sys_float abserr,
long *  neval,
long *  ier,
sys_float alist__,
sys_float blist,
sys_float rlist,
sys_float elist,
long *  iord,
long *  last 
)

References a1, a2, b1, b2, c__1, c__4, max(), qk15_(), qk21_(), qk31_(), qk41_(), qk51_(), qk61_(), qpsrt_(), and r1mach().

Referenced by qag_().

Here is the call graph for this function:

void qagi_ ( const E_fp f,
const sys_float bound,
const long *  inf,
const sys_float epsabs,
const sys_float epsrel,
sys_float result,
sys_float abserr,
long *  neval,
long *  ier,
const long *  limit,
const long *  lenw,
long *  last,
long *  iwork,
sys_float work 
)

References c__26, qagie_(), and xerror_().

Here is the call graph for this function:

void qagie_ ( const E_fp f,
const sys_float bound,
const long *  inf,
const sys_float epsabs,
const sys_float epsrel,
const long *  limit,
sys_float result,
sys_float abserr,
long *  neval,
long *  ier,
sys_float alist__,
sys_float blist,
sys_float rlist,
sys_float elist,
long *  iord,
long *  last 
)

References a1, a2, b1, b2, c__1, c__2, c__4, c_b390, c_b391, max(), qelg_(), qk15i_(), qpsrt_(), and r1mach().

Referenced by qagi_(), and qawfe_().

Here is the call graph for this function:

void qagp_ ( const E_fp f,
const sys_float a,
const sys_float b,
const long *  npts2,
const sys_float points,
const sys_float epsabs,
const sys_float epsrel,
sys_float result,
sys_float abserr,
long *  neval,
long *  ier,
const long *  leniw,
const long *  lenw,
long *  last,
long *  iwork,
sys_float work 
)

References c__26, qagpe_(), and xerror_().

Here is the call graph for this function:

void qagpe_ ( const E_fp f,
const sys_float a,
const sys_float b,
const long *  npts2,
const sys_float points,
const sys_float epsabs,
const sys_float epsrel,
const long *  limit,
sys_float result,
sys_float abserr,
long *  neval,
long *  ier,
sys_float alist__,
sys_float blist,
sys_float rlist,
sys_float elist,
sys_float pts,
long *  iord,
long *  level,
long *  ndin,
long *  last 
)

References a1, a2, b1, b2, c__1, c__2, c__4, max(), min(), nint(), qelg_(), qk21_(), qpsrt_(), r1mach(), and sign().

Referenced by qagp_().

Here is the call graph for this function:

void qags_ ( const E_fp f,
const sys_float a,
const sys_float b,
const sys_float epsabs,
const sys_float epsrel,
sys_float result,
sys_float abserr,
long *  neval,
long *  ier,
const long *  limit,
const long *  lenw,
long *  last,
long *  iwork,
sys_float work 
)

References c__26, qagse_(), and xerror_().

Here is the call graph for this function:

void qagse_ ( const E_fp f,
const sys_float a,
const sys_float b,
const sys_float epsabs,
const sys_float epsrel,
const long *  limit,
sys_float result,
sys_float abserr,
long *  neval,
long *  ier,
sys_float alist__,
sys_float blist,
sys_float rlist,
sys_float elist,
long *  iord,
long *  last 
)

References a1, a2, b1, b2, c__1, c__2, c__4, max(), qelg_(), qk21_(), qpsrt_(), and r1mach().

Referenced by qags_().

Here is the call graph for this function:

void qawc_ ( const E_fp f,
const sys_float a,
const sys_float b,
const sys_float c__,
const sys_float epsabs,
const sys_float epsrel,
sys_float result,
sys_float abserr,
long *  neval,
long *  ier,
long *  limit,
const long *  lenw,
long *  last,
long *  iwork,
sys_float work 
)

References c__26, qawce_(), and xerror_().

Here is the call graph for this function:

void qawce_ ( const E_fp f,
const sys_float a,
const sys_float b,
const sys_float c__,
const sys_float epsabs,
const sys_float epsrel,
const long *  limit,
sys_float result,
sys_float abserr,
long *  neval,
long *  ier,
sys_float alist__,
sys_float blist,
sys_float rlist,
sys_float elist,
long *  iord,
long *  last 
)

References a1, a2, b1, b2, c__1, c__4, max(), min(), qc25c_(), qpsrt_(), and r1mach().

Referenced by qawc_().

Here is the call graph for this function:

void qawf_ ( const E_fp f,
const sys_float a,
const sys_float omega,
const long *  integr,
const sys_float epsabs,
sys_float result,
sys_float abserr,
long *  neval,
long *  ier,
const long *  limlst,
long *  lst,
const long *  leniw,
const long *  maxp1,
const long *  lenw,
long *  iwork,
sys_float work 
)

References c__26, qawfe_(), and xerror_().

Here is the call graph for this function:

void qawfe_ ( const E_fp f,
const sys_float a,
const sys_float omega,
const long *  integr,
const sys_float epsabs,
const long *  limlst,
const long *  limit,
const long *  maxp1,
sys_float result,
sys_float abserr,
long *  neval,
long *  ier,
sys_float rslst,
sys_float erlst,
long *  ierlst,
long *  lst,
sys_float alist__,
sys_float blist,
sys_float rlist,
sys_float elist,
long *  iord,
long *  nnlog,
sys_float chebmo 
)

References c__1, c_b390, max(), qagie_(), qawoe_(), qelg_(), and r1mach().

Referenced by qawf_().

Here is the call graph for this function:

void qawo_ ( const E_fp f,
const sys_float a,
const sys_float b,
const sys_float omega,
const long *  integr,
const sys_float epsabs,
const sys_float epsrel,
sys_float result,
sys_float abserr,
long *  neval,
long *  ier,
const long *  leniw,
const long *  maxp1,
const long *  lenw,
long *  last,
long *  iwork,
sys_float work 
)

References c__1, c__26, qawoe_(), and xerror_().

Here is the call graph for this function:

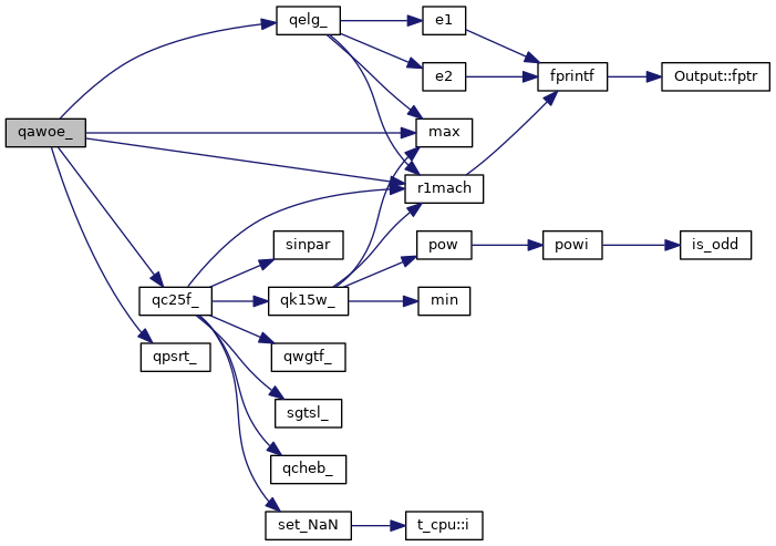
void qawoe_ ( const E_fp f,
const sys_float a,
const sys_float b,
const sys_float omega,
const long *  integr,
const sys_float epsabs,
const sys_float epsrel,
const long *  limit,
const long *  icall,
const long *  maxp1,
sys_float result,
sys_float abserr,
long *  neval,
long *  ier,
long *  last,
sys_float alist__,
sys_float blist,
sys_float rlist,
sys_float elist,
long *  iord,
long *  nnlog,
long *  momcom,
sys_float chebmo 
)

References a1, a2, b1, b2, c__0, c__1, c__2, c__4, max(), qc25f_(), qelg_(), qpsrt_(), and r1mach().

Referenced by qawfe_(), and qawo_().

Here is the call graph for this function:

void qaws_ ( const E_fp f,
const sys_float a,
const sys_float b,
const sys_float alfa,
const sys_float beta,
const long *  integr,
const sys_float epsabs,
const sys_float epsrel,
sys_float result,
sys_float abserr,
long *  neval,
long *  ier,
const long *  limit,
const long *  lenw,
long *  last,
long *  iwork,
sys_float work 
)

References c__26, qawse_(), and xerror_().

Here is the call graph for this function:

void qawse_ ( const E_fp f,
const sys_float a,
const sys_float b,
const sys_float alfa,
const sys_float beta,
const long *  integr,
const sys_float epsabs,
const sys_float epsrel,
const long *  limit,
sys_float result,
sys_float abserr,
long *  neval,
long *  ier,
sys_float alist__,
sys_float blist,
sys_float rlist,
sys_float elist,
long *  iord,
long *  last 
)

References a1, a2, b1, b2, c__1, c__4, max(), qc25s_(), qmomo_(), qpsrt_(), and r1mach().

Referenced by qaws_().

Here is the call graph for this function:

void qc25c_ ( const E_fp f,
const sys_float a,
const sys_float b,
const sys_float c__,
sys_float result,
sys_float abserr,
long *  krul,
long *  neval 
)

References qcheb_(), qk15w_(), qwgtc_(), and set_NaN().

Referenced by qawce_().

Here is the call graph for this function:

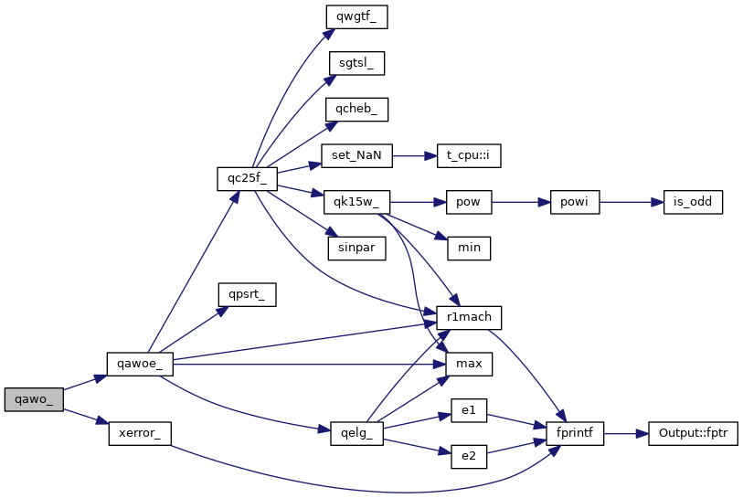
void qc25f_ ( const E_fp f,
const sys_float a,
const sys_float b,
const sys_float omega,
const long *  integr,
const long *  nrmom,
const long *  maxp1,
const long *  ksave,
sys_float result,
sys_float abserr,
long *  neval,
sys_float resabs,
sys_float resasc,
long *  momcom,
sys_float chebmo 
)

References c__2, qcheb_(), qk15w_(), qwgtf_(), r1mach(), set_NaN(), sgtsl_(), and sinpar().

Referenced by qawoe_().

Here is the call graph for this function:

void qc25s_ ( const E_fp f,
const sys_float a,
const sys_float b,
const sys_float bl,
const sys_float br,
const sys_float alfa,
const sys_float beta,
sys_float ri,
sys_float rj,
sys_float rg,
sys_float rh,
sys_float result,
sys_float abserr,
sys_float resasc,
const long *  integr,
long *  nev 
)

References pow(), qcheb_(), qk15w_(), and qwgts_().

Referenced by qawse_().

Here is the call graph for this function:

void qcheb_ ( sys_float x,
sys_float fval,
sys_float cheb12,
sys_float cheb24 
)

Referenced by qc25c_(), qc25f_(), and qc25s_().

void qelg_ ( long *  n,
sys_float epstab,
sys_float result,
sys_float abserr,
sys_float res3la,
long *  nres 
)

References c__2, c__4, e1(), e2(), max(), and r1mach().

Referenced by qagie_(), qagpe_(), qagse_(), qawfe_(), and qawoe_().

Here is the call graph for this function:

void qk15_ ( const E_fp f,
const sys_float a,
const sys_float b,
sys_float result,
sys_float abserr,
sys_float resabs,
sys_float resasc 
)

References c__1, c__4, c_b270, max(), min(), pow(), and r1mach().

Referenced by qage_().

Here is the call graph for this function:

void qk15i_ ( const E_fp f,
const sys_float boun,
const long *  inf,
const sys_float a,
const sys_float b,
sys_float result,
sys_float abserr,
sys_float resabs,
sys_float resasc 
)

References c__1, c__4, c_b270, max(), min(), pow(), and r1mach().

Referenced by qagie_().

Here is the call graph for this function:

void qk15w_ ( const E_fp f,
E_fp1  w,
const sys_float p1,
const sys_float p2,
const sys_float p3,
const sys_float p4,
const long *  kp,
const sys_float a,
const sys_float b,
sys_float result,
sys_float abserr,
sys_float resabs,
sys_float resasc 
)

References c__1, c__4, c_b270, max(), min(), pow(), and r1mach().

Referenced by qc25c_(), qc25f_(), and qc25s_().

Here is the call graph for this function:

void qk21_ ( const E_fp f,
const sys_float a,
const sys_float b,
sys_float result,
sys_float abserr,
sys_float resabs,
sys_float resasc 
)

References c__1, c__4, c_b270, max(), min(), pow(), and r1mach().

Referenced by qage_(), qagpe_(), and qagse_().

Here is the call graph for this function:

void qk31_ ( const E_fp f,
const sys_float a,
const sys_float b,
sys_float result,
sys_float abserr,
sys_float resabs,
sys_float resasc 
)

References c__1, c__4, c_b270, max(), min(), pow(), and r1mach().

Referenced by qage_().

Here is the call graph for this function:

void qk41_ ( const E_fp f,
const sys_float a,
const sys_float b,
sys_float result,
sys_float abserr,
sys_float resabs,
sys_float resasc 
)

References c__1, c__4, c_b270, max(), min(), pow(), and r1mach().

Referenced by qage_().

Here is the call graph for this function:

void qk51_ ( const E_fp f,
const sys_float a,
const sys_float b,
sys_float result,
sys_float abserr,
sys_float resabs,
sys_float resasc 
)

References c__1, c__4, c_b270, max(), min(), pow(), and r1mach().

Referenced by qage_().

Here is the call graph for this function:

void qk61_ ( const E_fp f,
const sys_float a,
const sys_float b,
sys_float result,
sys_float abserr,
sys_float resabs,
sys_float resasc 
)

References c__1, c__4, c_b270, max(), min(), pow(), and r1mach().

Referenced by qage_().

Here is the call graph for this function:

void qmomo_ ( const sys_float alfa,
const sys_float beta,
sys_float ri,
sys_float rj,
sys_float rg,
sys_float rh,
const long *  integr 
)

References c_b320, and pow().

Referenced by qawse_().

Here is the call graph for this function:

void qng_ ( const E_fp f,
sys_float a,
sys_float b,
sys_float epsabs,
sys_float epsrel,
sys_float result,
sys_float abserr,
long *  neval,
long *  ier 
)

References c__0, c__1, c__26, c__4, c_b270, max(), min(), pow(), r1mach(), x1, x2, and xerror_().

Here is the call graph for this function:

void qpsrt_ ( const long *  limit,
long *  last,
long *  maxerr,
sys_float ermax,
sys_float elist,
long *  iord,
long *  nrmax 
)
sys_float qwgtc_ ( const sys_float x,
const sys_float c__,
const sys_float ,
const sys_float ,
const sys_float ,
const long *   
)

Referenced by qc25c_().

sys_float qwgtf_ ( const sys_float x,
const sys_float omega,
const sys_float ,
const sys_float ,
const sys_float ,
const long *  integr 
)

Referenced by qc25f_().

sys_float qwgts_ ( const sys_float x,
const sys_float a,
const sys_float b,
const sys_float alfa,
const sys_float beta,
const long *  integr 
)

References pow().

Referenced by qc25s_().

Here is the call graph for this function:

static sys_float r1mach ( long  i)
static

References cdEXIT, DEBUG_ENTRY, EXIT_FAILURE, and fprintf().

Referenced by qage_(), qagie_(), qagpe_(), qagse_(), qawce_(), qawfe_(), qawoe_(), qawse_(), qc25f_(), qelg_(), qk15_(), qk15i_(), qk15w_(), qk21_(), qk31_(), qk41_(), qk51_(), qk61_(), and qng_().

Here is the call graph for this function:

void sgtsl_ ( const long *  n,
sys_float c__,
sys_float d__,
sys_float e,
sys_float b,
long *  info 
)
static

Referenced by qc25f_().

STATIC long xerror_ ( const char *  mesg,
const long *  nmesg,
const long *  nerr,
const long *  level,
long   
)

References cdEXIT, DEBUG_ENTRY, EXIT_FAILURE, fprintf(), and ioQQQ.

Referenced by dqag_(), dqagi_(), dqagp_(), dqags_(), dqawc_(), dqawf_(), dqawo_(), dqaws_(), dqng_(), qag_(), qagi_(), qagp_(), qags_(), qawc_(), qawf_(), qawo_(), qaws_(), and qng_().

Here is the call graph for this function:

Variable Documentation

const long c__0 = 0
static

Referenced by dqawoe_(), dqng_(), qawoe_(), and qng_().

const long c__2 = 2
static
const double c_b20 = 0.
static

Referenced by dqagie_(), and dqawfe_().

const double c_b21 = 1.
static

Referenced by dqagie_().

const double c_b320 = 2.
static

Referenced by dqmomo_(), and qmomo_().

const sys_float c_b390 = 0.f
static

Referenced by qagie_(), and qawfe_().

const sys_float c_b391 = 1.f
static

Referenced by qagie_().