Cloudy Data Archive|
Cloudy
Spectral Synthesis Code for Astrophysics
|

Functions | |
| void | vary_input (bool *lgLimOK, int grid_index) |
| void vary_input | ( | bool * | lgLimOK, |
| int | grid_index | ||
| ) |
vary_input sets input lines to feed into cloudy in optimization runs
| *lgLimOK |
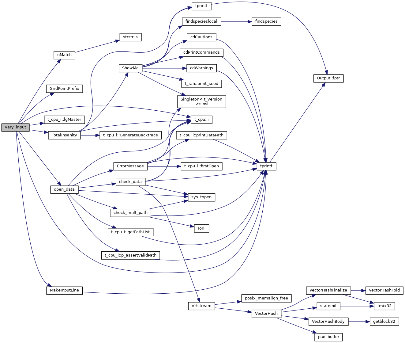
References t_save::chRedirectPrefix, t_optimize::chVarFmt, cpu, t_input::crd, DEBUG_ENTRY, fprintf(), grid, GridPointPrefix(), t_cpu::i(), input, ioQQQ, t_grid::lgGrid, t_cpu_i::lgMaster(), t_optimize::lgOptimizeAsLinear, MakeInputLine(), mode_w, nMatch(), t_optimize::nvary, t_optimize::nvfpnt, open_data(), optimize, t_grid::paramIncrements, save, TotalInsanity(), t_optimize::varang, and t_optimize::vparm.
Referenced by optimize_func().
