Cloudy Data Archive|
Cloudy
Spectral Synthesis Code for Astrophysics
|
#include <energy.h>


Public Member Functions | |
| EnergyEntry () | |
| EnergyEntry (double energy) | |
| EnergyEntry (double energy, const char *unit) | |
| void | set (double energy, const char *unit) |
| void | set (double energy) |
| long | ip_C () |
| long | ip_fortran () |
Public Member Functions inherited from Energy | |
| Energy () | |
| Energy (double energy) | |
| Energy (double energy, const char *unit) | |
| bool | operator< (const Energy &e) const |
| void | set (double energy) |
| void | set (double energy, const char *unit) |
| double | get (const char *unit) const |
| double | Ryd () const |
| double | K () const |
| double | Erg () const |
| double | WN () const |
| double | eV () const |
| double | keV () const |
| double | MeV () const |
| double | Hz () const |
| double | kHz () const |
| double | MHz () const |
| double | GHz () const |
| double | Angstrom () const |
| double | nm () const |
| double | micron () const |
| double | mm () const |
| double | cm () const |
Private Member Functions | |
| void | p_set_ip () |
Private Attributes | |
| long | p_ip |
EnergyEntry: class for storing a continuum energy and its associated pointer as a pair. This class is safe to construct even before the mesh is set up, as in that case calculating the pointer is delayed until it is actually needed. The energy can be changed after construction using the set() methods, but only if the mesh is already set up.
|
inline |
References p_ip.
|
inline |
References p_ip.
|
inline |
References p_ip.
|
inline |
References p_ip, and p_set_ip().
Referenced by ip_fortran().

|
inline |
|
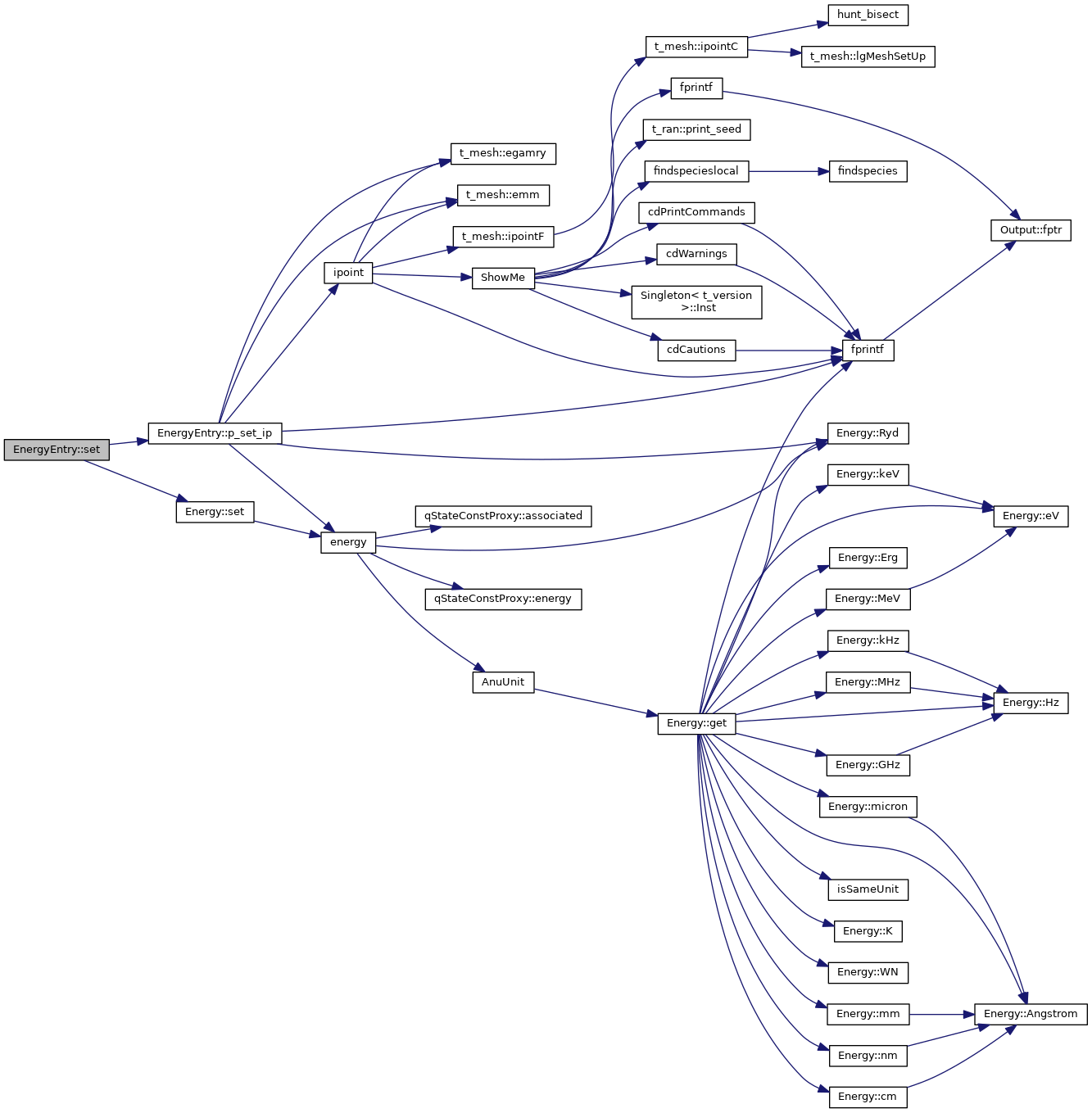
private |
References ASSERT, cdEXIT, DEBUG_ENTRY, t_mesh::egamry(), t_mesh::emm(), energy(), EXIT_FAILURE, fprintf(), ioQQQ, ipoint(), p_ip, rfield, and Energy::Ryd().
Referenced by ip_C(), and set().

|
inline |
|
inline |
|
private |
Referenced by EnergyEntry(), ip_C(), and p_set_ip().