Cloudy Data Archive|
Cloudy
Spectral Synthesis Code for Astrophysics
|
#include "cddefines.h"#include "trace.h"#include "struc.h"#include "mole.h"#include "dense.h"#include "stopcalc.h"#include "heavy.h"#include "geometry.h"#include "thermal.h"#include "radius.h"#include "phycon.h"#include "pressure.h"#include "conv.h"#include "dynamics.h"#include "rfield.h"
Functions | |
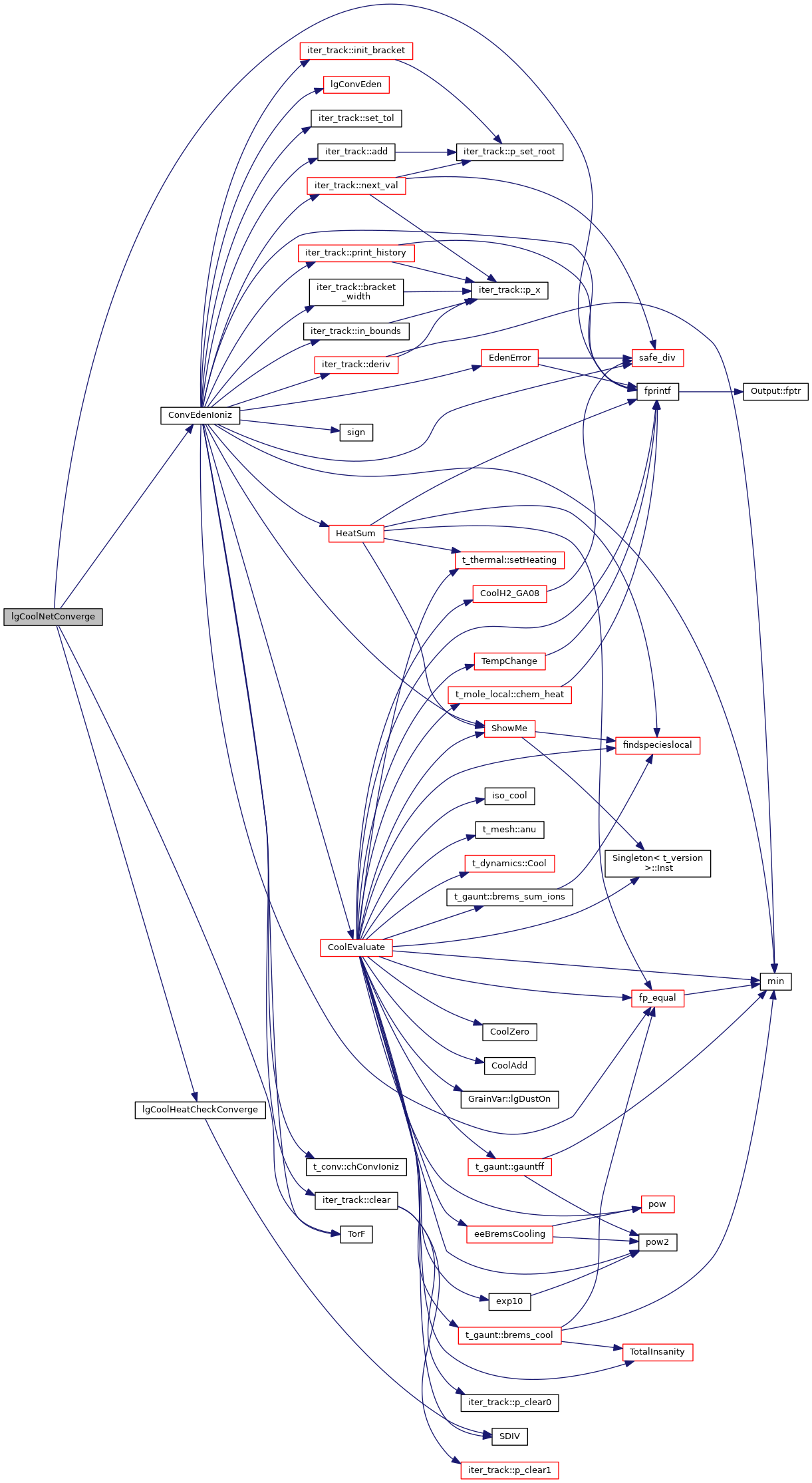
| STATIC bool | lgCoolHeatCheckConverge (double *CoolNet, bool lgReset) |
| STATIC bool | lgCoolNetConverge (double *CoolNet, double *dCoolNetDT, bool lgReset) |
| STATIC void | ChemImportance (void) |
| STATIC double | FindTempChangeFactor (void) |
| void | ConvInitSolution () |
Variables | |
| static double | dCoolNetDTOld = 0 |
| static double | OxyInGrains |
| static double | FracMoleMax |
| STATIC void ChemImportance | ( | void | ) |
References DEBUG_ENTRY, dense, fprintf(), FracMoleMax, t_dense::gas_phase, ioQQQ, ipOXYGEN, t_dense::lgElmtOn, t_mole_global::list, mole, mole_global, NULL, t_mole_global::num_calc, OxyInGrains, SDIV(), and t_mole_local::species.
Referenced by FindTempChangeFactor().

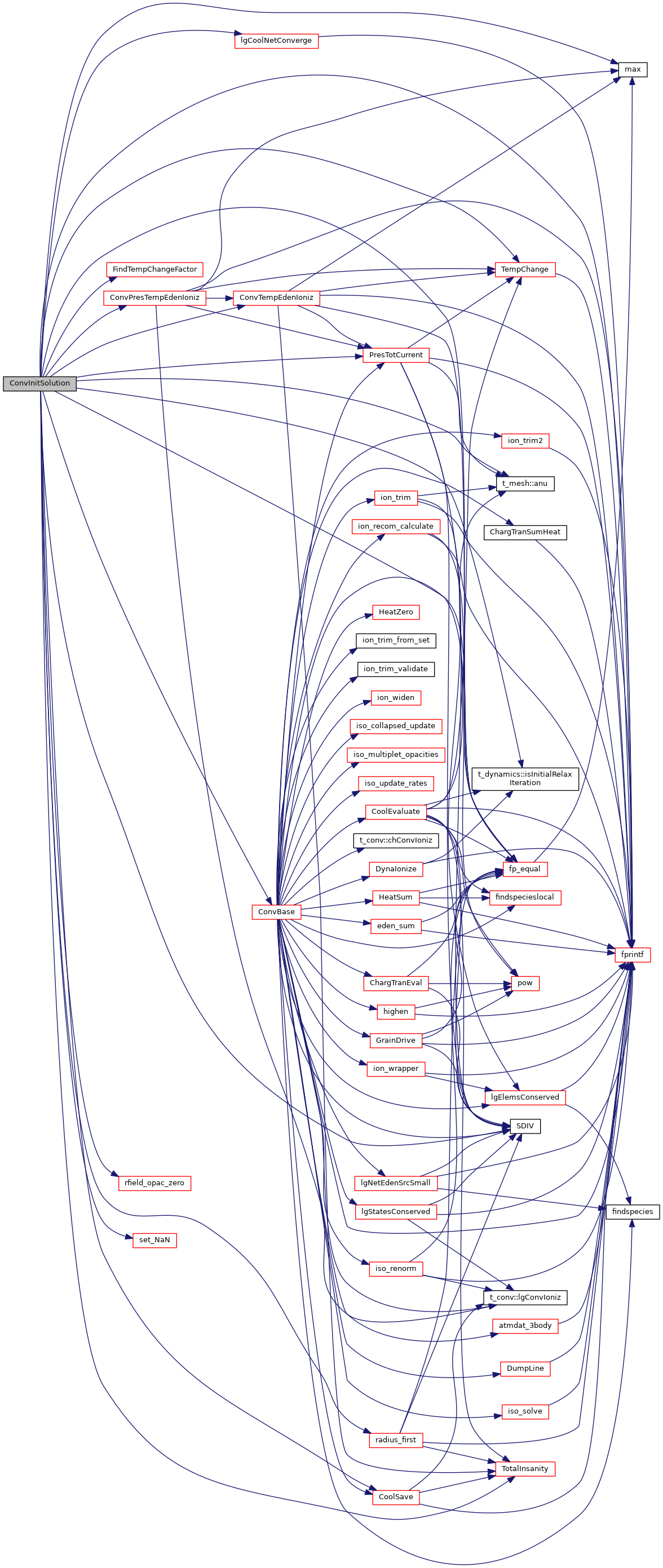
| void ConvInitSolution | ( | ) |
ConvInitSolution drive search for initial solution at illuminated face, called by cloudy
References t_mesh::anu(), ASSERT, t_conv::AverEdenError, t_conv::AverHeatCoolError, t_conv::AverPressError, t_conv::BigEdenError, t_conv::BigHeatCoolError, t_conv::BigPressError, t_dense::chDenseLaw, t_thermal::ConstTemp, conv, ConvBase(), ConvPresTempEdenIoniz(), ConvTempEdenIoniz(), CoolSave(), t_struc::coolstr, t_thermal::ctot, dCoolNetDTOld, DEBUG_ENTRY, t_struc::DenMass, t_struc::DenParticles, dense, t_radius::drad, t_struc::drad, t_radius::drad_mid_zone, t_struc::drad_x_fillfac, t_radius::drad_x_fillfac, t_radius::dVeffAper, dynamics, t_dense::eden, t_struc::ednstr, t_geometry::FillFac, FindTempChangeFactor(), fp_equal(), fprintf(), FracMoleMax, t_dense::gas_phase, geometry, t_struc::hden, t_struc::heatstr, Heavy, t_struc::hiistr, t_conv::hist_pres_nzone, t_conv::hist_temp_nzone, t_struc::histr, t_thermal::htot, ioQQQ, t_Heavy::ipHeavy, ipHYDROGEN, ipOXYGEN, t_dynamics::isInitialRelaxIteration(), iteration, lgCoolNetConverge(), t_dense::lgDenseInitConstant, t_dense::lgEdenBad, t_conv::lgFirstSweepThisZone, t_conv::lgLastSweepThisZone, t_mole_global::lgNoMole, t_conv::lgOscilOTS, t_pressure::lgPressureInitialSpecified, t_dense::lgPressureVaryTime, t_radius::lgSdrmaxRel, t_conv::lgSearch, t_thermal::lgTeHigh, t_thermal::lgTemperatureConstant, t_dynamics::lgTimeDependentStatic, t_trace::lgTrace, LIMELM, max(), MAX2, MIN2, mole_global, t_rfield::nflux, t_rfield::nPositive, t_conv::nPres2Ioniz, t_conv::nTotalIoniz, t_conv::nTotalIoniz_start, t_trace::nTrConvg, t_dense::nzEdenBad, t_struc::o3str, OxyInGrains, t_dense::pden, phycon, pow(), pressure, t_pressure::PressureInitialSpecified, t_dense::PressureVaryTimeIndex, t_dense::PressureVaryTimeTimescale, PresTotCurrent(), t_pressure::PresTotlCurr, t_pressure::PresTotlInit, radius, t_radius::Radius, radius_first(), rfield, rfield_opac_zero(), SDIV(), t_radius::sdrmax, t_radius::sdrmin, set_NaN(), SMALLDOUBLE, SMALLFLOAT, StopCalc, struc, t_phycon::te, t_StopCalc::TeFloor, t_phycon::TEMP_LIMIT_HIGH, t_phycon::TEMP_LIMIT_LOW, TempChange(), t_phycon::TEnerDen, t_struc::testr, thermal, t_dynamics::time_elapsed, TotalInsanity(), trace, t_struc::volstr, t_dense::xIonDense, and t_dense::xMassDensity.
Referenced by cloudy().

| STATIC double FindTempChangeFactor | ( | void | ) |
References ChemImportance(), DEBUG_ENTRY, FracMoleMax, OxyInGrains, phycon, and t_phycon::te.
Referenced by ConvInitSolution().

| STATIC bool lgCoolHeatCheckConverge | ( | double * | CoolNet, |
| bool | lgReset | ||
| ) |
References conv, t_thermal::ctot, DEBUG_ENTRY, t_conv::HeatCoolRelErrorAllowed, t_thermal::htot, MAX2, SDIV(), and thermal.
Referenced by lgCoolNetConverge().

| STATIC bool lgCoolNetConverge | ( | double * | CoolNet, |
| double * | dCoolNetDT, | ||
| bool | lgReset | ||
| ) |
References t_thermal::ConstTemp, ConvEdenIoniz(), t_thermal::ctot, t_thermal::dCooldT, dCoolNetDTOld, DEBUG_ENTRY, t_thermal::dHeatdT, fprintf(), t_thermal::htot, ioQQQ, lgCoolHeatCheckConverge(), t_trace::lgTrace, LOOP_MAX, t_trace::nTrConvg, phycon, t_phycon::te, thermal, TorF(), and trace.
Referenced by ConvInitSolution().

|
static |
Referenced by ConvInitSolution(), and lgCoolNetConverge().
|
static |
Referenced by ChemImportance(), ConvInitSolution(), and FindTempChangeFactor().
|
static |
Referenced by ChemImportance(), ConvInitSolution(), and FindTempChangeFactor().