Cloudy Data Archive|
Cloudy
Spectral Synthesis Code for Astrophysics
|

Functions | |
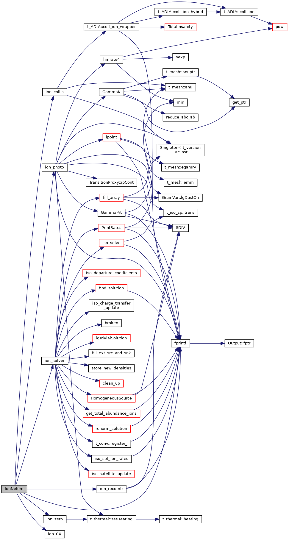
| void | IonNelem (bool lgPrintIt, long int nelem) |
| void IonNelem | ( | bool | lgPrintIt, |
| long int | nelem | ||
| ) |
References DEBUG_ENTRY, dense, fnzone, fprintf(), t_dense::gas_phase, ion_collis(), ion_CX(), ion_photo(), ion_recomb(), ion_solver(), ion_zero(), ioQQQ, t_dense::lgElmtOn, t_trace::lgHeavyBug, t_trace::lgTrace, trace, and t_dense::xIonDense.
Referenced by ion_wrapper().
