Cloudy Data Archive|
Cloudy
Spectral Synthesis Code for Astrophysics
|
#include "container_classes.h"

Go to the source code of this file.
Classes | |
| class | GroupMap |
| class | mole_reaction |
Namespaces | |
| mole_priv | |
Macros | |
| #define | MAXREACTANTS 3 |
| #define | MAXPRODUCTS 4 |
Typedefs | |
| typedef map< string, shared_ptr< mole_reaction > >::iterator | mole_reaction_i |
| typedef map< string, shared_ptr< mole_reaction > >::const_iterator | mole_reaction_ci |
| typedef map< string, shared_ptr< molecule > >::iterator | molecule_i |
| typedef map< string, shared_ptr< chem_element > >::iterator | chem_element_i |
Enumerations | |
| enum | udfastate { ABSENT, CORRECT, CONFLICT } |
Functions | |
| void | mole_eval_balance (long int n, double *b, bool lgJac, multi_arr< double, 2 > &c) |
| double | mole_solve (void) |
| void | mole_eval_sources (long int num_total) |
| realnum | mole_return_cached_species (const GroupMap &MoleMap) |
| double | frac_H2star_hminus () |
| void | mole_update_rks (void) |
Variables | |
| map< string, shared_ptr < molecule > > | mole_priv::spectab |
| map< string, shared_ptr < mole_reaction > > | mole_priv::reactab |
| map< string, shared_ptr < chem_element > > | mole_priv::elemtab |
| map< string, shared_ptr < mole_reaction > > | mole_priv::functab |
| vector< molecule * > | groupspecies |
| #define MAXPRODUCTS 4 |
Referenced by compare_udfa(), parse_reaction(), and parse_udfa().
| #define MAXREACTANTS 3 |
Referenced by compare_udfa(), mole_eval_balance(), mole_eval_sources(), parse_reaction(), and parse_udfa().
| typedef map<string,shared_ptr<chem_element> >::iterator chem_element_i |
| typedef map<string,shared_ptr<mole_reaction> >::const_iterator mole_reaction_ci |
| typedef map<string,shared_ptr<mole_reaction> >::iterator mole_reaction_i |
| typedef map<string,shared_ptr<molecule> >::iterator molecule_i |
| enum udfastate |
| double frac_H2star_hminus | ( | ) |
References h2, t_hmi::H2_forms_hminus, t_hmi::H2star_forms_hminus, hmi, diatomics::lgEnabled, diatomics::lgEvaluated, t_hmi::lgH2_Chemistry_BigH2, and SDIV().
Referenced by mole_h_rate_diagnostics().

| void mole_eval_balance | ( | long int | n, |
| double * | b, | ||
| bool | lgJac, | ||
| multi_arr< double, 2 > & | c | ||
| ) |
mole_eval_balance
References ASSERT, DEBUG_ENTRY, fprintf(), mole_reaction::index, molecule::index, ioQQQ, mole_reaction::label, lgNucleiConserved(), t_trace::lgTrace, t_trace::lgTraceMole, t_mole_global::list, MAXREACTANTS, mole, mole_global, mole_reaction::nproducts, mole_reaction::nreactants, NULL, t_mole_global::num_calc, mole_reaction::products, mole_reaction::pvector, mole_priv::reactab, mole_reaction::reactants, t_mole_local::reaction_rks, mole_reaction::rvector, t_mole_local::species, trace, and multi_arr< T, d, ALLOC, lgBC >::zero().
Referenced by mole_eval_dynamic_balance().

| void mole_eval_sources | ( | long int | num_total | ) |
References ASSERT, atmdat, molecule::charge, DEBUG_ENTRY, dense, mole_reaction::index, molecule::index, t_atmdat::lgCTOn, t_dense::lgElmtOn, LIMELM, MAXREACTANTS, mole, molecule::nNuclide, mole_reaction::nproducts, mole_reaction::nreactants, nuclide_list, NULL, mole_reaction::products, mole_reaction::pvector, mole_priv::reactab, mole_reaction::reactants, t_mole_local::reaction_rks, mole_reaction::rvector, t_mole_local::sink, t_mole_local::source, t_mole_local::species, and t_mole_local::xMoleChTrRate.
Referenced by mole_effects(), and mole_update_sources().
References ASSERT, dense, deut, t_mole_local::elec, frac(), t_dense::gas_phase, lgElemsConserved(), t_mole_global::list, mole, MOLE_ACTIVE, mole_global, NULL, t_mole_global::num_calc, t_mole_global::num_total, SDIV(), t_mole_local::species, t_deuterium::updateXMolecules(), and t_dense::updateXMolecules().
Referenced by mole_solve().

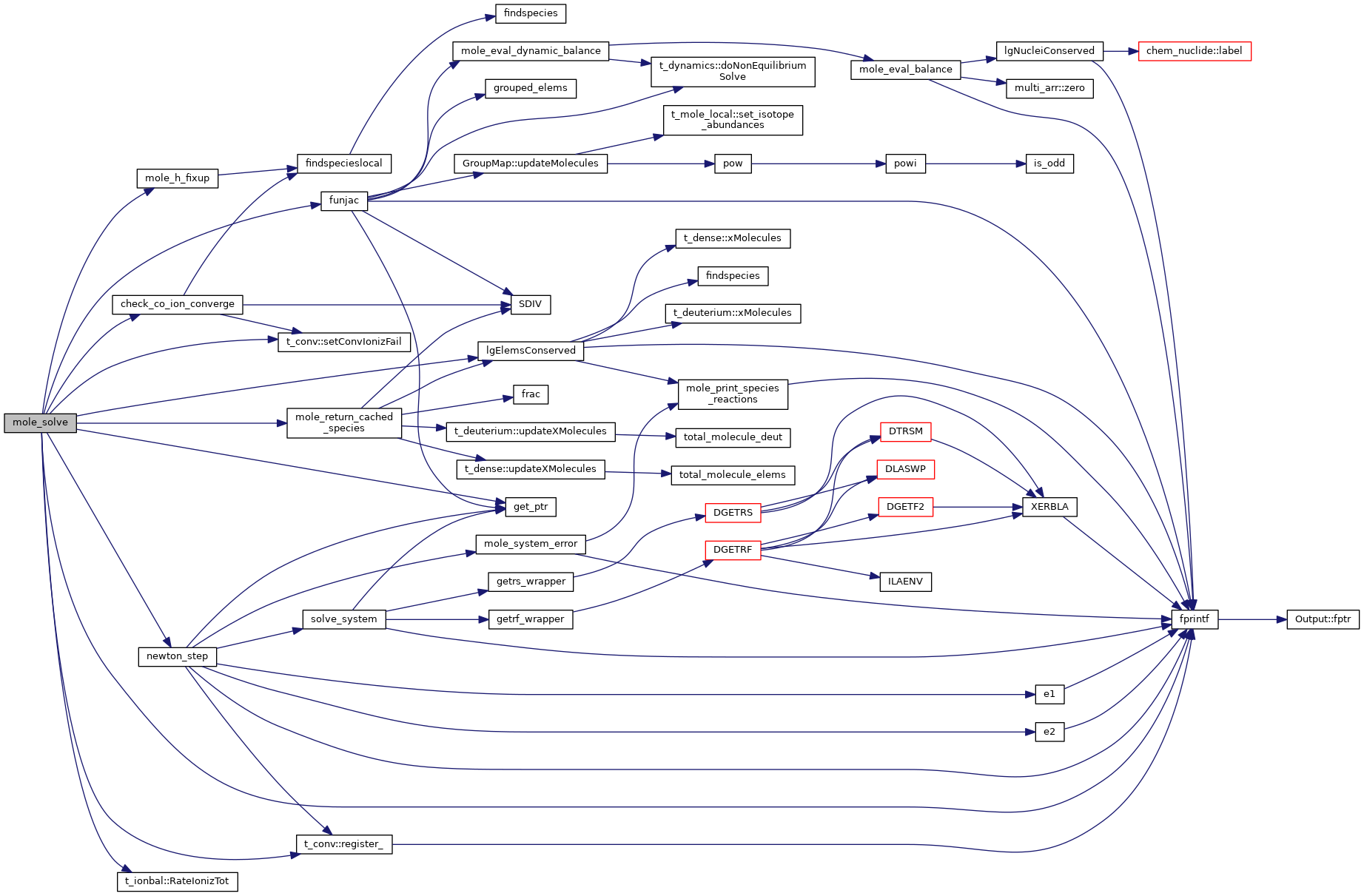
| double mole_solve | ( | void | ) |
mole_solve fills in matrix for heavy elements molecular routines
References ASSERT, BIGFLOAT, check_co_ion_converge(), conv, DEBUG_ENTRY, dense, t_dense::eden, fixit, fnzone, fprintf(), funjac(), get_ptr(), groupspecies, t_hmi::H2_frac_abund_set, hmi, ionbal, t_conv::IonizErrorAllowed, ioQQQ, ipHYDROGEN, lgElemsConserved(), t_trace::lgTrace, mole, mole_global, mole_h_fixup(), mole_return_cached_species(), newton_step(), nuclide_list, t_mole_global::num_calc, t_mole_global::num_compacted, nzone, phycon, t_ionbal::RateIonizTot(), t_ionbal::RateRecomTot, t_conv::register_(), t_conv::setConvIonizFail(), t_mole_local::sink, t_mole_local::source, t_mole_local::species, t_phycon::te, trace, and t_dense::xIonDense.
Referenced by mole_drive().

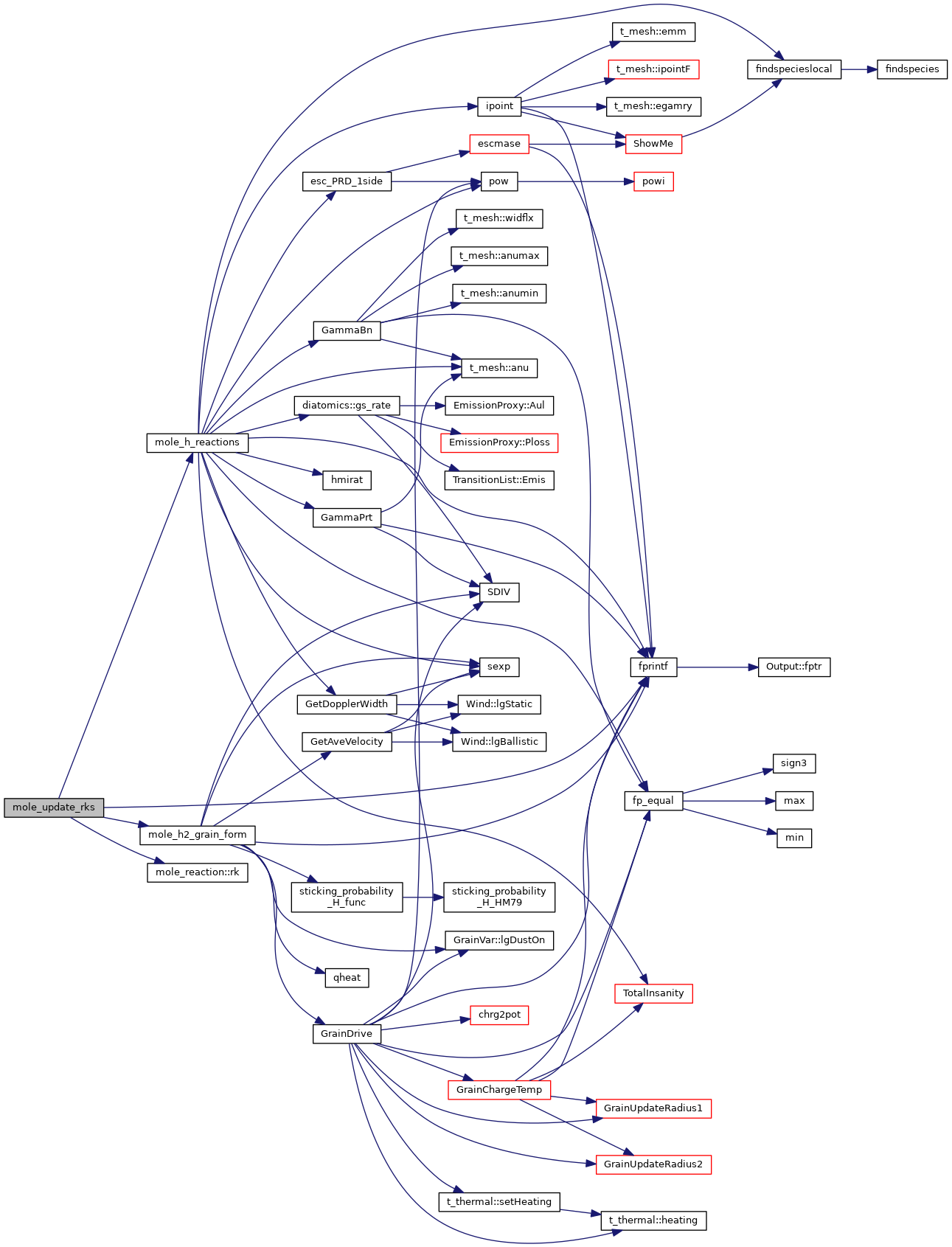
| void mole_update_rks | ( | void | ) |
mole_update_rks update rate coefficients, only temp part
References mole_reaction::a, DEBUG_ENTRY, fprintf(), mole_reaction::index, ioQQQ, mole_reaction::label, mole, mole_h2_grain_form(), mole_h_reactions(), mole_priv::reactab, t_mole_local::reaction_rks, and mole_reaction::rk().
Referenced by mole_drive().

| vector<molecule *> groupspecies |
Referenced by funjac(), grouped_elems(), mole_make_groups(), mole_solve(), mole_system_error(), newton_step(), GroupMap::setup(), and GroupMap::updateMolecules().