Cloudy Data Archive|
Cloudy
Spectral Synthesis Code for Astrophysics
|

Functions | |
| void | ParseExtinguish (Parser &p) |
| void ParseExtinguish | ( | Parser & | p | ) |
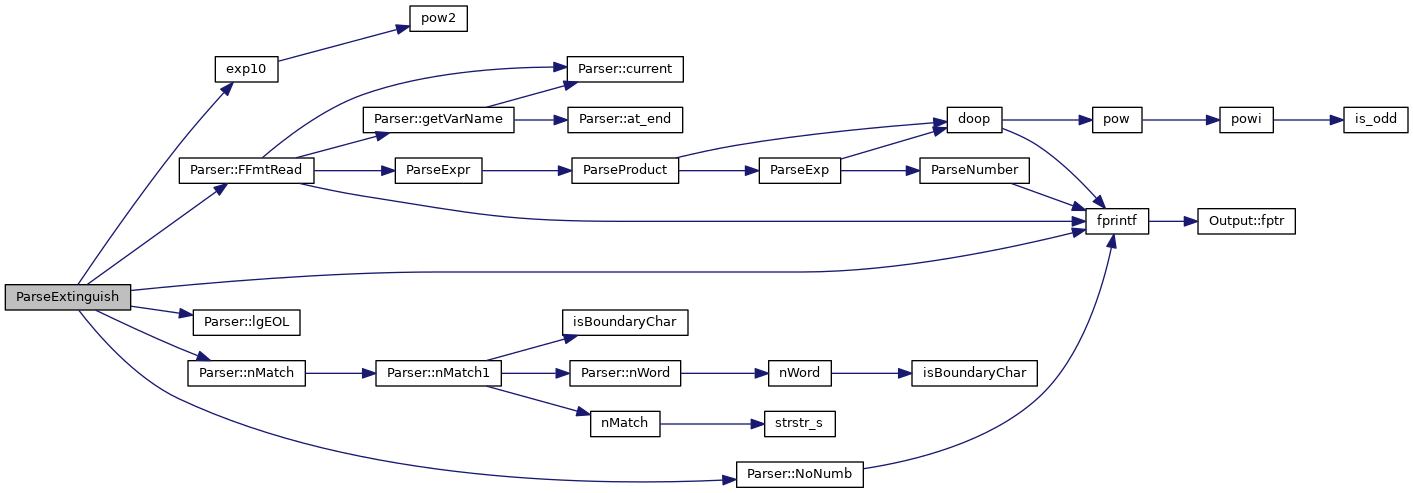
References cdEXIT, DEBUG_ENTRY, EXIT_FAILURE, exp10(), t_rfield::ExtinguishColumnDensity, t_rfield::ExtinguishLeakage, t_rfield::ExtinguishLowEnergyLimit, Parser::FFmtRead(), fprintf(), ioQQQ, t_rfield::lgBlockHIon, Parser::lgEOL(), Parser::nMatch(), Parser::NoNumb(), and rfield.
Referenced by ParseCommands(), and ParseTest().
