Cloudy Data Archive|
Cloudy
Spectral Synthesis Code for Astrophysics
|
#include "cddefines.h"#include "called.h"#include "rfield.h"#include "trace.h"#include "input.h"#include "parser.h"
Functions | |
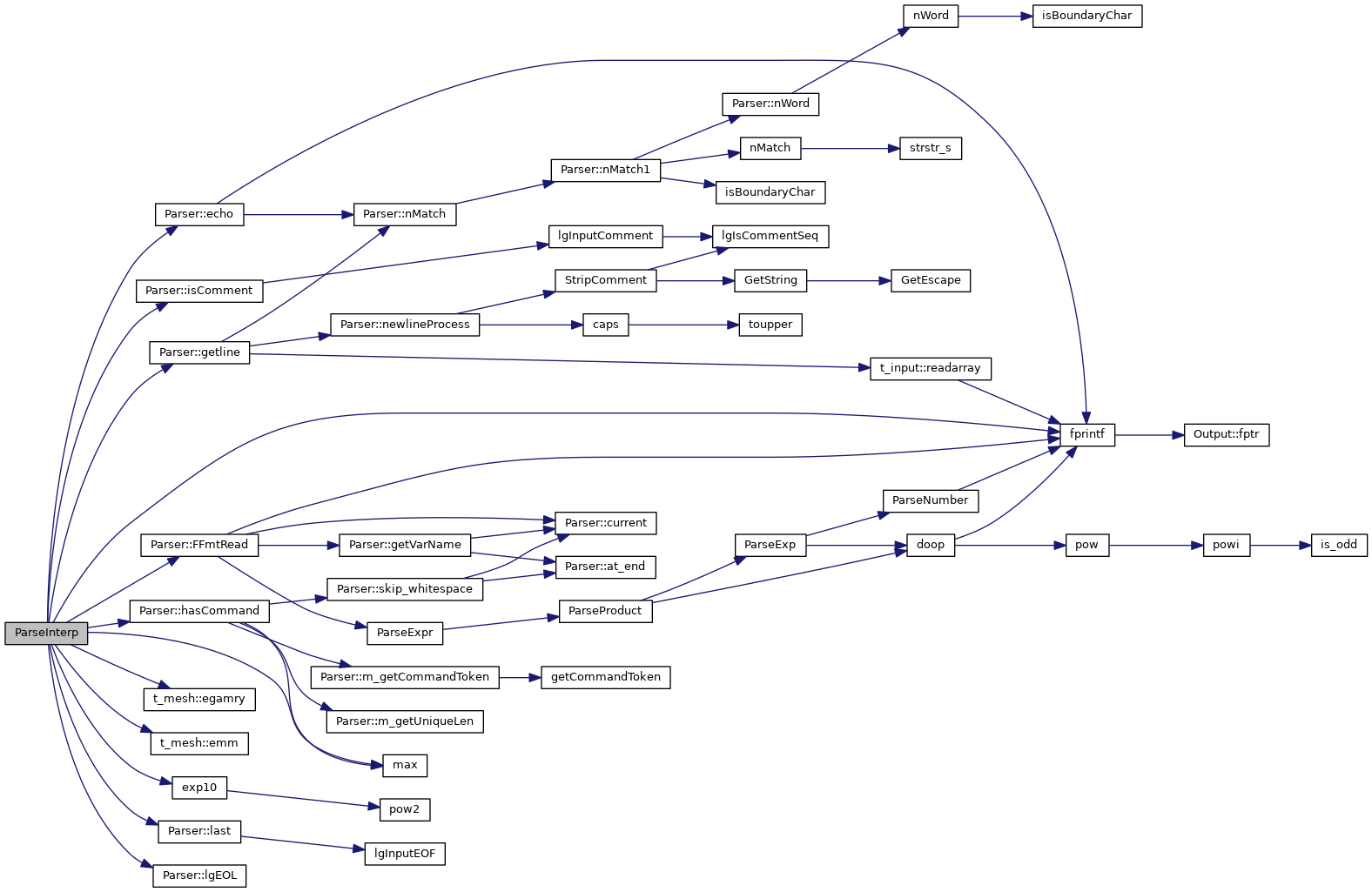
| void | ParseInterp (Parser &p) |
| void ParseInterp | ( | Parser & | p | ) |
ParseInterp parse parameters on interpolate command
| *chCard | |
| *lgEOF |
References ASSERT, called, cdEXIT, t_rfield::chSpType, DEBUG_ENTRY, Parser::echo(), t_mesh::egamry(), t_mesh::emm(), t_rfield::EnerGammaRay, EXIT_FAILURE, EXIT_SUCCESS, exp10(), Parser::FFmtRead(), fprintf(), Parser::getline(), Parser::hasCommand(), input, ioQQQ, Parser::isComment(), Parser::last(), t_trace::lgConBug, Parser::lgEOL(), t_rfield::lgGamrOK, t_rfield::lgHPhtOK, t_rfield::lgMMok, t_called::lgTalk, t_trace::lgTrace, t_rfield::lgXRayOK, LIMSPC, Parser::m_lgEOF, max(), t_rfield::ncont, t_input::nRead, t_rfield::nShape, rfield, t_rfield::tFluxLog, t_rfield::tNu, trace, and t_rfield::tslop.
Referenced by ParseCommands().
