Cloudy Data Archive|
Cloudy
Spectral Synthesis Code for Astrophysics
|
#include "cddefines.h"#include "prt.h"#include "geometry.h"#include "dense.h"#include "mean.h"#include "elementnames.h"
Functions | |
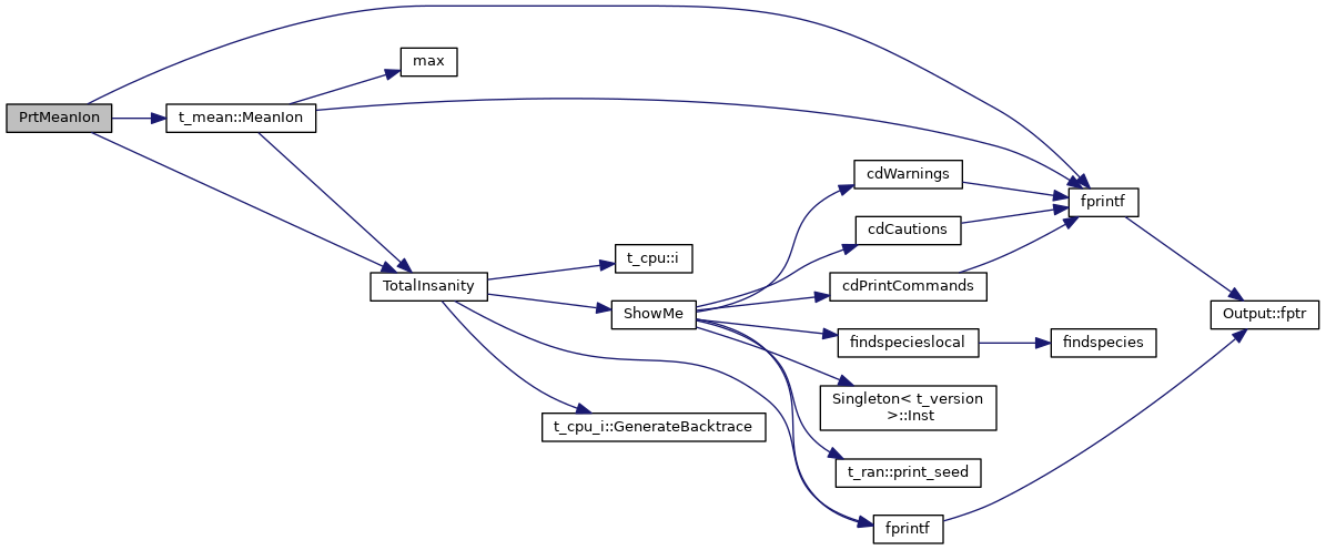
| void | PrtMeanIon (char chType, bool lgDensity, FILE *ioMEAN) |
| void PrtMeanIon | ( | char | chType, |
| bool | lgDensity, | ||
| FILE * | |||
| ) |
PrtMeanIon print mean ionization fractions for all elements, output will go to stream pointed to by argument chTyp is either 'i' or 't' for mean ionization or temperature
| chType | |
| lgDensity | true include density, false do not |
References t_elementnames::chElementName, DEBUG_ENTRY, dense, elementnames, fprintf(), geometry, ioQQQ, ipHELIUM, ipHYDROGEN, t_dense::lgElmtOn, t_geometry::lgGeoPP, LIMELM, mean, t_mean::MeanIon(), MIN2, and TotalInsanity().
Referenced by PrtFinal(), and SaveDo().
