Cloudy
Spectral Synthesis Code for Astrophysics
 All Classes Namespaces Files Functions Variables Typedefs Enumerations Enumerator Friends Macros Pages
save_species.cpp File Reference
#include "cddefines.h"
#include "taulines.h"
#include "radius.h"
#include "save.h"
#include "mole.h"
#include "mole_priv.h"
#include "generic_state.h"
#include "iterations.h"
#include "dense.h"
#include "prt.h"
Include dependency graph for save_species.cpp:

Classes

class  Field
 
class  RateCmp
 

Functions

STATIC void SaveSpeciesLines (FILE *ioPUN, const vector< genericState > &speciesList)
 
STATIC void SaveSpeciesOne (const vector< genericState > &SpeciesList, double(*job)(const genericState &), bool lgZonal, const char *chFmt, FILE *ioPUN)
 
STATIC void SaveSpeciesHeader (const vector< genericState > &SpeciesList, const char *chJob, bool lgZonal, FILE *ioPUN, size_t maxLevels)
 
void SaveSpecies (FILE *ioPUN, long int ipPun)
 
STATIC void PrintShortZero (FILE *ioPUN, const char *chFmt, double arg)
 
STATIC void SaveAllSpeciesLabelsLevels (FILE *ioPUN, const vector< genericState > &speciesList)
 
void SaveSpeciesOptDep (const long int ipPun, const string &speciesLabel)
 
STATIC void doHeader (FILE *punit, const Field &f)
 
STATIC void doData (FILE *punit, const Field &f)
 
STATIC bool isCatalystReactant (const mole_reaction &rate, int i)
 
STATIC bool isCatalystProduct (const mole_reaction &rate, int i)
 
STATIC bool isDestroyed (const mole_reaction &rate, int i)
 
STATIC bool isCreated (const mole_reaction &rate, int i)
 
void mole_save (FILE *punit, const char speciesname[], const char args[], bool lgHeader, bool lgData, bool lgCoef, double depth)
 
void mole_dominant_rates (const vector< const molecule * > &debug_list, FILE *ioOut, bool lgPrintReagents, size_t NPRINT, double fprint)
 
void mole_print_species_reactions (molecule *speciesToPrint)
 

Variables

const bool lgRowPerZone = true
 

Function Documentation

STATIC void doData ( FILE *  punit,
const Field f 
)

References DEBUG_ENTRY, Field::fmt, fprintf(), and Field::value().

Referenced by mole_save().

Here is the call graph for this function:

STATIC void doHeader ( FILE *  punit,
const Field f 
)

References DEBUG_ENTRY, fprintf(), and Field::label.

Referenced by mole_save().

Here is the call graph for this function:

STATIC bool isCatalystProduct ( const mole_reaction rate,
int  i 
)
inline

References NULL, and mole_reaction::pvector.

Referenced by isCreated(), and mole_save().

STATIC bool isCatalystReactant ( const mole_reaction rate,
int  i 
)
inline

References NULL, and mole_reaction::rvector.

Referenced by isDestroyed(), and mole_save().

STATIC bool isCreated ( const mole_reaction rate,
int  i 
)
inline

References isCatalystProduct(), NULL, and mole_reaction::pvector_excit.

Referenced by mole_save().

Here is the call graph for this function:

STATIC bool isDestroyed ( const mole_reaction rate,
int  i 
)
inline

References isCatalystReactant(), NULL, and mole_reaction::rvector_excit.

Referenced by mole_save().

Here is the call graph for this function:

void mole_dominant_rates ( const vector< const molecule * > &  debug_list,
FILE *  ioOut,
bool  lgPrintReagents,
size_t  NPRINT,
double  fprint 
)
void mole_save ( FILE *  punit,
const char  speciesname[],
const char  args[],
bool  lgHeader,
bool  lgData,
bool  lgCoef,
double  depth 
)
STATIC void PrintShortZero ( FILE *  ioPUN,
const char *  chFmt,
double  arg 
)

References DEBUG_ENTRY, and fprintf().

Referenced by SaveSpeciesOne().

Here is the call graph for this function:

STATIC void SaveAllSpeciesLabelsLevels ( FILE *  ioPUN,
const vector< genericState > &  speciesList 
)

SaveAllSpeciesLabelsLevels – generate output of all species labels & levels

References chemical_to_spectral(), fprintf(), NULL, and null_molezone.

Referenced by SaveSpeciesLines().

Here is the call graph for this function:

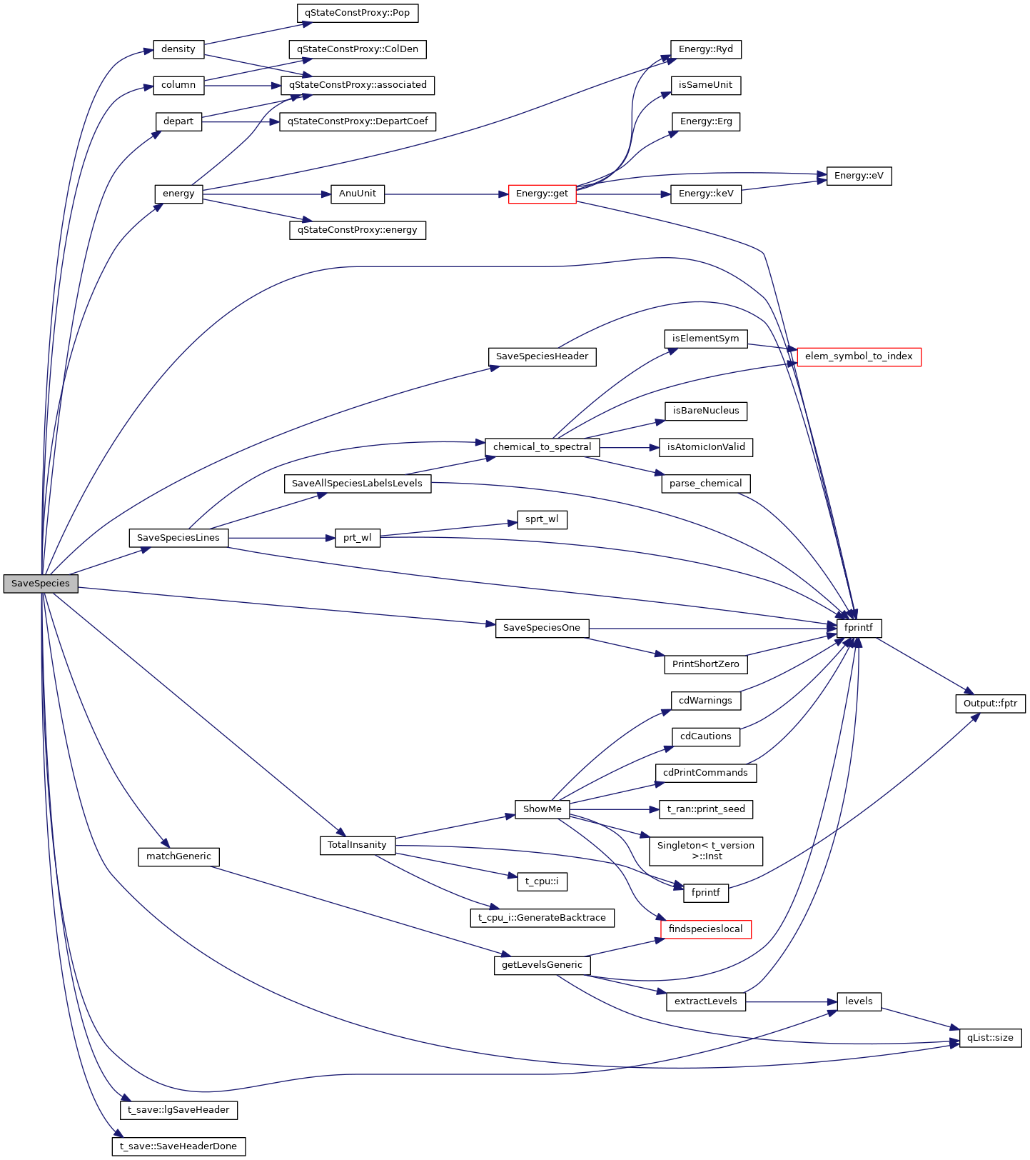
void SaveSpecies ( FILE *  ioPUN,
long int  ipPun 
)
STATIC void SaveSpeciesHeader ( const vector< genericState > &  SpeciesList,
const char *  chJob,
bool  lgZonal,
FILE *  ioPUN,
size_t  maxLevels 
)

References DEBUG_ENTRY, and fprintf().

Referenced by SaveSpecies().

Here is the call graph for this function:

STATIC void SaveSpeciesLines ( FILE *  ioPUN,
const vector< genericState > &  speciesList 
)
STATIC void SaveSpeciesOne ( const vector< genericState > &  SpeciesList,
double(*)(const genericState &)  job,
bool  lgZonal,
const char *  chFmt,
FILE *  ioPUN 
)

References DEBUG_ENTRY, t_radius::depth_mid_zone, fprintf(), PrintShortZero(), and radius.

Referenced by SaveSpecies().

Here is the call graph for this function:

void SaveSpeciesOptDep ( const long int  ipPun,
const string &  speciesLabel 
)

SaveSpeciesOptDep – generate output for 'save species optical depth'

Parameters
ipPunarray index in save array
speciesLabellabel to acquire species

References DEBUG_ENTRY, fprintf(), getSpeciesGeneric(), ioQQQ, SaveParams::ipPnunit, iterations, genericState::label(), t_iterations::lgLastIt, t_save::lgSaveHeader(), molezone::lines, NULL, t_save::params, save, t_save::SaveHeaderDone(), and genericState::sp.

Referenced by SaveDo().

Here is the call graph for this function:

Variable Documentation

const bool lgRowPerZone = true