Cloudy Data Archive|
Cloudy
Spectral Synthesis Code for Astrophysics
|


Go to the source code of this file.
Classes | |
| struct | CloudyCommand |
| class | Symbol |
| class | Parser |
| class | DataParser |
| class | KeyAction< V > |
| class | UnitConverter |
| class | Option |
| class | Properties |
Typedefs | |
| typedef void(* | OptionParser )(Parser &) |
Enumerations | |
| enum | eod_style { ES_INVALID, ES_NONE, ES_STARS_ONLY, ES_STARS_AND_BLANKS } |
Functions | |
| const char * | nWord (const char *chKey, const char *chCard) |
| bool | isBoundaryChar (char c) |
| template<typename T > | |
| void | getTokenOptionalImpl (istringstream &iss, const string &, T &var) |
| template<> | |
| void | getTokenOptionalImpl (istringstream &iss, const string &s, double &var) |
| template<> | |
| void | getTokenOptionalImpl (istringstream &iss, const string &s, sys_float &var) |
| template<> | |
| void | getTokenOptionalImpl (istringstream &iss, const string &s, long long &var) |
| template<> | |
| void | getTokenOptionalImpl (istringstream &iss, const string &s, unsigned long long &var) |
| template<> | |
| void | getTokenOptionalImpl (istringstream &iss, const string &s, long &var) |
| template<> | |
| void | getTokenOptionalImpl (istringstream &iss, const string &s, unsigned long &var) |
| template<> | |
| void | getTokenOptionalImpl (istringstream &iss, const string &s, int &var) |
| template<> | |
| void | getTokenOptionalImpl (istringstream &iss, const string &s, unsigned int &var) |
| template<typename V > | |
| KeyAction< V > | MakeKeyAction (const char *keyword, const V &action) |
| template<typename T , typename V > | |
| bool | parserProcess (Parser &p, T *list, unsigned long nlist, V *value) |
| void | ParseCosmicRays (Parser &p) |
| void | ParseCosmology (Parser &p) |
| void | ParseAbundancesNonSolar (Parser &p) |
| void | ParseAbundances (Parser &p) |
| void | ParseDont (Parser &p) |
| void | ParseSave (Parser &p) |
| void | parse_save_line (Parser &p, bool lgLog3, ostringstream &chHeader, long int ipPun) |
| void | parse_save_average (Parser &p, long int ipPun, ostringstream &chHeader) |
| void | parse_save_colden (Parser &p, ostringstream &chHeader) |
| void | Parse_Save_Line_RT (Parser &p) |
| void | ParseAge (Parser &p) |
| void | ParseAgn (Parser &p) |
| void | ParseBlackbody (Parser &p) |
| void | ParseCompile (Parser &p) |
| void | ParseConstant (Parser &p) |
| void | ParseDLaw (Parser &p) |
| void | ParseTLaw (Parser &p) |
| void | ParseGrain (Parser &p) |
| void | ParseFluc (Parser &p) |
| void | ParseHDEN (Parser &p) |
| void | ParseDatabaseISO (long ipISO, Parser &p) |
| void | ParseDatabaseH2 (Parser &p) |
| void | ParseGrid (Parser &p) |
| void | ParseInit (Parser &p) |
| void | ParseInitFile (const string &chName) |
| void | ParseInterp (Parser &p) |
| void | ParseIonParI (Parser &p) |
| void | ParseIonParX (Parser &p) |
| void | ParseIonPar (Parser &p, char chType) |
| void | ParseNorm (Parser &p) |
| void | ParseOptimize (Parser &p) |
| void | ParsePrint (Parser &p) |
| void | ParseRadius (Parser &p) |
| void | ParseSet (Parser &p) |
| void | ParseTable (Parser &p) |
| void | ParseTrace (Parser &p) |
| void | ParseExtinguish (Parser &p) |
| void | ParseIlluminate (Parser &p) |
| void | ParseCaseB (Parser &p) |
| void | ParseTest (Parser &p) |
| void | ParseAbsMag (Parser &p) |
| void | ParseBackgrd (Parser &p) |
| void | ParseCoronal (Parser &p) |
| void | ParseElement (Parser &p) |
| void | ParseCMB (double z, long int *nqh) |
| void | ParseF_nu (Parser &p, const char *chType, bool lgNU2) |
| void | ParseGlobule (Parser &p) |
| void | ParseRangeOption (Parser &p) |
| void | ParseMap (Parser &p) |
| void | ParseMetal (Parser &p) |
| void | ParseLineList (Parser &p, vector< LineID > &lines) |
| void | ParsePrtLineSum (Parser &p) |
| void | ParsePowerlawContinuum (Parser &p) |
| void | ParseRatio (Parser &p) |
| void | ParseSphere (Parser &p) |
| void | ParseStop (Parser &p) |
| void | ParseCrashDo (Parser &p) |
| typedef void(* OptionParser)(Parser &) |
| enum eod_style |
ES_NONE means that neither blank lines nor a field of stars are end-of-data (EOD) markers a blank line is considered a comment and a field of stars is ignored ES_STARS_ONLY means that a field of stars is an EOD marker a blank line is considered a comment ES_STARS_AND_BLANKS means that both blank lines and a field of stars are EOD markers
| Enumerator | |
|---|---|
| ES_INVALID | |
| ES_NONE | |
| ES_STARS_ONLY | |
| ES_STARS_AND_BLANKS | |
|
inline |
Referenced by DataParser::getTokenOptional().
|
inline |
|
inline |
|
inline |
|
inline |
|
inline |
|
inline |
|
inline |
|
inline |
| bool isBoundaryChar | ( | char | c | ) |
Referenced by Parser::nMatch1(), and nWord().
|
inline |
Helper template to make it easier to generate KeyActions
| const char* nWord | ( | const char * | chKey, |
| const char * | chCard | ||
| ) |
nWord determine whether match to a keyword occurs on command line, return value is 0 if no match, and position of match within string if hit
| *chKey | |
| *chCard |
References ASSERT, DEBUG_ENTRY, isBoundaryChar(), and NULL.
Referenced by Parser::nWord().

| void parse_save_average | ( | Parser & | p, |
| long int | ipPun, | ||
| ostringstream & | chHeader | ||
| ) |
References ASSERT, cdEXIT, t_save::chAverageType, t_elementnames::chElementNameShort, t_save::chSaveSpecies, DEBUG_ENTRY, elementnames, EXIT_FAILURE, Parser::FFmtRead(), fprintf(), Parser::GetElem(), Parser::getline(), Parser::hasCommand(), ioQQQ, ipPun, Parser::lgEOL(), Parser::m_lgEOF, t_save::nAverage2ndPar, t_save::nAverageIonList, t_save::nAverageList, nLine, Parser::nMatch(), Parser::NoNumb(), Parser::PrintLine(), save, t_save::SaveAverageFree(), and sncatf().

| void parse_save_colden | ( | Parser & | p, |
| ostringstream & | chHeader | ||
| ) |
| void parse_save_line | ( | Parser & | p, |
| bool | lgLog3, | ||
| ostringstream & | chHeader, | ||
| long int | ipPun | ||
| ) |
| void Parse_Save_Line_RT | ( | Parser & | p | ) |
References cdEXIT, DEBUG_ENTRY, EXIT_FAILURE, Parser::FFmtRead(), fprintf(), Parser::getline(), ioQQQ, Parser::lgEOL(), lgMustPrintHeader, LIMLINE, line_RT_ipHi, line_RT_ipISO, line_RT_ipLo, line_RT_nelem, line_RT_type, Parser::m_lgEOF, nLine, Parser::nMatch(), and Parser::PrintLine().

| void ParseAbsMag | ( | Parser & | p | ) |
ParseAbsMag parse the absolute magnitude command
References called, cdEXIT, t_rfield::chRSpec, t_rfield::chSpNorm, DEBUG_ENTRY, t_mesh::egamry(), t_mesh::emm(), EXIT_FAILURE, Parser::FFmtRead(), fprintf(), ioQQQ, Parser::lgEOL(), t_called::lgTalk, t_rfield::lgTimeVary, LIMSPC, Parser::m_nqh, Parser::nMatch(), t_rfield::range, rfield, and t_rfield::totpow.
Referenced by ParseCommands().

| void ParseAbundances | ( | Parser & | p | ) |
References abund, abund_starburst(), ASSERT, caps(), cdEXIT, t_elementnames::chElementName, t_elementnames::chElementNameShort, t_elementnames::chElementSym, DEBUG_ENTRY, dense, elem_symbol_to_index(), elementnames, Symbol::EOSTAT, EXIT_FAILURE, exp10(), Parser::FFmtRead(), FFmtRead(), fprintf(), Parser::getline(), isotope::getNiso(), Parser::GetQuote(), Parser::getSymbol(), Parser::hasCommand(), ioQQQ, ipHYDROGEN, isotope::isAnyIllegal(), t_abund::IsoAbn, t_abund::lgAbnReference, t_abund::lgAbundancesSet, t_dense::lgElmtOn, t_dense::lgElmtSetOff, Parser::lgEOL(), LIMELM, Parser::m_lgDSet, Symbol::NAME, Parser::nMatch(), Parser::NoNumb(), isotope::normAbn(), Symbol::NUMBER, open_abn_file(), Symbol::OPERATOR, ParseElement(), ParseGrain(), Parser::peekNextCommand(), isotope::prtIsoPairs(), read_whole_line(), t_abund::ReferenceAbun, SDIV(), isotope::setAbn(), Parser::setline(), Parser::showLocation(), Symbol::toktype, and Symbol::value.
Referenced by ParseCommands(), and ParseTest().

| void ParseAbundancesNonSolar | ( | Parser & | p | ) |
ParseAbundances parse and read in composition as set by abundances command
| *chCard | |
| lgDSet |
| void ParseAge | ( | Parser & | p | ) |
ParseAge - parse the age command
References cdEXIT, t_timesc::CloudAgeSet, DEBUG_ENTRY, EXIT_FAILURE, exp10(), Parser::FFmtRead(), fprintf(), ioQQQ, Parser::lgEOL(), NUMBEROF, Parser::nWord(), parserProcess(), timesc, and Time::TimeUnits.
Referenced by ParseCommands().

| void ParseAgn | ( | Parser & | p | ) |
ParseAgn parse parameters for the AGN continuum shape command
| *chCard |
References cdEXIT, t_rfield::chSpType, t_optimize::chVarFmt, t_rfield::cutoff, DEBUG_ENTRY, EXIT_FAILURE, exp10(), Parser::FFmtRead(), fprintf(), input, ioQQQ, Parser::lgEOL(), t_optimize::lgVarOn, LIMSPC, Parser::nMatch(), t_optimize::nparm, t_input::nRead, t_rfield::nShape, t_optimize::nvarxt, t_optimize::nvfpnt, optimize, pow(), rfield, sexp(), t_rfield::slope, t_optimize::vincr, and t_optimize::vparm.
Referenced by ParseCommands().

| void ParseBackgrd | ( | Parser & | p | ) |
ParseBackgrd parse the background continuum command
References cdEXIT, t_rfield::chRSpec, t_rfield::chSpNorm, t_rfield::chSpType, CMB_TEMP, t_rfield::cutoff, DEBUG_ENTRY, t_mesh::egamry(), t_mesh::emm(), EXIT_FAILURE, Parser::FFmtRead(), fprintf(), Parser::getRawTail(), t_rfield::Illumination, ioQQQ, Illuminate::ISOTROPIC, t_rfield::lgBeamed, t_rfield::lgCMB_set, Parser::lgEOL(), LIMSPC, Parser::m_nqh, Parser::nMatch(), t_rfield::nShape, ParseTable(), powi(), t_rfield::range, rfield, Parser::set_point(), Parser::setline(), t_rfield::slope, and t_rfield::totpow.
Referenced by ParseCommands().

| void ParseBlackbody | ( | Parser & | p | ) |
parse the blackbody command
| *chCard | input command line, already changed to caps |
| *nqh | counter for which continuum source this is |
| *ar1 | optional area that might be set here |
References BIGFLOAT, cdEXIT, t_rfield::chRSpec, t_rfield::chSpNorm, t_rfield::chSpType, t_optimize::chVarFmt, t_rfield::cutoff, DEBUG_ENTRY, t_mesh::egamry(), t_mesh::emm(), EXIT_FAILURE, exp10(), Parser::FFmtRead(), fprintf(), t_rfield::Illumination, input, ioQQQ, Illuminate::ISOTROPIC, Parser::lgEOL(), t_optimize::lgVarOn, LIMSPC, Parser::m_nqh, Parser::nMatch(), Parser::NoNumb(), t_optimize::nparm, t_input::nRead, t_rfield::nShape, t_optimize::nvarxt, t_optimize::nvfpnt, optimize, t_rfield::range, rfield, set_NaN(), t_rfield::slope, TotalInsanity(), t_rfield::totpow, t_optimize::vincr, and t_optimize::vparm.
Referenced by ParseCommands().

| void ParseCaseB | ( | Parser & | p | ) |
References DEBUG_ENTRY, exp10(), Parser::FFmtRead(), t_opac::lgCaseB, t_opac::lgCaseB_HummerStorey, t_opac::lgCaseB_no_pdest, t_opac::lgCaseB_no_photo, Parser::lgEOL(), Parser::nMatch(), opac, and t_opac::tlamin.
Referenced by ParseCommands(), and ParseTest().

| void ParseCMB | ( | double | z, |
| long int * | nqh | ||
| ) |
ParseCMB parse parameters from fireball command
| z | |
| *nqh | |
| *ar1 |
References cdEXIT, t_rfield::chRSpec, t_rfield::chSpNorm, t_rfield::chSpType, CMB_TEMP, t_rfield::cutoff, DEBUG_ENTRY, t_mesh::egamry(), t_mesh::emm(), EXIT_FAILURE, fprintf(), t_rfield::Illumination, ioQQQ, Illuminate::ISOTROPIC, t_rfield::lgBeamed, t_rfield::lgCMB_set, LIMSPC, t_rfield::nShape, t_rfield::range, rfield, t_rfield::slope, and t_rfield::totpow.
Referenced by ParseCMBOuter().

| void ParseCompile | ( | Parser & | p | ) |
ParseCompile compile werner or kurucz model atmospheres into cloudy format, by K Volk
| *chCard |
References ASSERT, AtlasCompile(), atmdat_readin(), Badnell_rec_init(), cdEXIT, ContCreateMesh(), ContCreatePointers(), CoStarCompile(), DEBUG_ENTRY, dense, ES_FAILURE, ES_SUCCESS, EXIT_FAILURE, EXIT_SUCCESS, Parser::FFmtRead(), fprintf(), Parser::GetQuote(), GridCompile(), HaardtMadauCompile(), ioQQQ, ipH_LIKE, ipHE_LIKE, iso_ctrl, iso_sp, iso_update_num_levels(), KhaireSrianandCompile(), Kurucz79Compile(), t_opac::lgCompileOpac, t_isoCTRL::lgCompileRecomb, t_dense::lgElmtOn, Parser::lgEOL(), t_mesh::lgMeshSetUp(), LIKE_RREC_MAXN(), LIMELM, mie_write_opc(), MihalasCompile(), t_iso_sp::n_HighestResolved_max, t_iso_sp::nCollapsed_max, process_counter::nFail, process_counter::nFound, Parser::nMatch(), Parser::nMatchErase(), process_counter::nOK, process_counter::notProcessed, opac, OpacityCreateAll(), RauchCompile(), rfield, RREC_MAXN, SB_NEBULAR, SB_STELLAR, SB_TOTAL, StarburstCompile(), StarburstInitialize(), Parser::StringError(), TlustyCompile(), WernerCompile(), and WMBASICCompile().
Referenced by ParseCommands().

| void ParseConstant | ( | Parser & | p | ) |
ParseConstant parse the constant ... command
References BIGFLOAT, cdEXIT, t_dense::chDenseLaw, t_optimize::chVarFmt, t_thermal::ConstGrainTemp, t_thermal::ConstTemp, DEBUG_ENTRY, dense, EXIT_FAILURE, exp10(), Parser::FFmtRead(), fprintf(), input, ioQQQ, t_pressure::lgContRadPresOn, t_dense::lgDenseInitConstant, Parser::lgEOL(), t_pressure::lgPres_magnetic_ON, t_pressure::lgPres_radiation_ON, t_pressure::lgPres_ram_ON, t_pressure::lgPressureInitialSpecified, t_dense::lgPressureVaryTime, t_pressure::lgRadPresAbortOK, t_thermal::lgTemperatureConstant, t_thermal::lgTemperatureConstantCommandParsed, t_optimize::lgVarOn, Parser::nMatch(), Parser::NoNumb(), t_optimize::nparm, t_input::nRead, t_optimize::nvarxt, t_optimize::nvfpnt, optimize, phycon, t_pressure::PresPowerlaw, pressure, t_pressure::PressureInitialSpecified, t_dense::PressureVaryTimeIndex, t_dense::PressureVaryTimeTimescale, SMALLFLOAT, t_phycon::TEMP_LIMIT_HIGH, t_phycon::TEMP_LIMIT_LOW, TempChange(), thermal, t_optimize::varang, t_optimize::vincr, and t_optimize::vparm.
Referenced by ParseCommands(), and ParseTest().

| void ParseCoronal | ( | Parser & | p | ) |
ParseCoronal parse the cronal equilibrum command
References atmdat, cdEXIT, t_optimize::chVarFmt, t_thermal::ConstTemp, DEBUG_ENTRY, dynamics, EXIT_FAILURE, exp10(), Parser::FFmtRead(), fprintf(), input, ioQQQ, t_dynamics::lg_coronal_time_init, t_atmdat::lgChiantiLevelsSet, Parser::lgEOL(), t_dynamics::lgRecom, t_atmdat::lgStoutLevelsSet, t_thermal::lgTemperatureConstant, t_thermal::lgTemperatureConstantCommandParsed, t_dynamics::lgTimeDependentStatic, t_dynamics::lgTracePrint, t_optimize::lgVarOn, t_atmdat::nChiantiMaxLevels, t_atmdat::nChiantiMaxLevelsFe, t_atmdat::nDefaultCollLevels, t_atmdat::nDefaultCollLevelsFe, Parser::nMatch(), t_optimize::nparm, t_input::nRead, t_atmdat::nStoutMaxLevels, t_atmdat::nStoutMaxLevelsFe, t_optimize::nvarxt, t_optimize::nvfpnt, optimize, phycon, t_phycon::TEMP_LIMIT_HIGH, t_phycon::TEMP_LIMIT_LOW, thermal, t_optimize::varang, t_optimize::vincr, and t_optimize::vparm.
Referenced by ParseCommands().

| void ParseCosmicRays | ( | Parser & | p | ) |
ParseCosmicRays parse the cosmic rays command
| *chCard |
References ASSERT, t_hextra::background_density, t_hextra::background_rate, cdEXIT, t_optimize::chVarFmt, t_ionbal::CosRayIonRate, t_hextra::crpowr, t_hextra::crtemp, t_hextra::cryden, t_hextra::cryden_ov_background, DEBUG_ENTRY, EXIT_FAILURE, exp10(), Parser::FFmtRead(), fprintf(), hextra, input, ionbal, ioQQQ, t_hextra::lg_CR_B_equipartition, Parser::lgEOL(), t_optimize::lgVarOn, MIN2, Parser::nMatch(), Parser::NoNumb(), t_optimize::nparm, t_input::nRead, t_optimize::nvarxt, t_optimize::nvfpnt, optimize, SMALLFLOAT, t_optimize::vincr, and t_optimize::vparm.
Referenced by ParseCommands(), and ParseTest().

| void ParseCosmology | ( | Parser & | p | ) |
ParseCosmology parse the cosmology command
| *chCard |
References t_rfield::chDffTrns, cosmology, DEBUG_ENTRY, Parser::FFmtRead(), fixit, fprintf(), t_cosmology::h, ioQQQ, t_cosmology::lgDo, Parser::nMatch(), t_cosmology::omega_baryon, t_cosmology::omega_k, t_cosmology::omega_lambda, t_cosmology::omega_matter, t_cosmology::omega_rad, rfield, and TotalInsanity().
Referenced by ParseCommands().

| void ParseCrashDo | ( | Parser & | p | ) |
ParseCrashDo any of several tests to check that the code can crash
| *chCard |
References multi_arr< T, d, ALLOC, lgBC >::alloc(), ar2, ARR_SIZE, ASSERT, cdEXIT, multi_arr< T, d, ALLOC, lgBC >::clear(), DEBUG_ENTRY, EXIT_FAILURE, Parser::FFmtRead(), fprintf(), grid, ioQQQ, isnan, t_grid::lgCrash, Parser::lgEOL(), Parser::nMatch(), multi_arr< T, d, ALLOC, lgBC >::ptr(), multi_arr< T, d, ALLOC, lgBC >::reserve(), set_NaN(), TotalInsanity(), vhypot(), x1, x2, ZeroNum, and ZeroPtr.
Referenced by ParseCommands().

| void ParseDatabaseH2 | ( | Parser & | p | ) |
ParseDatabaseH2 parse information from the rotor command line
| *chCard |
References cdEXIT, diatomics::coll_source, DEBUG_ENTRY, EXIT_FAILURE, exp10(), Parser::FFmtRead(), t_coll_source::filename, fixit, fprintf(), h2, diatomics::H2_to_H_limit, hmi, ioQQQ, diatomics::lgColl_deexec_Calc, diatomics::lgColl_dissoc_coll, diatomics::lgColl_gbar, diatomics::lgEnabled, Parser::lgEOL(), t_hmi::lgH2_Chemistry_BigH2, diatomics::lgH2_grain_deexcitation, diatomics::lgH2_He_ORNL, diatomics::lgH2_NOISE, diatomics::lgH2_NOISECOSMIC, diatomics::lgH2_ORH2_ORNL, diatomics::lgH2_ortho_para_coll_on, diatomics::lgH2_PAH2_ORNL, t_hmi::lgH2_Thermal_BigH2, diatomics::lgLTE, diatomics::lgREAD_DATA, N_ELEC, diatomics::n_elec_states, diatomics::n_trace_final, diatomics::n_trace_full, diatomics::n_trace_iterations, diatomics::n_trace_matrix, Parser::nMatch(), Parser::NoNumb(), diatomics::nTRACE, NULL, diatomics::set_numLevelsMatrix(), TotalInsanity(), diatomics::xMeanNoise, and diatomics::xSTDNoise.
Referenced by ParseDatabase(), and ParseTest().

| void ParseDatabaseISO | ( | long | ipISO, |
| Parser & | p | ||
| ) |
ParseDatabaseISO parse the atom XX-like command, to set options for iso sequences
| ipISO | |
| *chCard |
References ASSERT, cdEXIT, t_elementnames::chElementSym, t_optimize::chVarFmt, t_hydro::DampOnFac, DEBUG_ENTRY, elementnames, t_mesh::emm(), EXIT_FAILURE, exp10(), Parser::FFmtRead(), fprintf(), Parser::GetElem(), hydro, input, ioQQQ, ipCRD, ipCRDW, ipH_LIKE, ipHE_LIKE, ipHYDROGEN, ipLY_A, t_isoCTRL::ipLyaRedist, ipPRD, t_isoCTRL::ipResoRedist, t_isoCTRL::ipSubRedist, iso_ctrl, iso_sp, iso_update_num_levels(), t_isoCTRL::lgColl_excite, t_isoCTRL::lgColl_ionize, t_isoCTRL::lgColl_l_mixing, t_isoCTRL::lgContinuumLoweringEnabled, t_isoCTRL::lgCS_B72, t_isoCTRL::lgCS_Fujim, t_isoCTRL::lgCS_Lebedev, t_isoCTRL::lgCS_None, t_isoCTRL::lgCS_PS64, t_isoCTRL::lgCS_PSClassic, t_isoCTRL::lgCS_PSdeg, t_isoCTRL::lgCS_Seaton, t_isoCTRL::lgCS_therm_ave, t_isoCTRL::lgCS_VOS12, t_isoCTRL::lgCS_VOS12QM, t_isoCTRL::lgCS_VOS_thermal, t_isoCTRL::lgCS_vrgm, t_isoCTRL::lgCS_Vriens, t_isoCTRL::lgCS_Vrinceanu, t_isoCTRL::lgDielRecom, Parser::lgEOL(), lgHydroAlloc, t_isoCTRL::lgKeepFS, t_isoCTRL::lgLTE_levels, t_hydro::lgLymanPumping, t_isoCTRL::lgNoMaser, t_isoCTRL::lgNoRecombInterp, t_isoCTRL::lgPessimisticErrors, t_phycon::lgPhysOK, t_isoCTRL::lgPrintNumberOfLevels, t_isoCTRL::lgRandErrGen, t_isoCTRL::lgTopoff, t_optimize::lgVarOn, LIMELM, MIN2, t_iso_sp::n_HighestResolved_max, t_iso_sp::nCollapsed_max, t_isoCTRL::nCS_new, NHYDRO_MAX_LEVEL, t_isoCTRL::nLyman, t_isoCTRL::nLyman_max, Parser::nMatch(), Parser::NoNumb(), t_optimize::nparm, t_input::nRead, t_optimize::nvarxt, t_optimize::nvfpnt, optimize, phycon, POW3, rfield, RREC_MAXN, TotalInsanity(), t_optimize::vincr, t_optimize::vparm, and t_hydro::xLymanPumpingScaleFactor.
Referenced by ParseDatabase(), and ParseTest().

| void ParseDLaw | ( | Parser & | p | ) |
ParseDLaw parse parameters on the dlaw command so set some density vs depth law
| *chCard |
References cdEXIT, t_dense::chDenseLaw, t_optimize::chVarFmt, DEBUG_ENTRY, dense, t_dense::DensityLaw, t_dense::DLW, EXIT_FAILURE, Parser::FFmtRead(), fprintf(), t_dense::gas_phase, input, ioQQQ, ipHYDROGEN, Parser::lgEOL(), t_optimize::lgOptimizeAsLinear, t_optimize::lgVarOn, Parser::nMatch(), Parser::NoNumb(), t_optimize::nparm, t_input::nRead, t_optimize::nvarxt, t_optimize::nvfpnt, optimize, Parser::readLaw(), t_dense::SetGasPhaseDensity(), t_optimize::vincr, and t_optimize::vparm.
Referenced by ParseCommands().

| void ParseDont | ( | Parser & | p | ) |
ParseDont parse the dont command
References atmdat, cdEXIT, t_save::chOutputFile, continuum, CoolHeavy, DEBUG_ENTRY, t_rfield::DiffPumpOn, dynamics, EXIT_FAILURE, fprintf(), gv, t_atmdat::HCharHeatOn, hydro, hyperfine, Singleton< t_yield >::Inst(), ionbal, ioQQQ, ipH_LIKE, ipHE_LIKE, t_yield::kill_yield(), t_rt::lgAbsorLineEscape, t_atmdat::lgCollIonOn, t_ionbal::lgCompRecoil, t_rfield::lgComptonOn, t_dynamics::lgCoolHeat, t_atmdat::lgCTOn, GrainVar::lgDColOn, t_rfield::lgDoLineTrans, t_rt::lgElecScatEscape, t_rt::lgElecScatInten, t_CoolHeavy::lgFreeOn, t_rt::lgFstOn, t_mole_global::lgGrain_mole_deplete, GrainVar::lgGrainElectrons, t_ionbal::lgGrainIonRecom, GrainVar::lgGrainPhysicsOn, t_rfield::lgHeIIOTS, t_rfield::lgInducProcess, t_rfield::lgIonizReevaluate, t_dynamics::lgISO, t_rfield::lgKillOTSLine, t_rfield::lgKillOutCont, t_rfield::lgKillOutLine, t_pressure::lgLineRadPresOn, t_hyperfine::lgLya_pump_21cm, t_hydro::lgLyaFeIIPumpOn, t_rfield::lgLyaOTS, t_dynamics::lgMETALS, t_ionbal::lgNoCota, t_mole_global::lgNoHeavyMole, t_mole_global::lgNoMole, t_rfield::lgOpacityFine, t_rfield::lgOpacityReevaluate, t_opac::lgOpacStatic, t_ionbal::lgPhotoIoniz_On, t_phycon::lgPhysOK, t_thermal::lgPredNextTe, t_prt::lgPrintTime, t_continuum::lgPrtIsotropicCont, GrainVar::lgQHeatOn, t_opac::lgScatON, t_secondaries::lgSecOFF, t_rt::lgStarkON, t_save::lgSubtrCont, t_opac::lgUseFileOpac, GrainVar::lgWD01, mole_global, Parser::nMatch(), nWindLine, opac, t_opac::otsmin, phycon, pressure, Parser::PrintLine(), prt, rfield, rt, save, secondaries, and thermal.
Referenced by ParseCommands().

| void ParseElement | ( | Parser & | p | ) |
ParseElement parse options on element command
References t_abund::AbTabFac, t_abund::AbTabRad, abund, t_dense::AbundanceLimit, ASSERT, BIGFLOAT, called, cdEXIT, t_elementnames::chElementName, t_elementnames::chElementNameShort, t_optimize::chVarFmt, DEBUG_ENTRY, dense, deut, elementnames, EXIT_FAILURE, exp10(), Parser::FFmtRead(), fprintf(), isotope::getAbn(), Parser::GetElem(), Parser::getline(), isotope::getNiso(), Parser::hasCommand(), input, t_dense::IonHigh, ioQQQ, ipH_LIKE, ipHE_LIKE, ipHELIUM, ipHYDROGEN, isotope::isAnyIllegal(), iso_sp, t_abund::IsoAbn, levels(), t_abund::lgAbnReference, t_abund::lgAbTaDepth, t_abund::lgAbTaON, t_abund::lgAbunTabl, t_deuterium::lgElmtOn, t_dense::lgElmtOn, t_dense::lgElmtSetOff, Parser::lgEOL(), t_dense::lgSetIoniz, t_called::lgTalk, t_mole_global::lgTreatIsotopes, t_optimize::lgVarOn, LIMELM, LIMPAR, LIMTABD, Parser::m_lgEOF, mole_global, t_abund::nAbunTabl, NISO, Parser::nMatch(), Parser::NoNumb(), isotope::normAbn(), t_optimize::nparm, t_input::nRead, t_iso_sp::numLevels_max, t_optimize::nvarxt, t_optimize::nvfpnt, optimize, Parser::PrintLine(), isotope::prtIso(), isotope::prtIsoPairs(), t_abund::ReferenceAbun, t_abund::ScaleElement, isotope::setAbn(), t_dense::SetIoniz, t_optimize::vincr, and t_optimize::vparm.
Referenced by ParseAbundances(), and ParseCommands().

| void ParseExtinguish | ( | Parser & | p | ) |
References cdEXIT, DEBUG_ENTRY, EXIT_FAILURE, exp10(), t_rfield::ExtinguishColumnDensity, t_rfield::ExtinguishLeakage, t_rfield::ExtinguishLowEnergyLimit, Parser::FFmtRead(), fprintf(), ioQQQ, t_rfield::lgBlockHIon, Parser::lgEOL(), Parser::nMatch(), Parser::NoNumb(), and rfield.
Referenced by ParseCommands(), and ParseTest().

| void ParseF_nu | ( | Parser & | p, |
| const char * | chType, | ||
| bool | lgNU2 | ||
| ) |
ParseF_nu parse intensity command parameters
| *chCard | |
| *nqh | |
| *ar1 | |
| *chType | |
| lgNU2 |
References cdEXIT, t_rfield::chRSpec, t_rfield::chSpNorm, DEBUG_ENTRY, EXIT_FAILURE, exp10(), Parser::FFmtRead(), fprintf(), ioQQQ, Parser::lgEOL(), t_rfield::lgTimeVary, LIMSPC, Parser::m_nqh, Parser::nMatch(), Parser::NoNumb(), t_rfield::range, rfield, and t_rfield::totpow.
Referenced by ParseF_nuSpecific(), ParseL_nu(), ParseNuF_nu(), and ParseNuL_nu().

| void ParseFluc | ( | Parser & | p | ) |
ParseFluc parse the fluctuations command
References ASSERT, cdEXIT, t_dense::cfirst, t_dense::chDenseLaw, t_dense::csecnd, DEBUG_ENTRY, dense, EXIT_FAILURE, exp10(), Parser::FFmtRead(), t_dense::flcPhase, t_dense::flong, fprintf(), t_dense::gas_phase, ioQQQ, ipHYDROGEN, t_dense::lgDenFlucOn, t_dense::lgDenFlucRadius, Parser::lgEOL(), Parser::nMatch(), and t_dense::SetGasPhaseDensity().
Referenced by ParseCommands().

| void ParseGlobule | ( | Parser & | p | ) |
ParseGlobule parse parameters off the globule command
| *chCard |
References cdEXIT, t_dense::chDenseLaw, t_optimize::chVarFmt, DEBUG_ENTRY, dense, EXIT_FAILURE, exp10(), Parser::FFmtRead(), fprintf(), t_dense::gas_phase, t_radius::glbden, t_radius::glbdst, t_radius::glbpow, t_radius::glbrad, input, ioQQQ, ipHYDROGEN, t_radius::lgDrMnOn, Parser::lgEOL(), t_radius::lgSdrmaxRel, t_optimize::lgVarOn, t_optimize::nparm, t_input::nRead, t_optimize::nvarxt, t_optimize::nvfpnt, optimize, radius, t_radius::sdrmax, t_dense::SetGasPhaseDensity(), t_optimize::vincr, and t_optimize::vparm.
Referenced by ParseCommands().

| void ParseGrain | ( | Parser & | p | ) |
ParseGrain parse parameters on Peter's version of the grains command
| *chCard | |
| *lgDset |
References cdEXIT, t_optimize::chVarFmt, DEBUG_ENTRY, GrainPar::dep, DF_STANDARD, DF_SUBLIMATION, DF_USER_FUNCTION, EXIT_FAILURE, exp10(), Parser::FFmtRead(), FILENAME_PATH_LENGTH_2, fprintf(), Parser::GetQuote(), gv, input, ioQQQ, GrainVar::lgDColOn, GrainVar::lgDHetOn, GrainPar::lgForbidQHeating, GrainPar::lgGreyGrain, t_phycon::lgPhysOK, GrainVar::lgReevaluate, GrainPar::lgRequestQHeating, t_optimize::lgVarOn, Parser::m_lgDSet, mie_read_opc(), GrainPar::nDustFunc, Parser::nMatch(), nMatch(), Parser::nMatchErase(), t_optimize::nparm, t_input::nRead, NULL, t_optimize::nvarxt, t_optimize::nvfpnt, optimize, phycon, Parser::StringError(), TotalInsanity(), t_optimize::vincr, and t_optimize::vparm.
Referenced by ParseAbundances(), and ParseCommands().

| void ParseGrid | ( | Parser & | p | ) |
ParseGrid parse the grid command
| *chCard |
References ASSERT, cdEXIT, t_optimize::chOptRtn, cpu, DEBUG_ENTRY, EXIT_FAILURE, Parser::FFmtRead(), fp_equal(), fprintf(), Parser::GetQuote(), grid, t_cpu::i(), input_readvector(), ioQQQ, Parser::lgEOL(), t_grid::lgGrid, t_grid::lgKeepMainOutputSeparate, t_grid::lgLinearIncrements, t_grid::lgNegativeIncrements, t_grid::lgParallel, t_grid::lgStrictRepeat, LIMPAR, max(), MAX2, t_cpu_i::nCPU(), t_grid::nCycle, nint(), Parser::nMatch(), t_optimize::nparm, t_optimize::nRangeSet, t_grid::numParamValues, optimize, t_grid::paramIncrements, t_grid::paramLimits, t_grid::paramValuesFromList, safe_div(), Parser::StringError(), t_grid::useCPU, and t_optimize::varang.
Referenced by ParseCommands().

| void ParseHDEN | ( | Parser & | p | ) |
ParseHDEN parse the HDEN command
References cdEXIT, t_dense::chDenseLaw, t_optimize::chVarFmt, DEBUG_ENTRY, t_dense::den0, dense, t_dense::DensityPower, EXIT_FAILURE, exp10(), Parser::FFmtRead(), fprintf(), t_dense::gas_phase, input, ioQQQ, ipHYDROGEN, Parser::lgEOL(), t_optimize::lgVarOn, MAX_DENSITY, Parser::nMatch(), t_optimize::nparm, t_input::nRead, t_optimize::nvarxt, t_optimize::nvfpnt, optimize, t_dense::rscale, t_dense::SetGasPhaseDensity(), t_optimize::vincr, and t_optimize::vparm.
Referenced by ParseCMBOuter(), ParseCommands(), and ParseTest().

| void ParseIlluminate | ( | Parser & | p | ) |
References cdEXIT, t_optimize::chVarFmt, DEBUG_ENTRY, t_geometry::DirectionalCosin, EXIT_FAILURE, Parser::FFmtRead(), Illuminate::FORWARD, fprintf(), geometry, t_rfield::Illumination, input, ioQQQ, Illuminate::ISOTROPIC, t_rfield::lgBeamed, Parser::lgEOL(), t_optimize::lgOptimizeAsLinear, t_optimize::lgVarOn, Parser::nMatch(), Parser::NoNumb(), t_optimize::nparm, t_input::nRead, t_rfield::nShape, t_optimize::nvarxt, t_optimize::nvfpnt, t_rfield::OpticalDepthScaleFactor, optimize, Illuminate::REVERSE, rfield, t_optimize::varang, t_optimize::vincr, and t_optimize::vparm.
Referenced by ParseCommands().

| void ParseInit | ( | Parser & | p | ) |
ParseInit parse the init command
References DEBUG_ENTRY, fprintf(), Parser::GetQuote(), ioQQQ, Parser::nMatch(), ParseInitFile(), and Parser::StringError().
Referenced by cdRead().

| void ParseInitFile | ( | const string & | chName | ) |
ParseInitFile helper routine for ParseInit
References cdRead(), t_input::curInclLevel, DEBUG_ENTRY, input, lgInputEOF(), open_data(), and read_whole_line().
Referenced by cdDrive(), and ParseInit().

| void ParseInterp | ( | Parser & | p | ) |
ParseInterp parse parameters on interpolate command
| *chCard | |
| *lgEOF |
References ASSERT, called, cdEXIT, t_rfield::chSpType, DEBUG_ENTRY, Parser::echo(), t_mesh::egamry(), t_mesh::emm(), t_rfield::EnerGammaRay, EXIT_FAILURE, EXIT_SUCCESS, exp10(), Parser::FFmtRead(), fprintf(), Parser::getline(), Parser::hasCommand(), input, ioQQQ, Parser::isComment(), Parser::last(), t_trace::lgConBug, Parser::lgEOL(), t_rfield::lgGamrOK, t_rfield::lgHPhtOK, t_rfield::lgMMok, t_called::lgTalk, t_trace::lgTrace, t_rfield::lgXRayOK, LIMSPC, Parser::m_lgEOF, max(), t_rfield::ncont, t_input::nRead, t_rfield::nShape, rfield, t_rfield::tFluxLog, t_rfield::tNu, trace, and t_rfield::tslop.
Referenced by ParseCommands().

| void ParseIonPar | ( | Parser & | p, |
| char | chType | ||
| ) |
ParseIonPar parse the ionization parameter command
| *nqh | |
| *chCard | |
| *chType |
References cdEXIT, t_rfield::chRSpec, t_rfield::chSpNorm, t_optimize::chVarFmt, DEBUG_ENTRY, EXIT_FAILURE, Parser::FFmtRead(), fprintf(), input, ioQQQ, Parser::lgEOL(), t_rfield::lgTimeVary, t_optimize::lgVarOn, LIMSPC, Parser::m_nqh, Parser::nMatch(), Parser::NoNumb(), t_optimize::nparm, t_input::nRead, t_optimize::nvarxt, t_optimize::nvfpnt, optimize, t_rfield::range, rfield, t_rfield::totpow, t_optimize::vincr, and t_optimize::vparm.
Referenced by ParseIonParI(), and ParseIonParX().

| void ParseIonParI | ( | Parser & | p | ) |
ParseIonParI parse the ionization parameter command (IONI variant)
| *nqh | |
| *chCard | |
| *chType |
References ParseIonPar().
Referenced by ParseCommands(), and ParseTest().

| void ParseIonParX | ( | Parser & | p | ) |
ParseIonParX parse the ionization parameter command (XI variant)
| *nqh | |
| *chCard | |
| *chType |
References ParseIonPar().
Referenced by ParseCommands().

References cdEXIT, DEBUG_ENTRY, EXIT_FAILURE, fprintf(), Parser::getline(), Parser::getLineID(), Parser::hasCommand(), ioQQQ, Parser::lgReachedEnd(), Parser::m_lgEOF, and Parser::showLocation().
Referenced by parse_save_line(), ParsePrtLineSum(), and ParseSet().

| void ParseMap | ( | Parser & | p | ) |
ParseMap parse map command to produce map of heating and cooling
References cdEXIT, DEBUG_ENTRY, EXIT_FAILURE, exp10(), Parser::FFmtRead(), fprintf(), hcmap, ioMAP, ioQQQ, Parser::lgEOL(), t_hcmap::MapZone, Parser::nMatch(), NULL, and t_hcmap::RangeMap.
Referenced by ParseCommands().

| void ParseMetal | ( | Parser & | p | ) |
ParseMetal parse parameters on metal command
References abund, cdEXIT, t_elementnames::chElementName, t_optimize::chVarFmt, DEBUG_ENTRY, t_abund::DepletionScaleFactor, elementnames, EXIT_FAILURE, exp10(), Parser::FFmtRead(), fprintf(), GetJenkins09(), GetMetalsDeplete(), GrainVar::GrainMetal, gv, input, ioQQQ, t_abund::lgAbnReference, t_abund::lgDepln, Parser::lgEOL(), t_optimize::lgVarOn, LIMELM, MAX2, Parser::nMatch(), Parser::NoNumb(), t_optimize::nparm, t_input::nRead, t_optimize::nvarxt, t_optimize::nvfpnt, optimize, t_abund::ScaleMetals, t_abund::SumDepletedAtoms(), t_optimize::varang, t_optimize::vincr, and t_optimize::vparm.
Referenced by ParseCommands().

| void ParseNorm | ( | Parser & | p | ) |
ParseNorm parse parameters on the normalize command
| *chCard |
References caps(), cdEXIT, t_LineSave::chNormLab, t_input::crd, DEBUG_ENTRY, EXIT_FAILURE, Parser::FFmtRead(), fprintf(), Parser::GetQuote(), Parser::getWave(), input, ioQQQ, Parser::lgEOL(), t_LineSave::lgNormSet, LineSave, NCHLAB, Parser::nMatch(), t_input::nRead, t_LineSave::ScaleNormLine, Parser::StringError(), trimTrailingWhiteSpace(), and t_LineSave::WavLNorm.
Referenced by ParseCommands().

| void ParseOptimize | ( | Parser & | p | ) |
ParseOptimize parse the optimize command
| *chCard |
References cdEXIT, chOptimFileName, t_optimize::chOptRtn, t_optimize::ContEner, t_optimize::ContIndex, t_optimize::ContNFnu, t_optimize::ContNFnuErr, cpu, DEBUG_ENTRY, DEFERR, energy(), EXIT_FAILURE, exp10(), Parser::FFmtRead(), fprintf(), GetOptColDen(), GetOptLineInt(), GetOptTemp(), Parser::GetQuote(), t_cpu::i(), Singleton< T >::Inst(), ioQQQ, t_optimize::lgDiamInCM, Parser::lgEOL(), t_optimize::lgInitialParse, t_optimize::lgOptCont, t_optimize::lgOptDiam, t_optimize::lgOptimFlow, t_optimize::lgOptimize, t_optimize::lgOptLum, t_optimize::lgParallel, t_optimize::lgTrOpt, t_optimize::lgVaryOn, t_cpu_i::MPIMode(), MS_DEFAULT, t_cpu_i::nCPU(), t_optimize::nIterOptim, Parser::nMatch(), Parser::NoNumb(), t_optimize::nOptLum, t_optimize::nparm, t_optimize::nRangeSet, t_optimize::nTrOpt, t_optimize::optDiam, t_optimize::optDiamErr, t_optimize::OptGlobalErr, t_optimize::optier, optimize, t_optimize::OptIncrm, t_optimize::optint, Parser::PrintLine(), Parser::StandardEnergyUnit(), Parser::StandardFluxUnit(), Parser::StringError(), t_optimize::useCPU, and t_optimize::varang.
Referenced by ParseCommands().

| void ParsePowerlawContinuum | ( | Parser & | p | ) |
ParsePowerlawContinuum parse the power law continuum command
References cdEXIT, t_rfield::chSpType, t_optimize::chVarFmt, t_rfield::cutoff, DEBUG_ENTRY, EXIT_FAILURE, exp10(), Parser::FFmtRead(), fprintf(), input, ioQQQ, Parser::lgEOL(), t_optimize::lgVarOn, LIMSPC, Parser::nMatch(), t_optimize::nparm, t_input::nRead, t_rfield::nShape, t_optimize::nvarxt, t_optimize::nvfpnt, optimize, rfield, t_rfield::slope, t_optimize::varang, t_optimize::vincr, and t_optimize::vparm.
Referenced by ParseCommands().

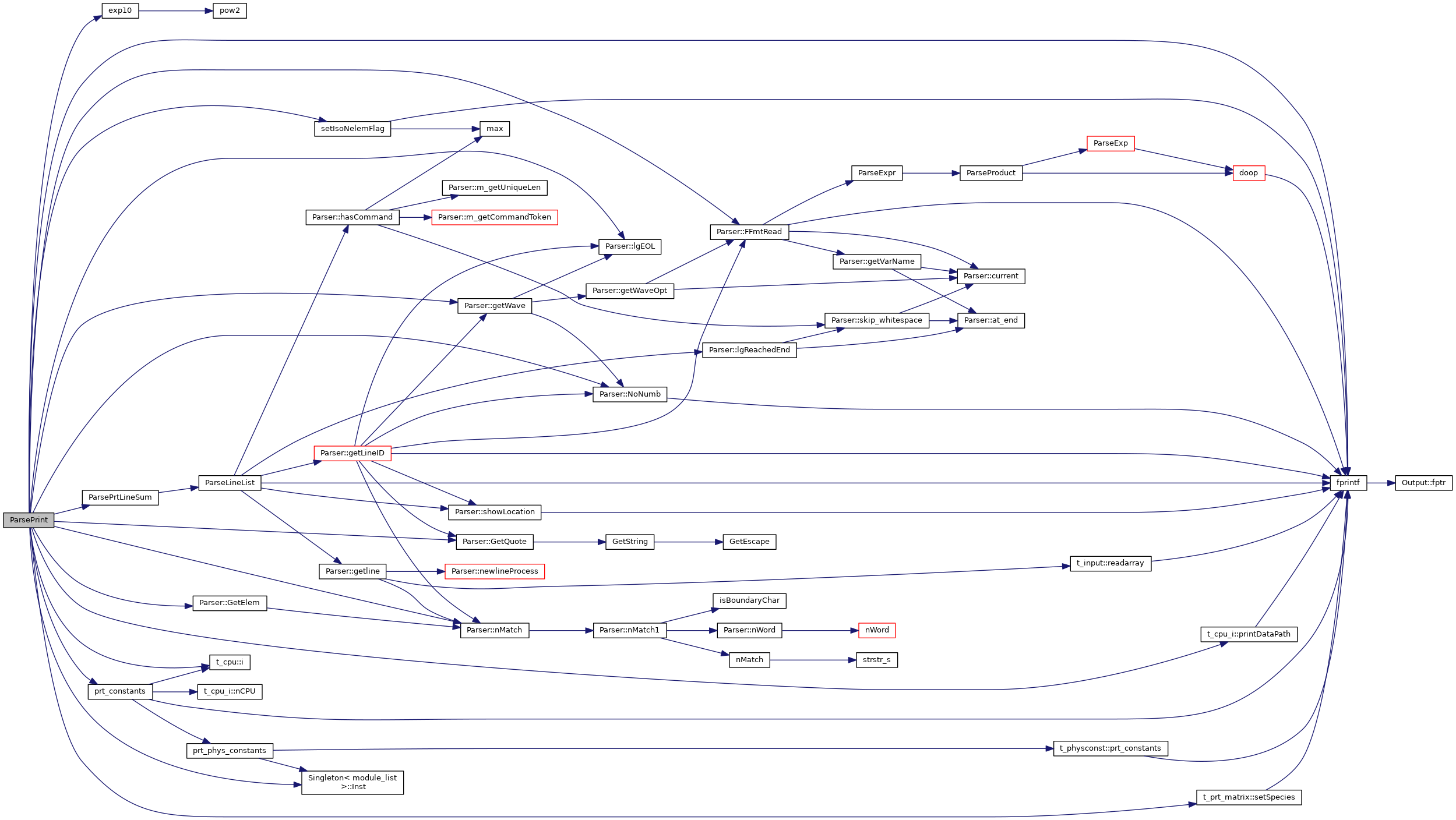
| void ParsePrint | ( | Parser & | p | ) |
ParsePrint parse the print command
| *chCard |
References broke, cdEXIT, cpu, DEBUG_ENTRY, EXIT_FAILURE, exp10(), Parser::FFmtRead(), fprintf(), Parser::GetElem(), Parser::GetQuote(), Parser::getWave(), h2, t_cpu::i(), Singleton< module_list >::Inst(), ioQQQ, ipH_LIKE, ipHE_LIKE, ipHYDROGEN, Parser::lgEOL(), t_prt::lgFaintOn, t_prt::lgFntSet, t_prt::lgOnlyHead, t_prt::lgOnlyZone, t_prt::lgPrintBlock, t_prt::lgPrintBlockEmergent, t_prt::lgPrintBlockIntrinsic, t_prt::lgPrintColumns, t_broke::lgPrintFixits, t_prt::lgPrintFluxEarth, t_prt::lgPrintHeating, t_prt::lgPrintLineAirWavelengths, t_prt::lgPrintLineCumulative, t_prt::lgPrnAges, t_prt::lgPrnColl, lgPrnErr, t_prt::lgPrnHeat, t_prt::lgPrnInwd, t_prt::lgPrnIsoCollapsed, t_prt::lgPrnLineCell, t_prt::lgPrnPump, t_prt::lgPrtArry, t_prt::lgPrtCitations, t_iso_sp::lgPrtDepartCoef, t_prt::lgPrtLastIt, t_iso_sp::lgPrtLevelPops, t_prt::lgPrtLineArray, t_prt::lgPrtLineLog, t_prt::lgPrtMaser, t_iso_sp::lgPrtNCrit, t_prt::lgPrtTau, t_prt::lgSortLineIntensity, t_prt::lgSortLines, t_prt::lgSortLineWavelength, t_prt::lgSurfaceBrightness, t_prt::lgSurfaceBrightness_SR, LIMELM, LineSave, module_list::m_l, t_prt::matrix, diatomics::nElecLevelOutput, Parser::nMatch(), Parser::NoNumb(), t_prt::nPrnLineCell, ParsePrtLineSum(), t_cpu_i::printDataPath(), prt, prt_constants(), t_prt::PrtTauFnt, setIsoNelemFlag(), t_prt_matrix::setSpecies(), t_LineSave::sig_figs, t_LineSave::sig_figs_max, t_prt::TooFaint, t_prt::wlSort1, and t_prt::wlSort2.
Referenced by ParseCommands().

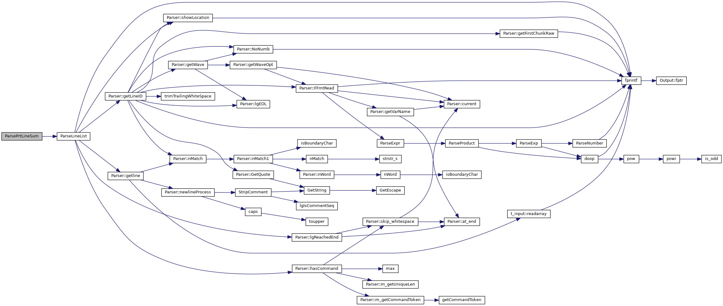
| void ParsePrtLineSum | ( | Parser & | p | ) |
References DEBUG_ENTRY, ipLine, lineids, and ParseLineList().
Referenced by ParsePrint().

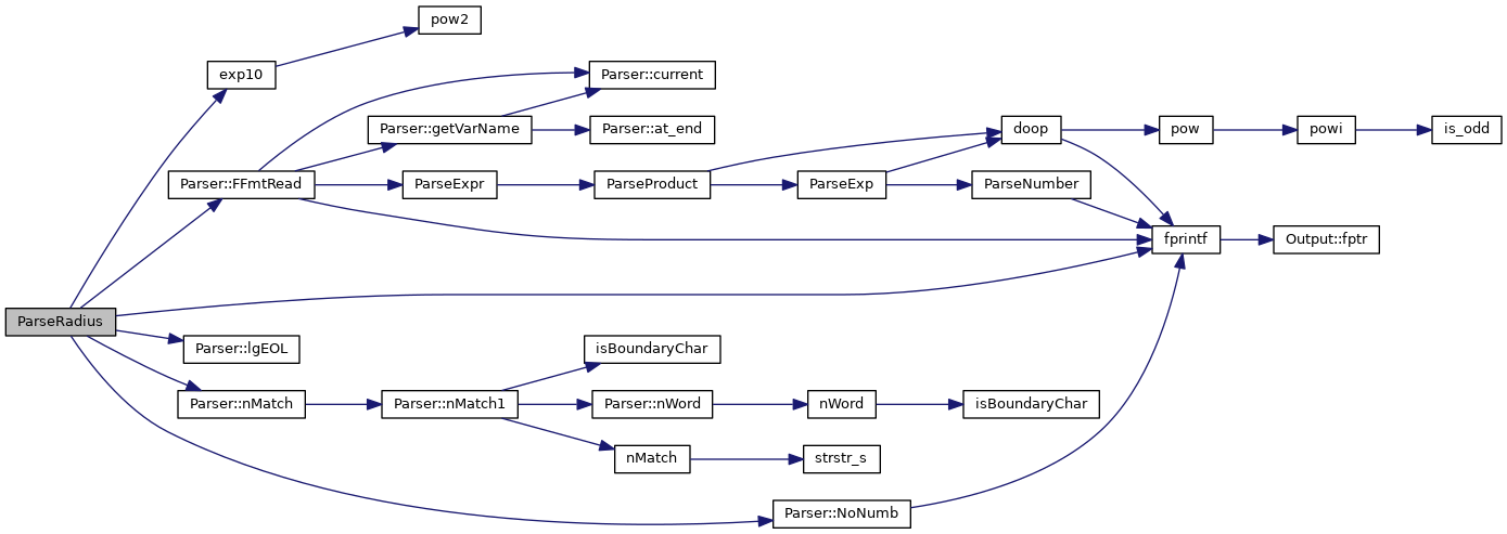
| void ParseRadius | ( | Parser & | p | ) |
ParseRadius parse the radius command
References cdEXIT, t_optimize::chVarFmt, DEBUG_ENTRY, EXIT_FAILURE, exp10(), Parser::FFmtRead(), fprintf(), input, ioQQQ, t_iterations::iter_alloc, iterations, Parser::lgEOL(), t_radius::lgRadiusKnown, t_optimize::lgVarOn, Parser::nMatch(), Parser::NoNumb(), t_optimize::nparm, t_input::nRead, t_optimize::nvarxt, t_optimize::nvfpnt, optimize, radius, t_radius::Radius, t_iterations::StopThickness, t_optimize::vincr, and t_optimize::vparm.
Referenced by ParseCommands().

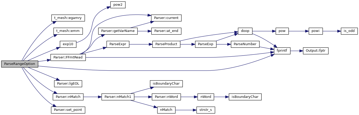
| void ParseRangeOption | ( | Parser & | p | ) |
ParseRangeOption parse the range option on the luminosity command
References cdEXIT, DEBUG_ENTRY, t_mesh::egamry(), t_mesh::emm(), EXIT_FAILURE, exp10(), Parser::FFmtRead(), fprintf(), ioQQQ, Parser::lgEOL(), Parser::m_nqh, MAX2, MIN2, Parser::nMatch(), t_rfield::range, rfield, and Parser::set_point().
Referenced by ParseIntensity(), ParseLuminosity(), ParsePhi(), and ParseQH().

| void ParseRatio | ( | Parser & | p | ) |
ParseRatio parse the ratio command
References cdEXIT, t_rfield::chRSpec, t_rfield::chSpNorm, t_optimize::chVarFmt, DEBUG_ENTRY, t_mesh::egamry(), t_mesh::emm(), EXIT_FAILURE, exp10(), Parser::FFmtRead(), fprintf(), input, ioQQQ, Parser::lgEOL(), t_optimize::lgOptimizeAsLinear, t_rfield::lgTimeVary, t_optimize::lgVarOn, LIMSPC, Parser::m_nqh, Parser::nMatch(), Parser::NoNumb(), t_optimize::nparm, t_input::nRead, t_optimize::nvarxt, t_optimize::nvfpnt, optimize, pow(), t_rfield::range, rfield, t_rfield::totpow, t_optimize::vincr, and t_optimize::vparm.
Referenced by ParseCommands().

| bool parserProcess | ( | Parser & | p, |
| T * | list, | ||
| unsigned long | nlist, | ||
| V * | value | ||
| ) |
Interate through a list of KeyActions: apply the first which matches and then quit
References Parser::nWord().
Referenced by ParseAge().

| void ParseSave | ( | Parser & | p | ) |
ParseSave parse the save command
| *chCard |
code printed log quantities, historically. Maintain backwards compatibility
References cdEXIT, t_save::chConSavEnr, t_elementnames::chElementNameShort, t_save::chFileName, t_save::chFilenamePrefix, t_save::chGridPrefix, ChkUnits(), t_save::chOpcTyp, t_save::chSave, t_save::chSaveArgs, t_input::chTitle, t_version::chVersion, DEBUG_ENTRY, elementnames, EXIT_FAILURE, Parser::FFmtRead(), fprintf(), Parser::GetElem(), Parser::getNumberCheck(), Parser::GetQuote(), grid, h2, diatomics::H2_ParseSave(), hd, t_save::img_matrix, input, Singleton< t_version >::Inst(), ioQQQ, ipHELIUM, save_img_matrix::iteration, Parser::lgEOL(), save_img_matrix::lgFITS, t_save::lgHashEndIter, save_img_matrix::lgImgRates, t_grid::lgInsideGrid, t_save::lgNoClobber, t_save::lgPrtOldStyleLogs, t_save::lgPunLstIter, t_save::lgSaveEveryZone, t_rfield::lgSaveOpacityFine, t_save::lgSaveToSeparateFiles, LIMELM, LIMPUN, MAX2, MIN2, Parser::nMatch(), Parser::nMatchErase(), t_save::nsave, t_save::nSaveEveryZone, t_save::punarg, rfield, Energy::Ryd(), save, Energy::set(), t_prt_matrix::setSpecies(), sncatf(), Parser::StandardEnergyUnit(), Parser::StringError(), trimTrailingWhiteSpace(), and save_img_matrix::zone.
Referenced by ParseCommands().

| void ParseSet | ( | Parser & | p | ) |
ParseSet parse the set command
References t_dynamics::AdvecLengthInit, atmdat, t_prt::blend, cdEXIT, t_rfield::chCumuType, t_save::chFilenamePrefix, t_hmi::chGrainFormPump, t_hmi::chH2_small_model_type, t_save::chHashString, t_hmi::chJura, t_blend::chLabel, GrainVar::chPAH_abundance, t_dynamics::chPresMode, t_conv::chSolverEden, t_optimize::chVarFmt, t_atmdat::CIRCData, t_atmdat::collstrDefault, t_blend::component, t_hyperfine::CONSTANT, continuum, conv, DEBUG_ENTRY, dense, DEPTH_OFFSET, t_atmdat::DIMA, t_ionbal::DR_mean_scale, t_radius::drChange, dynamics, t_conv::EdenErrorAllowed, t_dense::EdenFraction, t_dense::EdenSet, t_mesh::egamry(), t_mesh::emm(), energy(), t_continuum::EnergyKshell, t_hyperfine::EXCITATION, EXIT_FAILURE, exp10(), Parser::FFmtRead(), t_rfield::fine_ener_hi, t_rfield::fine_ener_lo, t_rfield::fine_opac_nelem, t_rfield::fine_opac_nresolv, t_rfield::FluxFaint, fprintf(), t_conv::GasPhaseAbundErrorAllowed, Parser::GetElem(), Parser::GetQuote(), GrainVar::GrainHeatScaleFactor, t_ionbal::guess_noise, gv, t_hmi::H2_frac_abund_set, hcmap, t_dense::HCorrFac, t_atmdat::HCTAlex, t_conv::HeatCoolRelErrorAllowed, hmi, t_atmdat::HYBRID, hyperfine, input, Singleton< t_ADfA >::Inst(), Singleton< T >::Inst(), ionbal, t_conv::IonizErrorAllowed, ioQQQ, iso_ctrl, t_iterations::iter_alloc, iterations, t_hyperfine::KINETIC, GrainVar::lgBakesPAH_heat, t_continuum::lgCheckEnergyEveryZone, t_isoCTRL::lgCollStrenThermAver, t_iterations::lgConverge_set, t_secondaries::lgCSetOn, t_prt::lgDiffuseInward, t_prt::lgDiffuseOutward, t_ionbal::lgDRsup, t_iterations::lgEndDflt, Parser::lgEOL(), t_dynamics::lgEquilibrium, t_mole_global::lgFederman, t_radius::lgFixed, t_save::lgFLUSH, t_atmdat::lgGbarOn, t_isoCTRL::lgInd2nu_On, t_atmdat::lgInnerShell_Kisielius, t_atmdat::lgInnerShellLine_on, t_hmi::lgLeiden_Keep_ipMH2s, t_hmi::lgLeidenCRHack, t_mole_global::lgLeidenHack, t_save::lgLuminosityOld, t_opac::lgNegOpacIO, t_mole_global::lgNeutrals, t_ionbal::lgNewTrim, t_mole_global::lgNonEquilChem, t_NumDeriv::lgNumDeriv, t_phycon::lgPhysOK, t_mole_global::lgProtElim, lgPrtSciNot, t_blend::lgQuiet, t_radius::lgSdrmaxRel, t_radius::lgSdrminRel, t_dynamics::lgSetPresMode, t_radius::lgSMinON, t_prt::lgSourceReflected, t_prt::lgSourceTransmitted, t_mole_global::lgStancil, lgTestCodeEnabled, t_ionbal::lgTrimhiOn, t_ionbal::lgTrimloOn, t_conv::lgUpdateCouplings, t_optimize::lgVarOn, t_iterations::lim_iter, t_iterations::lim_zone, LIMELM, t_conv::limPres2Ioniz, t_hyperfine::LyaSourceFunctionShape_assumed, MAX2, MIN2, mole_global, t_dynamics::n_initial_relax, adjPseudoCont::nBins, NCHLAB, NCHU, t_save::ncSaveSkip, t_iterations::nend, t_iterations::nEndDflt, nint(), t_hcmap::nMapStep, Parser::nMatch(), Parser::NoNumb(), t_optimize::nparm, t_input::nRead, t_save::nsave, NumDeriv, t_optimize::nvarxt, t_optimize::nvfpnt, opac, optimize, ParseLineList(), peimbt, PHFIT95, PHFIT96, phycon, t_conv::PressureErrorAllowed, Parser::PrintLine(), prt, radius, t_hmi::rate_h2_form_grains_set, t_save::Resolution, t_save::ResolutionAbs, rfield, save, t_hmi::ScaleJura, t_radius::sdrmax, t_radius::sdrmin, t_radius::sdrmin_rel_depth, secondaries, t_ADfA::set_version(), t_secondaries::SetCsupra, Parser::setEOL(), SetNChrgStates(), t_save::setPseudoCont, t_dynamics::ShockDepth, t_dynamics::ShockMach, SMALLFLOAT, adjPseudoCont::speciesLabel, Parser::StandardEnergyUnit(), StopCalc, t_hmi::Tad, t_StopCalc::TeFloor, t_phycon::TEMP_LIMIT_HIGH, t_phycon::TEMP_LIMIT_LOW, t_ionbal::trimhi, t_ionbal::trimlo, trimTrailingWhiteSpace(), t_peimbt::tsqden, t_optimize::varang, t_optimize::vincr, t_optimize::vparm, t_blend::wave, t_save::WeakHeatCool, adjPseudoCont::wlHi, and adjPseudoCont::wlLo.
Referenced by ParseCommands(), and ParseTest().

| void ParseSphere | ( | Parser & | p | ) |
ParseSphere parse the sphere command
References t_geometry::covgeo, t_geometry::covrt, DEBUG_ENTRY, Parser::FFmtRead(), fprintf(), geometry, ioQQQ, Parser::lgEOL(), t_opac::lgScatON, t_geometry::lgSphere, t_geometry::lgStatic, t_geometry::lgStaticNoIt, Parser::nMatch(), and opac.
Referenced by ParseCommands().

| void ParseStop | ( | Parser & | p | ) |
ParseStop parse the stop command
References t_StopCalc::AV_extended, t_StopCalc::AV_point, cdEXIT, species::chLabel, t_StopCalc::chSpeciesColumn, t_StopCalc::chStopLabel1, t_StopCalc::chStopLabel2, t_optimize::chVarFmt, t_StopCalc::col_H0_ov_Tspin, t_StopCalc::col_h2, t_StopCalc::col_h2_nut, t_StopCalc::col_monoxco, t_StopCalc::col_species, t_StopCalc::colnut, t_StopCalc::colpls, t_StopCalc::ContIndex, t_StopCalc::ContNFnu, DEBUG_ENTRY, t_mesh::egamry(), t_mesh::emm(), energy(), EXIT_FAILURE, exp10(), Parser::FFmtRead(), fprintf(), geometry, Parser::GetQuote(), Parser::getWave(), Parser::getWaveOpt(), Hbeta_WavLen, t_StopCalc::HColStop, input, Singleton< T >::Inst(), ioQQQ, t_iterations::iter_alloc, iterations, t_iterations::lgEndDflt, Parser::lgEOL(), t_StopCalc::lgStop21cm, t_StopCalc::lgStopSpeciesColumn, t_optimize::lgVarOn, t_geometry::lgZoneSet, max(), MAX2, MIN2, MXSTPL, NCHLAB, t_StopCalc::nEmergent, t_iterations::nend, Parser::nMatch(), Parser::NoNumb(), t_optimize::nparm, t_input::nRead, t_StopCalc::nstpl, t_optimize::nvarxt, t_optimize::nvfpnt, optimize, phycon, Parser::PrintLine(), rfield, SMALLFLOAT, Parser::StandardEnergyUnit(), Parser::StandardFluxUnit(), StopCalc, t_StopCalc::StopDepleteFrac, t_StopCalc::StopElecDensity, t_StopCalc::StopElecFrac, t_StopCalc::StopH2MoleFrac, t_StopCalc::StopHPlusFrac, t_StopCalc::StopLineWl1, t_StopCalc::StopLineWl2, t_iterations::StopRadius, t_iterations::StopThickness, t_StopCalc::StopVelocity, t_StopCalc::stpint, Parser::StringError(), t_StopCalc::tauend, t_StopCalc::taunu, t_phycon::TEMP_LIMIT_HIGH, t_phycon::TEMP_LIMIT_LOW, t_StopCalc::TempHiStopIteration, t_StopCalc::TempHiStopZone, t_StopCalc::TempLoStopIteration, t_StopCalc::TempLoStopZone, trimTrailingWhiteSpace(), t_optimize::vincr, t_optimize::vparm, and t_StopCalc::xMass.
Referenced by ParseCommands(), and ParseTest().

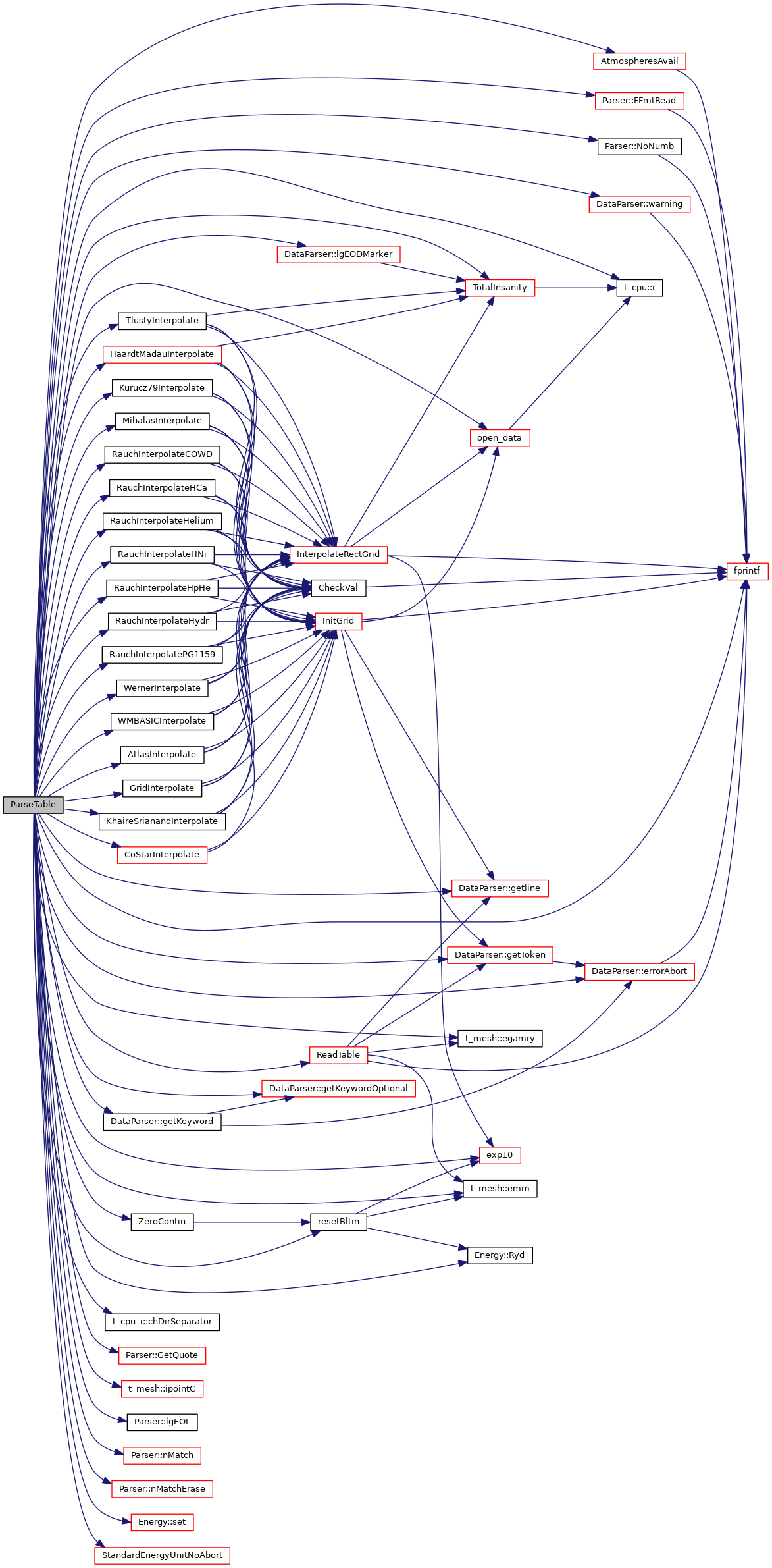
| void ParseTable | ( | Parser & | p | ) |
ParseTable parse the table read command
| *nqh | |
| *chCard | |
| *ar1 |
References AS_TRY, ASSERT, AtlasInterpolate(), AtmospheresAvail(), BIGDOUBLE, cdEXIT, t_cpu_i::chDirSeparator(), chLINE_LIST, t_rfield::chRSpec, t_rfield::chSpNorm, t_rfield::chSpType, t_optimize::chVarFmt, CoStarInterpolate(), cpu, DEBUG_ENTRY, t_mesh::egamry(), t_mesh::emm(), DataParser::errorAbort(), ES_STARS_ONLY, EXIT_FAILURE, EXIT_SUCCESS, exp10(), Parser::FFmtRead(), fnuHM96, fnuism, fprintf(), DataParser::getKeyword(), DataParser::getKeywordOptional(), DataParser::getline(), Parser::GetQuote(), DataParser::getToken(), GridInterpolate(), HaardtMadauInterpolate(), t_cpu::i(), t_rfield::Illumination, IM_COSTAR_AGE_MZAMS, IM_COSTAR_MZAMS_AGE, IM_COSTAR_TEFF_LOGG, IM_COSTAR_TEFF_MODID, IM_ILLEGAL_MODE, input, ioQQQ, t_mesh::ipointC(), Illuminate::ISOTROPIC, KhaireSrianandInterpolate(), Kurucz79Interpolate(), t_rfield::lgBeamed, lgCalled, t_trace::lgConBug, DataParser::lgEODMarker(), Parser::lgEOL(), t_rfield::lgMustBlockHIon, t_rfield::lgSphericalDilution, t_rfield::lgTimeVary, t_trace::lgTrace, t_optimize::lgVarOn, LIMEXT, LIMSPC, Parser::m_nqh, MDIM, MihalasInterpolate(), NAGN, t_rfield::ncont, NDRAINE, NHM96, NISM, Parser::nMatch(), Parser::nMatchErase(), Parser::NoNumb(), t_optimize::nparm, t_input::nRead, t_rfield::nShape, NULL, t_optimize::nvarxt, t_optimize::nvfpnt, open_data(), optimize, t_rfield::range, RauchInterpolateCOWD(), RauchInterpolateHCa(), RauchInterpolateHelium(), RauchInterpolateHNi(), RauchInterpolateHpHe(), RauchInterpolateHydr(), RauchInterpolatePG1159(), ReadTable(), resetBltin(), rfield, Energy::Ryd(), Energy::set(), StandardEnergyUnitNoAbort(), t_rfield::tFluxLog, TL_BSTAR, TL_OBSTAR, TL_OSTAR, TlustyInterpolate(), t_rfield::tNu, tnudrn, tnuHM96, tnuism, TotalInsanity(), t_rfield::totpow, trace, tslagn, tsldrn, t_rfield::tslop, UNUSED, t_optimize::varang, t_optimize::vincr, t_optimize::vparm, DataParser::warning(), WernerInterpolate(), WMBASICInterpolate(), and ZeroContin().
Referenced by ParseBackgrd(), ParseCommands(), and ParseTest().

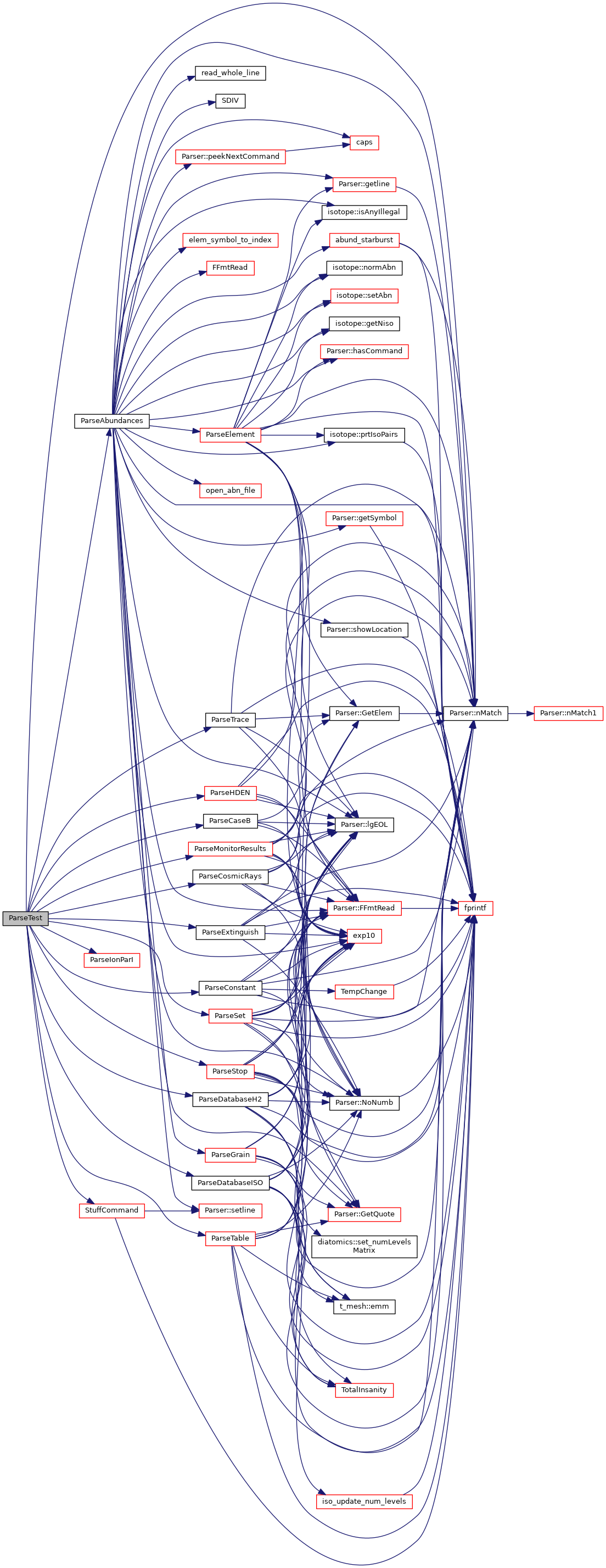
| void ParseTest | ( | Parser & | p | ) |
ParseTest parse the test command
References DEBUG_ENTRY, Hbeta_WavLen, ipH_LIKE, LineSave, Parser::nMatch(), ParseAbundances(), ParseCaseB(), ParseConstant(), ParseCosmicRays(), ParseDatabaseH2(), ParseDatabaseISO(), ParseExtinguish(), ParseHDEN(), ParseIonParI(), ParseMonitorResults(), ParseSet(), ParseStop(), ParseTable(), ParseTrace(), t_LineSave::sig_figs, and StuffCommand().
Referenced by ParseCommands().

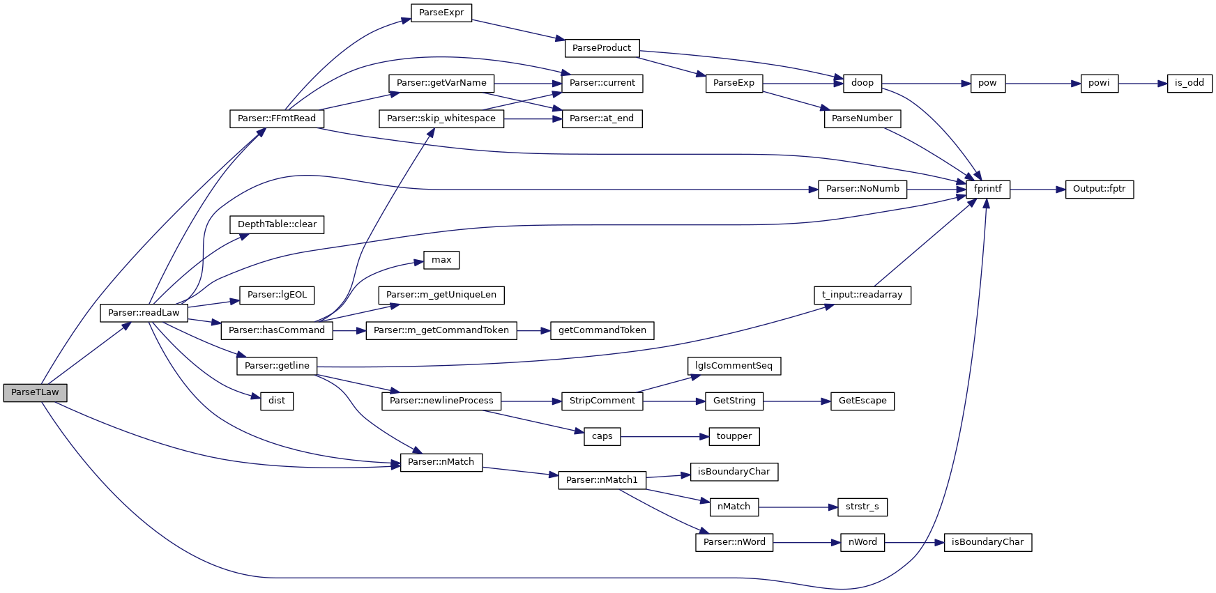
| void ParseTLaw | ( | Parser & | p | ) |
ParseTLaw parse parameters on the tlaw command to set some temperature vs depth
| *chCard |
References cdEXIT, t_dense::chDenseLaw, t_optimize::chVarFmt, DEBUG_ENTRY, dense, t_dense::DensityLaw, EXIT_FAILURE, Parser::FFmtRead(), fprintf(), input, ioQQQ, t_thermal::lgTeBD96, t_thermal::lgTemperatureConstant, t_thermal::lgTemperatureConstantCommandParsed, t_thermal::lgTeSN99, t_thermal::lgTeTLaw, t_thermal::lgTLaw, t_optimize::lgVarOn, LIMEXT, Parser::nMatch(), t_optimize::nparm, t_input::nRead, t_optimize::nvarxt, t_optimize::nvfpnt, optimize, Parser::readLaw(), t_thermal::SigmaBD96, t_thermal::T0BD96, t_thermal::T0SN99, thermal, t_thermal::tlaw, t_optimize::vincr, and t_optimize::vparm.
Referenced by ParseCommands().

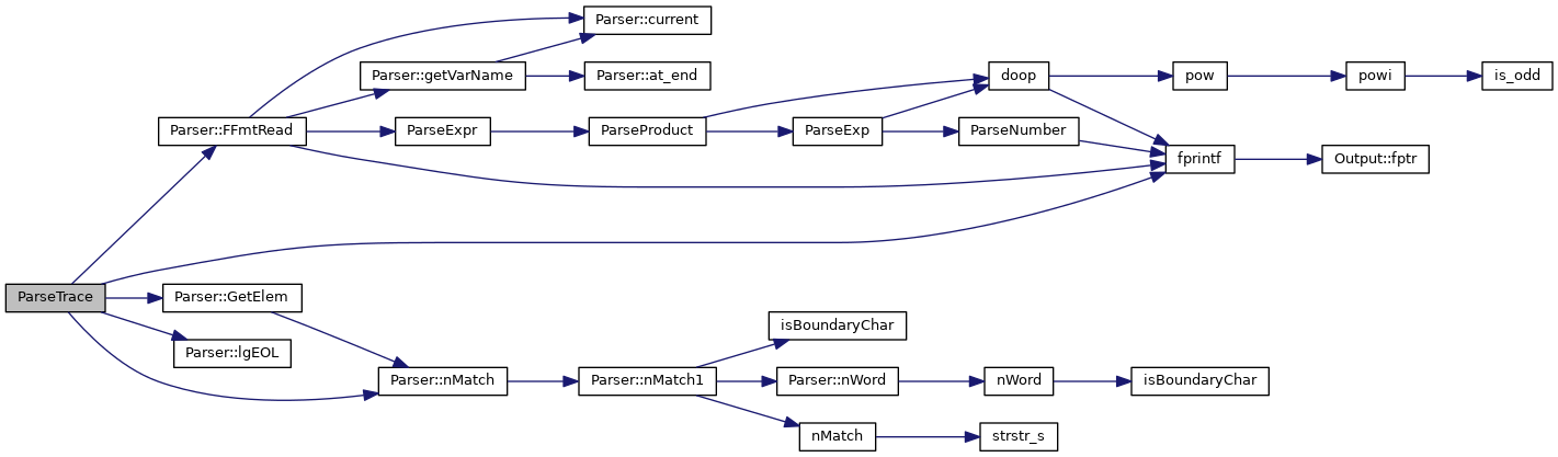
| void ParseTrace | ( | Parser & | p | ) |
ParseTrace parse the trace command
References cdEXIT, DEBUG_ENTRY, EXIT_FAILURE, Parser::FFmtRead(), fprintf(), geometry, Parser::GetElem(), ioQQQ, ipH_LIKE, ipHE_LIKE, t_trace::ipIsoTrace, iterations, t_iterations::IterPrnt, t_trace::lgBug2nu, t_trace::lgCalBug, t_trace::lgCarBug, t_trace::lgComBug, t_trace::lgConBug, t_trace::lgCoolTr, t_trace::lgDrBug, t_trace::lgDustBug, Parser::lgEOL(), t_trace::lgESOURCE, t_trace::lgFeBug, t_trace::lgHBug, t_trace::lgHeatBug, t_trace::lgHeavyBug, t_trace::lgHeBug, t_trace::lgIsoTraceFull, t_trace::lgNeBug, t_trace::lgNeonBug, t_trace::lgOptcBug, t_trace::lgOTSBug, t_trace::lgPointBug, t_trace::lgSecIon, t_trace::lgTr8446, t_trace::lgTrace, t_trace::lgTrace3Bod, t_trace::lgTraceMole, t_trace::lgTrDiff, t_trace::lgTrLevN, t_trace::lgTrLine, t_trace::lgTrOptm, t_trace::lgWind, MAX2, Parser::nMatch(), t_geometry::nprint, t_trace::npsbug, t_trace::nTrConvg, t_trace::nznbug, and trace.
Referenced by ParseCommands(), and ParseTest().
