Cloudy Data Archive|
Cloudy
Spectral Synthesis Code for Astrophysics
|

Go to the source code of this file.
Classes | |
| struct | process_counter |
Enumerations | |
| enum | IntMode { IM_ILLEGAL_MODE =-1, IM_RECT_GRID, IM_COSTAR_TEFF_MODID, IM_COSTAR_TEFF_LOGG, IM_COSTAR_MZAMS_AGE, IM_COSTAR_AGE_MZAMS } |
| enum | tl_grid { TL_OBSTAR, TL_BSTAR, TL_OSTAR } |
| enum | sb_mode { SB_TOTAL, SB_STELLAR, SB_NEBULAR } |
Functions | |
| void | AtmospheresAvail () |
| bool | AtlasCompile (process_counter &pc) |
| long | AtlasInterpolate (double val[], long *nval, long *ndim, const string &chMetalicity, const string &chODFNew, bool lgList, double *Tlow, double *Thigh) |
| bool | CoStarCompile (process_counter &pc) |
| long | CoStarInterpolate (double val[], long *nval, long *ndim, IntMode imode, bool lgHalo, bool lgList, double *val0_lo, double *val0_hi) |
| bool | GridCompile (const string &InName) |
| long | GridInterpolate (double val[], long *nval, long *ndim, const string &InName, bool lgList, double *Tlow, double *Thigh) |
| bool | HaardtMadauCompile (process_counter &pc) |
| long | HaardtMadauInterpolate (double val, int version, bool lgQuasar, double *zlow, double *zhigh) |
| bool | KhaireSrianandCompile (process_counter &pc) |
| long | KhaireSrianandInterpolate (double val, int Q, double *zlow, double *zhigh) |
| bool | Kurucz79Compile (process_counter &pc) |
| long | Kurucz79Interpolate (double val[], long *nval, long *ndim, bool lgList, double *Tlow, double *Thigh) |
| bool | MihalasCompile (process_counter &pc) |
| long | MihalasInterpolate (double val[], long *nval, long *ndim, bool lgList, double *Tlow, double *Thigh) |
| bool | RauchCompile (process_counter &pc) |
| long | RauchInterpolateHydr (double val[], long *nval, long *ndim, bool lgList, double *Tlow, double *Thigh) |
| long | RauchInterpolateHelium (double val[], long *nval, long *ndim, bool lgList, double *Tlow, double *Thigh) |
| long | RauchInterpolateHpHe (double val[], long *nval, long *ndim, bool lgList, double *Tlow, double *Thigh) |
| long | RauchInterpolatePG1159 (double val[], long *nval, long *ndim, bool lgList, double *Tlow, double *Thigh) |
| long | RauchInterpolateCOWD (double val[], long *nval, long *ndim, bool lgList, double *Tlow, double *Thigh) |
| long | RauchInterpolateHCa (double val[], long *nval, long *ndim, bool lgHalo, bool lgList, double *Tlow, double *Thigh) |
| long | RauchInterpolateHNi (double val[], long *nval, long *ndim, bool lgHalo, bool lgList, double *Tlow, double *Thigh) |
| bool | StarburstInitialize (const string &chInName, const string &chOutName, sb_mode mode) |
| bool | StarburstCompile (process_counter &pc) |
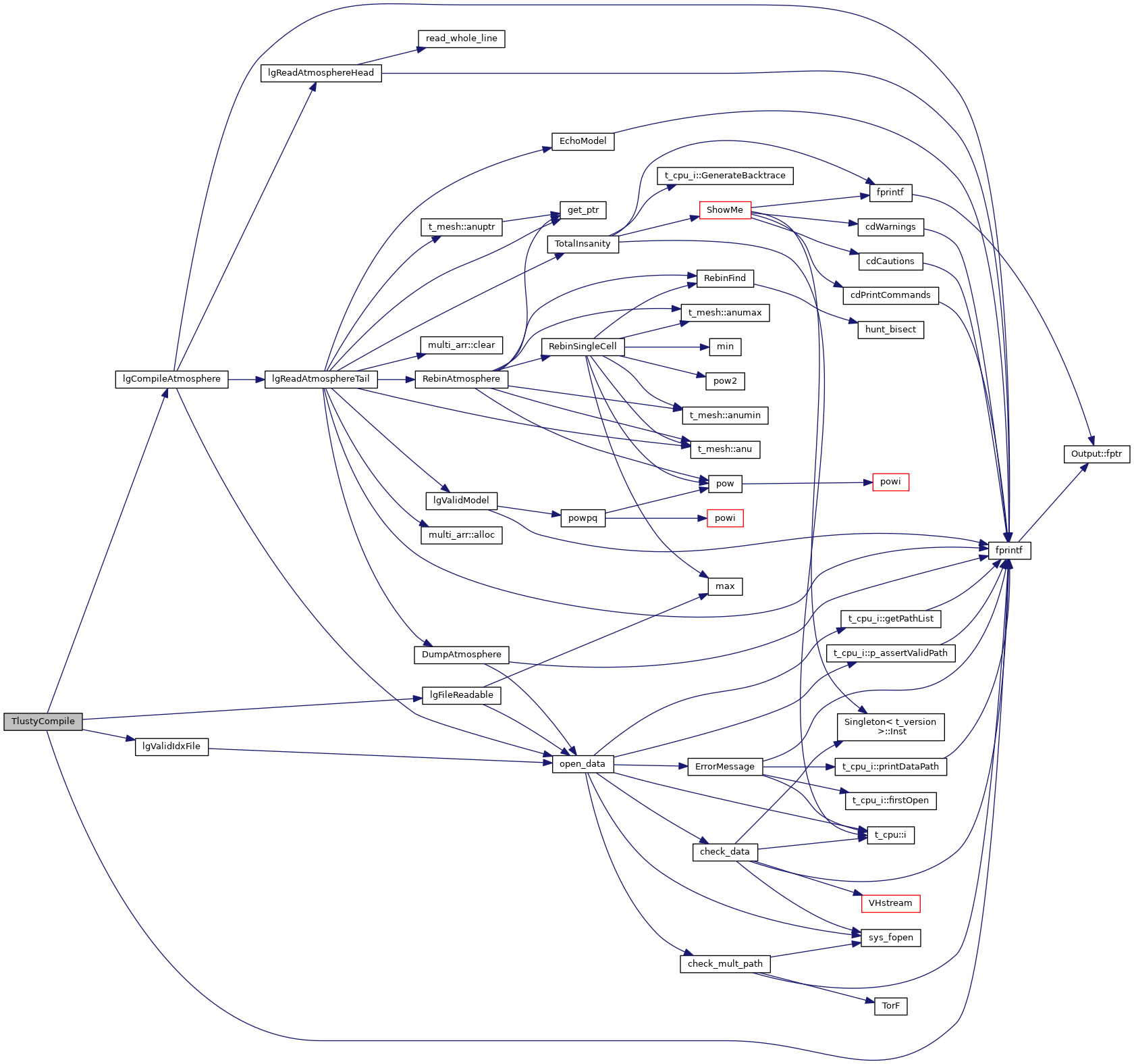
| bool | TlustyCompile (process_counter &pc) |
| long | TlustyInterpolate (double val[], long *nval, long *ndim, tl_grid tlg, const string &chMetalicity, bool lgList, double *Tlow, double *Thigh) |
| bool | WernerCompile (process_counter &pc) |
| long | WernerInterpolate (double val[], long *nval, long *ndim, bool lgList, double *Tlow, double *Thigh) |
| bool | WMBASICCompile (process_counter &pc) |
| long | WMBASICInterpolate (double val[], long *nval, long *ndim, bool lgList, double *Tlow, double *Thigh) |
Variables | |
| static const int | MDIM = 4 |
| static const int | MNAM = 6 |
| enum IntMode |
| enum sb_mode |
| enum tl_grid |
| bool AtlasCompile | ( | process_counter & | pc | ) |
AtlasCompile rebin Kurucz stellar models to match energy grid of code
References DEBUG_ENTRY, fprintf(), ioQQQ, lgCompileAtmosphere(), lgFileReadable(), and lgValidIdxFile().
Referenced by ParseCompile().

| long AtlasInterpolate | ( | double | val[], |
| long * | nval, | ||
| long * | ndim, | ||
| const string & | chMetalicity, | ||
| const string & | chODFNew, | ||
| bool | lgList, | ||
| double * | Tlow, | ||
| double * | Thigh | ||
| ) |
AtlasInterpolate interpolate on atlas model atmospheres, by K Volk
References CheckVal(), DEBUG_ENTRY, grid, stellar_grid::ident, InitGrid(), InterpolateRectGrid(), stellar_grid::name, t_rfield::nflux_with_check, and rfield.
Referenced by ParseTable().

| void AtmospheresAvail | ( | ) |
List all the available TABLE STAR <grid> commands by checking installed *.mod files
List all the available TABLE STAR <grid> commands by checking installed *.ascii files
References DEBUG_ENTRY, fprintf(), ioQQQ, and lgValidASCIIFile().
Referenced by ParseTable().

| bool CoStarCompile | ( | process_counter & | pc | ) |
CoStarCompile rebin costar stellar models to match energy grid of code
References CoStarInitialize(), DEBUG_ENTRY, fprintf(), ioQQQ, lgCompileAtmosphere(), lgFileReadable(), lgValidASCIIFile(), and lgValidIdxFile().
Referenced by ParseCompile().

| long CoStarInterpolate | ( | double | val[], |
| long * | nval, | ||
| long * | ndim, | ||
| IntMode | imode, | ||
| bool | lgHalo, | ||
| bool | lgList, | ||
| double * | val0_lo, | ||
| double * | val0_hi | ||
| ) |
CoStarInterpolate read in and interpolate on Werner grid of PN atmospheres, by K Volk
References cdEXIT, CheckVal(), CoStarListModels(), DEBUG_ENTRY, EXIT_SUCCESS, grid, stellar_grid::ident, stellar_grid::imode, InitGrid(), InitGridCoStar(), InterpolateGridCoStar(), stellar_grid::name, t_rfield::nflux_with_check, and rfield.
Referenced by ParseTable().

| bool GridCompile | ( | const string & | InName | ) |
GridCompile rebin user supplied stellar models to match energy grid of code
References ASSERT, DEBUG_ENTRY, fprintf(), ioQQQ, and lgCompileAtmosphere().
Referenced by ParseCompile().

| long GridInterpolate | ( | double | val[], |
| long * | nval, | ||
| long * | ndim, | ||
| const string & | InName, | ||
| bool | lgList, | ||
| double * | Tlow, | ||
| double * | Thigh | ||
| ) |
GridInterpolate read in and interpolate on user supplied grid of atmospheres
References CheckVal(), DEBUG_ENTRY, grid, stellar_grid::ident, InitGrid(), InterpolateRectGrid(), stellar_grid::name, t_rfield::nflux_with_check, and rfield.
Referenced by ParseTable().

| bool HaardtMadauCompile | ( | process_counter & | pc | ) |
HaardtMadauCompile compile Haardt & Madau SEDs
References DEBUG_ENTRY, fprintf(), ioQQQ, lgCompileAtmosphere(), lgFileReadable(), and lgValidIdxFile().
Referenced by ParseCompile().

| long HaardtMadauInterpolate | ( | double | val, |
| int | version, | ||
| bool | lgQuasar, | ||
| double * | zlow, | ||
| double * | zhigh | ||
| ) |
HaardtMadauInterpolate read in and interpolate on Haardt & Madau SEDs
References AS_DEFAULT, CheckVal(), DEBUG_ENTRY, get_ptr(), grid, stellar_grid::ident, InitGrid(), InterpolateRectGrid(), lgLINEAR, stellar_grid::name, t_rfield::nflux_with_check, rfield, stellar_grid::scheme, and TotalInsanity().
Referenced by ParseTable().

| bool KhaireSrianandCompile | ( | process_counter & | pc | ) |
KhaireSrianandCompile compile Khaire & Srianand SEDs
References DEBUG_ENTRY, fprintf(), ioQQQ, lgCompileAtmosphere(), lgFileReadable(), and lgValidIdxFile().
Referenced by ParseCompile().

| long KhaireSrianandInterpolate | ( | double | val, |
| int | Q, | ||
| double * | zlow, | ||
| double * | zhigh | ||
| ) |
KhaireSrianandInterpolate read in and interpolate on Khaire & Srianand SEDs
References AS_DEFAULT, CheckVal(), DEBUG_ENTRY, grid, stellar_grid::ident, InitGrid(), InterpolateRectGrid(), lgLINEAR, stellar_grid::name, t_rfield::nflux_with_check, NULL, rfield, and stellar_grid::scheme.
Referenced by ParseTable().

| bool Kurucz79Compile | ( | process_counter & | pc | ) |
Kurucz79Compile rebin Kurucz79 stellar models to match energy grid of code
References DEBUG_ENTRY, fprintf(), ioQQQ, lgCompileAtmosphere(), lgFileReadable(), and lgValidIdxFile().
Referenced by ParseCompile().

| long Kurucz79Interpolate | ( | double | val[], |
| long * | nval, | ||
| long * | ndim, | ||
| bool | lgList, | ||
| double * | Tlow, | ||
| double * | Thigh | ||
| ) |
Kurucz79Interpolate read in and interpolate on Kurucz 1979 grid of atmospheres
References CheckVal(), DEBUG_ENTRY, grid, stellar_grid::ident, InitGrid(), InterpolateRectGrid(), stellar_grid::name, t_rfield::nflux_with_check, and rfield.
Referenced by ParseTable().

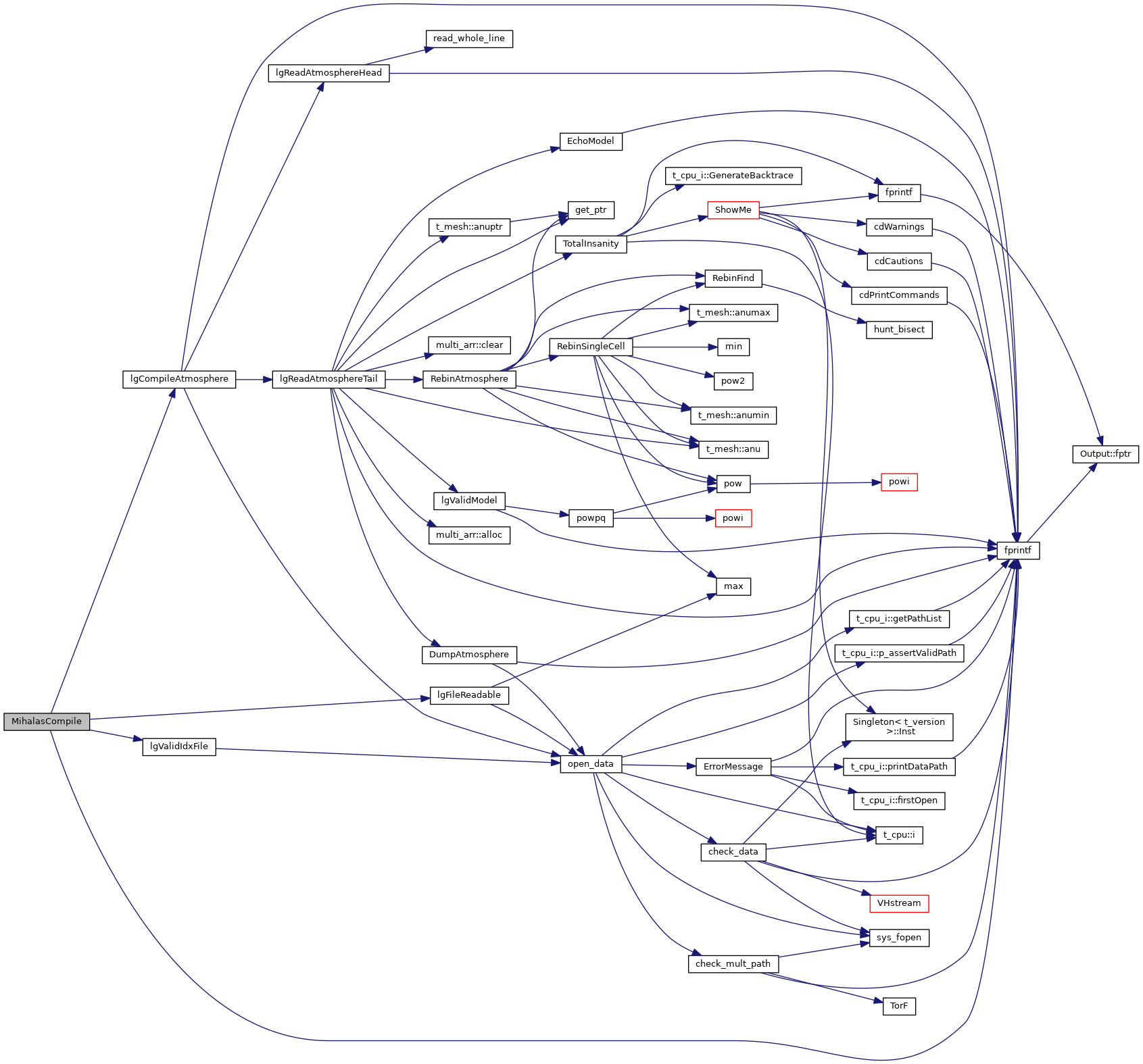
| bool MihalasCompile | ( | process_counter & | pc | ) |
MihalasCompile rebin Mihalas stellar models to match energy grid of code
References DEBUG_ENTRY, fprintf(), ioQQQ, lgCompileAtmosphere(), lgFileReadable(), and lgValidIdxFile().
Referenced by ParseCompile().

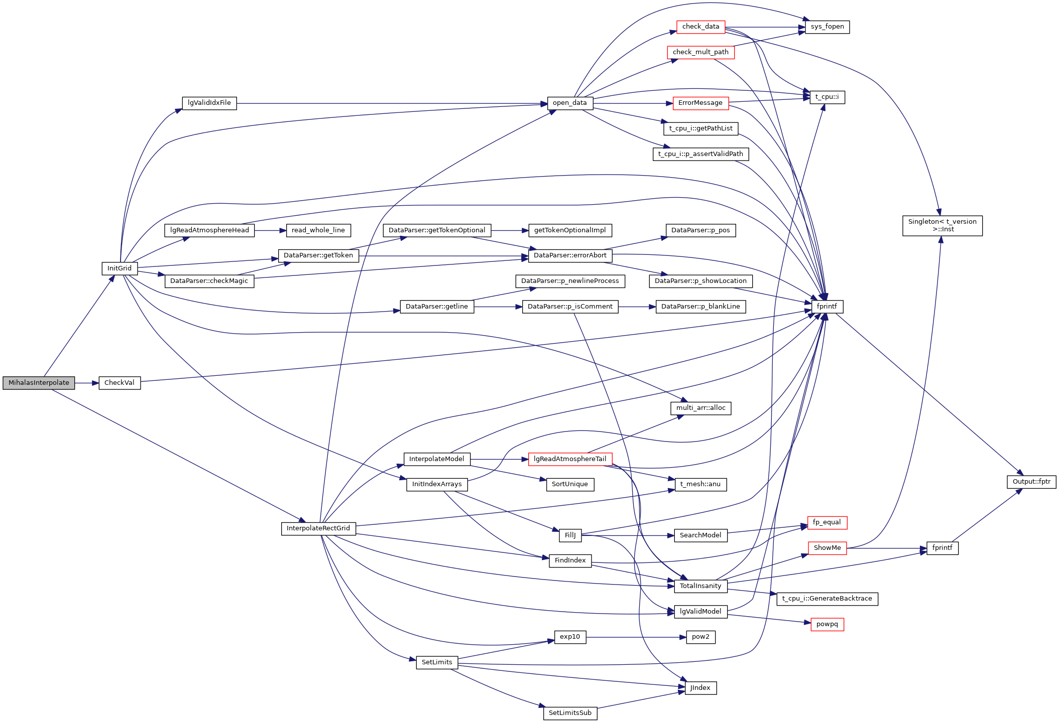
| long MihalasInterpolate | ( | double | val[], |
| long * | nval, | ||
| long * | ndim, | ||
| bool | lgList, | ||
| double * | Tlow, | ||
| double * | Thigh | ||
| ) |
MihalasInterpolate read in and interpolate on Mihalas grid of atmospheres
References CheckVal(), DEBUG_ENTRY, grid, stellar_grid::ident, InitGrid(), InterpolateRectGrid(), stellar_grid::name, t_rfield::nflux_with_check, and rfield.
Referenced by ParseTable().

| bool RauchCompile | ( | process_counter & | pc | ) |
RauchCompile create ascii and mod files for Rauch atmospheres return 0 if success, 1 if failure
References DEBUG_ENTRY, fprintf(), ioQQQ, lgCompileAtmosphere(), lgFileReadable(), lgValidASCIIFile(), lgValidIdxFile(), NMODS_HCA, NMODS_HELIUM, NMODS_HNI, NMODS_HpHE, NMODS_HYDR, NMODS_PG1159, RauchInitialize(), and RauchReadMPP().
Referenced by ParseCompile().

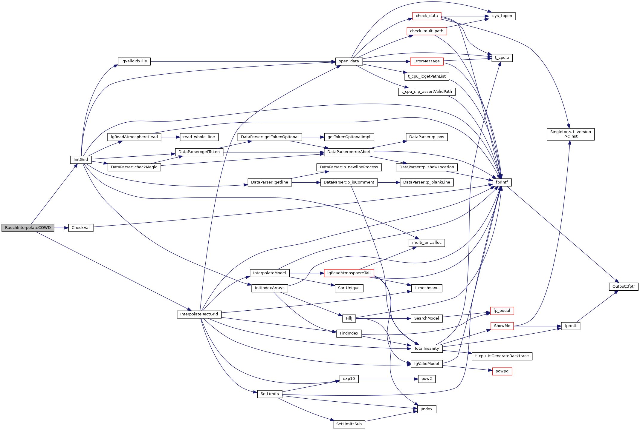
| long RauchInterpolateCOWD | ( | double | val[], |
| long * | nval, | ||
| long * | ndim, | ||
| bool | lgList, | ||
| double * | Tlow, | ||
| double * | Thigh | ||
| ) |
RauchInterpolateCOWD get one of the Rauch C/O white dwarf model atmospheres
References CheckVal(), DEBUG_ENTRY, grid, stellar_grid::ident, InitGrid(), InterpolateRectGrid(), stellar_grid::name, t_rfield::nflux_with_check, and rfield.
Referenced by ParseTable().

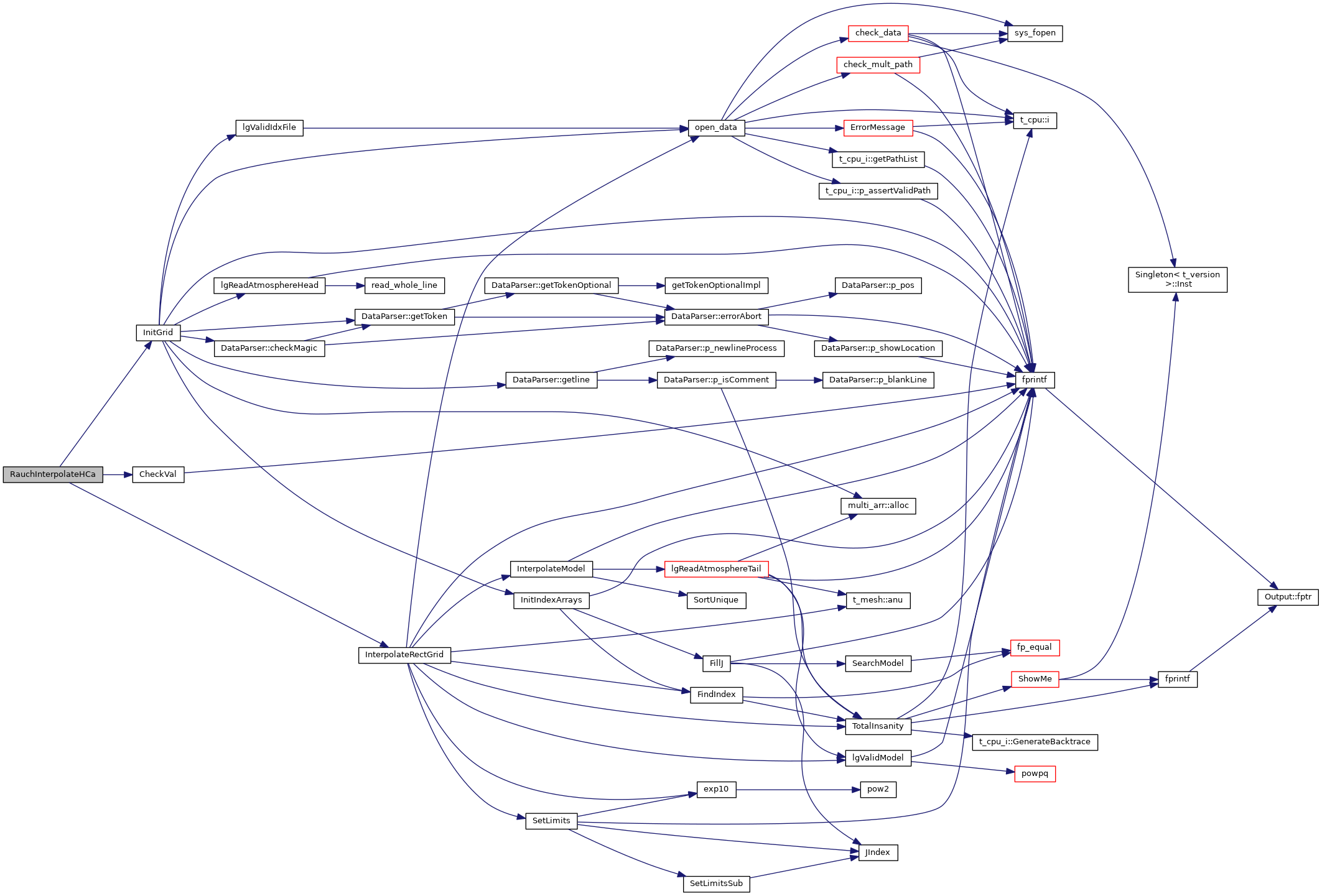
| long RauchInterpolateHCa | ( | double | val[], |
| long * | nval, | ||
| long * | ndim, | ||
| bool | lgHalo, | ||
| bool | lgList, | ||
| double * | Tlow, | ||
| double * | Thigh | ||
| ) |
RauchInterpolateHCa get one of the Rauch H-Ca model atmospheres, originally by K. Volk
References CheckVal(), DEBUG_ENTRY, grid, stellar_grid::ident, InitGrid(), InterpolateRectGrid(), stellar_grid::name, t_rfield::nflux_with_check, and rfield.
Referenced by ParseTable().

| long RauchInterpolateHelium | ( | double | val[], |
| long * | nval, | ||
| long * | ndim, | ||
| bool | lgList, | ||
| double * | Tlow, | ||
| double * | Thigh | ||
| ) |
RauchInterpolateHelium get one of the Rauch pure helium model atmospheres
References CheckVal(), DEBUG_ENTRY, grid, stellar_grid::ident, InitGrid(), InterpolateRectGrid(), stellar_grid::name, t_rfield::nflux_with_check, and rfield.
Referenced by ParseTable().

| long RauchInterpolateHNi | ( | double | val[], |
| long * | nval, | ||
| long * | ndim, | ||
| bool | lgHalo, | ||
| bool | lgList, | ||
| double * | Tlow, | ||
| double * | Thigh | ||
| ) |
RauchInterpolateHNi get one of the Rauch H-Ni model atmospheres
References CheckVal(), DEBUG_ENTRY, grid, stellar_grid::ident, InitGrid(), InterpolateRectGrid(), stellar_grid::name, t_rfield::nflux_with_check, and rfield.
Referenced by ParseTable().

| long RauchInterpolateHpHe | ( | double | val[], |
| long * | nval, | ||
| long * | ndim, | ||
| bool | lgList, | ||
| double * | Tlow, | ||
| double * | Thigh | ||
| ) |
RauchInterpolateHpHe get one of the Rauch hydrogen plus helium model atmospheres
References CheckVal(), DEBUG_ENTRY, grid, stellar_grid::ident, InitGrid(), InterpolateRectGrid(), stellar_grid::name, t_rfield::nflux_with_check, and rfield.
Referenced by ParseTable().

| long RauchInterpolateHydr | ( | double | val[], |
| long * | nval, | ||
| long * | ndim, | ||
| bool | lgList, | ||
| double * | Tlow, | ||
| double * | Thigh | ||
| ) |
RauchInterpolateHydr get one of the Rauch pure hydrogen model atmospheres
References CheckVal(), DEBUG_ENTRY, grid, stellar_grid::ident, InitGrid(), InterpolateRectGrid(), stellar_grid::name, t_rfield::nflux_with_check, and rfield.
Referenced by ParseTable().

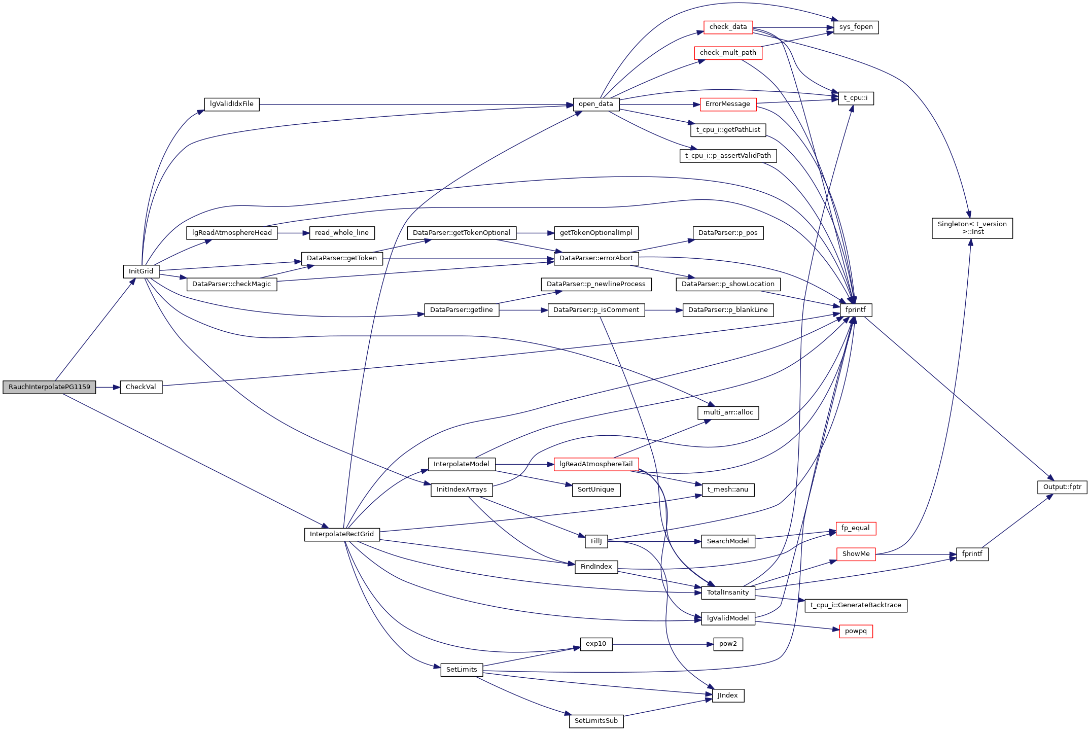
| long RauchInterpolatePG1159 | ( | double | val[], |
| long * | nval, | ||
| long * | ndim, | ||
| bool | lgList, | ||
| double * | Tlow, | ||
| double * | Thigh | ||
| ) |
RauchInterpolatePG1159 get one of the Rauch PG1159 model atmospheres
References CheckVal(), DEBUG_ENTRY, grid, stellar_grid::ident, InitGrid(), InterpolateRectGrid(), stellar_grid::name, t_rfield::nflux_with_check, and rfield.
Referenced by ParseTable().

| bool StarburstCompile | ( | process_counter & | pc | ) |
StarburstCompile, rebin Starburst99 model output to match energy grid of code
References DEBUG_ENTRY, fprintf(), ioQQQ, lgCompileAtmosphere(), lgFileReadable(), lgValidASCIIFile(), lgValidIdxFile(), SB_TOTAL, and StarburstInitialize().
Referenced by ParseCompile().

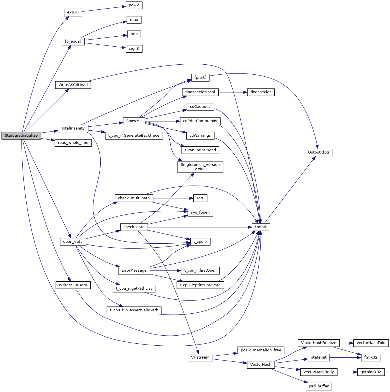
| bool StarburstInitialize | ( | const string & | chInName, |
| const string & | chOutName, | ||
| sb_mode | mode | ||
| ) |
Create .ascii file out of Starburst99 output
References DEBUG_ENTRY, exp10(), fp_equal(), fprintf(), ioQQQ, MNTS, NSB99, open_data(), read_whole_line(), SB_NEBULAR, SB_STELLAR, SB_TOTAL, TotalInsanity(), VERSION_ASCII, WriteASCIIData(), and WriteASCIIHead().
Referenced by ParseCompile(), and StarburstCompile().

| bool TlustyCompile | ( | process_counter & | pc | ) |
TlustyCompile rebin Tlusty OSTAR2002 stellar models to match energy grid of code
References DEBUG_ENTRY, fprintf(), ioQQQ, lgCompileAtmosphere(), lgFileReadable(), and lgValidIdxFile().
Referenced by ParseCompile().

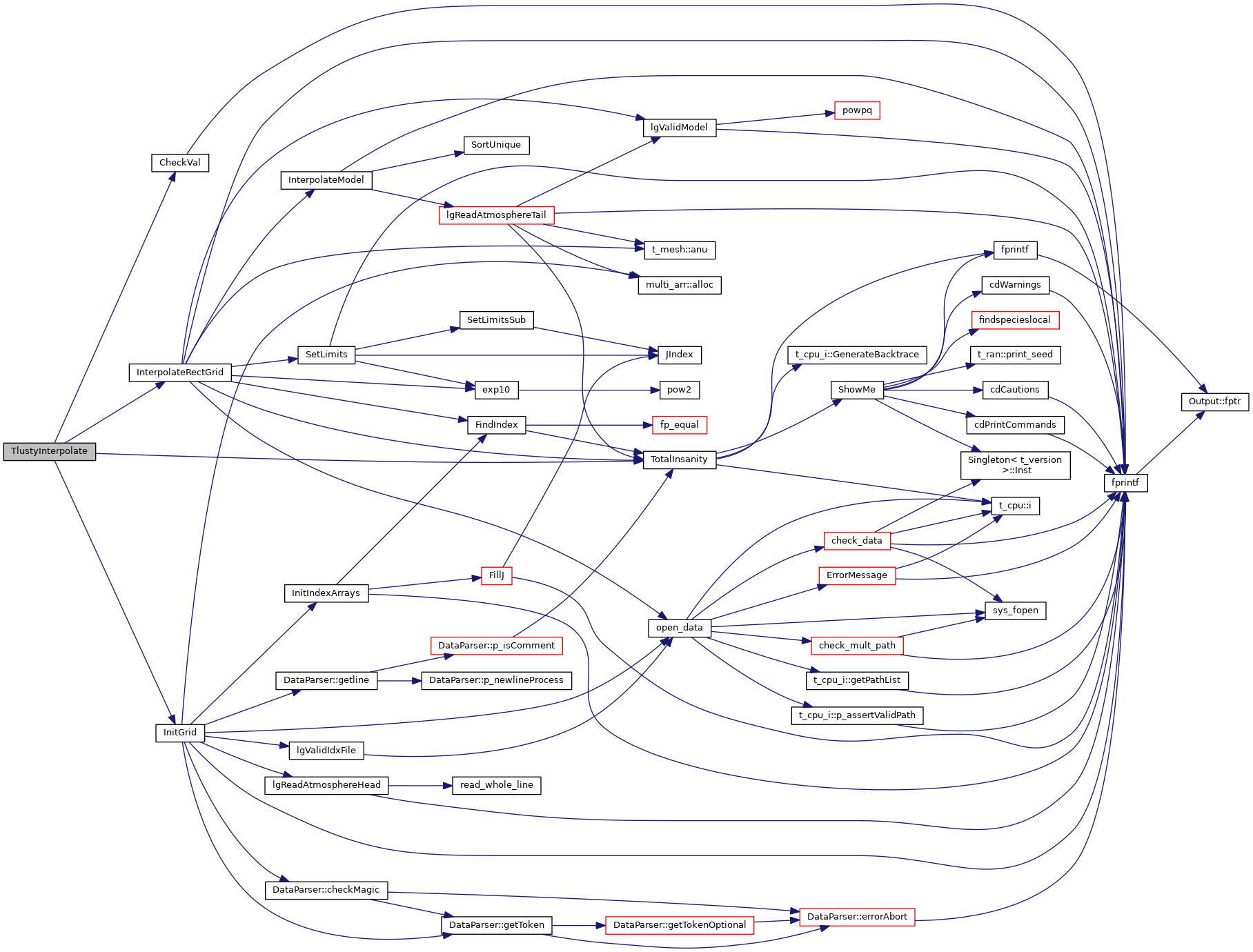
| long TlustyInterpolate | ( | double | val[], |
| long * | nval, | ||
| long * | ndim, | ||
| tl_grid | tlg, | ||
| const string & | chMetalicity, | ||
| bool | lgList, | ||
| double * | Tlow, | ||
| double * | Thigh | ||
| ) |
TlustyInterpolate get one of the Tlusty OSTAR2002 model atmospheres
References CheckVal(), DEBUG_ENTRY, grid, stellar_grid::ident, InitGrid(), InterpolateRectGrid(), stellar_grid::name, t_rfield::nflux_with_check, rfield, TL_BSTAR, TL_OBSTAR, TL_OSTAR, and TotalInsanity().
Referenced by ParseTable().

| bool WernerCompile | ( | process_counter & | pc | ) |
WernerCompile rebin Werner stellar atmospheres to match cloudy energy grid
References DEBUG_ENTRY, fprintf(), ioQQQ, lgCompileAtmosphere(), lgFileReadable(), and lgValidIdxFile().
Referenced by ParseCompile().

| long WernerInterpolate | ( | double | val[], |
| long * | nval, | ||
| long * | ndim, | ||
| bool | lgList, | ||
| double * | Tlow, | ||
| double * | Thigh | ||
| ) |
WernerInterpolate read in and interpolate on Werner grid of PN atmospheres, by K Volk
References CheckVal(), DEBUG_ENTRY, grid, stellar_grid::ident, InitGrid(), InterpolateRectGrid(), stellar_grid::name, t_rfield::nflux_with_check, and rfield.
Referenced by ParseTable().

| bool WMBASICCompile | ( | process_counter & | pc | ) |
WMBASICCompile rebin WMBASIC stellar models to match energy grid of code
References DEBUG_ENTRY, fprintf(), ioQQQ, lgCompileAtmosphere(), lgFileReadable(), and lgValidIdxFile().
Referenced by ParseCompile().

| long WMBASICInterpolate | ( | double | val[], |
| long * | nval, | ||
| long * | ndim, | ||
| bool | lgList, | ||
| double * | Tlow, | ||
| double * | Thigh | ||
| ) |
WMBASICInterpolate read in and interpolate on WMBASIC grid of hot star atmospheres
References CheckVal(), DEBUG_ENTRY, grid, stellar_grid::ident, InitGrid(), InterpolateRectGrid(), stellar_grid::name, t_rfield::nflux_with_check, and rfield.
Referenced by ParseTable().

|
static |
This is the largest number of dimensions that the grid can have
Referenced by lgReadAtmosphereHead(), ParseTable(), SetLimits(), stellar_grid::stellar_grid(), and WriteASCIIHead().
|
static |
This is the maximum length a dimension label may have [e.g., Teff, log(g)]
Referenced by stellar_grid::stellar_grid().