Cloudy Data Archive|
Cloudy
Spectral Synthesis Code for Astrophysics
|
#include <save.h>


Public Member Functions | |
| void | zero () |
| void | comment (t_warnings &) |
| const char * | chName () const |
| bool | matchIteration (const long this_iteration) const |
| bool | matchZone (const long this_zone) const |
| void | createImage (const string &species, const long iteration, const long nzone, const long numLevels, const multi_arr< double, 2, C_TYPE > &matrix, const valarray< double > &creation, bool haveNegPop=false) |
| void | createImage (const long iteration, const long nzone, const long numLevels, const multi_arr< double, 2, C_TYPE > &matrix, const valarray< double > &creation, bool haveNegPop=false) |
| void | addImagePop_FITS (const string &species, const long iteration, const long nzone, const long numLevels, const valarray< double > &pop, bool haveNegPop=false) |
| void | addImagePop_FITS (const long iteration, const long nzone, const long numLevels, const valarray< double > &pop, bool haveNegPop=false) |
Public Member Functions inherited from t_prt_matrix | |
| void | setSpecies (const string &sspec) |
| void | resolveLevels () |
| void | prtRates (const long numLevels, const multi_arr< double, 2, C_TYPE > &matrix, valarray< double > &b) |
Public Member Functions inherited from module | |
| module () | |
| virtual | ~module () |
Public Attributes | |
| bool | lgImgRates |
| bool | lgFITS |
| long | iteration |
| long | zone |
Public Attributes inherited from t_prt_matrix | |
| string | species |
| string | speciesLevels |
| vector< long > | speciesLevelList |
| bool | lgLevelsResolved = false |
Private Member Functions | |
| string | set_basename (const string &species, const long iteration, const long nzone, bool haveNegPop=false) |
| void | createImage_PPM (const string &basename, const long numLevels, const multi_arr< double, 2, C_TYPE > &matrix) |
| void | createImage_FITS (const string &basename, const long numLevels, const multi_arr< double, 2, C_TYPE > &matrix, const valarray< double > &creation) |
| void save_img_matrix::addImagePop_FITS | ( | const string & | species, |
| const long | iteration, | ||
| const long | nzone, | ||
| const long | numLevels, | ||
| const valarray< double > & | pop, | ||
| bool | haveNegPop = false |
||
| ) |
Add FITS image to an existing file using the given species. Useful for generating FITS images when negative populations are computed.
References open_data(), saveFITSimg(), and set_basename().
Referenced by addImagePop_FITS(), iso_level(), and Atom_LevelN::operator()().

| void save_img_matrix::addImagePop_FITS | ( | const long | iteration, |
| const long | nzone, | ||
| const long | numLevels, | ||
| const valarray< double > & | pop, | ||
| bool | haveNegPop = false |
||
| ) |
Add FITS image to an existing file using the species given in the 'save arrays levels' command.
References addImagePop_FITS().

|
inlinevirtual |
Reimplemented from t_prt_matrix.
|
inlinevirtual |
Reimplemented from t_prt_matrix.
| void save_img_matrix::createImage | ( | const string & | species, |
| const long | iteration, | ||
| const long | nzone, | ||
| const long | numLevels, | ||
| const multi_arr< double, 2, C_TYPE > & | matrix, | ||
| const valarray< double > & | creation, | ||
| bool | haveNegPop = false |
||
| ) |
Create image (FITS or PPM) using the given species. Useful for generating FITS images when negative populations are computed.
References multi_arr< T, d, ALLOC, lgBC >::alloc(), createImage_FITS(), createImage_PPM(), DEBUG_ENTRY, lgFITS, t_prt_matrix::lgLevelsResolved, t_prt_matrix::resolveLevels(), set_basename(), and t_prt_matrix::speciesLevelList.
Referenced by createImage(), iso_level(), and Atom_LevelN::operator()().

| void save_img_matrix::createImage | ( | const long | iteration, |
| const long | nzone, | ||
| const long | numLevels, | ||
| const multi_arr< double, 2, C_TYPE > & | matrix, | ||
| const valarray< double > & | creation, | ||
| bool | haveNegPop = false |
||
| ) |
Create image (FITS or PPM) using the species given in the 'save arrays levels' command.
References createImage().

|
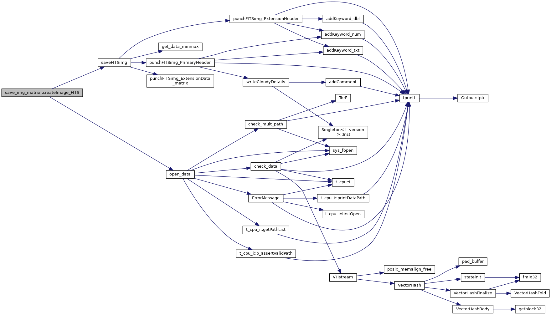
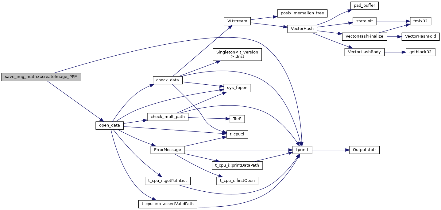
private |
References DEBUG_ENTRY, open_data(), and saveFITSimg().
Referenced by createImage().

|
private |
References DEBUG_ENTRY, fprintf(), MAX2, MIN2, and open_data().
Referenced by createImage().

|
inline |
References iteration.
Referenced by iso_level(), and Atom_LevelN::operator()().
|
inline |
References zone.
Referenced by iso_level(), and Atom_LevelN::operator()().
|
private |
Referenced by addImagePop_FITS(), and createImage().
|
virtual |
Reimplemented from t_prt_matrix.
References iteration, lgFITS, lgImgRates, t_prt_matrix::zero(), and zone.

| long save_img_matrix::iteration |
Referenced by matchIteration(), ParseSave(), and zero().
| bool save_img_matrix::lgFITS |
Referenced by createImage(), ParseSave(), and zero().
| bool save_img_matrix::lgImgRates |
Referenced by ParseSave(), and zero().
| long save_img_matrix::zone |
Referenced by matchZone(), ParseSave(), and zero().