Cloudy Data Archive|
Cloudy
Spectral Synthesis Code for Astrophysics
|


Go to the source code of this file.
Classes | |
| class | SaveParams |
| class | adjPseudoCont |
| class | save_img_matrix |
| struct | t_save |
Functions | |
| void | SaveDo (const char *chTime) |
| double | PrtLogLin (double value) |
| void | Save1Line (const TransitionProxy &t, FILE *io, realnum xLimit, long index, realnum DopplerWidth) |
| NORETURN void | SaveLineData (FILE *io) |
| void | save_opacity (FILE *io, long int np) |
| void | SaveSpecial (FILE *io, const char *chTime) |
| void | SaveAllSpeciesLabelsLevels (FILE *ioPUN) |
| void | SaveSpecies (FILE *ioPUN, long int ipPun) |
| void | SaveSpeciesPseudoCont (const long ipPun, const string &speciesLabel) |
| void | SaveSpeciesBands (const long ipPun, const string &speciesLabel, const string &fileBands, const bool lgEmergent) |
| void | SaveSpeciesOptDep (const long int ipPun, const string &speciesLabel) |
| void | mole_save (FILE *punit, const char speciesname[], const char args[], bool lgHeader, bool lgData, bool lgCoef, double depth) |
| void | mole_dominant_rates (const vector< const molecule * > &debug_list, FILE *ioOut, bool lgPrintReagents, size_t NPRINT, double fprint) |
| void | mole_print_species_reactions (molecule *speciesToPrint) |
| void | PrintLineDataHeader (FILE *ioPUN) |
| void | Save1LineData (const TransitionProxy &t, FILE *io, bool lgCS_2) |
| void | save_line (FILE *ip, const char *chDo, bool lgEmergent, long ipPun) |
| void | save_average (long int ipPun) |
| void | Save_Line_RT (FILE *ip) |
| void | saveFITSfile (FILE *io, int option, realnum Elo=0.f, realnum Ehi=0.f, realnum Enorm=0.f) |
| void | saveFITSimg (FILE *io, const string &extName, const string &units, const long nPixels, const multi_arr< double, 2, C_TYPE > &image) |
| void | saveFITSimg (FILE *io, const string &extName, const string &units, const long nCols, const valarray< double > &vec) |
| void | SaveHeat (FILE *io) |
| void | CoolSave (FILE *io, const char chJob[]) |
| void | SaveGrid (FILE *pnunit, exit_type status) |
Variables | |
| static const long | LIMPUN = 100L |
| static const long | VERSION_TRNCON = 20190210L |
| t_save | save |
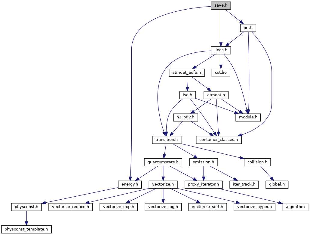
| void CoolSave | ( | FILE * | io, |
| const char | chJob[] | ||
| ) |
CoolSave save coolants, called by save_do
| io | the file we will write to |
| *chJob |
References t_CoolHeavy::brems_cool_h, t_CoolHeavy::brems_cool_he, t_CoolHeavy::brems_cool_hminus, t_CoolHeavy::brems_cool_metals, t_CoolHeavy::brems_cool_net, t_CoolHeavy::brems_heat_total, cdEXIT, t_CoolHeavy::cextxx, t_thermal::char_tran_cool, t_thermal::chClntLab, t_thermal::collam, conv, t_dynamics::Cool(), CoolHeavy, t_thermal::cooling, t_thermal::ctot, t_CoolHeavy::cyntrn, DEBUG_ENTRY, t_radius::depth_mid_zone, t_thermal::dima, dynamics, t_CoolHeavy::eebrm, t_thermal::elementcool, EXIT_FAILURE, t_CoolHeavy::expans, fprintf(), GrainVar::GasCoolColl, gv, t_CoolHeavy::h2line, t_CoolHeavy::H2PlsCool, t_CoolHeavy::HD, t_dynamics::Heat(), t_hmi::HeatH2Dexc_used, t_thermal::heatnt, t_thermal::heavycollcool, hmi, t_hmi::hmicol, t_thermal::htot, ioQQQ, t_conv::lgConvEden, t_conv::lgConvIoniz(), t_conv::lgConvPres, t_conv::lgConvTemp, LIMELM, MAX2, t_thermal::ncltot, phycon, radius, safe_div(), save, sign(), SMALLFLOAT, spsort(), t_CoolHeavy::tccool, t_phycon::te, thermal, TotalInsanity(), t_save::WeakHeatCool, and zero().
Referenced by ConvBase(), ConvInitSolution(), and SaveDo().

| void mole_dominant_rates | ( | const vector< const molecule * > & | debug_list, |
| FILE * | ioOut, | ||
| bool | lgPrintReagents, | ||
| size_t | NPRINT, | ||
| double | fprint | ||
| ) |
References fprintf(), mole_reaction::index, molecule::index, mole, mole_reaction::nproducts, mole_reaction::nreactants, NULL, mole_reaction::products, mole_reaction::pvector, mole_priv::reactab, mole_reaction::reactants, t_mole_local::reaction_rks, mole_reaction::rvector, and t_mole_local::species.
Referenced by ConvBase(), and SaveDo().

| void mole_print_species_reactions | ( | molecule * | speciesToPrint | ) |
References fprintf(), mole_reaction::index, molecule::index, ioQQQ, mole_reaction::label, molecule::label, mole, mole_reaction::nproducts, mole_reaction::nreactants, NULL, mole_reaction::products, mole_reaction::pvector, mole_priv::reactab, mole_reaction::reactants, t_mole_local::reaction_rks, mole_reaction::rvector, and t_mole_local::species.
Referenced by lgElemsConserved(), and mole_system_error().

| void mole_save | ( | FILE * | punit, |
| const char | speciesname[], | ||
| const char | args[], | ||
| bool | lgHeader, | ||
| bool | lgData, | ||
| bool | lgCoef, | ||
| double | depth | ||
| ) |
References DEBUG_ENTRY, doData(), doHeader(), findspecies(), fprintf(), mole_reaction::index, molecule::index, isCatalystProduct(), isCatalystReactant(), isCreated(), isDestroyed(), mole_reaction::label, mole, mole_reaction::nproducts, mole_reaction::nreactants, null_mole, mole_reaction::products, mole_priv::reactab, mole_reaction::reactants, t_mole_local::reaction_rks, and t_mole_local::species.
Referenced by ConvBase(), and SaveDo().

| void PrintLineDataHeader | ( | FILE * | ioPUN | ) |
| double PrtLogLin | ( | double | value | ) |
SAVE command has option LOG to print log quantities as in <= C13
References ipPun, t_save::lgPrtOldStyleLogs, save, and SDIV().
Referenced by save_average(), and SaveDo().

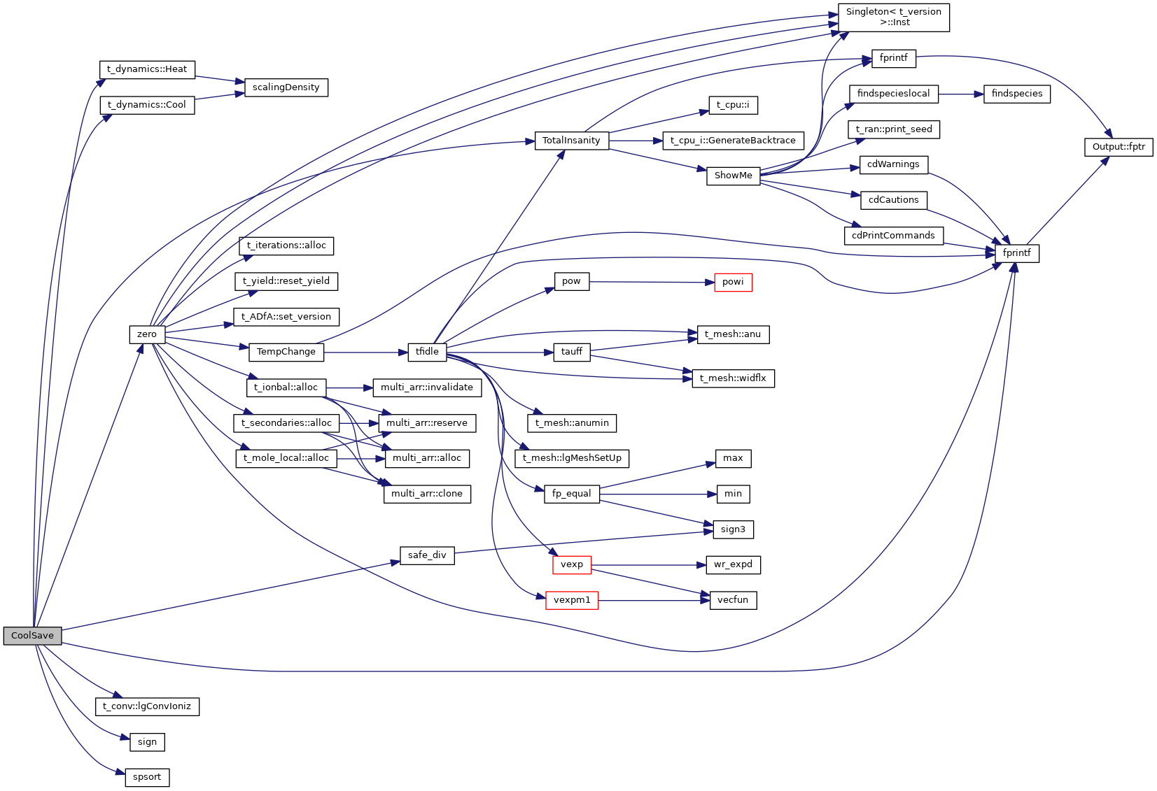
| void Save1Line | ( | const TransitionProxy & | t, |
| FILE * | io, | ||
| realnum | xLimit, | ||
| long | index, | ||
| realnum | DopplerWidth | ||
| ) |
save one line, called by SaveLineStuff
| t | |
| io | |
| xLimit | |
| index | |
| DopplerWidth |
References AnuUnit(), CHARS_SPECIES, t_save::chConSavEnr, chIonLbl(), chLineLbl(), EmissionProxy::dampXvel(), TransitionProxy::Emis(), TransitionProxy::EnergyRyd(), TransitionProxy::EnergyWN(), fprintf(), EmissionProxy::gf(), TransitionProxy::Hi(), t_save::ipConPun, TransitionProxy::Lo(), prt_wl(), save, EmissionProxy::TauIn(), EmissionProxy::TauInSpecific(), and TransitionProxy::WLAng().
Referenced by diatomics::H2_PunchLineStuff(), and SaveLineStuff().

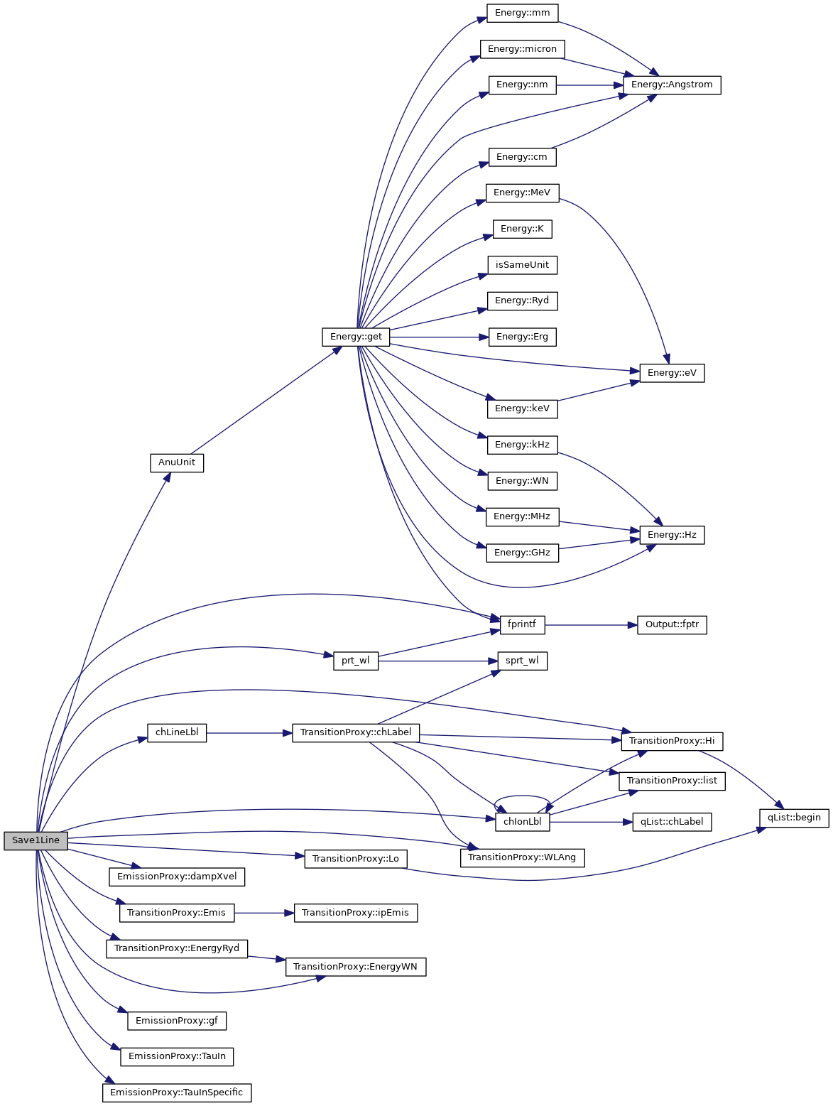
| void Save1LineData | ( | const TransitionProxy & | t, |
| FILE * | io, | ||
| bool | lgCS_2 | ||
| ) |
Save1LineData data for save one line
| t | |
| io | |
| lgCS_2 | this flag says whether collision strength should be saveed - should be false for multi level atoms since sums are not done properly |
References AnuUnit(), EmissionProxy::Aul(), t_save::chConSavEnr, chIonLbl(), CollisionProxy::col_str(), TransitionProxy::Coll(), EmissionProxy::damp(), DEBUG_ENTRY, TransitionProxy::Emis(), TransitionProxy::EnergyRyd(), fprintf(), EmissionProxy::gf(), TransitionProxy::Hi(), t_save::ipConPun, TransitionProxy::ipCont(), TransitionProxy::Lo(), phycon, PrintEfmt, prt_wl(), save, t_phycon::sqrte, and TransitionProxy::WLAng().
Referenced by diatomics::H2_Punch_line_data(), and SaveLineData().

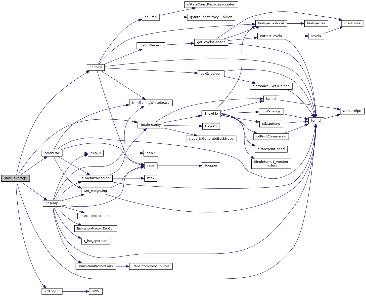
| void save_average | ( | long int | ipPun | ) |
save_average parse save average command, or actually do the save output
| ipPun | - array index for file for final save output |
References cdColm(), cdEXIT, cdIonFrac(), cdTemp(), t_save::chAverageType, t_save::chSaveSpecies, DEBUG_ENTRY, EXIT_FAILURE, fprintf(), ioQQQ, SaveParams::ipPnunit, ipPun, t_save::nAverage2ndPar, t_save::nAverageIonList, t_save::nAverageList, t_save::params, PrtLogLin(), save, and TotalInsanity().
Referenced by SaveDo().

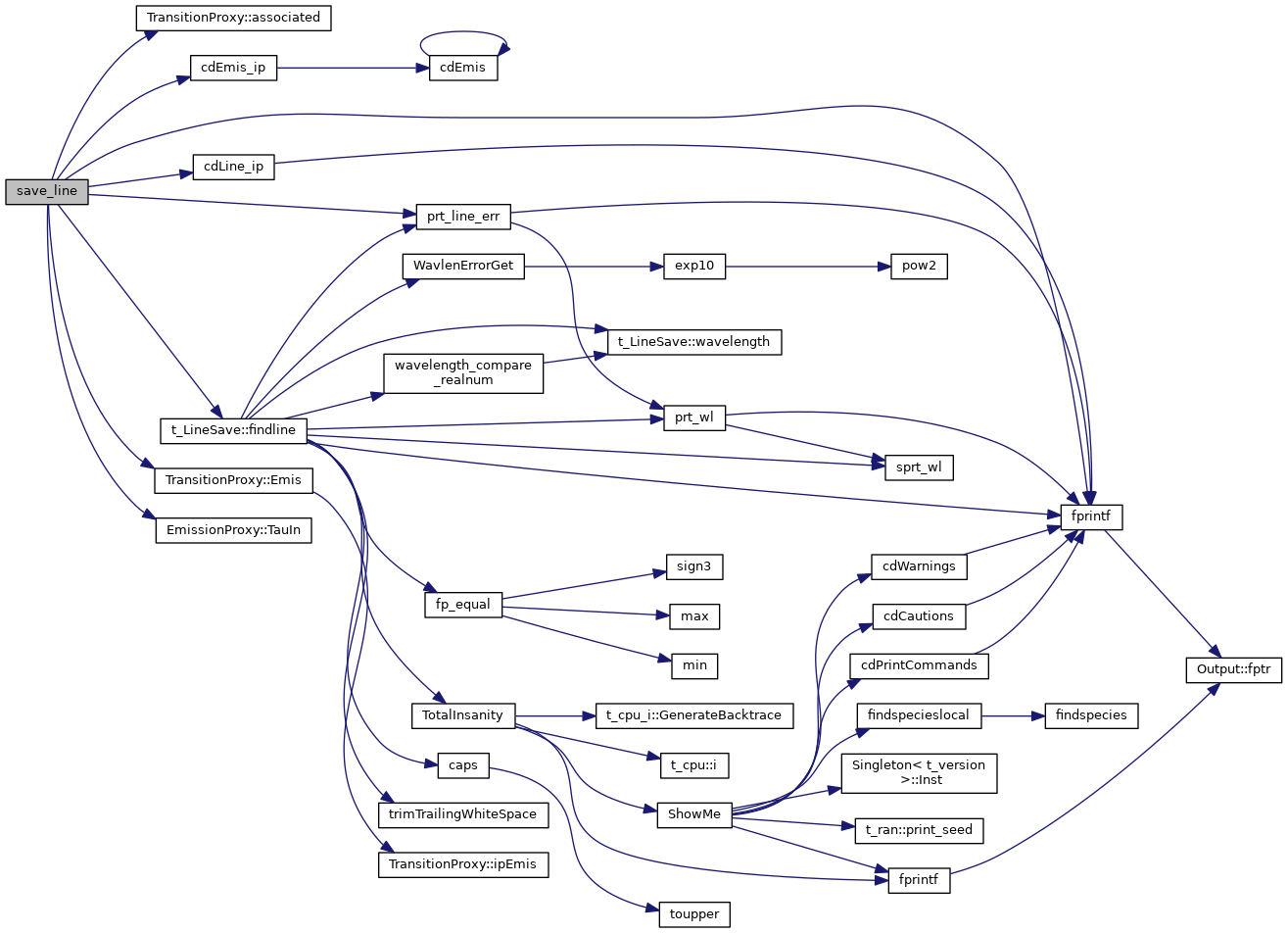
| void save_line | ( | FILE * | ip, |
| const char * | chDo, | ||
| bool | lgEmergent, | ||
| long | ipPun | ||
| ) |
save_line do the save output
| ip | the file we will write to |
| chDo | |
| lgEmergent | intrinsic or emergent emission |
| ipPun |
References TransitionProxy::associated(), cdEmis_ip(), cdEXIT, cdLine_ip(), DEBUG_ENTRY, t_radius::depth_mid_zone, TransitionProxy::Emis(), EXIT_FAILURE, t_LineSave::findline(), fprintf(), h2, ioQQQ, ipLine, ipPun, diatomics::lgEnabled, lineids, linelist, t_LineSave::lines, LineSave, nzone, prt_line_err(), radius, and EmissionProxy::TauIn().
Referenced by SaveDo().

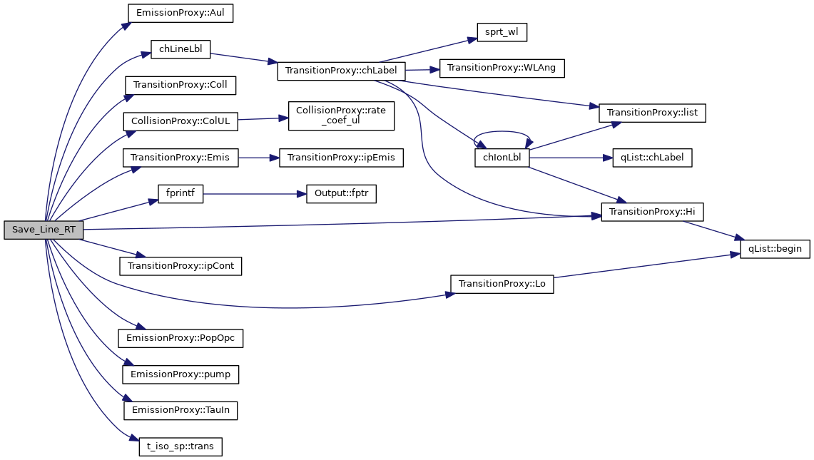
| void Save_Line_RT | ( | FILE * | ip | ) |
Save_Line_RT parse the save line rt command - read in a set of lines
| ip | the file we will write to |
References EmissionProxy::Aul(), cdEXIT, chLineLbl(), TransitionProxy::Coll(), colliders, CollisionProxy::ColUL(), DEBUG_ENTRY, dense, t_radius::depth_mid_zone, t_dense::eden, t_dense::EdenHCorr, TransitionProxy::Emis(), EXIT_FAILURE, fprintf(), TransitionProxy::Hi(), ioQQQ, TransitionProxy::ipCont(), iso_sp, lgMustPrintHeader, LIMLINE, line_RT_ipHi, line_RT_ipISO, line_RT_ipLo, line_RT_nelem, line_RT_type, TransitionProxy::Lo(), nLine, opac, t_opac::opacity_abs, t_opac::opacity_sct, phycon, EmissionProxy::PopOpc(), EmissionProxy::pump(), radius, t_radius::Radius_mid_zone, EmissionProxy::TauIn(), t_phycon::te, and t_iso_sp::trans().
Referenced by SaveDo().

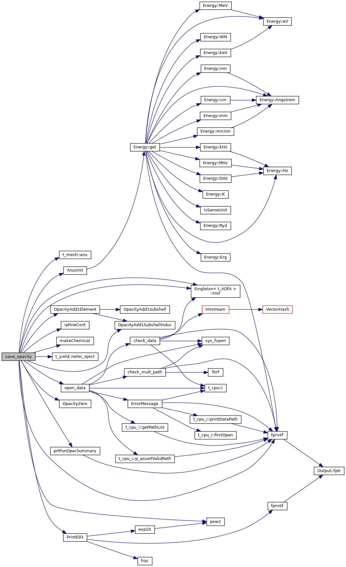
| void save_opacity | ( | FILE * | io, |
| long int | np | ||
| ) |
save_opacity save total opacity in any element, save opacity command
| io | |
| np |
References abund, t_mesh::anu(), AnuUnit(), ASSERT, cdEXIT, t_rfield::chContLabel, t_elementnames::chElementNameShort, t_save::chOpcTyp, t_Heavy::chShell, continuum, DEBUG_ENTRY, dense, t_dense::eden, t_opac::eeFreeFreeOpacity, elementnames, EXIT_FAILURE, EXIT_SUCCESS, t_iso_sp::fb, FILENAME_PATH_LENGTH_2, t_rfield::fine_anu, t_rfield::fine_opac_zone, fprintf(), t_opac::FreeFreeOpacity, t_dense::gas_phase, Heavy, Singleton< t_ADfA >::Inst(), Singleton< t_yield >::Inst(), t_opac::iophe1, ioQQQ, t_opac::ipElement, ipFineCont(), ipH1s, ipH_LIKE, ipHE_LIKE, t_Heavy::ipHeavy, ipHELIUM, ipHYDROGEN, ipLITHIUM, ipPun, iso_sp, t_continuum::KshellLimit, t_abund::lgAGN, t_dense::lgElmtOn, t_opac::lgRedoStatic, LIMELM, makeChemical(), MAX2, MIN2, t_yield::nelec_eject(), t_rfield::nfine, t_rfield::nflux, t_rfield::nflux_with_check, t_Heavy::nsShells, opac, t_opac::opacity_abs, t_opac::opacity_sct, OpacityAdd1Element(), OpacityAdd1SubshellInduc(), OpacityZero(), t_opac::OpacStack, t_opac::OpacStatic, open_data(), pow2(), POW3, PrintE93(), prtPunOpacSummary(), t_save::punarg, rfield, save, t_iso_sp::st, and t_dense::xIonDense.
Referenced by SaveDo().

| void SaveAllSpeciesLabelsLevels | ( | FILE * | ioPUN | ) |
SaveAllSpeciesLabelsLevels – generate output of all species labels & levels
| ioPUN | io unit for save |
| void SaveDo | ( | const char * | chTime | ) |
SaveDo produce save output during calculation
| chTime | chTime is null terminated 4 char string, either "MIDL" or "LAST" |
lgLastOnly true, print after iteration is complete, false, evey zone
References abund, Wind::AccelCont, Wind::AccelGravity, Wind::AccelLine, Wind::AccelTotalOutward, AGN_He1_CS(), AGN_Hemis(), t_opac::albedo, t_mesh::anu(), t_mesh::anu2(), AnuUnit(), ASSERT, TransitionProxy::associated(), EmissionProxy::Aul(), t_cpu_i::big_endian(), GrainVar::bin, called, cdColm(), cdExecTime(), cdEXIT, cdLine(), ChargTranPun(), t_rfield::chContLabel, t_elementnames::chElementSym, t_save::chGridDelimeter(), t_save::chHashString, CHIANTI_Upsilon(), TransitionProxy::chLabel(), t_rfield::chLineLabel, t_save::chSave, t_save::chSaveArgs, t_save::chSaveSpecies, t_Heavy::chShell, t_save::chSpeciesDominantRates, colden, t_colden::colden, TransitionProxy::Coll(), colliders, CollisionProxy::ColUL(), column(), t_rfield::comdn, t_rfield::comup, t_rfield::ConEmitLocal, t_rfield::ConEmitOut, t_rfield::ConEmitReflec, t_rfield::ConInterOut, t_rfield::ConRefIncid, t_rfield::ConSourceFcnLocal, conv, t_radius::Conv2PrtInten, t_dynamics::Cool(), CoolSave(), cpu, t_secondaries::csupra, CT_GRN_GRA, CT_GRN_SIL, CT_GRN_TOT, CT_INCI, CT_OUTW_DIFF, CT_OUTW_INCI, CT_OUTW_LIN, CT_REFL_DIFF, CT_REFL_INCI, CT_REFL_LIN, t_thermal::ctot, EmissionProxy::damp(), dBaseSpecies, dBaseTrans, t_thermal::dCooldT, DEBUG_ENTRY, molezone::den, dense, density(), t_radius::depth, t_radius::depth_mid_zone, t_rfield::DiffuseLineEmission, DoppVel, t_radius::drad, t_radius::drad_x_fillfac, GrainVar::dstab, GrainVar::dstsc, Wind::dvdr, dynamics, DynaPunchTimeDep(), DynaSave(), t_dense::eden, t_dense::EdenHCorr, t_dense::EdenTrue, t_mesh::egamry(), t_yield::elec_eject_frac(), elementnames, TransitionProxy::Emis(), TransitionList::Emis(), t_save::emisfreq, t_mesh::emm(), energy(), t_phycon::EnergyBinding, t_phycon::EnergyExcitation, t_phycon::EnergyIonization, t_magnetic::EnthalpyDensity, t_phycon::EnthalpyDensity, EXIT_FAILURE, EXIT_SUCCESS, exp10(), t_rfield::extin_mag_V_extended, t_rfield::extin_mag_V_point, t_iso_sp::fb, t_geometry::FillFac, t_LineSave::findline(), t_mole_local::findrk(), findspecies(), findspecieslocal(), FindStrongestLineLabels(), t_rfield::fine_anu, t_rfield::fine_lstack, t_rfield::fine_opac_zone, t_rfield::fine_opt_depth, t_rfield::flux, t_rfield::flux_total_incident, flxCell(), Wind::fmul, fp_equal(), fprintf(), GammaPrt(), t_dense::gas_phase, GrainVar::GasCoolColl, geometry, t_rfield::getCoarseTransCoef(), t_conv::getCounterName(), t_conv::getCounterZone(), t_ADfA::getEthresh(), t_mesh::getResolutionScaleFactor(), grid, gv, t_colden::H0_21cm_lower, t_colden::H0_21cm_upper, t_colden::H0_ov_Tspin, h2, t_hmi::H2_photodissoc_used_H2g, diatomics::H2_PunchDo(), t_hmi::H2_Solomon_dissoc_rate_used_H2g, t_hmi::H2_total, hcmap, t_dynamics::Heat(), t_hmi::HeatH2Dexc_used, t_hmi::HeatH2Dish_used, t_thermal::heating(), Heavy, HFLines, TransitionProxy::Hi(), t_conv::hist_pres_current, t_conv::hist_pres_density, t_conv::hist_pres_error, t_conv::hist_temp_cool, t_conv::hist_temp_heat, t_conv::hist_temp_temp, hmi, t_thermal::htot, hyperfine, t_cpu::i(), molecule::index, Singleton< t_ADfA >::Inst(), Singleton< t_yield >::Inst(), t_pressure::IntegRhoGravity, ion_recombAGN(), ionbal, ioQQQ, ipALUMINIUM, ipCARBON, ipCOL_elec, ipCOL_HTOT, t_save::ipConPun, TransitionProxy::ipCont(), ipELECTRON, t_opac::ipElement, t_save::ipEmisFreq, ipFineCont(), t_rfield::ipFineConVelShift, ipH1s, ipH2p, ipH2s, ipH_LIKE, ipHe1s1S, ipHe2p1P, ipHe2p3P0, ipHe2p3P1, ipHe2p3P2, ipHe2s3S, ipHE_LIKE, ipHELIUM, ipHYDROGEN, ipIRON, ipMAGNESIUM, t_rfield::ipMaxBolt, ipoint(), ipOXYGEN, SaveParams::ipPnunit, ipPun, ipRecEsc, ipRecNetEsc, ipRecRad, ipSILICON, ipSODIUM, ipSULPHUR, t_rfield::ipV_filter, is_odd(), iso_Max_Emitting_Level(), iso_RRCoef_Te(), iso_sp, iteration, iterations, t_save::lg_separate_iterations, lgCheckMonitors(), t_conv::lgConvPres, t_conv::lgConvTemp, t_save::lgCumulative, t_dense::lgElmtOn, t_save::lgEmergent, diatomics::lgEnabled, t_save::lgFITS, t_save::lgFLUSH, t_grid::lgGrid, t_save::lgHashEndIter, t_iterations::lgLastIt, t_save::lgLineListRatio, t_save::lgLinEvery, t_hcmap::lgMapBeingDone, t_hcmap::lgMapDone, t_cpu_i::lgMPI_talk(), lgMustPrintHeader, t_grid::lgOutputTypeOn, t_prt::lgPrnIsoCollapsed, t_save::lgPrtIsotropicCont, t_save::lgPunLstIter, t_radius::lgRadiusKnown, t_save::lgRealSave, t_save::lgSaveEveryZone, t_save::lgSaveHeader(), t_geometry::lgSphere, t_geometry::lgStatic, t_dynamics::lgStatic_completed, t_called::lgTalk, t_dynamics::lgTimeDependentStatic, t_DoppVel::lgTurb_pressure, LIMELM, t_rfield::line_count, t_save::LineList, t_LineSave::lines, LineSave, t_save::LinEvery, t_mole_global::list, TransitionProxy::Lo(), magnetic, map_do(), t_hcmap::MapZone, matchGeneric(), MAX2, mean, t_mesh::mesh_md5sum(), MIN2, mole, mole_dominant_rates(), mole_global, mole_save(), NCHLAB, t_iso_sp::nCollapsed_max, t_save::ncSaveSkip, t_yield::nelec_eject(), t_rfield::nfine, t_rfield::nflux, t_rfield::nflux_with_check, t_save::nLineList, t_optimize::nOptimiz, t_conv::nPres2Ioniz, t_save::nsave, t_save::nSaveEveryZone, nSpecies, t_Heavy::nsShells, t_LineSave::nsum, t_conv::ntypes(), null_mole, t_mole_global::num_calc, NUM_OUTPUT_TYPES, t_iso_sp::numLevels_local, t_iso_sp::numLevels_max, nzone, t_rfield::OccNumbIncidCont, OccupationNumberLine(), opac, t_opac::opacity_abs, t_opac::opacity_sct, optimize, t_save::optname, t_rfield::otscon, t_rfield::otslin, t_rfield::outlin, t_rfield::outlin_noplot, t_save::params, t_dense::pden, EmissionProxy::Pdest(), EmissionProxy::Pesc(), t_ionbal::PhotoRate_Shell, phycon, t_radius::PI4_Radius_sq, t_pressure::pinzon, t_pressure::pinzon_PresIntegElecThin, plankf(), EmissionProxy::Ploss(), POW2, t_pressure::pres_radiation_lines_curr, t_pressure::PresGasCurr, t_pressure::PresInteg, t_pressure::PresIntegElecThin, t_pressure::PresRamCurr, pressure, t_magnetic::pressure, t_pressure::PresTotlCurr, t_pressure::PresTotlError, t_pressure::PresTotlInit, t_pressure::PresTurbCurr, prt, prt_line_inlist(), prt_LineLabels(), prt_wl(), PrtLinePres(), PrtLogLin(), PrtMeanIon(), EmissionProxy::pump(), t_save::punarg, radius, t_radius::Radius, t_radius::Radius_mid_zone, t_iso_sp::RadRec_caseB, t_dynamics::Rate, GrainVar::rate_h2_form_grains_used_total, t_ionbal::RateIonizTot(), t_ionbal::RateRecomTot, t_rfield::reflin, t_save::Resolution, rfield, Energy::Ryd(), safe_div(), save, save_average(), save_line(), Save_Line_RT(), save_opacity(), saveFITSfile(), SaveGaunts(), t_save::SaveHeaderDone(), SaveHeat(), SaveLineData(), SaveLineIntensity(), SaveLineStuff(), SaveResults(), SaveSpecial(), SaveSpecies(), SaveSpeciesBands(), SaveSpeciesOptDep(), SaveSpeciesPseudoCont(), SDIV(), secondaries, sexp(), ShowMe(), SMALLFLOAT, t_timesc::sound_speed_adiabatic, t_dynamics::Source, t_mole_local::species, t_save::SpeciesBandFile, sprt_wl(), t_iso_sp::st, struc, t_opac::TauAbsFace, t_opac::TauAbsGeo, EmissionProxy::TauCon(), EmissionProxy::TauIn(), EmissionProxy::TauInSpecific(), t_opac::TauScatFace, EmissionProxy::TauTot(), t_phycon::te, t_phycon::te03, t_phycon::te10, t_phycon::te70, t_phycon::TeInit, TempChange(), t_phycon::TeProp, t_struc::testr, TexcLine(), thermal, t_dynamics::time_elapsed, t_timesc::time_H2_Dest_here, timesc, TorF(), GrainVar::TotalEden, TotalInsanity(), t_rfield::TotDiff2Pht, t_iso_sp::trans(), t_hyperfine::Tspin21cm, t_DoppVel::TurbVel, t_hmi::UV_Cont_rel2_Draine_DB96_depth, t_hmi::UV_Cont_rel2_Habing_TH85_depth, VERSION_TRNCON, t_save::whichDiatomToPrint, t_mesh::widflx(), wind, Wind::windv, TransitionProxy::WLAng(), t_secondaries::x12tot, t_dense::xIonDense, t_mean::xIonMean, and t_dense::xMassDensity.
Referenced by cloudy().
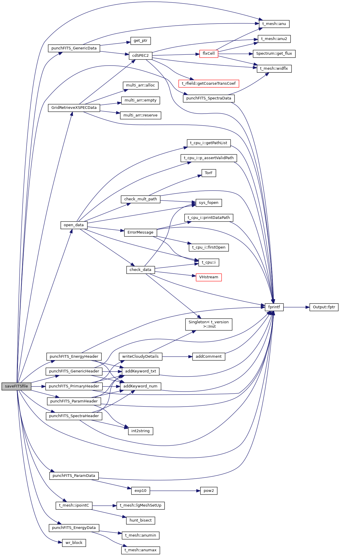
| void saveFITSfile | ( | FILE * | io, |
| int | option, | ||
| realnum | Elo = 0.f, |
||
| realnum | Ehi = 0.f, |
||
| realnum | Enorm = 0.f |
||
| ) |
Save spectra to a FITS compatible file.
| io | the file we will write to |
| option | choose type of spectrum to save |
| Elo | if set, lower bound of spectrum to save |
| Ehi | if set, upper bound of spectrum to save |
| Enorm | if set, normalize spectrum to 1 at this frequency |
References t_mesh::anu(), ASSERT, DEBUG_ENTRY, fprintf(), grid, GridRetrieveXSPECData(), t_grid::interpParameters, ioFITS_OUTPUT, t_mesh::ipointC(), t_grid::lgGridDone, MAX2, maxParamValues, t_grid::naddparm, t_rfield::nflux, t_grid::nintparm, t_optimize::nOptimiz, NUM_OUTPUT_TYPES, t_grid::numParamValues, open_data(), optimize, t_grid::paramData, t_grid::paramMethods, t_grid::paramNames, t_grid::paramRange, punchFITS_EnergyData(), punchFITS_EnergyHeader(), punchFITS_GenericData(), punchFITS_GenericHeader(), punchFITS_ParamData(), punchFITS_ParamHeader(), punchFITS_PrimaryHeader(), punchFITS_SpectraData(), punchFITS_SpectraHeader(), rfield, t_grid::Spectra, t_grid::totNumModels, and wr_block().
Referenced by process_output(), and SaveDo().

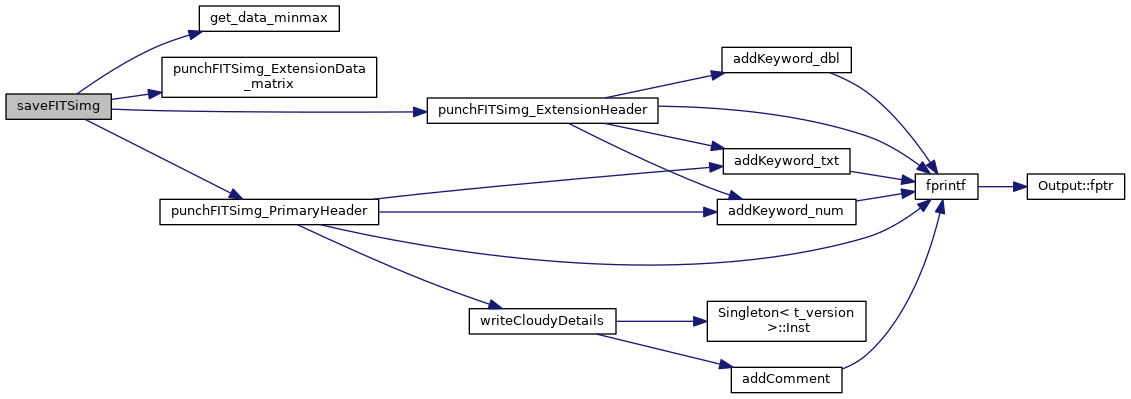
| void saveFITSimg | ( | FILE * | io, |
| const string & | extName, | ||
| const string & | units, | ||
| const long | nPixels, | ||
| const multi_arr< double, 2, C_TYPE > & | image | ||
| ) |
Save rate matrix to a FITS file. Mainly a debugging aid.
| io | [in] the file we will write to |
| extName | [in] extension name |
| units | [in] vector units |
| nPixels | [in] dimension of (square) image |
| image | [in] image to write in FITS extension |
References DEBUG_ENTRY, get_data_minmax(), ioFITS_OUTPUT, punchFITSimg_ExtensionData_matrix(), punchFITSimg_ExtensionHeader(), and punchFITSimg_PrimaryHeader().
Referenced by save_img_matrix::addImagePop_FITS(), and save_img_matrix::createImage_FITS().

| void saveFITSimg | ( | FILE * | io, |
| const string & | extName, | ||
| const string & | units, | ||
| const long | nCols, | ||
| const valarray< double > & | vec | ||
| ) |
Save rate matrix to a FITS file. Mainly a debugging aid.
| io | [in] the file we will write to |
| extName | [in] extension name |
| units | [in] vector units |
| nCols | [in] length of vector |
| vector | [in] vector to write in FITS extension |
References DEBUG_ENTRY, get_data_minmax(), ioFITS_OUTPUT, punchFITSimg_ExtensionData_vector(), and punchFITSimg_ExtensionHeader().

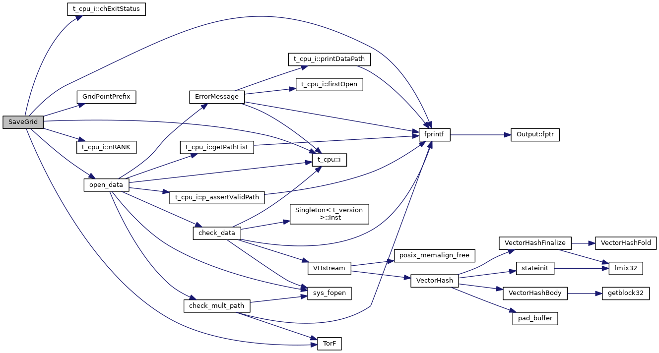
| void SaveGrid | ( | FILE * | pnunit, |
| exit_type | status | ||
| ) |
SaveGrid implements the SAVE GRID command
| pnunit | : file descriptor to write to |
| status | : exit status of the grid point |
References t_cpu_i::chExitStatus(), t_save::chFileName, t_optimize::chVarFmt, cpu, DEBUG_ENTRY, ES_SUCCESS, ES_WARNINGS, fprintf(), grid, GridPointPrefix(), t_cpu::i(), t_grid::interpParameters, t_save::ipSaveGrid, t_warnings::lgWarngs, t_grid::nintparm, t_optimize::nOptimiz, t_cpu_i::nRANK(), NULL, open_data(), optimize, save, t_grid::seqNum, TorF(), and warnings.
Referenced by cdPrepareExit().

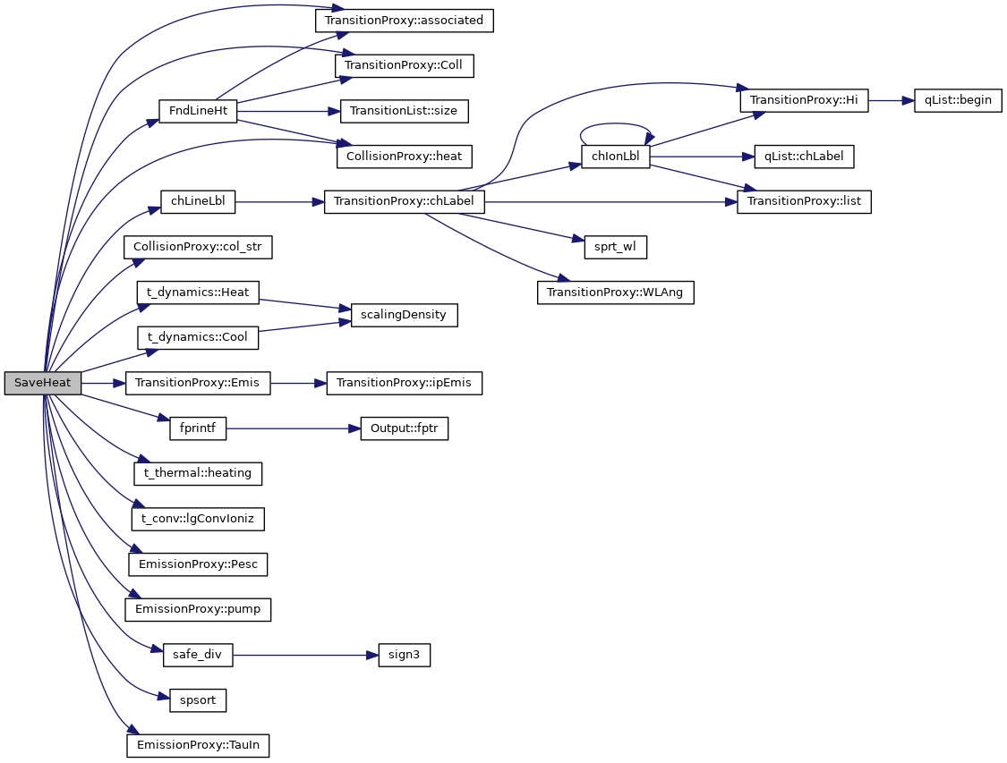
| void SaveHeat | ( | FILE * | io | ) |
SaveHeat save contributors to local heating, with save heat command, called by save_do
| io | the file we will write to |
References ASSERT, TransitionProxy::associated(), t_thermal::chClntLab, t_elementnames::chElementSym, t_elementnames::chIonStage, chLineLbl(), CollisionProxy::col_str(), TransitionProxy::Coll(), t_thermal::collam, conv, t_dynamics::Cool(), t_thermal::ctot, DEBUG_ENTRY, dense, t_radius::depth_mid_zone, dynamics, elementnames, TransitionProxy::Emis(), FndLineHt(), fprintf(), t_dynamics::Heat(), CollisionProxy::heat(), t_thermal::heating(), t_thermal::heatnt, t_thermal::htot, ioQQQ, t_conv::lgConvEden, t_conv::lgConvIoniz(), t_conv::lgConvPres, t_conv::lgConvTemp, LIMELM, t_thermal::ncltot, EmissionProxy::Pesc(), phycon, EmissionProxy::pump(), radius, safe_div(), save, SMALLFLOAT, spsort(), EmissionProxy::TauIn(), t_phycon::te, thermal, UNUSED, t_save::WeakHeatCool, and t_dense::xIonDense.
Referenced by ConvBase(), and SaveDo().

| NORETURN void SaveLineData | ( | FILE * | io | ) |
SaveLineData punches selected line data for all lines transferred in code
| io |
References cdEXIT, t_elementnames::chElementName, chIonLbl(), t_thermal::ConstTemp, CoolEvaluate(), dBaseTrans, DEBUG_ENTRY, molezone::den, dense, diatoms, EdenChange(), t_dense::EdenHCorr, elementnames, EXIT_FAILURE, EXIT_SUCCESS, findspecieslocal(), fprintf(), HFLines, Singleton< t_ADfA >::Inst(), ioQQQ, ipH1s, ipH_LIKE, ipHe1s1S, ipHE_LIKE, ipHYDROGEN, ipSatelliteLines, iso_collide(), iso_ctrl, iso_sp, t_isoCTRL::lgDielRecom, t_dense::lgElmtOn, t_thermal::lgTemperatureConstant, LIMELM, LineSave, MIN2, NISO, NRECCOEFCNO, nSpecies, t_iso_sp::numLevels_max, nWindLine, phycon, PrintLineDataHeader(), t_ADfA::rec_lines(), t_LineSave::RecCoefCNO, SatelliteLines, Save1LineData(), SDIV(), t_dense::SetGasPhaseDensity(), TransitionList::size(), TauLine2, t_phycon::te, TempChange(), thermal, UTALines, and t_dense::xIonDense.
Referenced by SaveDo().

| void SaveSpecial | ( | FILE * | io, |
| const char * | chTime | ||
| ) |
SaveSpecial generate output for the save special command
| io | |
| chTime |
References Wind::AccelCont, t_mesh::anu(), t_mesh::anu2(), DEBUG_ENTRY, dense, t_dense::eden, Wind::fmul, fprintf(), t_dense::gas_phase, TransitionProxy::ipCont(), ipH1s, ipH2p, ipH2s, ipH_LIKE, ipHYDROGEN, iso_sp, opac, t_opac::opacity_sct, powi(), radius, t_radius::Radius, rfield, t_iso_sp::st, t_iso_sp::trans(), t_iso_sp::TwoNu, t_mesh::widflx(), wind, and t_dense::xMassDensity.
Referenced by SaveDo().

| void SaveSpecies | ( | FILE * | ioPUN, |
| long int | ipPun | ||
| ) |
SaveSpecies generate output for the save species command
| ioPUN | io unit for save |
| ipPun | arrayin save array |
References ASSERT, cdEXIT, t_save::chSaveArgs, t_save::chSaveSpecies, column(), DEBUG_ENTRY, density(), depart(), energy(), EXIT_FAILURE, fprintf(), ioQQQ, ipPun, levels(), molezone::levels, t_save::lgSaveHeader(), t_mole_global::list, matchGeneric(), MAX2, mole, mole_global, NULL, null_molezone, save, t_save::SaveHeaderDone(), SaveSpeciesHeader(), SaveSpeciesLines(), SaveSpeciesOne(), qList::size(), t_mole_local::species, and TotalInsanity().
Referenced by SaveDo().

| void SaveSpeciesBands | ( | const long | ipPun, |
| const string & | speciesLabel, | ||
| const string & | fileBands, | ||
| const bool | lgEmergent | ||
| ) |
SaveSpeciesBands - save species bands emission
| ipPun | [in] save file index |
| speciesLabel | [in] species emission to be stored |
| fileBands | [in] file that holds the bands' definitions |
| lgEmergent | [in] report emergent emission; intrinsic by default |
References ASSERT, cdEXIT, t_radius::Conv2PrtInten, DEBUG_ENTRY, EXIT_FAILURE, t_LineSave::findline(), findSpecBand(), fprintf(), ioQQQ, SaveParams::ipPnunit, t_save::lgSaveHeader(), t_LineSave::lines, LineSave, t_save::params, radius, save, t_save::SaveHeaderDone(), and SpecBands.
Referenced by SaveDo().

| void SaveSpeciesOptDep | ( | const long int | ipPun, |
| const string & | speciesLabel | ||
| ) |
SaveSpeciesOptDep – generate output for 'save species optical depth'
| ipPun | array index in save array |
| speciesLabel | label to acquire species |
References DEBUG_ENTRY, fprintf(), getSpeciesGeneric(), ioQQQ, SaveParams::ipPnunit, iterations, genericState::label(), t_iterations::lgLastIt, t_save::lgSaveHeader(), molezone::lines, NULL, t_save::params, save, t_save::SaveHeaderDone(), and genericState::sp.
Referenced by SaveDo().

| void SaveSpeciesPseudoCont | ( | const long | ipPun, |
| const string & | speciesLabel | ||
| ) |
SaveSpeciesPseudoCont - save species pseudo-continuum
| ipPun | save file index |
| speciesLabel | species emission to be stored |
References cdEXIT, t_save::chSaveArgs, DEBUG_ENTRY, EXIT_FAILURE, fprintf(), getIntenTypeStr(), getPseudoIndex(), INWARD, ioQQQ, SaveParams::ipPnunit, t_save::lgSaveHeader(), OUTWARD, t_save::params, PseudoCont, t_save::punarg, resolveSpecType(), save, t_save::SaveHeaderDone(), TOTAL, and TotalInsanity().
Referenced by SaveDo().

|
static |
Referenced by InitDefaultsPreparse(), ParseSave(), SaveFilesInit(), t_save::t_save(), and t_save::~t_save().
| t_save save |
Referenced by AnuUnit(), atmdat_3body(), cdMain(), cdOutput(), cdPrepareExit(), cdRead(), check_grid_file(), CloseSaveFiles(), ConvBase(), ConvIterCheck(), CoolHyperfine(), CoolSave(), database_readin(), fix_grid_file(), flxCell(), getAdjPseudoIndex(), getPseudoWlRange(), GrainIonColl(), diatomics::H2_ParseSave(), diatomics::H2_PunchDo(), HeatSum(), InitDefaultsPreparse(), ion_recom_calculate(), ion_recomb(), iso_allocate(), iso_level(), iso_radiative_recomb(), main(), OpacityCreate1Element(), Atom_LevelN::operator()(), parse_save_average(), ParseDont(), ParseSave(), ParseSet(), PrettyTransmission(), process_output(), PrtComment(), PrtLogLin(), PseudoContCreate(), radius_first(), radius_next(), read_UTA_lines(), Save1Line(), Save1LineData(), save_average(), save_DT(), save_opacity(), SaveDo(), SaveFilesInit(), SaveGrid(), SaveHeat(), SaveLineIntensity(), SaveLineStuff(), SaveSpecies(), SaveSpeciesBands(), SaveSpeciesLines(), SaveSpeciesOptDep(), SaveSpeciesPseudoCont(), saveXSPEC(), set_xIntensity(), SpeciesPseudoContCreate(), states_nelemfill(), vary_input(), and ZoneStart().
|
static |
magic version number for the transmitted continuum output file
Referenced by ReadTable(), and SaveDo().