Cloudy
Spectral Synthesis Code for Astrophysics
 All Classes Namespaces Files Functions Variables Typedefs Enumerations Enumerator Friends Macros Pages
t_hydro_tbl Class Reference

#include <hydro_tbl.h>

Inheritance diagram for t_hydro_tbl:
Collaboration diagram for t_hydro_tbl:

Public Member Functions

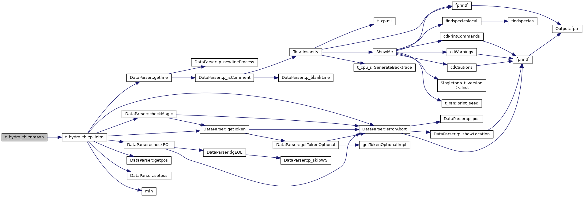
size_t nmaxn ()
 
size_t nmaxnl_l ()
 
size_t nmaxnl_u ()
 
size_t nmaxnn ()
 
size_t nmaxcs ()
 
realnum tp (long nl, long nu, long Z)
 
realnum tp (long nl, long ll, long nu, long lu, long Z)
 
realnum tp (long n, long ll, long lu, long Z)
 
double wn (long n, long ll, long lu, long Z)
 
double cs (double e, long n, long l, long Z)
 

Protected Member Functions

 t_hydro_tbl ()
 
 ~t_hydro_tbl ()
 

Private Types

typedef multi_arr< realnum, 2 > arrn
 
typedef multi_arr< realnum, 4 > arrnl
 

Private Member Functions

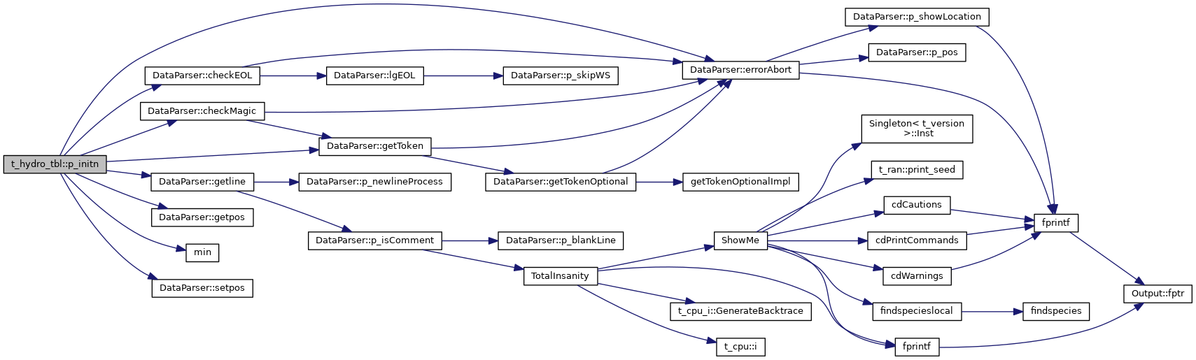
void p_initn (long nu)
 
void p_initnl (long nu)
 
void p_initnn ()
 
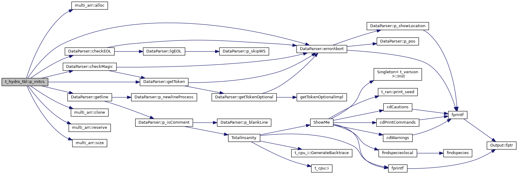
void p_initcs ()
 
realnum p_RM (long Z) const
 

Private Attributes

size_t p_nmaxn
 
size_t p_nmaxn_read
 
long p_posn
 
vector< arrn * > p_tpn
 
size_t p_nmaxnl_l
 
size_t p_nmaxnl_u
 
size_t p_nmaxnl_read
 
long p_posnl
 
vector< arrnl * > p_tpnl
 
size_t p_Zmax
 
size_t p_nmaxnn
 
multi_arr< realnum, 3 > p_tpnn
 
multi_arr< double, 3 > p_wnnn
 
size_t p_nmaxcs
 
size_t p_nenrgs
 
multi_arr< double, 3 > p_en
 
multi_arr< double, 3 > p_cs
 

Static Private Attributes

static const size_t p_stride = 64
 

Friends

class Singleton< t_hydro_tbl >
 

Additional Inherited Members

- Static Public Member Functions inherited from Singleton< t_hydro_tbl >
static t_hydro_tblInst ()
 

Member Typedef Documentation

typedef multi_arr<realnum,2> t_hydro_tbl::arrn
private
typedef multi_arr<realnum,4> t_hydro_tbl::arrnl
private

Constructor & Destructor Documentation

t_hydro_tbl::t_hydro_tbl ( )
inlineprotected

References p_nmaxn, p_nmaxnl_l, and p_nmaxnl_u.

t_hydro_tbl::~t_hydro_tbl ( )
inlineprotected

References p_tpn, and p_tpnl.

Member Function Documentation

double t_hydro_tbl::cs ( double  e,
long  n,
long  l,
long  Z 
)
size_t t_hydro_tbl::nmaxcs ( )
inline

References p_initcs(), and p_nmaxcs.

Here is the call graph for this function:

size_t t_hydro_tbl::nmaxn ( )
inline

References p_initn(), and p_nmaxn.

Here is the call graph for this function:

size_t t_hydro_tbl::nmaxnl_l ( )
inline

References p_initnl(), and p_nmaxnl_l.

Here is the call graph for this function:

size_t t_hydro_tbl::nmaxnl_u ( )
inline

References p_initnl(), and p_nmaxnl_u.

Here is the call graph for this function:

size_t t_hydro_tbl::nmaxnn ( )
inline

References p_initnn(), and p_nmaxnn.

Here is the call graph for this function:

realnum t_hydro_tbl::p_RM ( long  Z) const
private

References t_dense::AtomicWeight, DEBUG_ENTRY, and dense.

Referenced by tp().

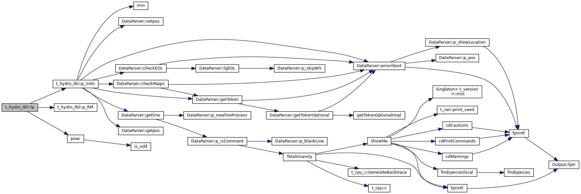
realnum t_hydro_tbl::tp ( long  nl,
long  nu,
long  Z 
)

References ASSERT, DEBUG_ENTRY, LIMELM, p_initn(), p_RM(), p_stride, p_tpn, and powi().

Referenced by H_Einstein_A(), hydro_transprob(), and hydro_transprob_collapsed_to_collapsed().

Here is the call graph for this function:

realnum t_hydro_tbl::tp ( long  nl,
long  ll,
long  nu,
long  lu,
long  Z 
)

References ASSERT, DEBUG_ENTRY, LIMELM, p_initnl(), p_nmaxnl_l, p_RM(), p_stride, p_tpnl, and powi().

Here is the call graph for this function:

realnum t_hydro_tbl::tp ( long  n,
long  ll,
long  lu,
long  Z 
)

References ASSERT, DEBUG_ENTRY, and LIMELM.

double t_hydro_tbl::wn ( long  n,
long  ll,
long  lu,
long  Z 
)

References ASSERT, DEBUG_ENTRY, and LIMELM.

Referenced by iso_create().

Friends And Related Function Documentation

friend class Singleton< t_hydro_tbl >
friend

Member Data Documentation

multi_arr<double,3> t_hydro_tbl::p_cs
private

Referenced by cs(), and p_initcs().

multi_arr<double,3> t_hydro_tbl::p_en
private

Referenced by cs(), and p_initcs().

size_t t_hydro_tbl::p_nenrgs
private

Referenced by cs(), and p_initcs().

size_t t_hydro_tbl::p_nmaxcs
private

Referenced by cs(), nmaxcs(), and p_initcs().

size_t t_hydro_tbl::p_nmaxn
private

Referenced by nmaxn(), p_initn(), and t_hydro_tbl().

size_t t_hydro_tbl::p_nmaxn_read
private

Referenced by p_initn(), and p_initnl().

size_t t_hydro_tbl::p_nmaxnl_l
private

Referenced by nmaxnl_l(), p_initnl(), t_hydro_tbl(), and tp().

size_t t_hydro_tbl::p_nmaxnl_read
private

Referenced by p_initnl().

size_t t_hydro_tbl::p_nmaxnl_u
private

Referenced by nmaxnl_u(), p_initnl(), and t_hydro_tbl().

size_t t_hydro_tbl::p_nmaxnn
private

Referenced by nmaxnn(), and p_initnn().

long t_hydro_tbl::p_posn
private

Referenced by p_initn().

long t_hydro_tbl::p_posnl
private

Referenced by p_initnl().

const size_t t_hydro_tbl::p_stride = 64
staticprivate

Referenced by p_initn(), p_initnl(), and tp().

vector<arrn*> t_hydro_tbl::p_tpn
private

Referenced by p_initn(), tp(), and ~t_hydro_tbl().

vector<arrnl*> t_hydro_tbl::p_tpnl
private

Referenced by p_initnl(), tp(), and ~t_hydro_tbl().

multi_arr<realnum,3> t_hydro_tbl::p_tpnn
private

Referenced by p_initnn().

multi_arr<double,3> t_hydro_tbl::p_wnnn
private

Referenced by p_initnn().

size_t t_hydro_tbl::p_Zmax
private

Referenced by p_initnn().


The documentation for this class was generated from the following files: