Cloudy Data Archive|
Cloudy
Spectral Synthesis Code for Astrophysics
|
#include "cddefines.h"#include "hydroeinsta.h"#include "hydro_bauman.h"#include "hydrooscilstr.h"#include "iso.h"#include "hydro_tbl.h"#include "lines_service.h"
Functions | |
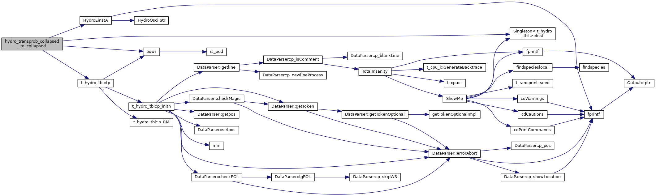
| STATIC realnum | hydro_transprob_collapsed_to_collapsed (long nelem, long nHi, long nLo) |
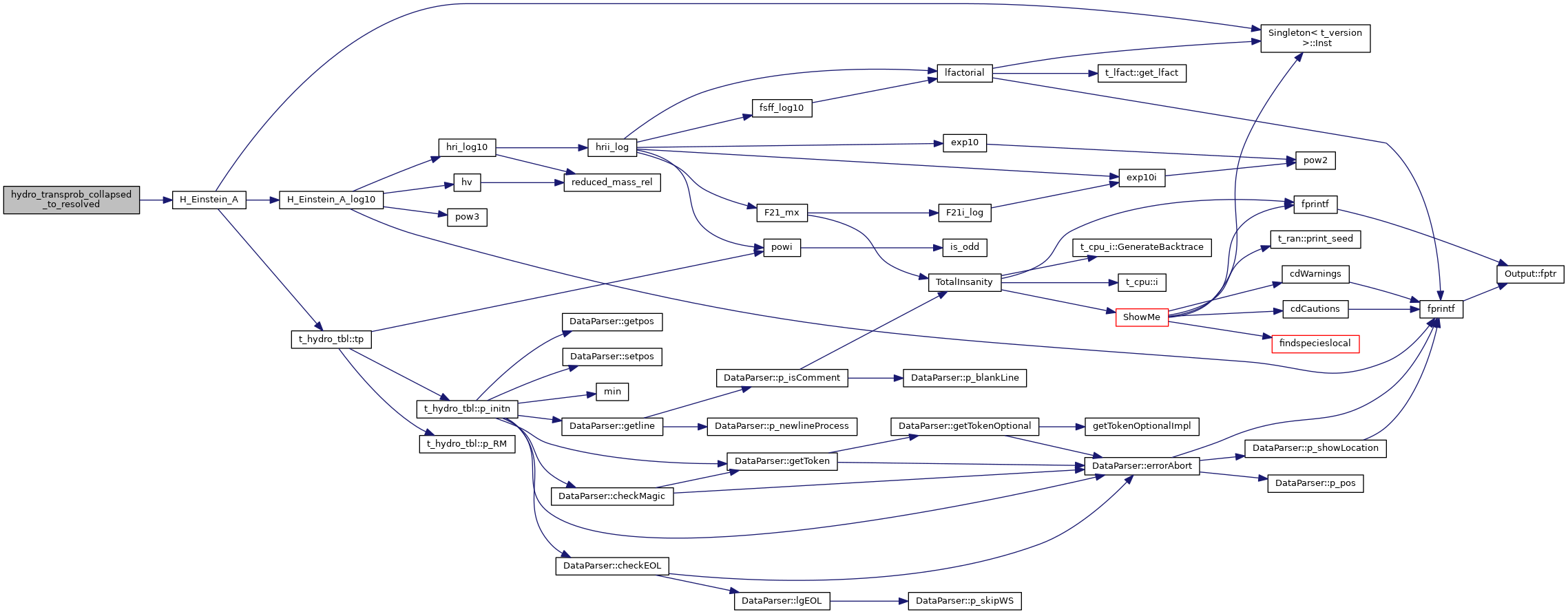
| STATIC realnum | hydro_transprob_collapsed_to_resolved (long nelem, long nHi, long nLo, long lLo) |
| double | HydroEinstA (long int n1, long int n2) |
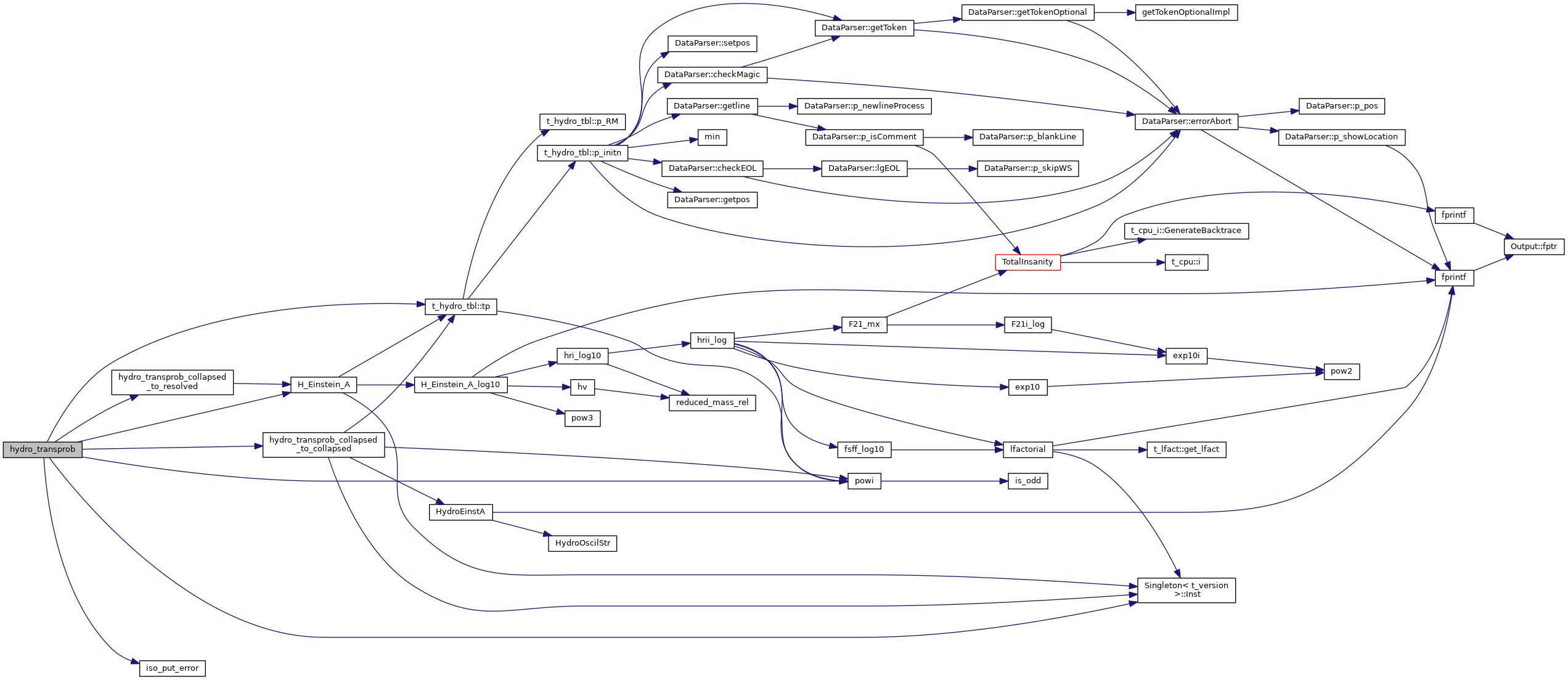
| realnum | hydro_transprob (long nelem, long ipHi, long ipLo) |
| realnum hydro_transprob | ( | long | nelem, |
| long | ipHi, | ||
| long | ipLo | ||
| ) |
References ASSERT, DEBUG_ENTRY, H_Einstein_A(), hydro_transprob_collapsed_to_collapsed(), hydro_transprob_collapsed_to_resolved(), Singleton< t_hydro_tbl >::Inst(), ipH_LIKE, IPRAD, iso_put_error(), iso_sp, L_, N_, powi(), SMALLFLOAT, and t_hydro_tbl::tp().
Referenced by iso_create().

References ASSERT, DEBUG_ENTRY, HydroEinstA(), Singleton< t_hydro_tbl >::Inst(), powi(), and t_hydro_tbl::tp().
Referenced by hydro_transprob().

References ASSERT, DEBUG_ENTRY, and H_Einstein_A().
Referenced by hydro_transprob().

| double HydroEinstA | ( | long int | lower, |
| long int | iupper | ||
| ) |
HydroEinstA calculates Einstein A's from osillator strengths
| lower | |
| iupper |
References cdEXIT, DEBUG_ENTRY, EXIT_FAILURE, fprintf(), HydroOscilStr(), ioQQQ, MAX2, MIN2, and POW2.
Referenced by hydro_transprob_collapsed_to_collapsed(), and iso_get_collision_strength().
