Cloudy Data Archive|
Cloudy
Spectral Synthesis Code for Astrophysics
|
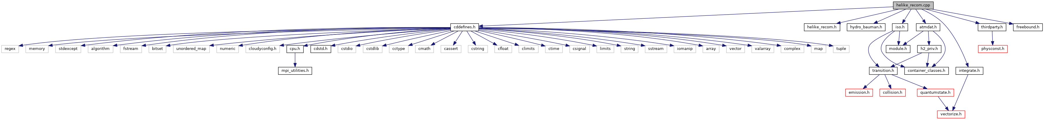
#include "cddefines.h"#include "helike_recom.h"#include "hydro_bauman.h"#include "iso.h"#include "thirdparty.h"#include "atmdat.h"#include "freebound.h"#include "integrate.h"
Functions | |
| STATIC double | ExponentialInt (double v) |
| STATIC double | X1Int (double u) |
| STATIC double | X2Int (double u) |
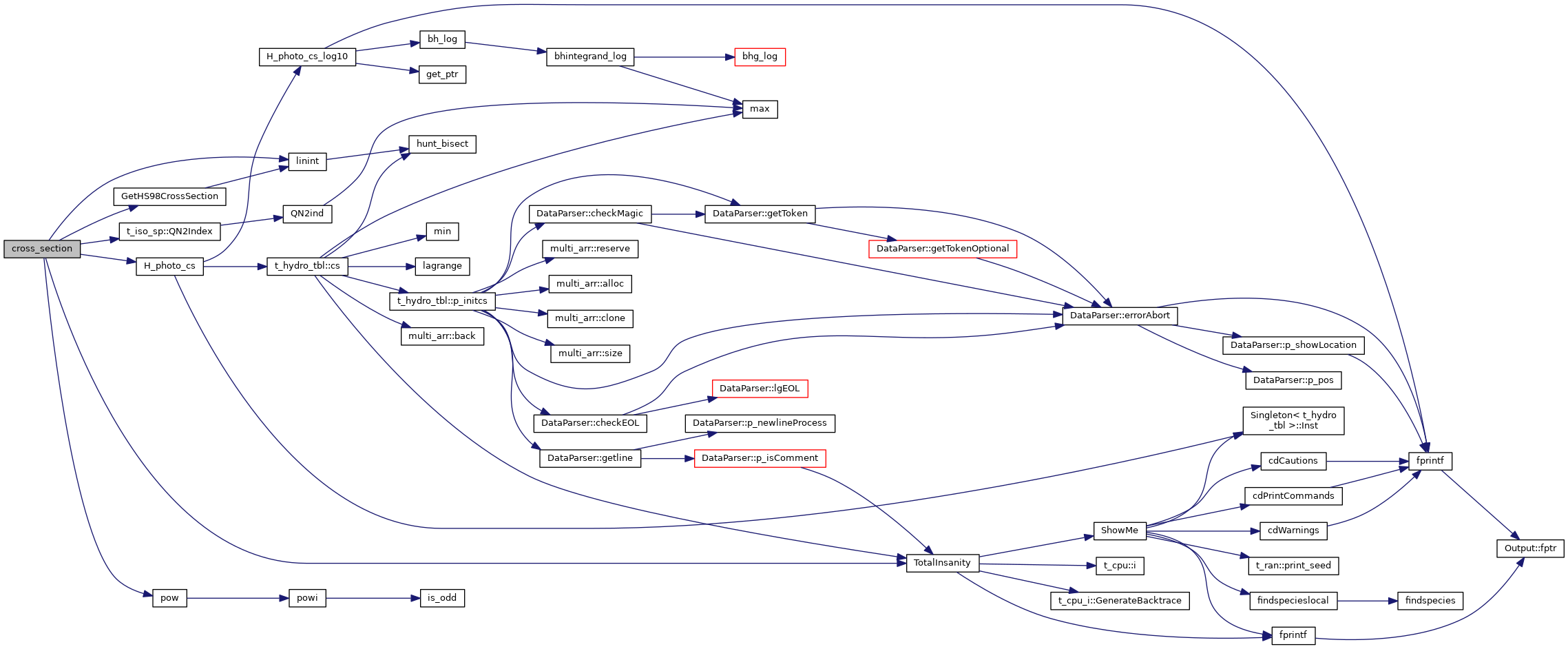
| STATIC double | cross_section (double EgammaRyd, double EthRyd, long nelem, long n, long l, long s) |
| STATIC double | GetHS98CrossSection (long n, long l, long s, double EgammaRyd) |
| double | He_cross_section (double EgammaRyd, double EthRyd, long n, long l, long S, long nelem) |
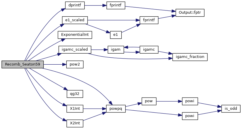
| double | Recomb_Seaton59 (long nelem, double temp, long n) |
Variables | |
| static double | Xn_S59 |
| STATIC double cross_section | ( | double | EgammaRyd, |
| double | EthRyd, | ||
| long | nelem, | ||
| long | n, | ||
| long | l, | ||
| long | s | ||
| ) |
References ASSERT, t_iso_sp::fb, GetHS98CrossSection(), H_photo_cs(), ipCALCIUM, ipHE_LIKE, ipHELIUM, ipLITHIUM, iso_sp, linint(), MAX2, OP_Helike_Energy, OP_Helike_NumPts, OP_Helike_Xsectn, pow(), POW3, t_iso_sp::QN2Index(), and TotalInsanity().
Referenced by collision_strength_VF01(), CS_PercivalRichards78(), He_cross_section(), hydro_vs_coll_str(), iso_cross_section(), diatomics::MolDissocOpacity(), my_Integrand_S62::operator()(), and Yan_H2_CS().

| STATIC double ExponentialInt | ( | double | v | ) |
References Xn_S59.
Referenced by Recomb_Seaton59().
| STATIC double GetHS98CrossSection | ( | long | n, |
| long | l, | ||
| long | s, | ||
| double | EgammaRyd | ||
| ) |
References ASSERT, HS_He1_Energy, HS_He1_Xsectn, linint(), NUM_HS98_DATA_POINTS, and POW3.
Referenced by cross_section().

| double He_cross_section | ( | double | EgammaRyd, |
| double | EthRyd, | ||
| long | n, | ||
| long | l, | ||
| long | S, | ||
| long | nelem | ||
| ) |
He_cross_section returns cross section (cm^-2), is a wrapper for cross_section
| EgammaRyd,the | photon energy in Ryd, |
| EthRyd,the | threshold energy in Ryd, |
| ipLevel,the | index of the level, 0 is ground, 3 within 2 3P, |
| n | |
| l | |
| S | |
| ipZ | is charge, equal to 1 for Helium, |
References ASSERT, cross_section(), ipHELIUM, and QN2ind().
Referenced by iso_cross_section(), and Opacity_iso_photo_cs().

| double Recomb_Seaton59 | ( | long | nelem, |
| double | temp, | ||
| long | n | ||
| ) |
Recomb_Seaton59 - computes total recombination into levels greater than nmax = n.
| nelem | |
| temp | |
| n |
References dprintf(), e1_scaled(), ExponentialInt(), fixit, igamc_scaled(), ioQQQ, pow2(), powpq(), qg32(), X1Int(), X2Int(), and Xn_S59.
Referenced by iso_radiative_recomb(), and iso_recomb_setup().

| STATIC double X1Int | ( | double | u | ) |
References powpq(), and Xn_S59.
Referenced by Recomb_Seaton59().

| STATIC double X2Int | ( | double | u | ) |
References powpq(), and Xn_S59.
Referenced by Recomb_Seaton59().

|
static |
Referenced by ExponentialInt(), Recomb_Seaton59(), X1Int(), and X2Int().