Cloudy Data Archive|
Cloudy
Spectral Synthesis Code for Astrophysics
|


Go to the source code of this file.
Classes | |
| struct | QNPair |
| class | t_isoCTRL |
| class | extra_tr |
| class | t_iso_sp |
Macros | |
| #define | KILL_BELOW_PLASMA(E_) ( (rfield.lgPlasNu && ((E_)<rfield.plsfrq) ) ? 0.:1. ) |
| #define | N_(A_) (iso_sp[ipISO][nelem].st[A_].n()) |
| #define | L_(A_) (iso_sp[ipISO][nelem].st[A_].l()) |
| #define | S_(A_) (iso_sp[ipISO][nelem].st[A_].S()) |
| #define | J_(A_) (iso_sp[ipISO][nelem].st[A_].j()) |
Typedefs | |
| typedef uint64 | QNPack |
Enumerations | |
| enum | { ipSINGLET = 1, ipDOUBLET = 2, ipTRIPLET = 3, ipMULTIPLET_END, ipMULTIPLET_BEGIN =ipSINGLET } |
Functions | |
| int | LIKE_RREC_MAXN (int nelem) |
| QNPack | QN2ind (long n, long l, long s, long g=-1) |
| QNPair | QN2ind (int nhi, int lhi, int shi, int ghi, int nlo, int llo, int slo, int glo) |
| int | getL (char l) |
| void | iso_cascade (long ipISO, long nelem) |
| void | iso_charge_transfer_update (long nelem) |
| void | iso_collide (long ipISO, long nelem) |
| void | iso_collisional_ionization (long ipISO, long nelem) |
| void | iso_continuum_lower (long ipISO, long nelem) |
| void | iso_cool (long ipISO, long nelem) |
| void | iso_setRedisFun (long ipISO, long nelem, long ipLo, long ipHi) |
| void | iso_setOpacity (long ipISO, long nelem, long ipLo, long ipHi) |
| void | iso_create (void) |
| double | iso_cross_section (double ERyd, double EthRyd, long n, long l, long S, long globalZ, long globalISO) |
| void | iso_departure_coefficients (long ipISO, long nelem) |
| double | iso_dielec_recomb_rate (long ipISO, long nelem, long ipLo) |
| void | iso_error_generation (long ipISO, long nelem) |
| long | iso_get_total_num_levels (long ipISO, long nmaxResolved, long numCollapsed) |
| void | IonHydro () |
| void | iso_ionize_recombine (long ipISO, long nelem) |
| void | iso_level (const long ipISO, const long nelem, double &renorm) |
| void | iso_photo (long ipISO, long nelem) |
| void | iso_prt_pops (long ipISO, long nelem, bool lgPrtDeparCoef) |
| void | iso_put_error (long ipISO, long nelem, long ipHi, long ipLo, long whichData, realnum errorOpt, realnum errorPess) |
| void | iso_put_error (long ipISO, long nelem, QNPack inHi, QNPack inLo, long whichData, realnum errorOpt, realnum errorPess) |
| void | iso_radiative_recomb (long ipISO, long nelem) |
| void | iso_radiative_recomb_effective (long ipISO, long nelem) |
| double | iso_recomb_check (long ipISO, long nelem, long level, double temperature) |
| void | iso_recomb_auxiliary_free () |
| void | iso_recomb_alloc () |
| void | iso_recomb_setup (long ipISO) |
| double | iso_RRCoef_Te (long ipISO, long nelem, double temp, long n) |
| void | iso_satellite_update (long nelem) |
| double | iso_state_lifetime (long ipISO, long nelem, long n, long l) |
| void | iso_solve (long ipISO, long nelem, double &maxerr) |
| void | iso_suprathermal (long ipISO, long nelem) |
| void | iso_update_num_levels (long ipISO, long nelem) |
| void | iso_update_rates (void) |
| long int | iso_Max_Emitting_Level (long nelem, long ipISO, bool lgPrnIsoCollapsed) |
| void | iso_init_energies () |
| double | hydro_energy (long nelem, long n, long l, long s, long g) |
| void | iso_collapsed_update (void) |
| void | iso_set_ion_rates (long ipISO, long nelem) |
| void | iso_init () |
| void | iso_renorm (long nelem, long ipISO, double &renorm) |
| void | iso_multiplet_opacities (void) |
| string | iso_comment_tran_levels (long ipISO, long nelem, long ipLo, long ipHi) |
Variables | |
| long int | max_num_levels |
| const int | ipH1s = 0 |
| const int | ipH2s = 1 |
| const int | ipH2p = 2 |
| const int | ipH3s = 3 |
| const int | ipH3p = 4 |
| const int | ipH3d = 5 |
| const int | ipH4s = 6 |
| const int | ipH4p = 7 |
| const int | ipH4d = 8 |
| const int | ipH4f = 9 |
| const int | ipHe1s1S = 0 |
| const int | ipHe2s3S = 1 |
| const int | ipHe2s1S = 2 |
| const int | ipHe2p3P0 = 3 |
| const int | ipHe2p3P1 = 4 |
| const int | ipHe2p3P2 = 5 |
| const int | ipHe2p1P = 6 |
| const int | ipHe3s3S = 7 |
| const int | ipHe3s1S = 8 |
| const int | ipHe3p3P = 9 |
| const int | ipHe3d3D = 10 |
| const int | ipHe3d1D = 11 |
| const int | ipHe3p1P = 12 |
| const int | ipH_LIKE = 0 |
| const int | ipHE_LIKE = 1 |
| const int | ipLI_LIKE = 2 |
| const int | ipBE_LIKE = 3 |
| const int | ipB_LIKE = 4 |
| const int | ipC_LIKE = 5 |
| const int | ipN_LIKE = 6 |
| const int | ipO_LIKE = 7 |
| const int | ipF_LIKE = 8 |
| const int | ipNE_LIKE = 9 |
| const int | ipNA_LIKE = 10 |
| const int | ipMG_LIKE = 11 |
| const int | ipAL_LIKE = 12 |
| const int | ipSI_LIKE = 13 |
| const int | ipP_LIKE = 14 |
| const int | ipS_LIKE = 15 |
| const int | ipCL_LIKE = 16 |
| const int | ipAR_LIKE = 17 |
| const int | IPRAD = 0 |
| const int | IPCOLLIS = 1 |
| const int | RREC_MAXN = 40 |
| const int | N_ISO_TE_RECOMB = 41 |
| const int | SumUpToThisN = 1000 |
| const int | RECOMBMAGIC = 130216 |
| const int | ENERGIESMAGIC = 20190102 |
| t_isoCTRL | iso_ctrl |
| t_iso_sp | iso_sp [NISO][LIMELM] |
| #define J_ | ( | A_ | ) | (iso_sp[ipISO][nelem].st[A_].j()) |
Referenced by DGER(), DGETF2(), DGETRF(), DTRSM(), and iso_create().
| #define KILL_BELOW_PLASMA | ( | E_ | ) | ( (rfield.lgPlasNu && ((E_)<rfield.plsfrq) ) ? 0.:1. ) |
This macro is used to zero any radiative process with photon energy below the plasma frequency. The energy must be in Rydbergs!
| #define L_ | ( | A_ | ) | (iso_sp[ipISO][nelem].st[A_].l()) |
| #define N_ | ( | A_ | ) | (iso_sp[ipISO][nelem].st[A_].n()) |
these macros are just an easy way to return the quantum numbers of a given level.
Referenced by hydro_transprob(), iso_cascade(), iso_collide(), iso_collisional_ionization(), iso_create(), iso_level(), iso_radiative_recomb(), iso_radiative_recomb_effective(), iso_radrecomb_from_cross_section(), lines_helium(), lines_hydro(), Opacity_iso_photo_cs(), RT_tau_init(), and SanityCheckBegin().
| typedef uint64 QNPack |
| int getL | ( | char | l | ) |
References chL, and toupper().
Referenced by HeCollidSetup().

| double hydro_energy | ( | long | nelem, |
| long | n, | ||
| long | l, | ||
| long | s, | ||
| long | g | ||
| ) |
References ASSERT, DEBUG_ENTRY, t_iso_sp::energy_ioniz(), fprintf(), ioQQQ, ipH_LIKE, iso_sp, POW2, and QN2ind().
Referenced by iso_create(), and lines_hydro().

| void IonHydro | ( | ) |
IonHydro this controls hydrogen atomic and molecular crosstalk
References atmdat, qList::Boltzmann(), t_atmdat::CharExcIonTotal, TransitionProxy::Coll(), colliders, CollisionProxy::ColUL(), t_secondaries::csupra, DEBUG_ENTRY, dense, t_dense::eden, t_dense::EdenHCorr, t_iso_sp::fb, findspecieslocal(), fixit, fnzone, fprintf(), t_hmi::H2_Solomon_dissoc_rate_BD96_H2g, t_hmi::H2_Solomon_dissoc_rate_TH85_H2g, t_hmi::H2_Solomon_dissoc_rate_used_H2g, t_hmi::H2_total, t_hydro::H_ion_frac_collis, t_hydro::H_ion_frac_photo, t_atmdat::HIonFrac, hmi, hydro, ion_solver(), ioQQQ, ipH1s, ipH2p, ipH_LIKE, ipHYDROGEN, iso_renorm(), iso_sp, t_hydro::lgHiPop2, t_dense::lgSetIoniz, t_trace::lgTrace, MAX2, t_hydro::pop2mx, PrintE82(), t_secondaries::sec2total, secondaries, t_dense::SetIoniz, SMALLDOUBLE, SMALLFLOAT, t_iso_sp::st, trace, t_iso_sp::trans(), and t_dense::xIonDense.
Referenced by ion_wrapper().

| void iso_cascade | ( | long | ipISO, |
| long | nelem | ||
| ) |
iso_cascade - calculate cascade probabilities, branching ratios, and associated errors
| ipISO | |
| nelem |
Cascade probabilities are as defined in Robbins 68, generalized here for cascade probability for any iso sequence. >>refer He triplets Robbins, R.R. 1968, ApJ 151, 497R >>refer He triplets Robbins, R.R. 1968a, ApJ 151, 511R
References ASSERT, EmissionProxy::Aul(), t_iso_sp::BranchRatio, t_iso_sp::CascadeProb, DEBUG_ENTRY, TransitionProxy::Emis(), t_iso_sp::ex, t_iso_sp::fb, fprintf(), ioQQQ, ipH_LIKE, ipHe2p3P0, ipHe2p3P1, ipHe2p3P2, ipHE_LIKE, ipHELIUM, IPRAD, iso_ctrl, iso_sp, L_, t_opac::lgCaseB, t_isoCTRL::lgRandErrGen, N_, t_iso_sp::n_HighestResolved_max, t_iso_sp::nCollapsed_max, t_iso_sp::numLevels_max, opac, pow2(), S, S_, t_isoCTRL::SmallA, and t_iso_sp::trans().
Referenced by iso_collapsed_update(), and iso_create().

| void iso_charge_transfer_update | ( | long | nelem | ) |
iso_charge_transfer_update - update rate coefficients for CT of H and He with everything else
References atmdat, t_atmdat::CharExcIonOf, t_atmdat::CharExcIonTotal, t_atmdat::CharExcRecTo, t_atmdat::CharExcRecTotal, DEBUG_ENTRY, dense, ipHYDROGEN, iso_sp, LIMELM, t_atmdat::NCX, t_iso_sp::st, and t_dense::xIonDense.
Referenced by ion_solver().
| void iso_collapsed_update | ( | void | ) |
References conv, dense, t_dense::IonHigh, t_dense::IonLow, ipH_LIKE, ipHELIUM, ipHYDROGEN, iso_cascade(), t_dense::lgElmtOn, MIN2, NISO, and t_conv::nTotalIoniz.
Referenced by ConvBase().

| void iso_collide | ( | long | ipISO, |
| long | nelem | ||
| ) |
iso_collide - calculate collision data for ipISO, nelem
| ipISO | |
| nelem |
References t_mesh::anu(), ASSERT, t_dense::AtomicWeight, BIGDOUBLE, qList::Boltzmann(), t_isoCTRL::chISO, CollisionProxy::col_str(), TransitionProxy::Coll(), colliders, t_ionbal::CollIonRate_Ground, CollisionProxy::ColUL(), qList::ConBoltz(), conv, DEBUG_ENTRY, dense, t_dense::density_low_limit, t_dense::eden, t_dense::EdenHCorr, t_iso_sp::fb, fp_equal(), fprintf(), Heavy, ionbal, ioQQQ, ipALPHA, IPCOLLIS, ipELECTRON, t_Heavy::ipHeavy, t_trace::ipIsoTrace, ipNCOLLIDER, ipPROTON, iso_collisional_ionization(), iso_ctrl, iso_get_collision_strength(), iso_put_error(), iso_sp, iso_suprathermal(), t_opac::lgCaseB_HummerStorey, t_isoCTRL::lgColl_excite, t_isoCTRL::lgColl_l_mixing, t_isoCTRL::lgCritDensLMix, t_trace::lgHBug, t_trace::lgHeBug, t_trace::lgIsoTraceFull, t_iso_sp::lgPopLTE_OK, t_iso_sp::lgPrtNCrit, t_trace::lgTrace, LIMELM, ColliderList::list, max(), MAX_DENSITY, MIN2, N_, t_iso_sp::n_HighestResolved_max, t_iso_sp::nCollapsed_max, NISO, t_isoCTRL::nLyaLevel, t_conv::nTotalIoniz, t_iso_sp::numLevels_local, t_iso_sp::numLevels_max, opac, phycon, pow2(), powpq(), PrintEfmt, avx_ptr< T, lgBC >::ptr0(), CollisionProxy::rate_coef_ul(), CollisionProxy::rate_coef_ul_set(), rfield, SMALLDOUBLE, t_phycon::sqrte, t_iso_sp::st, t_isoCTRL::stat_ion, t_phycon::te, t_phycon::te32, t_phycon::te_ryd, trace, t_iso_sp::trans(), and vexp().
Referenced by iso_update_rates(), and SaveLineData().

| void iso_collisional_ionization | ( | long | ipISO, |
| long | nelem | ||
| ) |
iso_collisional_ionization - calculate collisional ionization rate for ipISO, nelem
| ipISO | |
| nelem |
References ASSERT, t_ADfA::coll_ion_wrapper(), DEBUG_ENTRY, t_iso_sp::fb, Hion_coll_ioniz_ratecoef(), hydro_vs_ioniz(), Singleton< t_ADfA >::Inst(), IPCOLLIS, iso_ctrl, iso_put_error(), iso_sp, t_isoCTRL::lgColl_ionize, t_iso_sp::lgLevelsLowered, t_isoCTRL::lgTopoff, N_, NISO, t_iso_sp::numLevels_max, phycon, and t_phycon::te.
Referenced by iso_collide().

| string iso_comment_tran_levels | ( | long | ipISO, |
| long | nelem, | ||
| long | ipLo, | ||
| long | ipHi | ||
| ) |
References GenerateTransitionConfiguration(), ipHE_LIKE, and iso_sp.
Referenced by lines_helium(), and lines_hydro().

| void iso_continuum_lower | ( | long | ipISO, |
| long | nelem | ||
| ) |
iso_continuum_lower - limit max prin. quan. no. due to continuum lowering processes
| ipISO | |
| nelem |
References ASSERT, TransitionProxy::Coll(), CollisionZero(), conv, dense, t_dense::eden, fprintf(), INT16_MAX, ioQQQ, ipHELIUM, ipHYDROGEN, iso_ctrl, iso_get_total_num_levels(), iso_sp, t_trace::lgHBug, t_trace::lgHeBug, t_iso_sp::lgLevelsEverLowered, t_iso_sp::lgLevelsLowered, t_iso_sp::lgMustReeval, t_trace::lgTrace, LIMELM, MAX2, MAX_DENSITY, MIN2, MIN3, t_iso_sp::n_HighestResolved_local, t_iso_sp::n_HighestResolved_max, t_iso_sp::nCollapsed_local, t_iso_sp::nCollapsed_max, t_isoCTRL::nLyman, t_isoCTRL::nLyman_max, t_conv::nTotalIoniz, t_iso_sp::numLevels_local, t_iso_sp::numLevels_max, phycon, pow(), powpq(), t_phycon::te, trace, t_iso_sp::trans(), t_dense::xIonDense, and t_dense::xNucleiTotal.
Referenced by ContSetIntensity(), and iso_update_rates().

| void iso_cool | ( | long | ipISO, |
| long | nelem | ||
| ) |
iso_cool compute net heating/cooling due to hydrogenc atom species
| ipISO | the isoelectronic sequence, 0 for H |
| nelem | is element, so 0 for H itself |
Referenced by CoolEvaluate().
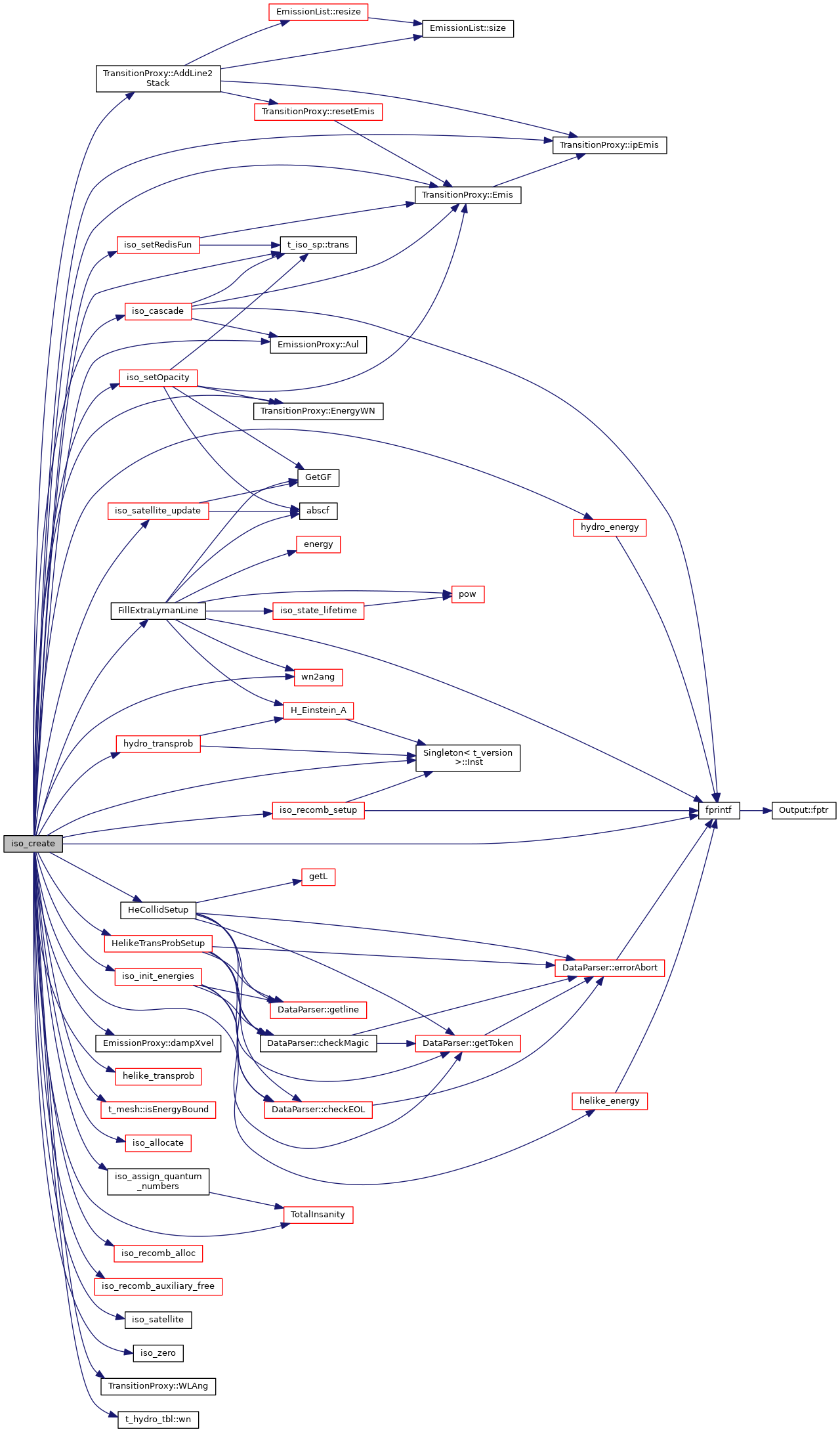
| void iso_create | ( | void | ) |
iso_create create storage space data for iso sequences, 1 one time per coreload
References TransitionProxy::AddLine2Stack(), ASSERT, atmdat, EmissionProxy::Aul(), t_atmdat::chdBaseSources, EmissionProxy::dampXvel(), DEBUG_ENTRY, dense, TransitionProxy::Emis(), TransitionProxy::EnergyWN(), t_iso_sp::ex, ExtraLymanLines, t_iso_sp::fb, FillExtraLymanLine(), fprintf(), HeCollidSetup(), helike_energy(), helike_transprob(), HelikeTransProbSetup(), hydro_energy(), hydro_transprob(), Singleton< t_hydro_tbl >::Inst(), ioQQQ, TransitionProxy::ipEmis(), ipExtraLymanLines, ipH1s, ipH_LIKE, ipHE_LIKE, ipHYDROGEN, t_mesh::isEnergyBound(), iso_allocate(), iso_assign_quantum_numbers(), iso_cascade(), iso_ctrl, iso_init_energies(), iso_recomb_alloc(), iso_recomb_auxiliary_free(), iso_recomb_setup(), iso_satellite(), iso_satellite_update(), iso_setOpacity(), iso_setRedisFun(), iso_sp, iso_zero(), J_, L_, t_atmdat::lgdBaseSourceExists, t_dense::lgElmtOn, lgHydroAlloc, LIMELM, N_, NISO, t_isoCTRL::nLyman_alloc, t_iso_sp::numLevels_max, rfield, S_, t_isoCTRL::SmallA, SMALLFLOAT, t_iso_sp::st, t_isoCTRL::stat_ion, TotalInsanity(), t_iso_sp::trans(), TransitionProxy::WLAng(), t_hydro_tbl::wn(), and wn2ang().
Referenced by ContCreatePointers().

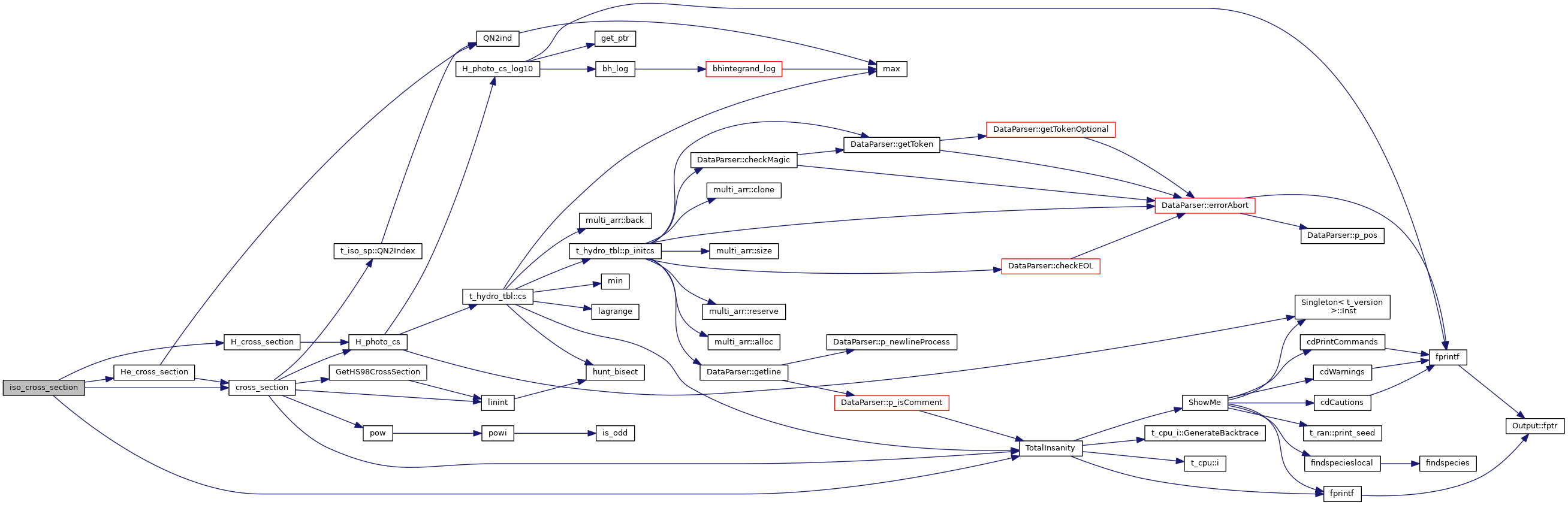
| double iso_cross_section | ( | double | ERyd, |
| double | EthRyd, | ||
| long | n, | ||
| long | l, | ||
| long | S, | ||
| long | globalZ, | ||
| long | globalISO | ||
| ) |
iso_cross_section get cross section for a particular level of an iso sequence ion
| ERyd | |
| EthRyd | |
| n | |
| l | |
| S | |
| Z | |
| ipISO |
References cross_section(), DEBUG_ENTRY, H_cross_section(), He_cross_section(), ipH_LIKE, ipHE_LIKE, and TotalInsanity().
Referenced by iso_recomb_integrand().

| void iso_departure_coefficients | ( | long | ipISO, |
| long | nelem | ||
| ) |
iso_departure_coefficients - calculate departure coefficients
| ipISO | |
| nelem |
References DEBUG_ENTRY, dense, t_dense::eden, t_iso_sp::fb, iso_sp, t_iso_sp::numLevels_local, t_iso_sp::numLevels_max, safe_div(), SMALLFLOAT, t_iso_sp::st, and t_dense::xIonDense.
Referenced by ion_solver().

| double iso_dielec_recomb_rate | ( | long | ipISO, |
| long | nelem, | ||
| long | ipLo | ||
| ) |
iso_dielec_recomb_rate - get state-specific dielectronic recombination rate
| ipISO | |
| nelem | |
| ipLo |
References t_phycon::alogte, ASSERT, DEBUG_ENTRY, freeBound::DielecRecombVsTemp, exp10(), t_iso_sp::fb, hunt_bisect(), ipHe1s1S, ipHE_LIKE, iso_ctrl, iso_sp, t_isoCTRL::lgDielRecom, NUM_DR_TEMPS, and phycon.
Referenced by iso_radiative_recomb().

| void iso_error_generation | ( | long | ipISO, |
| long | nelem | ||
| ) |
iso_error_generation generate gaussian errors
| ipISO | |
| nelem |
References ASSERT, DEBUG_ENTRY, t_iso_sp::ex, iso_sp, t_iso_sp::lgErrGenDone, t_iso_sp::numLevels_max, and TruncatedNormal().
Referenced by iso_update_rates().

| long iso_get_total_num_levels | ( | long | ipISO, |
| long | nmaxResolved, | ||
| long | numCollapsed | ||
| ) |
iso_get_total_num_levels - get total number of levels with the given number of resolved and collapsed
| ipISO | |
| nmaxResolved | |
| numCollapsed |
References DEBUG_ENTRY, ipH_LIKE, ipHE_LIKE, and TotalInsanity().
Referenced by iso_continuum_lower(), iso_recomb_alloc(), and iso_update_num_levels().

| void iso_init | ( | ) |
References DEBUG_ENTRY, ipCARBON, ipH_LIKE, ipHE_LIKE, ipHELIUM, ipHYDROGEN, ipIRON, ipMAGNESIUM, ipNEON, ipNITROGEN, ipOXYGEN, ipSILICON, ipSULPHUR, iso_update_num_levels(), LIMELM, t_iso_sp::n_HighestResolved_max, t_iso_sp::nCollapsed_max, NISO, t_iso_sp::numLevels_alloc, and t_iso_sp::numLevels_max.
Referenced by InitCoreload().

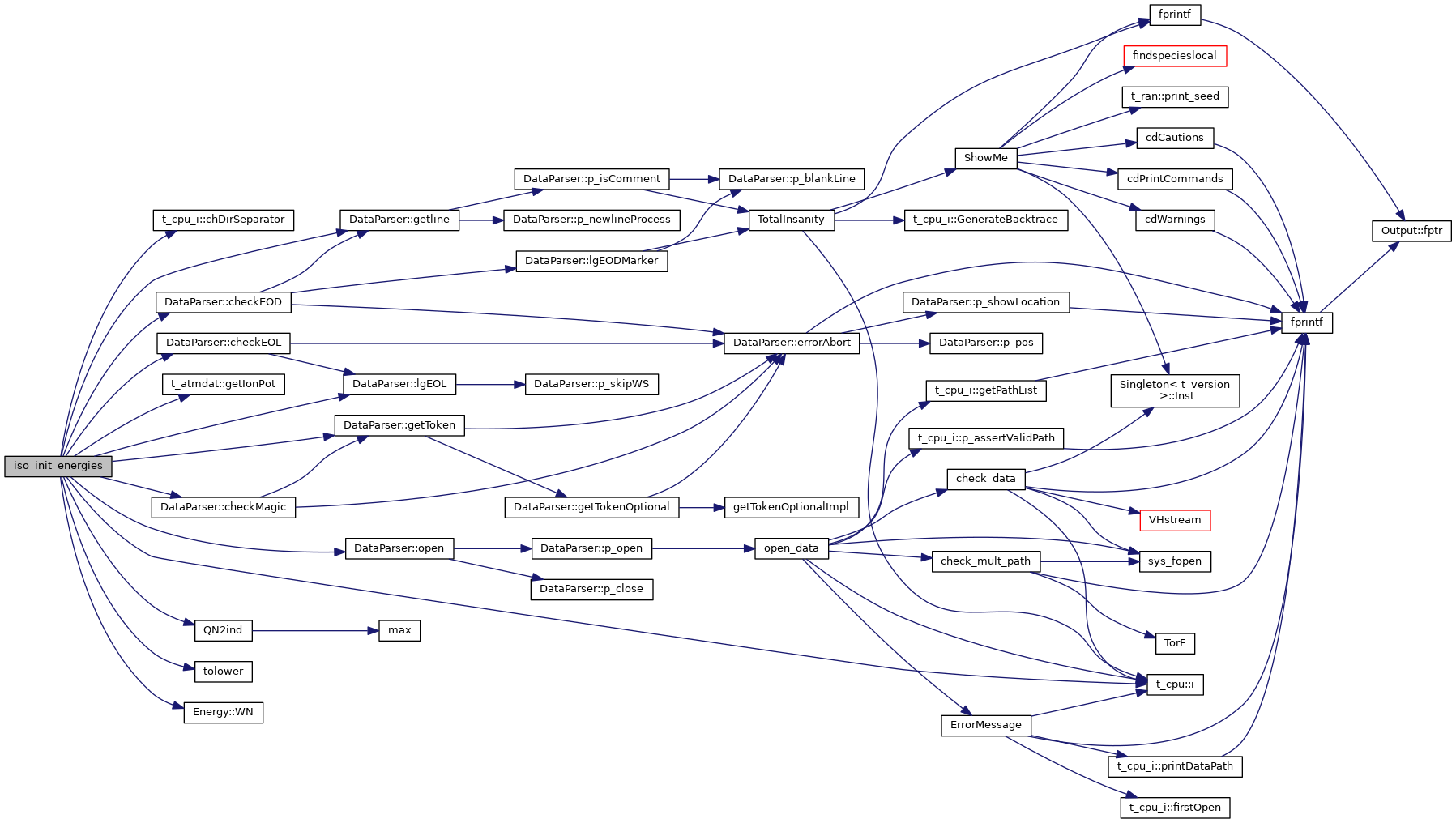
| void iso_init_energies | ( | ) |
References atmdat, t_cpu_i::chDirSeparator(), DataParser::checkEOD(), DataParser::checkEOL(), DataParser::checkMagic(), t_elementnames::chElementSym, cpu, DEBUG_ENTRY, elementnames, ENERGIESMAGIC, ES_NONE, t_atmdat::getIonPot(), DataParser::getline(), DataParser::getToken(), t_cpu::i(), t_iso_sp::IonPot, ipH_LIKE, DataParser::lgEOL(), LIMELM, NISO, DataParser::open(), QN2ind(), tolower(), and Energy::WN().
Referenced by iso_create().

| void iso_ionize_recombine | ( | long | ipISO, |
| long | nelem | ||
| ) |
iso_ionize_recombine evaluate state specific creation and destruction processes
| ipISO | |
| nelem |
Referenced by iso_update_rates().
| void iso_level | ( | const long | ipISO, |
| const long | nelem, | ||
| double & | renorm | ||
| ) |
iso_level solve for iso-sequence ionization balance
| ipISO | iso-sequence index |
| nelem | element index |
| renorm | renormalization parameter |
Referenced by iso_solve().
| long int iso_Max_Emitting_Level | ( | long | nelem, |
| long | ipISO, | ||
| bool | lgPrnIsoCollapsed | ||
| ) |
iso_Max_Emitting_Level - gives the maximum level from which a line is calculated
| nelem | |
| ipISO | |
| lgPrnIsoCollapsed |
References ipH_LIKE, ipHE_LIKE, MIN2, t_iso_sp::nCollapsed_max, and t_iso_sp::numLevels_max.
Referenced by lines_helium(), lines_hydro(), and SaveDo().
| void iso_multiplet_opacities | ( | void | ) |
update multiplet opacities
References dense, t_dense::IonHigh, t_dense::IonLow, ipH_LIKE, ipHYDROGEN, iso_multiplet_opacities_one(), t_dense::lgElmtOn, LIMELM, and NISO.
Referenced by ConvBase().

| void iso_photo | ( | long | ipISO, |
| long | nelem | ||
| ) |
iso_photo do photoionization rates for element nelem on the ipISO isoelectronic sequence
| ipISO | |
| nelem |
Referenced by iso_update_rates().
| void iso_prt_pops | ( | long | ipISO, |
| long | nelem, | ||
| bool | lgPrtDeparCoef | ||
| ) |
iso_prt_pops routine to print level pops or departure coefficients for iso sequences
| ipISO | |
| nelem | |
| lgPrtDeparCoef |
References ASSERT, t_elementnames::chElementSym, t_isoCTRL::chISO, DEBUG_ENTRY, elementnames, fprintf(), ioQQQ, ipH_LIKE, ipHe2p3P0, ipHe2p3P1, ipHe2p3P2, ipHE_LIKE, iso_ctrl, iso_sp, ITEM_TO_PRINT, t_iso_sp::nCollapsed_local, NISO, t_iso_sp::numLevels_local, pow2(), t_iso_sp::QN2Index(), and t_iso_sp::st.
Referenced by PrtZone().

| void iso_put_error | ( | long | ipISO, |
| long | nelem, | ||
| long | ipHi, | ||
| long | ipLo, | ||
| long | whichData, | ||
| realnum | errorOpt, | ||
| realnum | errorPess | ||
| ) |
iso_put_error put an error bar on a piece of data, to be used with Gaussian random noise gen
| ipISO | |
| nelem | |
| ipHi | |
| ipLo | |
| whichData | |
| errorOpt | |
| errorPess |
Referenced by ForbiddenAuls(), helike_transprob(), hydro_transprob(), iso_collide(), iso_collisional_ionization(), iso_put_recomb_error(), and iso_radiative_recomb().
| void iso_put_error | ( | long | ipISO, |
| long | nelem, | ||
| QNPack | inHi, | ||
| QNPack | inLo, | ||
| long | whichData, | ||
| realnum | errorOpt, | ||
| realnum | errorPess | ||
| ) |
iso_put_error put an error bar on a piece of data, to be used with Gaussian random noise gen
| ipISO | |
| nelem | |
| inHi | |
| inLo | |
| whichData | |
| errorOpt | |
| errorPess |
| void iso_radiative_recomb | ( | long | ipISO, |
| long | nelem | ||
| ) |
iso_radiative_recomb - get rad recomb rate coefficients for iso sequences.
| ipISO | |
| nelem |
References ASSERT, cdEXIT, t_elementnames::chElementSym, t_isoCTRL::chISO, conv, cosmology, DEBUG_ENTRY, dense, t_ionbal::DR_Badnell_rate_coef, t_ionbal::DR_Badnell_suppress_fact, t_dense::eden, elementnames, EXIT_FAILURE, t_iso_sp::fb, fp_equal(), fprintf(), t_ADfA::H_rad_rec(), t_iso_sp::HighestLevelOpacStack, Singleton< t_ADfA >::Inst(), ionbal, ioQQQ, t_save::ioRecom, ipH1s, ipHE_LIKE, ipHELIUM, t_trace::ipIsoTrace, IPRAD, ipRecEsc, ipRecNetEsc, ipRecRad, iso_ctrl, iso_dielec_recomb_rate(), iso_put_error(), iso_put_recomb_error(), iso_radrecomb_from_cross_section(), iso_RRCoef_Te(), iso_sp, t_opac::lgCaseB, t_isoCTRL::lgDielRecom, t_cosmology::lgDo, t_trace::lgHBug, t_trace::lgHeBug, t_save::lgioRecom, t_trace::lgIsoTraceFull, t_iso_sp::lgLevelsLowered, t_iso_sp::lgMustReeval, t_isoCTRL::lgNoRecombInterp, t_isoCTRL::lgRandErrGen, t_isoCTRL::lgTopoff, t_trace::lgTrace, LIMELM, MAX2, MIN2, N_, t_iso_sp::n_HighestResolved_local, t_iso_sp::nCollapsed_local, t_iso_sp::nCollapsed_max, NHYDRO_MAX_LEVEL, NISO, t_conv::nTotalIoniz, t_iso_sp::numLevels_local, t_iso_sp::numLevels_max, opac, t_opac::OpacStack, phycon, PrintEfmt, t_iso_sp::RadRec_caseB, t_iso_sp::RadRec_effec, Recomb_Seaton59(), RT_recom_effic(), save, ShowMe(), SumUpToThisN, t_opac::TauAbsGeo, t_phycon::te, and trace.
Referenced by iso_update_rates().

| void iso_radiative_recomb_effective | ( | long | ipISO, |
| long | nelem | ||
| ) |
iso_radiative_recomb_effective - get effective recomb rate coefficients into each level (including indirect)
| ipISO | |
| nelem |
References ASSERT, t_iso_sp::BranchRatio, t_iso_sp::CascadeProb, DEBUG_ENTRY, dprintf(), t_iso_sp::fb, fprintf(), ioQQQ, IPRAD, ipRecRad, iso_ctrl, iso_sp, L_, t_isoCTRL::lgRandErrGen, MAX2, N_, t_iso_sp::numLevels_local, phycon, pow2(), prt_wl(), S_, t_phycon::te, and wavelength.
Referenced by iso_update_rates().

| void iso_recomb_alloc | ( | ) |
iso_recomb_alloc - allocate space needed for iso recombination tables.
References multi_arr< T, d, ALLOC, lgBC >::alloc(), DEBUG_ENTRY, dense, iso_get_total_num_levels(), iso_sp, t_dense::lgElmtOn, LIKE_RREC_MAXN(), LIMELM, MAX2, N_ISO_TE_RECOMB, NISO, multi_arr< T, d, ALLOC, lgBC >::reserve(), RREC_MAXN, and TeRRCoef.
Referenced by iso_create().

| void iso_recomb_auxiliary_free | ( | ) |
iso_recomb_auxiliary_free - free up some auxiliary space associated with iso recombination tables.
References multi_arr< T, d, ALLOC, lgBC >::clear(), and DEBUG_ENTRY.
Referenced by iso_create().

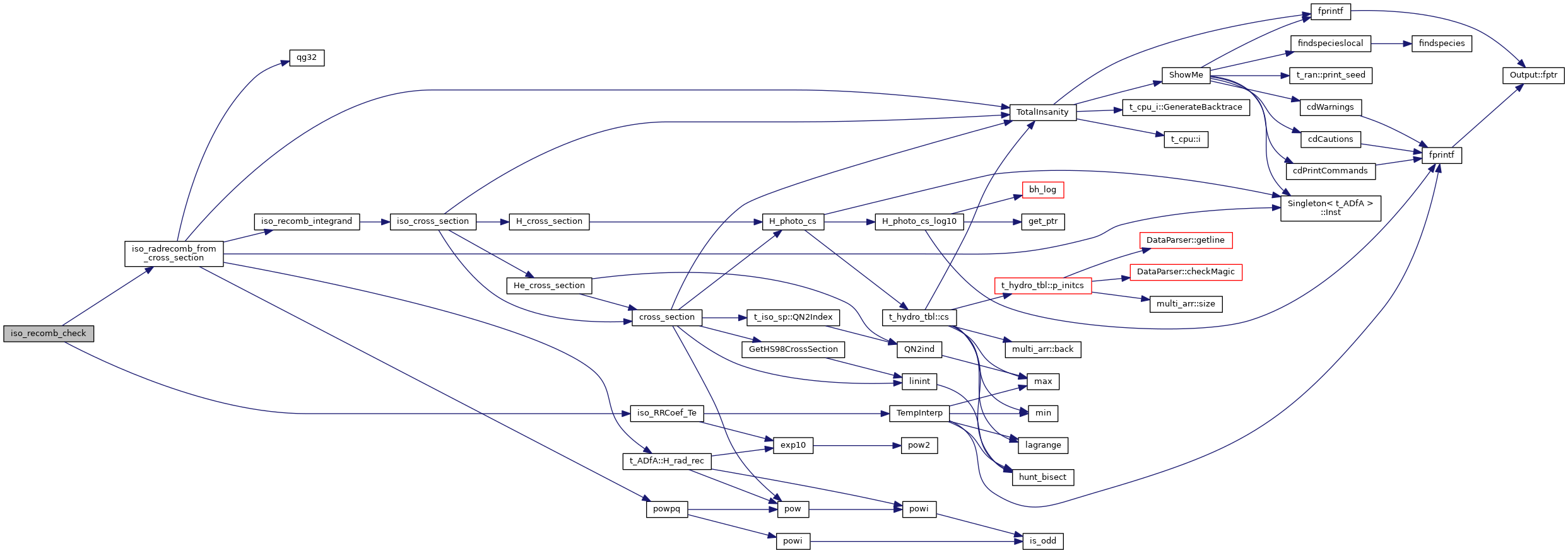
| double iso_recomb_check | ( | long | ipISO, |
| long | nelem, | ||
| long | level, | ||
| double | temperature | ||
| ) |
iso_recomb_check - called by SanityCheck to confirm that recombination coef are ok, return value is relative error between new calculation of recom, and interp value
| ipISO | |
| nelem | the chemical element, 1 for He |
| level | the level, 0 for ground |
| temperature | the temperature to be used |
References DEBUG_ENTRY, iso_radrecomb_from_cross_section(), iso_RRCoef_Te(), and MAX2.
Referenced by SanityCheckBegin().

| void iso_recomb_setup | ( | long | ipISO | ) |
iso_recomb_setup - read in or compile iso recombination tables.
| ipISO |
Establish radiative recombination rate coefficients - RRC
References AS_OPTIONAL, ASSERT, cdEXIT, t_elementnames::chElementSym, t_isoCTRL::chISO, DEBUG_ENTRY, dense, elementnames, EXIT_FAILURE, EXIT_SUCCESS, exp10(), FFmtRead(), fprintf(), t_ADfA::H_rad_rec(), Singleton< t_ADfA >::Inst(), ioQQQ, ipHe1s1S, iso_ctrl, iso_radrecomb_from_cross_section(), iso_sp, t_isoCTRL::lgCompileRecomb, t_dense::lgElmtOn, t_isoCTRL::lgNoRecombInterp, t_trace::lgTrace, LIKE_RREC_MAXN(), LIMELM, N_ISO_TE_RECOMB, t_iso_sp::nCollapsed_max, NHYDRO_MAX_LEVEL, NISO, NULL, t_iso_sp::numLevels_max, open_data(), read_whole_line(), Recomb_Seaton59(), RECOMBMAGIC, RREC_MAXN, SumUpToThisN, TeRRCoef, and trace.
Referenced by iso_create().

| void iso_renorm | ( | long | nelem, |
| long | ipISO, | ||
| double & | renorm | ||
| ) |
iso_renorm - renormalize H-like so that it agrees with the ionization balance
References ASSERT, conv, DEBUG_ENTRY, dense, TransitionProxy::Emis(), fp_equal(), fprintf(), t_conv::IonizErrorAllowed, ioQQQ, iso_ctrl, iso_sp, t_conv::lgConvIoniz(), t_iso_sp::numLevels_local, EmissionProxy::PopOpc(), t_conv::setConvIonizFail(), t_isoCTRL::SmallA, SMALLFLOAT, t_iso_sp::st, t_iso_sp::trans(), and t_dense::xIonDense.
Referenced by clean_up(), ConvBase(), IonHydro(), iso_level(), lgTrivialSolution(), and ScaleIonDensities().

| double iso_RRCoef_Te | ( | long | ipISO, |
| long | nelem, | ||
| double | temp, | ||
| long | n | ||
| ) |
iso_RRCoef_Te - interpolate iso recomb coeff as function of temperature
| ipISO | |
| nelem | |
| temp | - the electron temperature |
| n |
References ASSERT, DEBUG_ENTRY, exp10(), iso_ctrl, iso_sp, t_isoCTRL::lgNoRecombInterp, N_ISO_TE_RECOMB, TempInterp(), and TeRRCoef.
Referenced by iso_radiative_recomb(), iso_recomb_check(), and SaveDo().

| void iso_satellite_update | ( | long | nelem | ) |
iso_satellite_update - update iso satellite line information
References abscf(), t_dense::AtomicWeight, DEBUG_ENTRY, dense, dsexp(), t_dense::eden, t_iso_sp::fb, GetGF(), ipHE_LIKE, ipSatelliteLines, iso_ctrl, iso_sp, t_isoCTRL::lgDielRecom, t_dense::lgElmtOn, max(), MIN2, NISO, t_iso_sp::numLevels_max, phycon, powpq(), SatelliteLines, t_isoCTRL::SmallA, SMALLDOUBLE, SMALLFLOAT, t_isoCTRL::stat_ion, t_phycon::te32, t_phycon::te_ryd, and t_dense::xIonDense.
Referenced by ion_solver(), iso_create(), and lines().

| void iso_set_ion_rates | ( | long | ipISO, |
| long | nelem | ||
| ) |
References ASSERT, BIGDOUBLE, cdEXIT, DEBUG_ENTRY, EXIT_FAILURE, t_iso_sp::fb, fprintf(), t_he::frac_he0dest_23S, t_he::frac_he0dest_23S_photo, he, ionbal, ioQQQ, ipHe1s1S, ipHe2s3S, ipHE_LIKE, ipHELIUM, iso_sp, t_iso_sp::numLevels_local, nzone, t_he::nzone, t_ionbal::RateIoniz, t_ionbal::RateRecomIso, SMALLFLOAT, t_iso_sp::st, and t_iso_sp::xIonSimple.
Referenced by ion_solver().

| void iso_setOpacity | ( | long | ipISO, |
| long | nelem, | ||
| long | ipLo, | ||
| long | ipHi | ||
| ) |
iso_setOpacity compute line opacity
| ipISO | isoelectronic sequence |
| nelem | element index |
| ipLo | index to lower state |
| ipHi | index to upper state |
References abscf(), ASSERT, TransitionProxy::Emis(), TransitionProxy::EnergyWN(), GetGF(), EmissionProxy::gf(), iso_ctrl, iso_sp, EmissionProxy::opacity(), t_isoCTRL::SmallA, and t_iso_sp::trans().
Referenced by iso_create().

| void iso_setRedisFun | ( | long | ipISO, |
| long | nelem, | ||
| long | ipLo, | ||
| long | ipHi | ||
| ) |
iso_setRedisFun assign the line redistribution function type
| ipISO | isoelectronic sequence |
| nelem | element index |
| ipLo | index to lower state |
| ipHi | index to upper state |
References TransitionProxy::Emis(), ipH_LIKE, ipHYDROGEN, ipLY_A, t_isoCTRL::ipLyaRedist, t_isoCTRL::ipResoRedist, t_isoCTRL::ipSubRedist, EmissionProxy::iRedisFun(), iso_ctrl, iso_sp, t_isoCTRL::nLyaLevel, and t_iso_sp::trans().
Referenced by iso_create().

| void iso_solve | ( | long | ipISO, |
| long | nelem, | ||
| double & | maxerr | ||
| ) |
iso_solve - main routine to call iso_level and determine iso level balances
| ipISO |
References ASSERT, EmissionProxy::Aul(), DEBUG_ENTRY, dense, t_dense::eden, TransitionProxy::Emis(), t_iso_sp::fb, fprintf(), HydroLevel(), t_dense::IonHigh, t_dense::IonLow, ioQQQ, ipRecRad, iso_ctrl, iso_level(), iso_sp, t_dense::lgElmtOn, EmissionProxy::mult_opac(), t_iso_sp::nCollapsed_max, t_isoCTRL::nLyaLevel, t_iso_sp::numLevels_max, phycon, EmissionProxy::PopOpc(), pow2(), S, t_isoCTRL::SmallA, t_iso_sp::st, t_phycon::te, t_iso_sp::trans(), and t_dense::xIonDense.
Referenced by ConvBase(), and ion_solver().

| double iso_state_lifetime | ( | long | ipISO, |
| long | nelem, | ||
| long | n, | ||
| long | l | ||
| ) |
References ASSERT, t_dense::AtomicWeight, DEBUG_ENTRY, dense, ipHE_LIKE, pow(), POW2, pow2(), pow4(), and powi().
Referenced by FillExtraLymanLine(), and SanityCheckBegin().

| void iso_suprathermal | ( | long | ipISO, |
| long | nelem | ||
| ) |
iso_suprathermal - calculate secondary excitation by suprathermal electrons for iso sequences
| ipISO | |
| nelem |
References ASSERT, TransitionProxy::Coll(), DEBUG_ENTRY, TransitionProxy::Emis(), TransitionProxy::EnergyWN(), EmissionProxy::gf(), TransitionProxy::ipCont(), ipH2p, ipH_LIKE, ipHYDROGEN, iso_ctrl, iso_sp, t_isoCTRL::lgColl_excite, LIMELM, NISO, t_iso_sp::numLevels_max, CollisionProxy::rate_lu_nontherm_set(), secondaries, t_iso_sp::trans(), and t_secondaries::x12tot.
Referenced by iso_collide().

| void iso_update_num_levels | ( | long | ipISO, |
| long | nelem | ||
| ) |
iso_update_num_levels - update level informations for iso sequences
| ipISO | |
| nelem |
References ASSERT, cdEXIT, DEBUG_ENTRY, EXIT_FAILURE, fprintf(), ioQQQ, iso_get_total_num_levels(), iso_sp, MAX2, max_num_levels, t_iso_sp::n_HighestResolved_local, t_iso_sp::n_HighestResolved_max, t_iso_sp::nCollapsed_local, t_iso_sp::nCollapsed_max, t_iso_sp::numLevels_local, and t_iso_sp::numLevels_max.
Referenced by InitCoreloadPostparse(), InitSimPostparse(), iso_init(), ParseCompile(), and ParseDatabaseISO().

| void iso_update_rates | ( | void | ) |
iso_update_rates routine to set up iso rates, level balance is done elsewhere
References ASSERT, CalcTwoPhotonRates(), conv, dense, ionbal, t_dense::IonHigh, t_dense::IonLow, ipH_LIKE, ipHE_LIKE, ipHYDROGEN, iso_collide(), iso_continuum_lower(), iso_ctrl, iso_error_generation(), iso_ionize_recombine(), iso_photo(), iso_radiative_recomb(), iso_radiative_recomb_effective(), iso_sp, t_isoCTRL::lgContinuumLoweringEnabled, t_dense::lgElmtOn, t_iso_sp::lgErrGenDone, t_isoCTRL::lgInd2nu_On, t_rfield::lgInducProcess, t_isoCTRL::lgRandErrGen, LIMELM, MIN2, NISO, t_conv::nPres2Ioniz, t_conv::nTotalIoniz, nzone, t_ionbal::RateRecomIso, t_ionbal::RateRecomTot, rfield, and t_iso_sp::TwoNu.
Referenced by ConvBase().

|
inline |
Ions of the sequences will go up to this n, h-like He will get same as iso roots.
References ipHELIUM.
Referenced by iso_recomb_alloc(), iso_recomb_setup(), and ParseCompile().
|
inline |
References ASSERT, max(), and MAX4.
Referenced by t_iso_sp::energy(), ForbiddenAuls(), He_cross_section(), helike_energy(), Hydcs123(), hydro_energy(), iso_init_energies(), iso_put_recomb_error(), t_iso_sp::QN2Index(), and QNPair::QNPair().

|
inline |
| const int ENERGIESMAGIC = 20190102 |
the magic number for the table of He-like level energies, YYYYMMDD
Referenced by iso_init_energies().
| const int ipAL_LIKE = 12 |
Referenced by read_UTA_lines().
| const int ipAR_LIKE = 17 |
| const int ipB_LIKE = 4 |
| const int ipBE_LIKE = 3 |
| const int ipC_LIKE = 5 |
| const int ipCL_LIKE = 16 |
| const int IPCOLLIS = 1 |
Referenced by iso_collide(), iso_collisional_ionization(), and iso_level().
| const int ipF_LIKE = 8 |
| const int ipH1s = 0 |
some levels for hydrogenic species
Referenced by t_gaunt::brems_sum_ions(), cdTemp(), ChargTranSumHeat(), ContCreatePointers(), ContRate(), ContSetIntensity(), dBase_solve(), eden_sum(), GrainTemperature(), H21_cm_pops(), HydroLevel(), ion_photo(), IonHydro(), iso_assign_quantum_numbers(), iso_cool(), iso_create(), iso_ionize_recombine(), iso_level(), iso_photo(), iso_radiative_recomb(), IterRestart(), lines_hydro(), lines_iron_Ka(), mole_h_rate_diagnostics(), OpacityAddTotal(), OpacityCreateAll(), PresTotCurrent(), PrtAllTau(), PrtComment(), PrtFinal(), PrtHeader(), PrtHydroTrace1(), PrtHydroTrace1a(), PrtZone(), radius_increment(), RT_DestProb(), RT_line_all_escape(), RT_OTS(), RT_tau_init(), RT_tau_reset(), SanityCheckBegin(), save_opacity(), SaveDo(), SaveLineData(), SaveSpecial(), setXtraRatesCa2(), setXtraRatesFe2(), setXtraRatesO1(), and t_mesh::ValidateEdges().
| const int ipH2p = 2 |
Referenced by cdTemp(), ContCreatePointers(), ContSetIntensity(), dBase_solve(), eden_sum(), GrainTemperature(), H21_cm_pops(), diatomics::init(), ion_photo(), IonHydro(), iso_assign_quantum_numbers(), iso_cool(), iso_suprathermal(), IterStart(), lines_continuum(), lines_hydro(), lines_iron_Ka(), OpacityAddTotal(), PresTotCurrent(), PrtAllTau(), PrtComment(), PrtHydroTrace1(), radius_increment(), RT_DestProb(), RT_line_all_escape(), RT_OTS(), RT_tau_init(), RT_tau_reset(), SanityCheckBegin(), SaveDo(), SaveSpecial(), setXtraRatesCa2(), setXtraRatesFe2(), t_mesh::ValidateEdges(), and t_isoCTRL::zero().
| const int ipH2s = 1 |
| const int ipH3d = 5 |
Referenced by lines_continuum(), OpacityAddTotal(), and RT_tau_init().
| const int ipH3p = 4 |
Referenced by ConvIterCheck(), lines_continuum(), lines_hydro(), OpacityAddTotal(), PrtAllTau(), PrtComment(), RT_tau_init(), and setXtraRatesO1().
| const int ipH3s = 3 |
Referenced by lines_continuum(), lines_hydro(), OpacityAddTotal(), PrtAllTau(), and RT_tau_init().
| const int ipH4d = 8 |
Referenced by OpacityAddTotal().
| const int ipH4f = 9 |
Referenced by OpacityAddTotal().
| const int ipH4p = 7 |
Referenced by lines_hydro(), OpacityAddTotal(), and PrtAllTau().
| const int ipH4s = 6 |
Referenced by lines_hydro(), OpacityAddTotal(), and PrtAllTau().
| const int ipH_LIKE = 0 |
these are array indices for isoelectronic sequences, same as element but used for array addressing to make context totally clear
Referenced by atmdat_2phot_shapefunction(), Badnell_rec_init(), t_gaunt::brems_sum_ions(), cdTemp(), ChargTranSumHeat(), chkCaHeps(), clean_up(), ContCreatePointers(), ContRate(), ContSetIntensity(), ConvBase(), ConvIterCheck(), CoolEvaluate(), CoolHyperfine(), CS_l_mixing(), CSresolver(), dBase_solve(), DynaIonize(), DynaNewStep(), DynaSaveLast(), DynaStartZone(), eden_sum(), FillExtraLymanLine(), get_iso_statw(), GetHlikeCollisionStrength(), GrainRateDr(), GrainTemperature(), H21_cm_pops(), H_Einstein_A(), HeatSum(), HlikeCSInterp(), hydro_energy(), hydro_transprob(), HydroCSInterp(), HydroRecCool(), diatomics::init(), InitCoreloadPostparse(), InitDefaultsPreparse(), InitSimPostparse(), ion_photo(), ion_recomb(), ion_solver(), IonHelium(), IonHydro(), iso_allocate(), iso_assign_quantum_numbers(), iso_cascade(), iso_collapsed_update(), iso_create(), iso_cross_section(), iso_get_collision_strength(), iso_get_total_num_levels(), iso_init(), iso_init_energies(), iso_ionize_recombine(), iso_level(), iso_Max_Emitting_Level(), iso_multiplet_opacities(), iso_prt_pops(), iso_rad_rec_cooling_approx(), iso_rad_rec_cooling_extra(), iso_radrecomb_from_cross_section(), iso_setRedisFun(), iso_suprathermal(), iso_update_rates(), iso_zero(), IterRestart(), IterStart(), lgCheckMonitors(), lgTrivialSolution(), lines(), lines_continuum(), lines_general(), lines_helium(), lines_hydro(), lines_iron_Ka(), mole_h_rate_diagnostics(), my_Integrand_VF01_E< P >::my_Integrand_VF01_E(), Opacity_iso_photo_cs(), OpacityAddTotal(), OpacityCreateAll(), ParseCompile(), ParseDatabase(), ParseDatabaseISO(), ParseDont(), ParseElement(), ParseMonitorResults(), ParsePrint(), ParseTest(), ParseTrace(), PresTotCurrent(), PrtAllTau(), PrtComment(), PrtFinal(), PrtHeader(), PrtHydroTrace1(), prtmet(), PrtZone(), radius_first(), radius_increment(), radius_next(), RT_continuum(), RT_DestProb(), RT_diffuse(), RT_iso_integrate_RRC(), RT_line_all(), RT_line_all_escape(), RT_line_driving(), RT_line_pumping(), RT_OTS(), RT_OTS_Update(), RT_stark(), RT_tau_inc(), RT_tau_init(), RT_tau_reset(), SanityCheckBegin(), save_opacity(), SaveDo(), SaveLineData(), SaveLineStuff(), SaveSpecial(), SecIoniz(), setIsoNelemFlag(), setXtraRatesCa2(), setXtraRatesFe2(), setXtraRatesO1(), t_isoCTRL::t_isoCTRL(), t_mesh::ValidateEdges(), t_dynamics::zero(), and t_isoCTRL::zero().
| const int ipHe1s1S = 0 |
some levels for he-like species
Referenced by ContCreatePointers(), iso_dielec_recomb_rate(), iso_recomb_setup(), iso_set_ion_rates(), lines_helium(), lines_iron_Ka(), OpacityAddTotal(), PrtAllTau(), PrtZone(), RT_tau_init(), RT_tau_reset(), SanityCheckBegin(), SaveDo(), SaveLineData(), and t_mesh::ValidateEdges().
| const int ipHe2p1P = 6 |
Referenced by lines_iron_Ka(), PrtAllTau(), PrtZone(), RT_tau_init(), RT_tau_reset(), SaveDo(), and t_isoCTRL::zero().
| const int ipHe2p3P0 = 3 |
Referenced by AGN_He1_CS(), iso_cascade(), iso_prt_pops(), lines_helium(), lines_iron_Ka(), PrtZone(), and SaveDo().
| const int ipHe2p3P1 = 4 |
Referenced by AGN_He1_CS(), iso_cascade(), iso_prt_pops(), lines_helium(), lines_iron_Ka(), PrtZone(), and SaveDo().
| const int ipHe2p3P2 = 5 |
Referenced by AGN_He1_CS(), ConvIterCheck(), iso_cascade(), iso_prt_pops(), lines_helium(), lines_iron_Ka(), PrtAllTau(), PrtZone(), and SaveDo().
| const int ipHe2s1S = 2 |
Referenced by PrtAllTau(), and PrtZone().
| const int ipHe2s3S = 1 |
Referenced by AGN_He1_CS(), cdColm(), ContCreatePointers(), ConvIterCheck(), iso_set_ion_rates(), lines_helium(), PrtAllTau(), PrtZone(), and SaveDo().
| const int ipHe3d1D = 11 |
Referenced by AGN_He1_CS(), and PrtZone().
| const int ipHe3d3D = 10 |
Referenced by AGN_He1_CS(), lines_helium(), PrtAllTau(), and PrtZone().
| const int ipHe3p1P = 12 |
Referenced by PrtAllTau(), and PrtZone().
| const int ipHe3p3P = 9 |
Referenced by AGN_He1_CS(), lines_helium(), PrtAllTau(), and PrtZone().
| const int ipHe3s1S = 8 |
Referenced by PrtZone().
| const int ipHe3s3S = 7 |
Referenced by AGN_He1_CS(), lines_helium(), and PrtZone().
| const int ipHE_LIKE = 1 |
Referenced by atmdat_2phot_shapefunction(), Badnell_rec_init(), cdColm(), ContCreatePointers(), ConvIterCheck(), cross_section(), CS_l_mixing_PS64(), CS_l_mixing_PS64_expI(), CSresolver(), DoSatelliteLines(), ForbiddenAuls(), get_iso_statw(), GetHelikeCollisionStrength(), GetStandardHeLines(), he_1trans(), HeCollidSetup(), HeCSInterp(), HeCSTableInterp(), helike_energy(), helike_quantum_defect(), helike_transprob(), IonHelium(), iso_assign_quantum_numbers(), iso_cascade(), iso_comment_tran_levels(), iso_create(), iso_cross_section(), iso_dielec_recomb_rate(), iso_get_collision_strength(), iso_get_total_num_levels(), iso_init(), iso_level(), iso_Max_Emitting_Level(), iso_prt_pops(), iso_put_recomb_error(), iso_radiative_recomb(), iso_radrecomb_from_cross_section(), iso_satellite(), iso_satellite_update(), iso_set_ion_rates(), iso_state_lifetime(), iso_update_rates(), iso_zero(), lgCheckMonitors(), lines(), lines_general(), lines_helium(), lines_iron_Ka(), my_Integrand_VF01_E< P >::my_Integrand_VF01_E(), Opacity_iso_photo_cs(), OpacityAddTotal(), OpacityCreateAll(), ParseCompile(), ParseDatabase(), ParseDatabaseISO(), ParseDont(), ParseElement(), ParseMonitorResults(), ParsePrint(), ParseTrace(), PresTotCurrent(), PrtAllTau(), PrtComment(), PrtFinal(), PrtZone(), RT_diffuse(), RT_line_all(), RT_line_driving(), RT_tau_init(), RT_tau_reset(), SanityCheckBegin(), save_opacity(), SaveDo(), SaveLineData(), SecIoniz(), t_isoCTRL::t_isoCTRL(), t_mesh::ValidateEdges(), and t_isoCTRL::zero().
| const int ipLI_LIKE = 2 |
Referenced by read_UTA_lines().
| const int ipMG_LIKE = 11 |
Referenced by read_UTA_lines().
| const int ipN_LIKE = 6 |
| const int ipNA_LIKE = 10 |
Referenced by read_UTA_lines().
| const int ipNE_LIKE = 9 |
| const int ipO_LIKE = 7 |
| const int ipP_LIKE = 14 |
| const int IPRAD = 0 |
| const int ipS_LIKE = 15 |
| const int ipSI_LIKE = 13 |
| t_isoCTRL iso_ctrl |
Referenced by collision_strength_VF01(), ContCreatePointers(), ContSetIntensity(), ConvIterCheck(), CS_l_mixing(), CS_l_mixing_PS64(), CS_l_mixing_PS64_expI(), CS_l_mixing_S62(), CS_ThermAve_PR78(), CS_VS80(), CSIntegral_Romberg(), CSIntegral_Romberg_alpha(), DoSatelliteLines(), FillExtraLymanLine(), ForbiddenAuls(), GetHelikeCollisionStrength(), GetHlikeCollisionStrength(), he_1trans(), HeCSInterp(), InitCoreloadPostparse(), InitSimPostparse(), iso_allocate(), iso_cascade(), iso_collide(), iso_collisional_ionization(), iso_continuum_lower(), iso_cool(), iso_create(), iso_dielec_recomb_rate(), iso_get_collision_strength(), iso_ionize_recombine(), iso_level(), iso_prt_pops(), iso_put_error(), iso_rad_rec_cooling_discrete(), iso_radiative_recomb(), iso_radiative_recomb_effective(), iso_recomb_setup(), iso_renorm(), iso_RRCoef_Te(), iso_satellite(), iso_satellite_update(), iso_setOpacity(), iso_setRedisFun(), iso_solve(), iso_suprathermal(), iso_update_rates(), IterStart(), lines(), lines_helium(), lines_hydro(), my_Integrand_VF01_E< P >::my_Integrand_VF01_E(), ParseCompile(), ParseDatabase(), ParseDatabaseISO(), ParseSet(), PresTotCurrent(), PrtComment(), PrtLinePres(), PrtZone(), RT_diffuse(), RT_iso_integrate_RRC(), RT_line_all(), RT_line_all_escape(), RT_line_driving(), RT_OTS_Update(), RT_stark(), RT_tau_inc(), RT_tau_init(), RT_tau_reset(), SanityCheckBegin(), SaveLineData(), and SaveLineStuff().
Referenced by Badnell_rec_init(), t_gaunt::brems_sum_ions(), cdColm(), cdTemp(), ChargTranSumHeat(), chkCaHeps(), ContCreatePointers(), ContRate(), ContSetIntensity(), ConvBase(), ConvIterCheck(), CoolEvaluate(), CoolHyperfine(), cross_section(), dBase_solve(), DoSatelliteLines(), DynaCreateArrays(), DynaIonize(), DynaNewStep(), DynaSaveLast(), DynaStartZone(), eden_sum(), fill_array(), FillExtraLymanLine(), GetHelikeCollisionStrength(), GetHlikeCollisionStrength(), GetStandardHeLines(), GrainRateDr(), GrainTemperature(), H21_cm_pops(), H_Einstein_A(), he_1trans(), HeatSum(), HeCollidSetup(), HeCSInterp(), HeCSTableInterp(), helike_energy(), helike_quantum_defect(), helike_transprob(), HlikeCSInterp(), hydro_energy(), hydro_transprob(), HydroCSInterp(), HydroLevel(), HydroRecCool(), diatomics::init(), init_struc(), InitCoreloadPostparse(), InitSimPostparse(), ion_CX(), ion_photo(), ion_trim(), ion_trim2(), ion_widen(), IonHelium(), IonHydro(), iso_allocate(), iso_assign_quantum_numbers(), iso_cascade(), iso_charge_transfer_update(), iso_collide(), iso_collisional_ionization(), iso_comment_tran_levels(), iso_continuum_lower(), iso_cool(), iso_create(), iso_departure_coefficients(), iso_dielec_recomb_rate(), iso_error_generation(), iso_get_collision_strength(), iso_ionize_recombine(), iso_level(), iso_multiplet_opacities_one(), iso_photo(), iso_prt_pops(), iso_put_error(), iso_put_recomb_error(), iso_rad_rec_cooling_approx(), iso_rad_rec_cooling_discrete(), iso_rad_rec_cooling_extra(), iso_radiative_recomb(), iso_radiative_recomb_effective(), iso_radrecomb_from_cross_section(), iso_recomb_alloc(), iso_recomb_setup(), iso_renorm(), iso_RRCoef_Te(), iso_satellite(), iso_satellite_update(), iso_set_ion_rates(), iso_setOpacity(), iso_setRedisFun(), iso_solve(), iso_suprathermal(), iso_update_num_levels(), iso_update_rates(), iso_zero(), IterRestart(), IterStart(), lgCheckMonitors(), lines(), lines_continuum(), lines_general(), lines_helium(), lines_hydro(), lines_iron_Ka(), mole_h_rate_diagnostics(), Opacity_iso_photo_cs(), OpacityAdd1Element(), OpacityAddTotal(), OpacityCreateAll(), ParseCompile(), ParseDatabaseISO(), ParseElement(), PresTotCurrent(), PrintRates(), PrtAllTau(), PrtComment(), PrtFinal(), PrtHeader(), PrtHydroTrace1(), PrtHydroTrace1a(), PrtLinePres(), prtmet(), PrtZone(), radius_first(), radius_increment(), radius_next(), renorm_solution(), RT_continuum(), RT_DestProb(), RT_diffuse(), RT_iso_integrate_RRC(), RT_line_all(), RT_line_all_escape(), RT_line_driving(), RT_line_pumping(), RT_OTS(), RT_OTS_Update(), RT_stark(), RT_tau_inc(), RT_tau_init(), RT_tau_reset(), SanityCheckBegin(), Save_Line_RT(), save_opacity(), SaveDo(), SaveLineData(), SaveLineStuff(), SaveSpecial(), SecIoniz(), setIsoNelemFlag(), setXtraRatesCa2(), setXtraRatesFe2(), setXtraRatesO1(), and t_mesh::ValidateEdges().
| long int max_num_levels |
Referenced by iso_update_num_levels().
| const int N_ISO_TE_RECOMB = 41 |
Referenced by iso_recomb_alloc(), iso_recomb_setup(), and iso_RRCoef_Te().
| const int RECOMBMAGIC = 130216 |
the magic number for the table of recombination coefficients, YYMMDD
Referenced by iso_recomb_setup().
| const int RREC_MAXN = 40 |
this is the number of levels used with the atom xx-like levels large command
Referenced by iso_recomb_alloc(), iso_recomb_setup(), ParseCompile(), and ParseDatabaseISO().
| const int SumUpToThisN = 1000 |
This is the n to go up to when calculating total recombination. Any change here will not be reflected in total recomb until "compile xxlike" is run
Referenced by iso_radiative_recomb(), and iso_recomb_setup().