Cloudy Data Archive|
Cloudy
Spectral Synthesis Code for Astrophysics
|
#include "cddefines.h"#include "trace.h"#include "conv.h"#include "iso.h"#include "ionbal.h"#include "dense.h"
Functions | |
| void | IonHelium (void) |
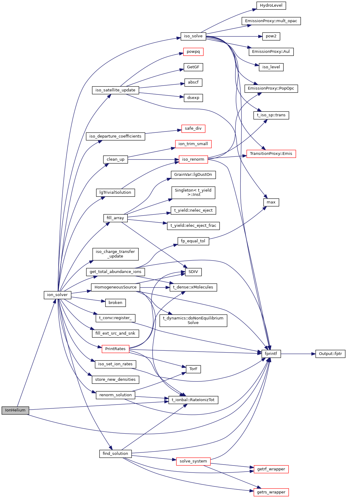
| void IonHelium | ( | void | ) |
References conv, DEBUG_ENTRY, dense, fprintf(), t_dense::gas_phase, ion_solver(), ionbal, ioQQQ, ipH_LIKE, ipHE_LIKE, ipHELIUM, iso_sp, t_dense::lgElmtOn, t_trace::lgHeBug, t_dense::lgSetIoniz, t_conv::nTotalIoniz, nzone, t_ionbal::RateIonizTot(), t_ionbal::RateRecomTot, t_ionbal::RR_rate_coef_used, t_dense::SetIoniz, t_iso_sp::st, trace, and t_dense::xIonDense.
Referenced by ion_wrapper().
