Cloudy Data Archive|
Cloudy
Spectral Synthesis Code for Astrophysics
|
#include "cddefines.h"#include "version.h"#include "optimize.h"#include "service.h"#include "ran.h"
Macros | |
| #define | pid_t int |
| #define | fork() TotalInsanityAsStub<pid_t>() |
| #define | wait(X) TotalInsanityAsStub<pid_t>() |
Functions | |
| template<class T > | |
| bool | WR_ITEM (const T &x, FILE *io) |
| template<class T > | |
| bool | RD_ITEM (T &x, FILE *io) |
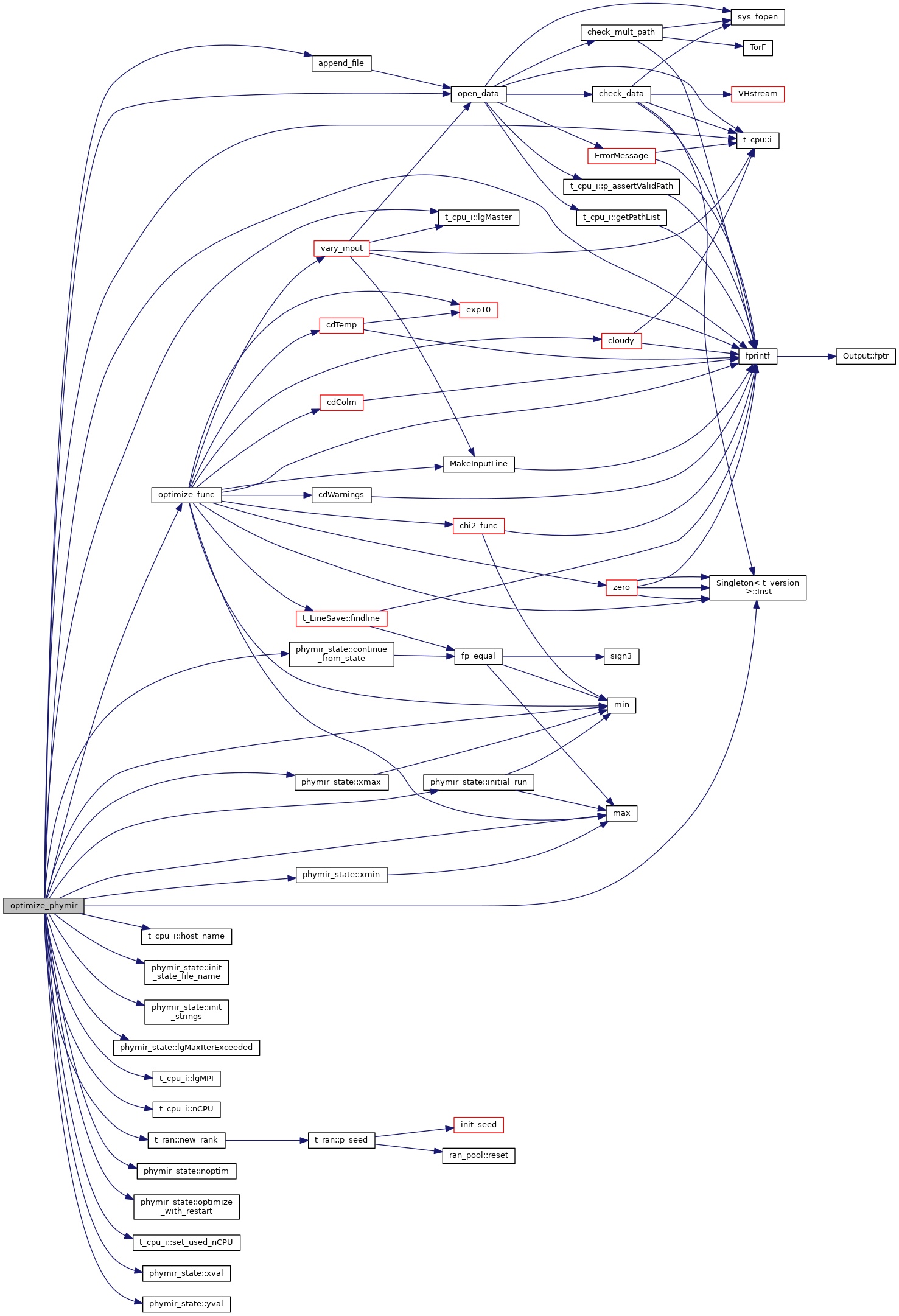
| void | optimize_phymir (realnum xc[], const realnum del[], long int nvarPhymir, chi2_type *ymin, realnum toler) |
Variables | |
| const char * | STATEFILE = "continue.pmr" |
| const char * | STATEFILE_BACKUP = "continue.bak" |
| #define fork | ( | ) | TotalInsanityAsStub<pid_t>() |
Referenced by phymir_state< X, Y, NP, NSTR >::p_execute_job().
| #define pid_t int |
Referenced by phymir_state< X, Y, NP, NSTR >::p_execute_job().
| #define wait | ( | X | ) | TotalInsanityAsStub<pid_t>() |
| void optimize_phymir | ( | realnum | xc[], |
| const realnum | del[], | ||
| long int | nvarPhymir, | ||
| chi2_type * | ymin, | ||
| realnum | toler | ||
| ) |
References append_file(), AS_LOCAL_ONLY_TRY, AS_TRY, cdEXIT, phymir_state< X, Y, NP, NSTR >::continue_from_state(), cpu, DEBUG_ENTRY, EXIT_FAILURE, fprintf(), t_cpu_i::host_name(), t_cpu::i(), phymir_state< X, Y, NP, NSTR >::init_state_file_name(), phymir_state< X, Y, NP, NSTR >::init_strings(), phymir_state< X, Y, NP, NSTR >::initial_run(), Singleton< t_version >::Inst(), ioQQQ, t_cpu_i::lgMaster(), phymir_state< X, Y, NP, NSTR >::lgMaxIterExceeded(), t_cpu_i::lgMPI(), t_optimize::lgOptCont, t_optimize::lgParallel, LIMPAR, max(), min(), t_cpu_i::nCPU(), t_ran::new_rank(), t_optimize::nIterOptim, phymir_state< X, Y, NP, NSTR >::noptim(), t_optimize::nOptimiz, NULL, open_data(), optimize, optimize_func(), phymir_state< X, Y, NP, NSTR >::optimize_with_restart(), PHYMIR_FORK, PHYMIR_MPI, PHYMIR_SEQ, ran, t_cpu_i::set_used_nCPU(), STATEFILE, STATEFILE_BACKUP, t_optimize::useCPU, t_optimize::varang, t_optimize::varmax, t_optimize::varmin, phymir_state< X, Y, NP, NSTR >::xmax(), phymir_state< X, Y, NP, NSTR >::xmin(), phymir_state< X, Y, NP, NSTR >::xval(), and phymir_state< X, Y, NP, NSTR >::yval().

|
inline |
Referenced by phymir_state< X, Y, NP, NSTR >::p_rd_state().
|
inline |
Referenced by phymir_state< X, Y, NP, NSTR >::p_wr_state().
| const char* STATEFILE = "continue.pmr" |
this is the name of the file that optimize_phymir automatically creates containing information to continue the optimization at a later time.
Referenced by optimize_phymir().
| const char* STATEFILE_BACKUP = "continue.bak" |
Referenced by optimize_phymir().