Cloudy Data Archive|
Cloudy
Spectral Synthesis Code for Astrophysics
|
#include <ran.h>

Public Member Functions | |
| int8 | i7 () |
| uint8 | u8 () |
| int16 | i15 () |
| uint16 | u16 () |
| int32 | i31 () |
| uint32 | u32 () |
| int64 | i63 () |
| uint64 | u64 () |
| double | dbl () |
| realnum | rnm () |
| double | normal () |
| void | init () |
| void | init (uint64 s, int nRANK) |
| void | new_rank (int nRANK) |
| uint64 | get_seed () const |
| string | print_seed () const |
| t_ran (algo_prng algo) | |
| t_ran (const t_ran &)=delete | |
| t_ran & | operator= (const t_ran &)=delete |
| ~t_ran () | |
Private Member Functions | |
| void | p_init (uint64 s, int nRANK) |
| void | p_seed (uint64 s, int nRANK) |
| uint64 | p_generate_random_seed () |
| uint64 | p_random_seed () |
| void | p_xoroshiro128plus (uint64 *pool, size_t size) |
| void | p_xoshiro256starstar (uint64 *pool, size_t size) |
| double | p_ZigTailNormal (bool lgNegative) |
| void | p_u64 (void *pool, size_t size) |
| void | p_dbl (void *pool, size_t size) |
| void | p_flt (void *pool, size_t size) |
| void | p_zig (void *pool, size_t size) |
Private Attributes | |
| bool | p_lgInitialized |
| algo_prng | p_algo |
| size_t | p_sq |
| size_t | p_npack |
| size_t | p_ns |
| uint64 | p_s |
| uint64 * | p_state |
| const double * | p_zigxd |
| const double * | p_zigrd |
| const double * | p_zige2d |
| ran_pool< uint8 > | p_pc |
| ran_pool< uint16 > | p_ps |
| ran_pool< uint32 > | p_pi |
| ran_pool< uint64 > | p_pl |
| ran_pool< double > | p_pd |
| ran_pool< sys_float > | p_pf |
| ran_pool< double > | p_zd |
Static Private Attributes | |
| static const size_t | ND = 2048 |
| static const size_t | SQ_XOROSHIRO128 = 2 |
| static const size_t | SQ_XOSHIRO256 = 4 |
|
explicit |
References CD_ALIGN, DEBUG_ENTRY, p_algo, p_lgInitialized, p_npack, p_ns, p_s, p_sq, p_state, PRNG_XOROSHIRO128PLUS, PRNG_XOSHIRO256STARSTAR, SQ_XOROSHIRO128, SQ_XOSHIRO256, and TotalInsanity().

|
delete |
|
inline |
|
inline |
References ran_pool< T >::next(), and p_pd.
Referenced by mc_escape(), normal(), and p_ZigTailNormal().

|
inline |
|
inline |
|
inline |
References ran_pool< T >::next(), and p_pl.
Referenced by load_balance::init().

|
inline |
|
inline |
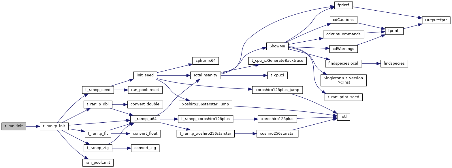
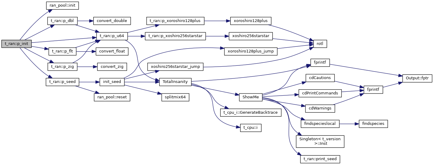
References p_generate_random_seed(), and p_init().
Referenced by cdInit(), and main().

|
inline |
|
inline |
References ASSERT, p_lgInitialized, p_s, and p_seed().
Referenced by load_balance::init(), optimize_phymir(), and phymir_state< X, Y, NP, NSTR >::p_execute_job().

|
inline |
References dbl(), e2(), LIKELY, ran_pool< T >::next(), p_zd, p_zige2d, p_zigrd, p_ZigTailNormal(), p_zigxd, pow2(), u8(), and UNLIKELY.
Referenced by Badnell_rec_init(), diatomics::init(), mc_escape(), and TruncatedNormal().

|
private |
References convert_double(), DEBUG_ENTRY, and p_u64().
Referenced by p_init().

|
private |
References convert_float(), DEBUG_ENTRY, and p_u64().
Referenced by p_init().

|
private |
References DEBUG_ENTRY, MD5string(), mode_rb, and ran.
Referenced by init().

|
private |
|
private |
|
private |
References DEBUG_ENTRY, init_seed(), p_algo, p_npack, p_ns, p_pc, p_pd, p_pf, p_pi, p_pl, p_ps, p_s, p_state, p_zd, and ran_pool< T >::reset().
Referenced by new_rank(), and p_init().

|
private |
References DEBUG_ENTRY, p_algo, p_xoroshiro128plus(), p_xoshiro256starstar(), PRNG_XOROSHIRO128PLUS, PRNG_XOSHIRO256STARSTAR, and TotalInsanity().
Referenced by p_dbl(), p_flt(), p_init(), and p_zig().

|
private |
References p_ns, p_state, and xoroshiro128plus().
Referenced by p_u64().

|
private |
References p_ns, p_state, and xoshiro256starstar().
Referenced by p_u64().

|
private |
References convert_zig(), DEBUG_ENTRY, and p_u64().
Referenced by p_init().

|
private |
References dbl(), DEBUG_ENTRY, and pow2().
Referenced by normal().

|
inline |
References p_s.
Referenced by ParseCommands(), t_cpu_i::PrintBacktrace(), and ShowMe().
|
inline |
References ran_pool< T >::next(), p_pd, and p_pf.
Referenced by mc_escape().

|
inline |
|
inline |
|
inline |
|
inline |
References ran_pool< T >::next(), and p_pc.
Referenced by normal(), and RandomCrash().

|
staticprivate |
Referenced by p_init().
|
private |
Referenced by new_rank(), p_init(), and t_ran().
|
private |
Referenced by p_seed(), p_xoroshiro128plus(), p_xoshiro256starstar(), and t_ran().
|
private |
Referenced by get_seed(), new_rank(), p_seed(), print_seed(), and t_ran().
|
private |
Referenced by t_ran().
|
private |
Referenced by p_seed(), p_xoroshiro128plus(), p_xoshiro256starstar(), t_ran(), and ~t_ran().
|
staticprivate |
Referenced by t_ran().
|
staticprivate |
Referenced by t_ran().