Cloudy Data Archive|
Cloudy
Spectral Synthesis Code for Astrophysics
|
#include "cddefines.h"#include "iso.h"#include "opacity.h"#include "dense.h"#include "elementnames.h"#include "geometry.h"#include "prt.h"#include "mole.h"#include "freebound.h"
Functions | |
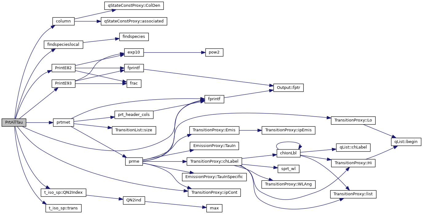
| void | PrtAllTau (void) |
| void PrtAllTau | ( | void | ) |
PrtAllTau master routine controlling printout of optical depths at end of calculation
References ASSERT, t_elementnames::chElementSym, column(), DEBUG_ENTRY, dense, elementnames, t_iso_sp::fb, findspecieslocal(), fprintf(), geometry, ioQQQ, TransitionProxy::ipCont(), ipH1s, ipH2p, ipH2s, ipH3p, ipH3s, ipH4p, ipH4s, ipH_LIKE, ipHe1s1S, ipHe2p1P, ipHe2p3P2, ipHe2s1S, ipHe2s3S, ipHe3d3D, ipHe3p1P, ipHe3p3P, ipHE_LIKE, ipHELIUM, ipHYDROGEN, iso_sp, t_dense::lgElmtOn, t_prt::lgPrnIsoCollapsed, t_geometry::lgSphere, t_geometry::lgStatic, MAX2, t_iso_sp::n_HighestResolved_local, t_iso_sp::nCollapsed_max, t_iso_sp::numLevels_local, t_iso_sp::numLevels_max, opac, PrintE82(), PrintE93(), PrintEfmt, prt, prtmet(), t_iso_sp::QN2Index(), t_opac::TauAbsGeo, t_opac::TauTotalGeo, t_opac::telec, t_opac::thmin, and t_iso_sp::trans().
Referenced by PrtFinal().
