Cloudy Data Archive|
Cloudy
Spectral Synthesis Code for Astrophysics
|
#include <string>#include <vector>

Go to the source code of this file.
Enumerations | |
| enum | split_mode { SPM_RELAX, SPM_KEEP_EMPTY, SPM_STRICT } |
Functions | |
| void | trimTrailingWhiteSpace (std::string &str) |
| void | trimTrailingWhiteSpace (char *str) |
| void | trimWhiteSpace (string &str) |
| void | FPRead (istringstream &iss, const string &s, double &value) |
| void | FPRead (istringstream &iss, const string &s, sys_float &value) |
| void | IntRead (istringstream &iss, const string &s, long long &value) |
| void | IntRead (istringstream &iss, const string &s, long &value) |
| void | IntRead (istringstream &iss, const string &s, int &value) |
| void | IntRead (istringstream &iss, const string &s, unsigned long long &value) |
| void | IntRead (istringstream &iss, const string &s, unsigned long &value) |
| void | IntRead (istringstream &iss, const string &s, unsigned int &value) |
| void | Split (const std::string &str, const std::string &sep, std::vector< std::string > &lst, split_mode mode) |
| bool | FindAndReplace (std::string &str, const std::string &substr, const std::string &newstr) |
| bool | FindAndErase (std::string &str, const std::string &substr) |
| void | service (double tau, double a, double beta) |
| void | wr_block (const void *ptr, size_t len, FILE *fdes) |
| void | wr_block (const void *ptr, size_t len, const char *fnam) |
| void | rd_block (void *ptr, size_t len, FILE *fdes) |
| void | rd_block (void *ptr, size_t len, const char *fnam) |
Variables | |
| const double | pos_pow10 [] |
| const int | max_pow10 |
| const double | neg_pow10 [] |
| const int | min_pow10 |
| enum split_mode |
split_mode defines how the routine Split generates substrings SPM_RELAX: multiple adjacent separators will be coalesced into one this way you can never get an empty substring SPM_KEEP_EMPTY: multiple adjacent separators will result in empty substrings to be added to the list SPM_STRICT: empty substrings are illegal
| Enumerator | |
|---|---|
| SPM_RELAX | |
| SPM_KEEP_EMPTY | |
| SPM_STRICT | |
|
inline |
|
inline |
Referenced by FindAndErase(), t_cpu_i::getchecksums(), and t_cpu_i::initPath().
| void FPRead | ( | istringstream & | iss, |
| const string & | s, | ||
| double & | value | ||
| ) |
References DEBUG_ENTRY, getChar(), max_pow10, min_pow10, pos_pow10, sign(), and UNLIKELY.
Referenced by FPRead(), and getTokenOptionalImpl().

|
inline |
| void IntRead | ( | istringstream & | iss, |
| const string & | s, | ||
| long long & | value | ||
| ) |
References DEBUG_ENTRY, getChar(), and sign().
Referenced by getTokenOptionalImpl(), and IntRead().

|
inline |
|
inline |
| void IntRead | ( | istringstream & | iss, |
| const string & | s, | ||
| unsigned long long & | value | ||
| ) |
|
inline |
|
inline |
|
inline |
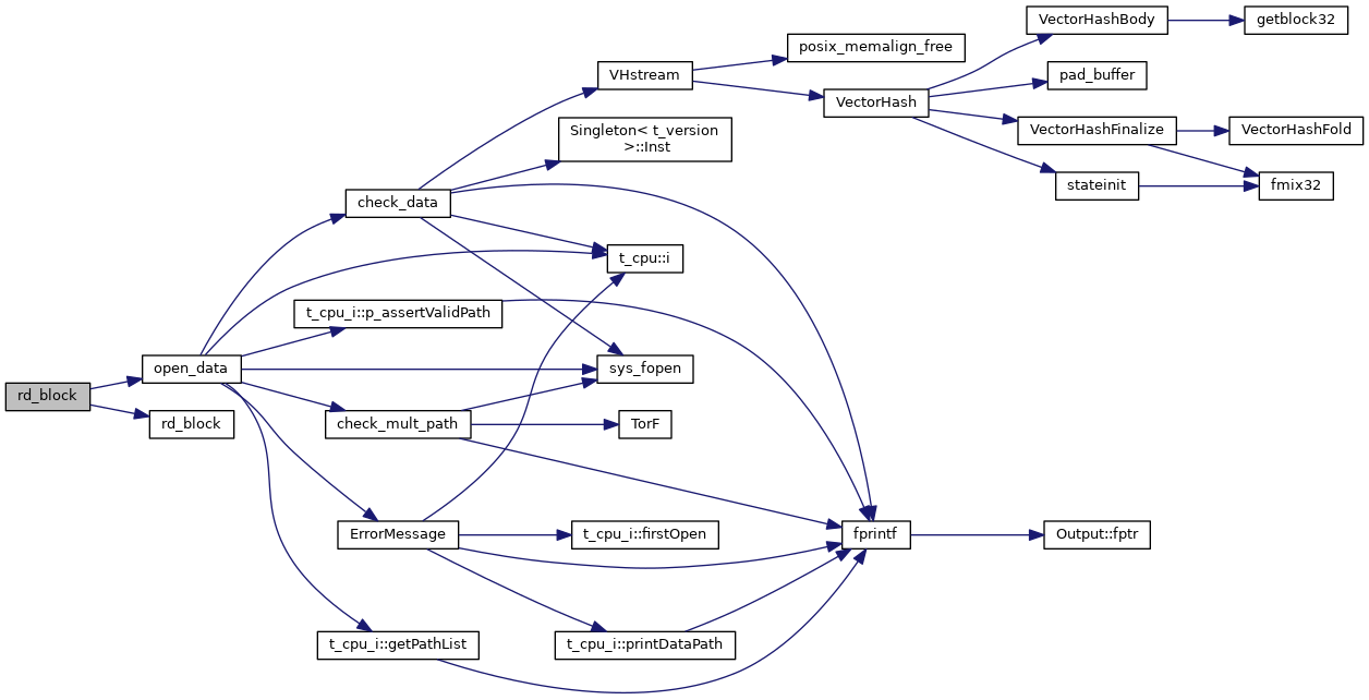
rd_block: read <len> bytes of data into buffer <ptr> from open binary FILE <fdes>
References cdEXIT, and EXIT_FAILURE.
Referenced by phymir_state< X, Y, NP, NSTR >::p_process_output(), process_output(), and rd_block().
|
inline |
rd_block: read <len> bytes of data into buffer <*ptr> from unformatted file <fnam>
References AS_LOCAL_ONLY, open_data(), and rd_block().

| void service | ( | double | tau, |
| double | a, | ||
| double | beta | ||
| ) |
| void Split | ( | const std::string & | str, |
| const std::string & | sep, | ||
| std::vector< std::string > & | lst, | ||
| split_mode | mode | ||
| ) |
Split: split a string into substrings using "sep" as separator
| void trimTrailingWhiteSpace | ( | std::string & | str | ) |
| void trimTrailingWhiteSpace | ( | char * | str | ) |
| void trimWhiteSpace | ( | string & | str | ) |
Referenced by cdMain().
|
inline |
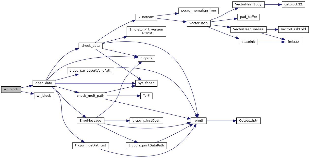
wr_block: write <len> bytes of data from buffer <ptr> into open binary FILE <fdes>
References cdEXIT, and EXIT_FAILURE.
Referenced by phymir_state< X, Y, NP, NSTR >::p_execute_job_parallel(), saveFITSfile(), and wr_block().
|
inline |
wr_block: write <len> bytes of data from buffer <*ptr> into unformatted file <fnam>
References open_data(), and wr_block().

| const int max_pow10 |
Referenced by exp10i(), FFmtRead(), and FPRead().
| const int min_pow10 |
Referenced by exp10i(), FFmtRead(), and FPRead().
| const double neg_pow10[] |
Referenced by exp10i().
| const double pos_pow10[] |
Referenced by exp10i(), FFmtRead(), and FPRead().