Cloudy Data Archive|
Cloudy
Spectral Synthesis Code for Astrophysics
|
#include "cdstd.h"#include <cstdarg>#include "cddefines.h"#include "service.h"#include "cddrive.h"#include "called.h"#include "opacity.h"#include "rfield.h"#include "hextra.h"#include "struc.h"#include "fudgec.h"#include "broke.h"#include "trace.h"#include "input.h"#include "save.h"#include "version.h"#include "warnings.h"#include "conv.h"#include "atmdat.h"#include "mole.h"#include "prt.h"#include "integrate.h"#include "ran.h"
Functions | |
| bool | read_whole_line (string &chLine, FILE *ioIN) |
| void | Split (const string &str, const string &sep, vector< string > &lst, split_mode mode) |
| void | trimTrailingWhiteSpace (string &str) |
| void | trimTrailingWhiteSpace (char *str) |
| void | trimWhiteSpace (string &str) |
| void | MyAssert (const char *file, int line, const char *comment) |
| double | AnuUnit (realnum energy_ryd) |
| void | ShowMe () |
| void | cap4 (char *chCAP, const char *chLab) |
| void | uncaps (char *chCard) |
| void | uncaps (string &chCard) |
| void | caps (char *chCard) |
| void | caps (string &chCard) |
| double | FFmtRead (const char *chCard, long int *ipnt, long int length, bool *lgEOL) |
| char | getChar (const string &s, long &p) |
| void | FPRead (istringstream &iss, const string &s, double &value) |
| void | IntRead (istringstream &iss, const string &s, long long &value) |
| void | IntRead (istringstream &iss, const string &s, unsigned long long &value) |
| long | nMatch (const char *chKey, const char *chCard) |
| double | fudge (long int ipnt) |
| double | powi (double x, long int n) |
| double | powpq (double x, int p, int q) |
| long | ipow (long m, long n) |
| size_t | strnlen (const char *s, size_t maxlen) |
| size_t | sncatf (char *buf, size_t bufSize, const char *fmt,...) |
| size_t | sncatf (ostringstream &str, const char *fmt,...) |
| void | PrintE82 (FILE *ioOUT, double value) |
| void | PrintE71 (FILE *ioOUT, double value) |
| void | PrintE93 (FILE *ioOUT, double value) |
| NORETURN void | TotalInsanity (void) |
| NORETURN void | BadRead (void) |
| sys_float | sexp (sys_float x) |
| double | sexp (double x) |
| double | dsexp (double x) |
| void | TestCode (void) |
| void | broken (void) |
| void | fixit_base (const char *func, const char *file, int line, const char *reason) |
| void | CodeReview (void) |
| int | dprintf (FILE *fp, const char *format,...) |
| int | fprintf (const Output &stream, const char *format,...) |
| int | dprintf (const Output &stream, const char *format,...) |
| int | dbg_printf (int debug, const char *fmt,...) |
| double | qg32 (double xl, double xu, double(*fct)(double)) |
| void | spsort (realnum x[], long int n, long int iperm[], int kflag, int *ier) |
| double | csphot (long int inu, long int ithr, long int iofset) |
| double | plankf (long int ip) |
| void | CloudyPrintReference () |
| void | DatabasePrintReference () |
| istream & | SafeGetline (istream &is, string &t) |
Variables | |
| const double | pos_pow10 [] |
| const int | max_pow10 = int(sizeof(pos_pow10)/sizeof(pos_pow10[0]) - 1) |
| const double | neg_pow10 [] |
| const int | min_pow10 = -int(sizeof(neg_pow10)/sizeof(neg_pow10[0]) - 1) |
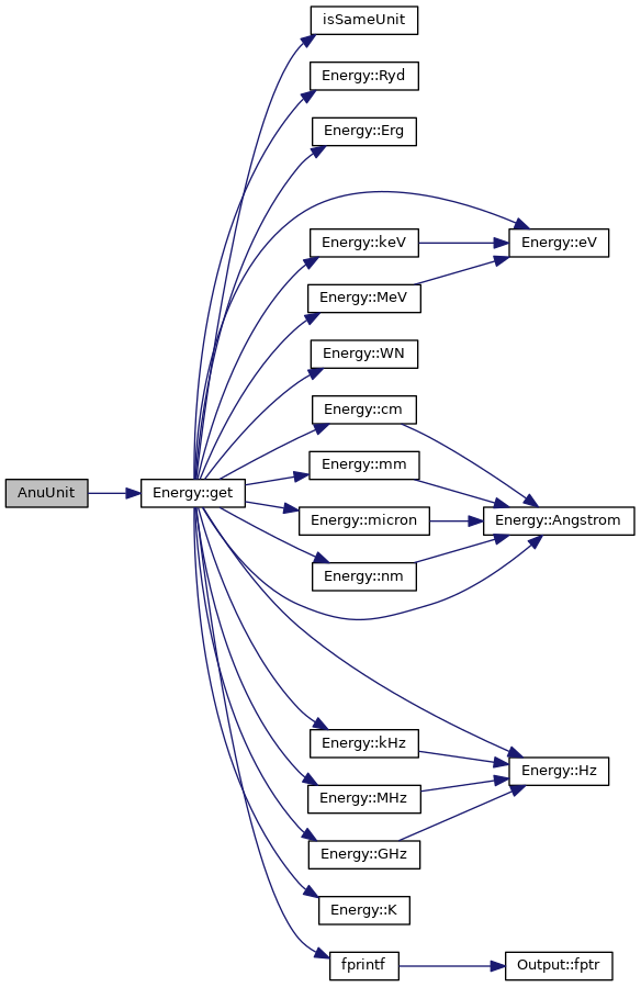
| double AnuUnit | ( | realnum | energy | ) |
AnuUnit produce continuum energy in arbitrary units, ip is on C scale
References t_save::chConSavEnr, DEBUG_ENTRY, Energy::get(), t_save::ipConPun, and save.
Referenced by AGN_Hemis(), energy(), pseudo_cont::getWl(), Save1Line(), Save1LineData(), save_opacity(), and SaveDo().

| NORETURN void BadRead | ( | void | ) |
BadRead tried to read internal data and failed
References cdEXIT, DEBUG_ENTRY, EXIT_FAILURE, fprintf(), ioQQQ, and ShowMe().
Referenced by diatomics::H2_Read_hminus_distribution().

| void broken | ( | void | ) |
broken set flag saying that the code is broken
References broke, DEBUG_ENTRY, and t_broke::lgBroke.
Referenced by ion_solver(), and PresTotCurrent().
| void cap4 | ( | char * | chCAP, |
| const char * | chLab | ||
| ) |
cap4 convert first 4 char of input line chLab into chCAP all in caps, null termination
| chCAP | output string, cap'd first 4 char of chLab, |
| chLab | with null terminating input string ending with eol |
References DEBUG_ENTRY, and toupper().
Referenced by lgCheckMonitors(), and PrtFinal().

| void caps | ( | char * | chCard | ) |
caps convert input command line (through eol) to ALL CAPS
| chCard | - line image as string of characters |
References DEBUG_ENTRY, and toupper().
Referenced by cdColm(), cdIonFrac(), cdTemp(), LinSv::chALabSet(), t_LineSave::findline(), Parser::getElement(), GetJenkins09(), DataParser::getKeywordOptional(), GetMetalsDeplete(), lgCheckMonitors(), LinSv::makeBlend(), Parser::newlineProcess(), ParseAbundances(), ParseNorm(), Parser::peekNextCommand(), and set_weighting().

| void caps | ( | string & | chCard | ) |
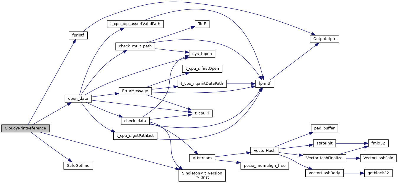
| void CloudyPrintReference | ( | ) |
CloudyPrintReference print preferred citation to Cloudy
References fprintf(), Singleton< t_version >::Inst(), ioQQQ, mode_r, open_data(), and SafeGetline().
Referenced by PrtHeader().

| void CodeReview | ( | void | ) |
CodeReview - placed next to code that needs to be checked
References broke, DEBUG_ENTRY, and t_broke::lgCheckit.
| double csphot | ( | long int | inu, |
| long int | ithr, | ||
| long int | iofset | ||
| ) |
csphot returns photoionization cross section from opacity stage using std pointers
| inu | INU is array index pointing to frequency where opacity is to be evaluated on f not c scale |
| ithr | ITHR is pointer to threshold |
| iofset | IOFSET is offset as defined in opac0 |
References DEBUG_ENTRY, opac, and t_opac::OpacStack.
Referenced by OpacityAddTotal().
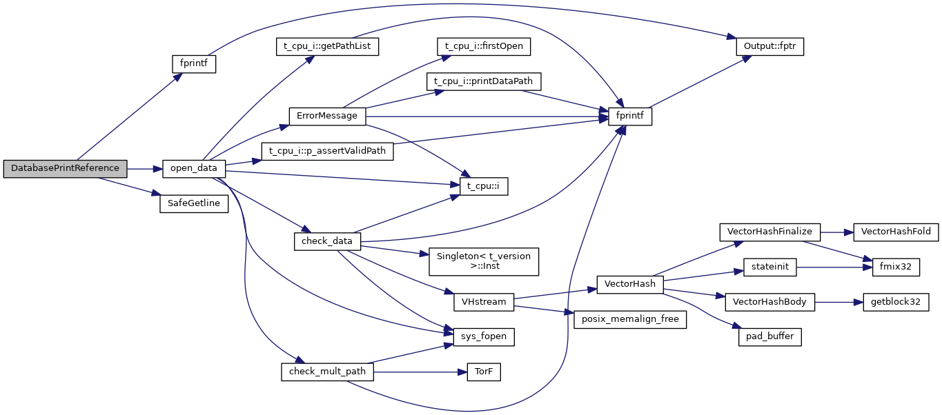
| void DatabasePrintReference | ( | ) |
DatabasePrintReference print some database references
References atmdat, t_atmdat::chVersion, fprintf(), ioQQQ, mode_r, open_data(), and SafeGetline().
Referenced by PrtFinal(), and PrtHeader().

| int dbg_printf | ( | int | debug, |
| const char * | fmt, | ||
| ... | |||
| ) |
dbg_printf is a debug print routine that was provided by Peter Teuben, as a component from his NEMO package. It offers run-time specification of the level of debugging
References DEBUG_ENTRY, t_trace::debug_level, ioQQQ, and trace.
| int dprintf | ( | FILE * | fp, |
| const char * | format, | ||
| ... | |||
| ) |
dprintf – version of fprintf which prepends DEBUG
References DEBUG_ENTRY, and fprintf().
Referenced by DumpCoolStack(), DumpHeatStack(), iso_radiative_recomb_effective(), iter_track::print_status(), qheat_init(), read_UTA_lines(), and Recomb_Seaton59().

| int dprintf | ( | const Output & | stream, |
| const char * | format, | ||
| ... | |||
| ) |
| double dsexp | ( | double | x | ) |
dsexp safe exponential function for doubles
| x |
References DEBUG_ENTRY, and DSEXP_LIMIT.
Referenced by FastVoigtH(), ga08_oH2_e(), ga08_oH2_H_b100(), ga08_pH2_e(), ga08_pH2_H_b100(), diatomics::H2_Level_low_matrix(), Hion_coll_ioniz_ratecoef(), hydro_vs_ioniz(), iso_satellite_update(), diatomics::mole_H2_LTE(), mole_partition_function(), setCollRate::operator()(), RT_continuum_shield_fcn_point(), RT_recom_effic(), and diatomics::SolveSomeGroundElectronicLevels().
| double FFmtRead | ( | const char * | chCard, |
| long int * | ipnt, | ||
| long int | last, | ||
| bool * | lgEOL | ||
| ) |
FFmtRead - the free-format number reader
| *chCard | string giving the line image |
| *ipnt | the index for the character in the string where we shall start |
| last | the number of characters in the string - do not search beyond it |
| *lgEOL | true if hit end of line with no number |
References DEBUG_ENTRY, fprintf(), ioQQQ, max_pow10, min(), min_pow10, pos_pow10, sign(), tolower(), and TotalInsanity().
Referenced by atmdat_LAMDA_readin(), Badnell_rec_init(), ContBandsCreate(), diatomics::GetIndices(), GetJenkins09(), GetMetalsDeplete(), diatomics::H2_Read_hminus_distribution(), diatomics::H2_ReadDissocEnergies(), diatomics::H2_ReadDissprob(), diatomics::H2_ReadEnergies(), diatomics::H2_ReadTransprob(), HyperfineCreate(), iso_recomb_setup(), bands_file::load(), LoadIsotopes(), FunctLAMDA::operator()(), t_mesh::p_ReadResolution(), ParseAbundances(), read_Helike_cross_sections(), read_SH98_He1_cross_sections(), and ReadCollisionRateTable().

| void fixit_base | ( | const char * | func, |
| const char * | file, | ||
| int | line, | ||
| const char * | reason | ||
| ) |
fixit set flag saying that this code needs attention, but is not broken, code is in service.cpp
References broke, DEBUG_ENTRY, Singleton< FixitList >::Inst(), t_broke::lgFixit, and FixitList::list.
Referenced by Fixit::Fixit().

| void FPRead | ( | istringstream & | iss, |
| const string & | s, | ||
| double & | value | ||
| ) |
References DEBUG_ENTRY, getChar(), max_pow10, min_pow10, pos_pow10, sign(), and UNLIKELY.
Referenced by FPRead(), and getTokenOptionalImpl().

| int fprintf | ( | const Output & | stream, |
| const char * | format, | ||
| ... | |||
| ) |
overloads to allow interception of output
References Output::fptr().
Referenced by abund_starburst(), AbundancesPrt(), AbundancesSet(), AbundancesTable(), t_PredCont::add(), addComment(), LinSv::addComponent(), LinSv::addComponentID(), addKeyword_dbl(), addKeyword_num(), addKeyword_txt(), AGN_He1_CS(), AGN_Hemis(), AtlasCompile(), atmdat_3body(), atmdat_CHIANTI_readin(), atmdat_dielrec_fe(), atmdat_LAMDA_readin(), atmdat_outer_shell(), atmdat_readin(), atmdat_STOUT_readin(), AtmospheresAvail(), Badnell_rec_init(), badprt(), BadRead(), bessel_y0(), bessel_y1(), bessel_yn(), C6cs123(), Ca20cs123(), cdCautions(), cdClock(), cdColm(), cdDrive(), cdErrors(), cdExecTime(), cdGetLineList(), cdH2_colden(), cdInit(), cdInput(), cdIonFrac(), cdLine_ip(), cdMain(), cdMemory(), cdNotes(), cdPrepareExit(), cdPrintCommands(), cdRead(), cdReasonGeo(), cdSPEC2(), cdSurprises(), cdTemp(), cdWarnings(), ChargTranPun(), ChargTranSumHeat(), check_data(), pseudo_cont::check_index_fatal(), band_emission::check_index_fatal(), check_LAMDA_comment(), check_mult_path(), t_mesh::CheckMesh(), CheckVal(), t_mole_local::chem_heat(), ChemImportance(), chi2_func(), CHIANTI_Upsilon(), chkCaHeps(), chMolBranch(), CloseSaveFiles(), cloudy(), CloudyPrintReference(), cnewton(), t_ADfA::coll_ion_wrapper(), collision_strength_VF01(), CollisSuppres(), Parser::CommandError(), conorm(), ConserveEnergy(), ContBandsCreate(), ContCreateMesh(), ContCreatePointers(), ContNegative(), ContRate(), ContSetIntensity(), ConvBase(), ConvCrossSect2CollStr(), ConvEdenIoniz(), ConvFail(), ConvInitSolution(), ConvIoniz(), ConvIterCheck(), ConvPresTempEdenIoniz(), ConvTempEdenIoniz(), CoolEvaluate(), CoolHeatError(), CoolHyperfine(), coolpr(), CoolSave(), CoolSum(), CoStarCompile(), CoStarInitialize(), CoStarListModels(), save_img_matrix::createImage_PPM(), CS_l_mixing(), database_readin(), DatabasePrintReference(), dBase_solve(), dBaseAbund(), dmpary(), doData(), doHeader(), doop(), Parser::doSetVar(), dprintf(), DumpAtmosphere(), DumpLine(), DynaEndZone(), DynaIonize(), DynaIterEnd(), DynaIterStart(), DynaNewStep(), DynaPrtZone(), DynaPunchTimeDep(), DynaSave(), DynaStartZone(), e1(), e1_scaled(), e2(), t_input::echo(), Parser::echo(), EchoModel(), eden_sum(), EdenError(), ElectronFractions(), ellpk(), t_debug::enter(), Parser::Error(), DataParser::errorAbort(), ErrorMessage(), esc_2side_base(), esc_CRDwing(), escmase(), expn(), extractLevels(), factorial(), fc2_scl(), Fe26cs123(), Parser::FFmtRead(), FFmtRead(), ffun(), ffun1(), FillExtraLymanLine(), FillJ(), find_arr(), find_solution(), t_LineSave::findline(), findspecies_validate(), fndneg(), fndstr(), fudge(), funjac(), GammaPrt(), GammaPrtRate(), GammaPrtShells(), gauss_legendre(), Energy::get(), get_total_abundance_ions(), Parser::getElement(), Parser::getFirstChunk(), Parser::getFirstChunkRaw(), GetFracPop(), GetHelikeCollisionStrength(), GetHlikeCollisionStrength(), band_cont::getInten(), GetJenkins09(), getLevelsGeneric(), Parser::getLineID(), GetLineRec(), GetMetalsDeplete(), Parser::getNumberCheckAlwaysLogLim(), GetOptColDen(), GetOptLineInt(), GetOptTemp(), Parser::getPairs(), t_cpu_i::getPathList(), GetPotValues(), GetProbDistr_HighLimit(), GetProbDistr_LowLimit(), getSpeciesGeneric(), Parser::getSymbol(), getTransition(), diatomics::GetXColden(), GrainCharge(), GrainChargeTemp(), GrainCollHeating(), GrainDrift(), GrainDrive(), GrainsInit(), GrainTemperature(), GravitationalPressure(), grid_do(), GridCompile(), GridRetrieveXSPECData(), gridXspec(), GrnStdDpth(), GrnVryDpth(), H21_cm_pops(), diatomics::H2_Colden(), diatomics::H2_CollidRateEvalAll(), diatomics::H2_CollidRateRead(), diatomics::H2_Cooling(), diatomics::H2_Level_low_matrix(), diatomics::H2_LevelPops(), diatomics::H2_ParseSave(), diatomics::H2_Prt_column_density(), diatomics::H2_Prt_Zone(), diatomics::H2_PrtDepartCoef(), diatomics::H2_Punch_line_data(), diatomics::H2_PunchDo(), diatomics::H2_RadPress(), diatomics::H2_Read_hminus_distribution(), diatomics::H2_Read_LTE_cooling_per_H2(), diatomics::H2_ReadDissocEnergies(), diatomics::H2_ReadDissprob(), diatomics::H2_ReadEnergies(), diatomics::H2_ReadTransprob(), diatomics::H2_Reset(), diatomics::H2_X_coll_rate_evaluate(), H_Einstein_A_log10(), H_photo_cs_log10(), HaardtMadauCompile(), HCSAR_interp(), HCTIon(), HCTRecom(), He2cs123(), he_1trans(), HeatSum(), helike_energy(), Parser::help(), highen(), HomogeneousSource(), t_ADfA::hpfit(), Hydcs123(), hydro_energy(), HydroEinstA(), HydroLevel(), HydroRecCool(), HyperfineCreate(), hypho(), IncidentContinuumHere(), load_balance::init(), diatomics::init(), t_mole_global::init(), t_yield::init_yield(), InitEmissivities(), InitGrid(), InitIndexArrays(), InitSimPostparse(), InterpolateGridCoStar(), InterpolateModel(), InterpolateModelCoStar(), InterpolateRectGrid(), inv_ufunct(), ion_photo(), ion_recom_calculate(), ion_recomb(), ion_recombAGN(), ion_trim(), ion_trim2(), ion_wrapper(), IonHelium(), IonHydro(), IonNelem(), ipContEnergy(), ipLineEnergy(), ipoint(), ipShells(), iso_cascade(), iso_collide(), iso_continuum_lower(), iso_cool(), iso_create(), iso_get_collision_strength(), iso_ionize_recombine(), iso_level(), iso_photo(), iso_prt_pops(), iso_radiative_recomb(), iso_radiative_recomb_effective(), iso_recomb_setup(), iso_renorm(), iso_set_ion_rates(), iso_solve(), iso_update_num_levels(), iter_end_check(), IterEnd(), IterRestart(), IterStart(), KhaireSrianandCompile(), Kurucz79Compile(), t_debug::leave(), lfactorial(), lgCheckMonitors(), lgCompileAtmosphere(), lgConvTemp(), lgCoolNetConverge(), lgElemsConserved(), lgNetEdenSrcSmall(), lgNucleiConserved(), lgReactBalance(), lgReadAtmosphereHead(), lgReadAtmosphereTail(), lgStatesConserved(), lgValidModel(), LimitSh(), lindst(), lines(), lines_continuum(), lines_general(), lines_helium(), lines_hydro(), lines_iron_Ka(), lines_table(), LineStackCreate(), bands_file::load(), LoadIsotopes(), main(), LinSv::makeBlend(), MakeInputLine(), map_do(), maybeNumber(), mc_escape(), t_mean::MeanIon(), mie_auxiliary(), mie_cs(), mie_find_slope(), mie_next_line(), mie_read_double(), mie_read_long(), mie_read_mix(), mie_read_ocn(), mie_read_opc(), mie_read_realnum(), mie_read_rfi(), mie_read_szd(), mie_repair(), mie_step(), mie_write_opc(), MihalasCompile(), molcol(), mole_check_reverse_reactions(), mole_cmp_num_in_out_reactions(), mole_create_react(), mole_dominant_rates(), mole_eval_balance(), mole_generate_isotopologue_reactions(), mole_h2_grain_form(), diatomics::mole_H2_LTE(), mole_h_rate_diagnostics(), mole_h_reactions(), mole_print_species_reactions(), mole_rk_bigchange(), mole_save(), mole_solve(), mole_system_error(), mole_update_rks(), mole_update_species_cache(), my_Integrand_VF01_E< P >::my_Integrand_VF01_E(), MyAssert(), Ne10cs123(), newreact(), newspecies(), newton_step(), Parser::NoNumb(), OpacityAddTotal(), OpacityCreate1Element(), OpacityCreateAll(), OpacityCreateReilMan(), setCollRate::operator()(), Atom_LevelN::operator()(), FunctLAMDA::operator()(), optimize_do(), optimize_func(), optimize_phymir(), t_cpu_i::p_assertValidPath(), phymir_state< X, Y, NP, NSTR >::p_execute_job(), Flux::p_InternalFluxUnit(), t_gaunt::p_read_table(), t_mesh::p_ReadResolution(), EnergyEntry::p_set_ip(), t_mesh::p_SetupMesh(), DataParser::p_showLocation(), parse_chemical(), parse_reaction(), parse_save_average(), Parse_Save_Line_RT(), parse_species_label(), parse_udfa(), ParseAbsMag(), ParseAbundances(), ParseAge(), ParseAgn(), ParseAperture(), ParseBackgrd(), ParseBlackbody(), ParseBremsstrahlung(), ParseChemistry(), ParseCMB(), ParseCommands(), ParseCompile(), ParseConstant(), ParseCoronal(), ParseCosmicRays(), ParseCosmology(), ParseCovering(), ParseCrashDo(), ParseDarkMatter(), ParseDatabase(), ParseDatabaseH2(), ParseDatabaseISO(), ParseDielectronic(), ParseDiffuse(), ParseDLaw(), ParseDont(), ParseDynaTime(), ParseDynaWind(), ParseElement(), ParseEnergy(), ParseExtinguish(), ParseF_nu(), ParseFail(), ParseFill(), ParseFluc(), ParseForceTemperature(), ParseGlobule(), ParseGrain(), ParseGravity(), ParseGrid(), ParseHDEN(), ParseHeLike(), ParseHExtra(), ParseHydrogen(), ParseIlluminate(), ParseInit(), ParseIntensity(), ParseInterp(), ParseIonPar(), ParseLaser(), ParseLineList(), ParseLuminosity(), ParseMagnet(), ParseMap(), ParseMetal(), ParseMonitorResults(), ParseNorm(), ParseNumber(), ParseOptimize(), ParsePGrains(), ParsePhi(), ParsePowerlawContinuum(), ParsePrint(), ParseQH(), ParseRadius(), ParseRangeOption(), ParseRatio(), ParseSave(), ParseSet(), ParseSpecies(), ParseSphere(), ParseStop(), ParseTable(), ParseTLaw(), ParseTolerance(), ParseTrace(), ParseTurbulence(), PlanckIntegral(), plot_sparsity(), pnegopc(), PntForLine(), PressureChange(), PresTotCurrent(), bad_assert::print(), print_delimiter(), print_emline_fine(), iter_track::print_history(), t_cpu_i::PrintBacktrace(), PrintCenterLine(), t_cpu_i::printDataPath(), PrintE71(), PrintE82(), PrintE93(), Parser::PrintLine(), PrintLineDataHeader(), PrintRates(), PrintRatio(), PrintShortZero(), PrintSpectrum(), prme(), process_output(), LinSv::prt(), t_physconst::prt_constants(), prt_constants(), prt_header_cols(), prt_line_err(), prt_line_inlist(), prt_LineLabels(), prt_smooth_predictions(), prt_trans_opc_debug(), prt_wl(), PrtAllTau(), PrtColumns(), PrtComment(), PrtElem(), PrtFinal(), PrtHeader(), PrtHydroTrace1(), PrtHydroTrace1a(), isotope::prtIso(), isotope::prtIsoPairs(), PrtLinePres(), PrtLineSum(), prtLineType(), PrtMacros(), PrtMeanIon(), prtmet(), PrtOneMonitor(), prtPunOpacSummary(), t_prt_matrix::prtRates(), PrtTwoPhotonEmissCoef(), PrtZone(), punchFITS_EnergyHeader(), punchFITS_GenericHeader(), punchFITS_ParamData(), punchFITS_ParamHeader(), punchFITS_PrimaryHeader(), punchFITS_SpectraData(), punchFITS_SpectraHeader(), punchFITSimg_ExtensionHeader(), punchFITSimg_PrimaryHeader(), qheat(), qintr(), r1mach(), t_ADfA::rad_rec(), radius_first(), radius_increment(), radius_next(), RauchCompile(), RauchInitialize(), RauchReadMPP(), read_data(), read_Helike_cross_sections(), read_Hummer_Storey(), read_level2_lines(), read_mewe_gbar(), read_SH98_He1_cross_sections(), read_UTA_lines(), t_input::readarray(), ReadBadnellAIData(), Parser::readLaw(), Parser::readList(), ReadTable(), RebinQHeatResults(), rec6j(), t_conv::register_(), renorm_solution(), RT_continuum(), RT_continuum_shield_fcn(), RT_DestProb(), RT_diffuse(), RT_line_all(), RT_line_all_escape(), RT_line_driving(), RT_line_escape(), RT_line_one_fine(), RT_line_one_tau_reset(), RT_line_one_tauinc(), RT_line_pumping(), RT_OTS(), RT_OTS_AddLine(), RT_OTS_ChkSum(), RT_OTS_PrtRate(), RT_recom_effic(), RT_tau_inc(), RT_tau_init(), RT_tau_reset(), RTesc_lya_1side(), S2Aul(), SanityCheck(), SanityCheckBegin(), SanityCheckGaunt(), Save1Line(), Save1LineData(), save_average(), save_DT(), save_line(), Save_Line_RT(), save_opacity(), SaveAllSpeciesLabelsLevels(), SaveDo(), saveFITSfile(), SaveGaunts(), SaveGrid(), SaveHeat(), SaveLineData(), SaveLineIntensity(), SaveLineStuff(), SaveResults(), SaveSpecial(), SaveSpecies(), SaveSpeciesBands(), SaveSpeciesHeader(), SaveSpeciesLines(), SaveSpeciesOne(), SaveSpeciesOptDep(), SaveSpeciesPseudoCont(), ScaleAllDensities(), ScanProbDistr(), search_limit(), SecIoniz(), Energy::set(), set_weighting(), set_xIntensity(), setIsoNelemFlag(), SetLimits(), setProperties(), t_prt_matrix::setSpecies(), GroupMap::setup(), setXtraRatesO1(), Parser::showLocation(), ShowMe(), size_distr(), solve_system(), diatomics::SolveExcitedElectronicLevels(), solveions(), speciesCheck(), speciesOff(), spectral_to_chemical(), spline_cubic_set(), Split(), StandardEnergyUnit(), StandardFluxUnit(), StarburstCompile(), StarburstInitialize(), states_nelemfill(), stepDensity(), StoutCollRate(), StuffCommand(), StuffComment(), pseudo_cont::sumBand(), band_emission::sumBand(), SumDensities(), t_ADfA::t_ADfA(), t_physconst::t_physconst(), DepthTable::tabval(), TempChange(), TempInterp(), test_cdTemp_molecules(), test_expn(), test_isMolecule(), tfidle(), timestep_next(), TlustyCompile(), TotalInsanity(), totlin(), trim_levels(), uderiv(), ufunct(), UpdatePot(), UpdateUTAs(), validate_magic_number_1arg(), validate_magic_number_3arg(), t_mesh::ValidateEdges(), vary_input(), DataParser::warning(), WernerCompile(), WMBASICCompile(), WriteASCIIData(), WriteASCIIHead(), XERBLA(), xerror_(), y0b01(), Yfunc(), zero(), zoneDensity(), and ZoneStart().

| double fudge | ( | long int | ipnt | ) |
fudge enter fudge factors, or some arbitrary number, with fudge command return value is the fudge factor fudge(-1) queries the routine for the number of fudge parameters that were entered, zero returned if none
| ipnt | integer saying which of the possible numbers on the fudge command to use - 0 would be the first |
References cdEXIT, DEBUG_ENTRY, EXIT_FAILURE, fprintf(), t_fudgec::fudgea, fudgec, ioQQQ, t_fudgec::lgFudgeUsed, and t_fudgec::nfudge.
Referenced by GrainChargeTemp(), InitEmissivities(), and PresTotCurrent().

|
inline |
| void IntRead | ( | istringstream & | iss, |
| const string & | s, | ||
| long long & | value | ||
| ) |
References DEBUG_ENTRY, getChar(), and sign().
Referenced by getTokenOptionalImpl(), and IntRead().

| void IntRead | ( | istringstream & | iss, |
| const string & | s, | ||
| unsigned long long & | value | ||
| ) |
| long ipow | ( | long | , |
| long | |||
| ) |
| void MyAssert | ( | const char * | file, |
| int | line, | ||
| const char * | comment | ||
| ) |
| long nMatch | ( | const char * | chKey, |
| const char * | chCard | ||
| ) |
nMatch determine whether match to a keyword occurs on command line, return value is 0 if no match, and position of match within string if hit
| *chKey | |
| *chCard |
References ASSERT, DEBUG_ENTRY, NULL, and strstr_s().
Referenced by Parser::nMatch1(), ParseGrain(), StandardEnergyUnitNoAbort(), StandardFluxUnit(), and vary_input().

| double plankf | ( | long int | ip | ) |
plankf evaluate Planck function for any cell at current electron temperature
| ip |
References t_mesh::anu(), t_rfield::ContBoltz, DEBUG_ENTRY, POW2, and rfield.
Referenced by SaveDo().

| double powi | ( | double | , |
| long | int | ||
| ) |
powi raise x to integer power
References DEBUG_ENTRY, and is_odd().
Referenced by bessel_jn(), CollisSuppres(), ContCreatePointers(), CS_PercivalRichards78(), DebyeDeriv(), expn(), GrainCharge(), H21_cm_pops(), t_ADfA::H_rad_rec(), highen(), Hion_coll_ioniz_ratecoef(), hrii_log(), hydro_transprob(), hydro_transprob_collapsed_to_collapsed(), HydroRecCool(), InitEmissivities(), iso_rad_rec_cooling_extra(), iso_state_lifetime(), MolDissocCrossSection(), ParseBackgrd(), PlanckIntegral(), pow(), powpq(), PrtComment(), rayleh(), S2Aul(), SaveSpecial(), setXtraRatesFe2(), size_distr(), and t_hydro_tbl::tp().

| double powpq | ( | double | x, |
| int | p, | ||
| int | q | ||
| ) |
powpq raise x to rational power p/q
References DEBUG_ENTRY, pow(), and powi().
Referenced by atmdat_dielrec_fe(), ContSetIntensity(), CS_l_mixing_PS64(), CS_l_mixing_PS64_expI(), CS_l_mixing_VOS12(), da(), eeBremsCooling(), eeBremsSpectrum(), elec_esc_length(), ffun1(), GetHelikeCollisionStrength(), GrainScreen(), GrainsInit(), H21cm_electron(), he_1trans(), Hydcs123(), hydro_Fujimoto_deexcit(), hydro_vanRegemorter_deexcit(), hydro_vs_coll_str(), hydro_vs_deexcit(), hydro_vs_ioniz(), ion_recom_calculate(), iso_collide(), iso_continuum_lower(), iso_get_collision_strength(), iso_radrecomb_from_cross_section(), iso_satellite_update(), lgCheckMonitors(), lgValidModel(), mole_partition_function(), my_Integrand_VF01_E< P >::my_Integrand_VF01_E(), OpacityCreateAll(), PrtZone(), qheat_init(), t_ADfA::rec_lines(), Recomb_Seaton59(), RT_stark(), X1Int(), X2Int(), and Yan_H2_CS().

| void PrintE71 | ( | FILE * | , |
| double | |||
| ) |
print with 1p,e8.1 format onto stream FILE
References DEBUG_ENTRY, exp10(), fprintf(), and frac().
Referenced by PrtFinal().

| void PrintE82 | ( | FILE * | , |
| double | |||
| ) |
print with 1p,e8.2 format onto stream FILE all are located in printe82.c
References DEBUG_ENTRY, exp10(), fprintf(), and frac().
Referenced by AbundancesSet(), IonHydro(), PrtAllTau(), PrtFinal(), and PrtHeader().

| void PrintE93 | ( | FILE * | , |
| double | |||
| ) |
print with 1p,e9.3 format onto stream FILE
References DEBUG_ENTRY, exp10(), fprintf(), and frac().
Referenced by HydroLevel(), PrtAllTau(), PrtFinal(), PrtHeader(), PrtHydroTrace1a(), PrtZone(), and save_opacity().

| double qg32 | ( | double | , |
| double | , | ||
| double(*)(double) | |||
| ) |
32 point gaussian quadrature integration
| xl | lower limit to integration |
| xu | - upper limit to integration |
| (*fct) | - pointer to routine to be integrated, arg is x val |
References DEBUG_ENTRY.
Referenced by AngerJ(), CS_ThermAve_PR78(), iso_radrecomb_from_cross_section(), Recomb_Seaton59(), and SanityCheckBegin().
| bool read_whole_line | ( | string & | chLine, |
| FILE * | ioIN | ||
| ) |
read_whole_line - safe version of fgets - read an arbitrary length line into C++ string, returns false and an empty string if it cannot read a line
| string& | chLine - C++ string where the line image will be stored |
| FILE | *ioIN a previously opened file handle, will read from here |
References DEBUG_ENTRY, and NULL.
Referenced by atmdat_LAMDA_readin(), Badnell_rec_init(), cdMain(), ContBandsCreate(), CoStarInitialize(), GetJenkins09(), GetMetalsDeplete(), diatomics::H2_CollidRateRead(), diatomics::H2_Read_hminus_distribution(), diatomics::H2_Read_LTE_cooling_per_H2(), diatomics::H2_ReadDissocEnergies(), diatomics::H2_ReadDissprob(), diatomics::H2_ReadEnergies(), diatomics::H2_ReadTransprob(), HyperfineCreate(), t_yield::init_yield(), iso_recomb_setup(), lgReadAtmosphereHead(), bands_file::load(), LoadIsotopes(), mie_next_line(), t_mesh::p_ReadResolution(), ParseAbundances(), ParseInitFile(), RauchInitialize(), read_Helike_cross_sections(), read_level2_lines(), read_mewe_gbar(), diatomics::Read_Mol_Diss_cross_sections(), read_SH98_He1_cross_sections(), read_UTA_lines(), ReadCollisionRateTable(), StarburstInitialize(), validate_magic_number_1arg(), and validate_magic_number_3arg().
| istream& SafeGetline | ( | istream & | is, |
| string & | t | ||
| ) |
Referenced by CloudyPrintReference(), and DatabasePrintReference().
sexp safe exponential function
References DEBUG_ENTRY, and SEXP_LIMIT.
Referenced by atmdat_dielrec_fe(), atom_level2(), Badnell_DR_rate_eval(), ChargTranEval(), ColStrGBar(), extin(), ffun1(), GetAveVelocity(), t_rfield::getCoarseTransCoef(), GetDopplerWidth(), GrnStdDpth(), H21_cm_pops(), H21cm_electron(), diatomics::H2_CollidRateEvalAll(), diatomics::H2_LevelPops(), H2_vib_dist(), HCTRecom(), highen(), hmrate4(), diatomics::init(), ion_recom_calculate(), IterEnd(), IterRestart(), IterStart(), lines_continuum(), mole_h2_grain_form(), mole_h_reactions(), ParseAgn(), PrtFinal(), RT_continuum(), SaveDo(), and shieldFederman().
| double sexp | ( | double | x | ) |
References DEBUG_ENTRY, and SEXP_LIMIT.
| void ShowMe | ( | void | ) |
print comment asking to show output to me
References cdCautions(), cdPrintCommands(), cdWarnings(), t_warnings::chCaunln, t_warnings::chWarnln, conv, t_hextra::cryden, DEBUG_ENTRY, findspecieslocal(), fprintf(), h2, hextra, input, Singleton< t_version >::Inst(), ioQQQ, t_input::lgInitPresent, t_conv::nTeFail, NULL, t_ran::print_seed(), ran, warnings, and molezone::xFracLim.
Referenced by BadRead(), ConserveEnergy(), ContSetIntensity(), ConvEdenIoniz(), ConvFail(), ConvTempEdenIoniz(), CoolEvaluate(), coolpr(), dBase_solve(), escmase(), GetFracPop(), GrainCharge(), diatomics::H2_ReadTransprob(), HeatSum(), ipoint(), iso_level(), iso_radiative_recomb(), iter_end_check(), lgCheckMonitors(), lines(), MyAssert(), PresTotCurrent(), PrintRates(), prt_smooth_predictions(), PrtComment(), radius_first(), RT_continuum(), RT_line_escape(), RT_tau_init(), SanityCheckBegin(), SaveDo(), TotalInsanity(), and zoneDensity().

| size_t sncatf | ( | char * | buf, |
| size_t | bufSize, | ||
| const char * | fmt, | ||
| ... | |||
| ) |
References strnlen().
Referenced by diatomics::H2_ParseSave(), parse_save_average(), and ParseSave().

| size_t sncatf | ( | ostringstream & | str, |
| const char * | fmt, | ||
| ... | |||
| ) |
References DEBUG_ENTRY.
| void Split | ( | const string & | str, |
| const string & | sep, | ||
| vector< string > & | lst, | ||
| split_mode | mode | ||
| ) |
Split: split a string into substrings using "sep" as separator
References cdEXIT, DEBUG_ENTRY, EXIT_FAILURE, fprintf(), ioQQQ, SPM_KEEP_EMPTY, and SPM_STRICT.
Referenced by cdMain(), HyperfineCreate(), t_cpu_i::initPath(), and t_version::t_version().

| void spsort | ( | realnum | x[], |
| long int | n, | ||
| long int | iperm[], | ||
| int | kflag, | ||
| int * | ier | ||
| ) |
spsort netlib routine to sort array returning sorted indices
| x[] | input array to be sorted |
| n | number of values in x |
| iperm[] | permutation output array |
| kflag | flag saying what to do - 1 sorts into increasing order, not changing |
| kflag | the original routine |
| *ier | error condition, should be 0 |
References DEBUG_ENTRY.
Referenced by CoolSave(), diatomics::H2_PunchDo(), PrintSpectrum(), PrtLinePres(), SanityCheckBegin(), and SaveHeat().
| size_t strnlen | ( | const char * | s, |
| size_t | maxlen | ||
| ) |
Referenced by sncatf().
| void TestCode | ( | void | ) |
TestCode set flag saying that test code is in place
References DEBUG_ENTRY, and lgTestCodeCalled.
| NORETURN void TotalInsanity | ( | void | ) |
TotalInsanity general error handler for something that cannot happen, exits
References cdEXIT, cpu, DEBUG_ENTRY, EXIT_FAILURE, fprintf(), t_cpu_i::GenerateBacktrace(), t_cpu::i(), ioQQQ, NULL, and ShowMe().
Referenced by AbundancesPrt(), multi_arr< StoutColls, 2 >::alloc(), atmdat_CHIANTI_readin(), atmdat_LAMDA_readin(), atmdat_readin(), avg_shield(), Badnell_rec_init(), t_gaunt::brems_cool(), t_gaunt::brems_opac(), t_gaunt::brems_rt(), cdInit(), cdMain(), CHIANTI_Upsilon(), t_ADfA::coll_ion_wrapper(), CollisSuppres(), conorm(), ContSetIntensity(), ConvInitSolution(), ConvIterCheck(), ConvTempEdenIoniz(), CoolEvaluate(), CoolSave(), cross_section(), t_hydro_tbl::cs(), CSresolver(), database_readin(), dBase_solve(), dBaseUpdateCollCoeffs(), DebyeDeriv(), DynaPunchTimeDep(), DynaSave(), EdenChange(), F21_mx(), fc2(), FFmtRead(), multi_geom< d, MEM_LAYOUT_VAL >::finalize(), FindIndex(), t_LineSave::findline(), flxCell(), ForbiddenAuls(), ForcePass(), get_iso_statw(), GetHelikeCollisionStrength(), GetHlikeCollisionStrength(), getIntenTypeStr(), GrainChargeTemp(), GrainMakeDiffuse(), GravitationalPressure(), GrnStdDpth(), H21_cm_pops(), diatomics::H2_LevelPops(), diatomics::H2_Read_LTE_cooling_per_H2(), HaardtMadauInterpolate(), he_1trans(), helike_quantum_defect(), diatomics::init(), init_seed(), t_yield::init_yield(), InterpolateGridCoStar(), InterpolateModel(), InterpolateRectGrid(), irsl2ind(), iso_assign_quantum_numbers(), iso_create(), iso_cross_section(), iso_get_collision_strength(), iso_get_total_num_levels(), iso_radrecomb_from_cross_section(), iter_end_check(), IterEnd(), lgCheckMonitors(), DataParser::lgEODMarker(), lgReadAtmosphereTail(), lines(), t_mole_global::make_species(), t_mean::MeanIon(), mie_auxiliary(), mie_auxiliary2(), mie_cs_size_distr(), mie_read_mix(), mie_repair(), mie_write_opc(), mole_effects(), mole_generate_isotopologue_reactions(), mole_h_reactions(), my_Integrand_VF01_E< P >::my_Integrand_VF01_E(), Opacity_iso_photo_cs(), Atom_LevelN::operator()(), optimize_do(), phymir_state< X, Y, NP, NSTR >::p_barrier(), phymir_state< X, Y, NP, NSTR >::p_execute_job(), DataParser::p_isComment(), t_gaunt::p_setup_brems(), t_ran::p_u64(), pah2_fun(), pah3_fun(), ParseBlackbody(), ParseCosmology(), ParseCrashDo(), ParseDatabaseH2(), ParseDatabaseISO(), ParseGrain(), ParseTable(), PrintSpectrum(), PrtColumns(), PrtComment(), PrtFinal(), PrtMeanIon(), radius_first(), radius_next(), RauchInitialize(), read_SH98_He1_cross_sections(), read_UTA_lines(), ReadBadnellAIData(), rfield_opac_alloc(), RT_continuum(), RT_continuum_shield_fcn_point(), RT_OTS_ChkSum(), save_average(), save_DT(), SaveDo(), SaveFilesInit(), SaveSpecies(), SaveSpeciesPseudoCont(), sg(), size_distr(), StarburstInitialize(), states_nelemfill(), Integrator< Integrand, Method >::sum(), VecIntegrator< Integrand, Method >::sum(), SumDensities(), t_ran::t_ran(), tbl_fun(), tfidle(), timestep_next(), TlustyInterpolate(), TotalInsanityAsStub(), vary_input(), zoneDensity(), and ZoneStart().

| void trimTrailingWhiteSpace | ( | string & | str | ) |
| void trimTrailingWhiteSpace | ( | char * | str | ) |
| void trimWhiteSpace | ( | string & | str | ) |
Referenced by cdMain().
| void uncaps | ( | char * | chCard | ) |
uncaps convert input command line (through eol) to all lowercase
| chCard | - line image as string of characters |
References DEBUG_ENTRY, and tolower().
Referenced by atmdat_CHIANTI_readin(), atmdat_STOUT_readin(), and db_basename_to_spectral().

| void uncaps | ( | string & | chCard | ) |
Referenced by exp10i(), FFmtRead(), and FPRead().
Referenced by exp10i(), FFmtRead(), and FPRead().
| const double neg_pow10[] |
Referenced by exp10i().
| const double pos_pow10[] |
Referenced by exp10i(), FFmtRead(), and FPRead().