Cloudy Data Archive|
Cloudy
Spectral Synthesis Code for Astrophysics
|
#include "cddefines.h"#include "phycon.h"#include "rt.h"#include "dense.h"#include "pressure.h"#include "trace.h"#include "conv.h"#include "pressure_change.h"#include "thermal.h"#include "geometry.h"#include "grainvar.h"#include "grains.h"
Functions | |
| void | ConvPresTempEdenIoniz () |
| void ConvPresTempEdenIoniz | ( | ) |
ConvPresTempEdenIoniz solve for current pressure, calls PressureChange, ConvTempEdenIoniz, called by cloudy
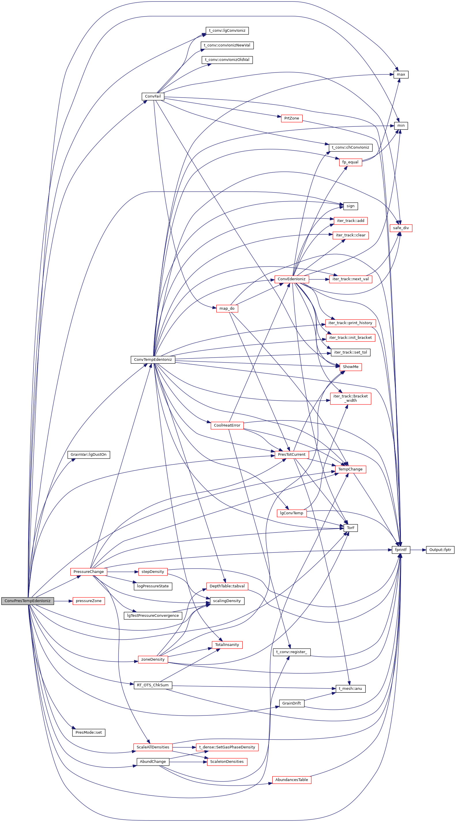
References AbundChange(), t_dense::chDenseLaw, conv, ConvFail(), ConvTempEdenIoniz(), DEBUG_ENTRY, dense, t_dense::eden, t_geometry::FillFac, fnzone, fprintf(), t_dense::gas_phase, geometry, GrainDrift(), gv, t_conv::hist_pres_current, t_conv::hist_pres_density, t_conv::hist_pres_error, t_conv::hist_pres_nzone, ioQQQ, ipHYDROGEN, iteration, t_conv::lgConvEden, t_conv::lgConvIoniz(), t_conv::lgConvPops, t_conv::lgConvPres, t_conv::lgConvTemp, GrainVar::lgDustOn(), t_conv::lgFirstSweepThisZone, GrainVar::lgGrainPhysicsOn, t_conv::lgLastSweepThisZone, t_pressure::lgPressureInitialSpecified, t_trace::lgTrace, max(), MAX2, t_conv::MaxFractionalDensityStepPerIteration, min(), MIN2, t_conv::nPres2Ioniz, t_trace::nTrConvg, nzone, phycon, solverState::press, pressure, PressureChange(), pressureZone(), PresTotCurrent(), t_pressure::PresTotlCurr, t_pressure::PresTotlError, t_conv::register_(), RT_OTS_ChkSum(), ScaleAllDensities(), scalingDensity(), PresMode::set(), sign(), SMALLFLOAT, t_phycon::te, TempChange(), thermal, t_thermal::thist, t_thermal::tlowst, TorF(), trace, and zoneDensity().
Referenced by AGN_Hemis(), cloudy(), and ConvInitSolution().
