Cloudy Data Archive|
Cloudy
Spectral Synthesis Code for Astrophysics
|
#include "module.h"

Go to the source code of this file.
Classes | |
| struct | t_rt |
Macros | |
| #define | DEST0 SMALLFLOAT |
Typedefs | |
| typedef void(* | linefunc )(const TransitionProxy &t, bool lgShield_this_zone, realnum pestrk, realnum DopplerWidth) |
Enumerations | |
| enum | { LINE_CONT_SHIELD_PESC = 1, LINE_CONT_SHIELD_FEDERMAN, LINE_CONT_SHIELD_FEDERMAN_BUG, LINE_CONT_SHIELD_FERLAND, LINE_CONT_SHIELD_RODGERS, LINE_CONT_SHIELD_INTEGRAL } |
Functions | |
| void | RT_line_one_escape (const TransitionProxy &t, bool lgShield_this_zone, realnum pestrk, realnum DopplerWidth) |
| void | RT_line_one_fine (const TransitionProxy &t, bool lgShield_this_zone, realnum pestrk, realnum DopplerWidth) |
| void | RT_fine_clear () |
| void | RT_line_all (linefunc line_one) |
| void | RT_line_all_escape (realnum *error) |
| double | RT_line_driving (void) |
| double | RT_continuum_shield_fcn (const TransitionProxy &t, bool lgShieldThisZone, double dTau) |
| void | RT_diffuse (void) |
| void | RT_continuum (void) |
| void | RT_OTS (void) |
| void | RT_OTS_AddLine (double ots, long int ip) |
| void | RT_OTS_Update (double *SumOTS) |
| void | RT_OTS_Zero (void) |
| void | RT_OTS_ChkSum (long int ipPnt) |
| void | RT_line_one_tauinc (const TransitionProxy &t, long int mas_species, long int mas_ion, long int mas_hi, long int mas_lo, realnum DopplerWidth) |
| void | RT_tau_init (void) |
| void | RT_line_one_tau_reset (const TransitionProxy &t) |
| void | RT_tau_reset (void) |
| void | RT_tau_inc (void) |
| void | RT_OTS_PrtRate (double weak, int chFlag) |
| double | RT_recom_effic (long int ip) |
| void | RT_stark (void) |
| double | RT_EscLVG (double tau, double sigma) |
| void | prt_trans_opc_debug (const char *LineGroup, const TransitionProxy &t) |
Variables | |
| t_rt | rt |
| #define DEST0 SMALLFLOAT |
DEST0 is the smallest destruction probability to return in high metallicity models
Referenced by RT_OTS(), and RTesc_lya_1side().
| typedef void(* linefunc)(const TransitionProxy &t, bool lgShield_this_zone, realnum pestrk, realnum DopplerWidth) |
| anonymous enum |
| void prt_trans_opc_debug | ( | const char * | LineGroup, |
| const TransitionProxy & | t | ||
| ) |
References t_elementnames::chElementSym, TransitionProxy::chLabel(), dense, elementnames, TransitionProxy::Emis(), fprintf(), TransitionProxy::Hi(), ioQQQ, EmissionProxy::TauCon(), EmissionProxy::TauIn(), EmissionProxy::TauTot(), and t_dense::xIonDense.

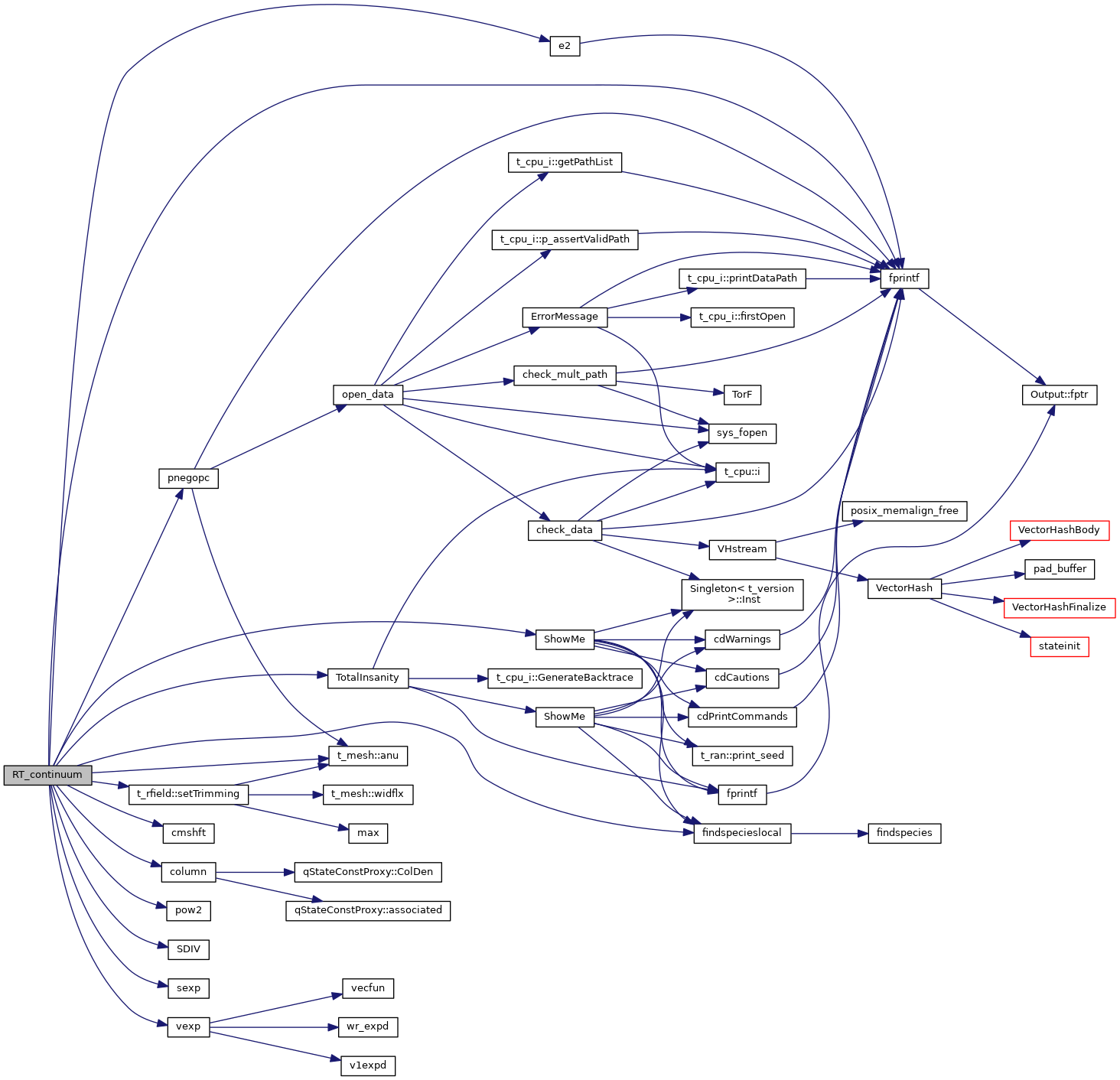
| void RT_continuum | ( | void | ) |
RT_continuum attenuation of diffuse and beamed continua
References t_mesh::anu(), ASSERT, cdEXIT, t_rfield::chContLabel, t_rfield::chLineLabel, cmshft(), column(), t_rfield::ConEmitLocal, t_rfield::ConEmitOut, t_rfield::ConEmitReflec, t_rfield::ConInterOut, t_rfield::ConRefIncid, t_rfield::convoc, cosmology, t_hextra::CrsSecNeutron, DEBUG_ENTRY, dense, t_radius::depth, t_rfield::DiffuseEscape, t_geometry::DirectionalCosin, t_radius::drad, t_radius::drad_x_fillfac, t_radius::dRadSign, t_radius::dVolOutwrd, e2(), t_opac::E2TauAbsFace, t_opac::E2TauAbsOut, t_rfield::EnergyDiffCont, t_rfield::EnergyIncidCont, EXIT_FAILURE, t_opac::ExpmTau, t_opac::ExpZone, t_iso_sp::fb, findspecieslocal(), fixit, t_rfield::flux, t_rfield::flux_beam_const, t_rfield::flux_beam_time, t_rfield::flux_isotropic, t_rfield::flux_total_incident, fprintf(), t_dense::gas_phase, geometry, hextra, ioQQQ, ipH_LIKE, ipHYDROGEN, t_rfield::ipPlasma, iso_sp, iteration, t_trace::lgConBug, t_cosmology::lgDo, t_hextra::lgNeutrnHeatOn, t_opac::lgOpacNeg, t_opac::lgScatON, t_geometry::lgSphere, t_trace::lgTrace, MAX2, t_rfield::nflux, nzone, t_rfield::OccNumbContEmitOut, t_rfield::OccNumbDiffCont, t_rfield::OccNumbIncidCont, opac, t_opac::opacity_abs, t_opac::opacity_sct, t_rfield::otscon, t_rfield::otslin, t_rfield::outlin, t_rfield::outlin_noplot, pnegopc(), POW2, pow2(), t_radius::r1r0sq, radius, t_radius::Radius, t_rfield::reflin, rfield, t_radius::rinner, SDIV(), t_rfield::setTrimming(), sexp(), ShowMe(), SMALLFLOAT, t_rfield::SummedCon, t_rfield::SummedDif, t_rfield::SummedOcc, t_opac::TauAbsFace, t_opac::TauAbsGeo, t_opac::TauAbsTotal, t_opac::TauScatFace, t_opac::TauScatGeo, t_opac::TauTotalGeo, t_opac::tmn, TotalInsanity(), t_hextra::totneu, trace, vexp(), t_rfield::vexp_arg, and t_dense::xIonDense.
Referenced by cloudy().

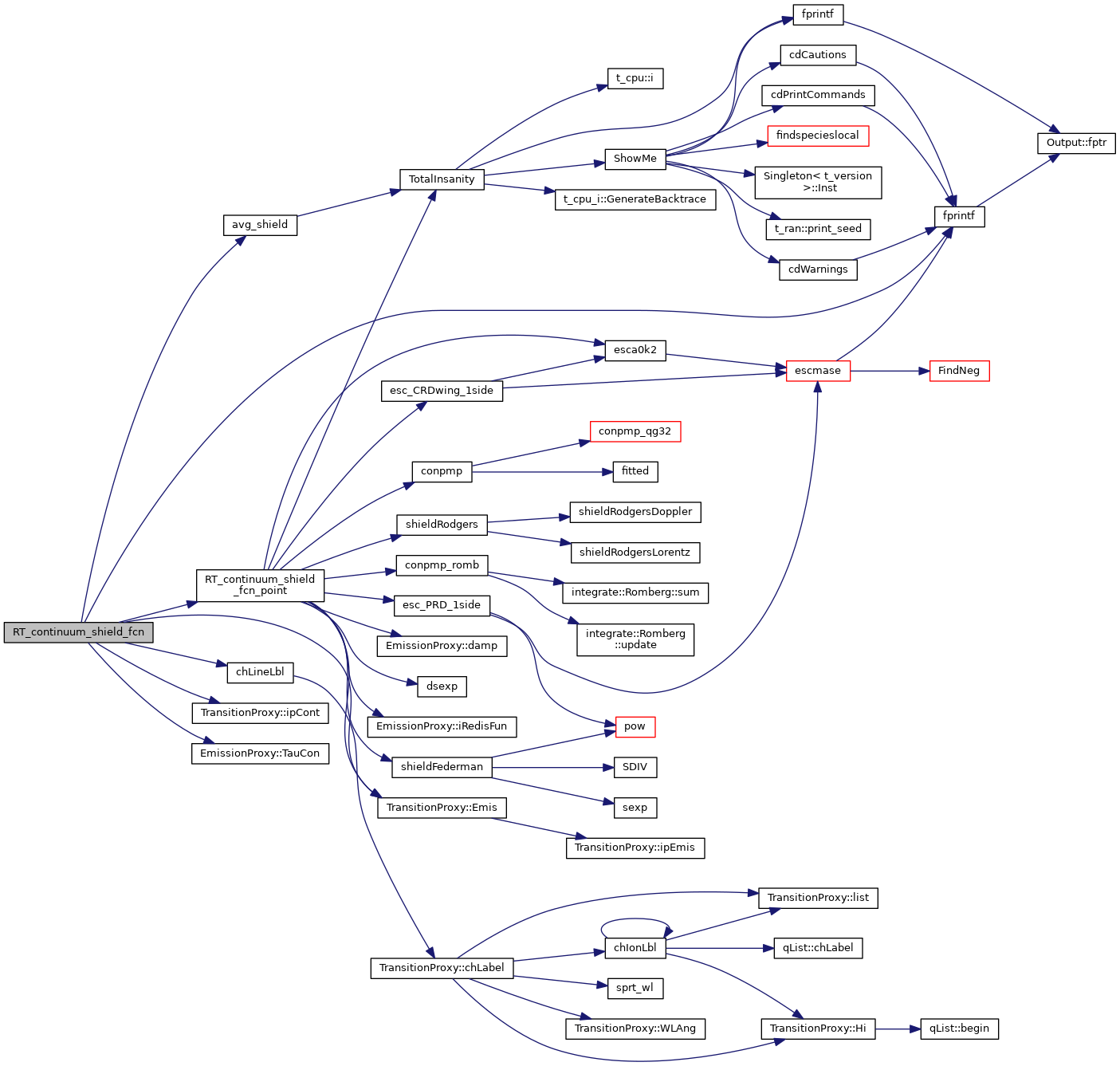
| double RT_continuum_shield_fcn | ( | const TransitionProxy & | t, |
| bool | lgShieldThisZone, | ||
| double | dTau | ||
| ) |
rt_continuum_shield_fcn computing continuum shielding due to single line
| t |
References avg_shield(), chLineLbl(), DEBUG_ENTRY, TransitionProxy::Emis(), fprintf(), ioQQQ, TransitionProxy::ipCont(), nzone, RT_continuum_shield_fcn_point(), and EmissionProxy::TauCon().
Referenced by RT_line_pumping().

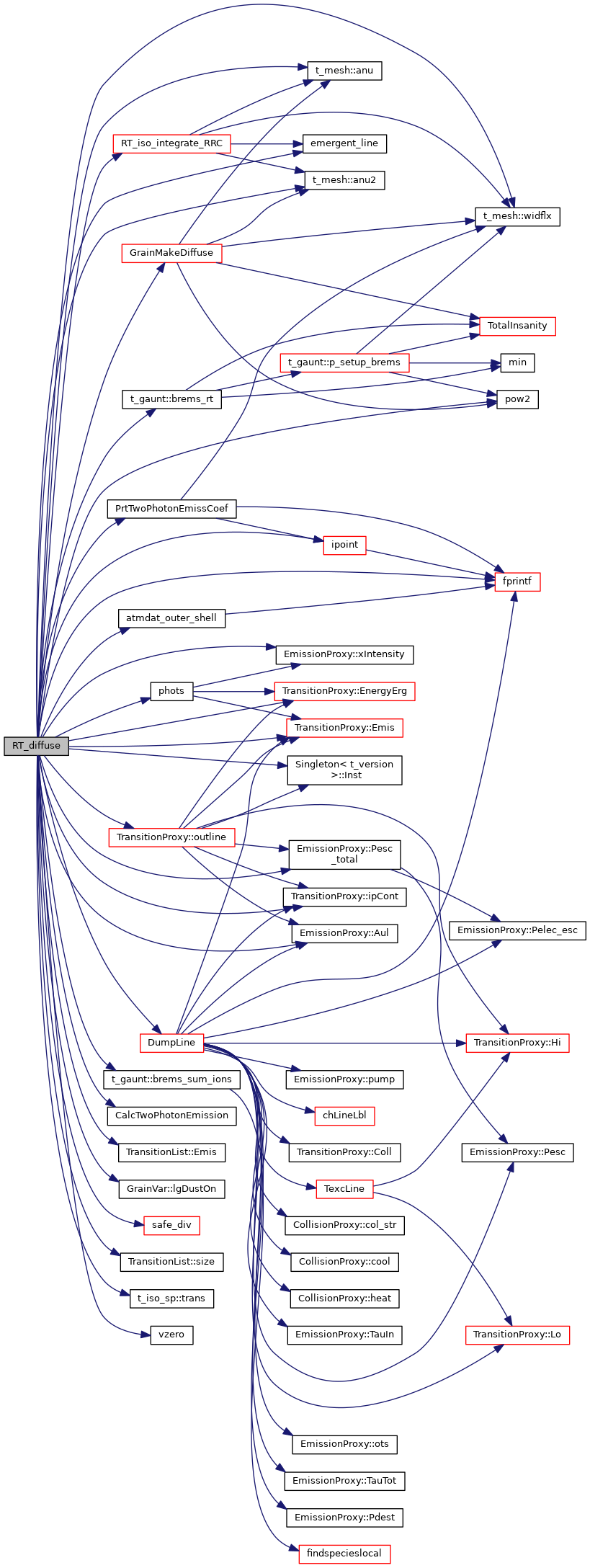
| void RT_diffuse | ( | void | ) |
RT_diffuse fill in DiffCont array with diffuse emission for this zone
References t_mesh::anu(), t_mesh::anu2(), ASSERT, atmdat, atmdat_outer_shell(), EmissionProxy::Aul(), t_radius::BeamInOut, t_radius::BeamOutOut, t_gaunt::brems_rt(), t_gaunt::brems_sum_ions(), CalcTwoPhotonEmission(), t_rfield::ConEmitLocal, t_rfield::ConInterOut, t_rfield::ConSourceFcnLocal, t_rfield::ContBoltz, t_rfield::convoc, CoolHeavy, dBaseSpecies, dBaseTrans, DEBUG_ENTRY, t_brems_den::den_Hep, t_brems_den::den_Hepp, t_brems_den::den_Hm, t_brems_den::den_Hp, t_brems_den::den_ion, dense, diatoms, t_rfield::DiffuseEscape, t_rfield::DiffuseLineEmission, DumpLine(), t_radius::dVolOutwrd, t_dense::eden, t_rfield::eeBremsDif, t_atmdat::EIonPot, emergent_line(), TransitionProxy::Emis(), TransitionList::Emis(), TransitionProxy::EnergyErg(), t_opac::ExpmTau, t_rfield::flux, t_rfield::flux_beam_const, t_rfield::flux_beam_time, t_rfield::flux_isotropic, fprintf(), GrainVar::GrainEmission, GrainMakeDiffuse(), gv, Heavy, HFLines, hmi, Singleton< t_gaunt >::Inst(), t_dense::IonHigh, t_dense::IonLow, ioQQQ, t_Heavy::ipBalHeavy, TransitionProxy::ipCont(), t_opac::ipElement, ipH_LIKE, ipHE_LIKE, t_Heavy::ipHeavy, ipHELIUM, t_hmi::iphmin, t_opac::iphmop, ipHYDROGEN, t_Heavy::ipLyHeavy, t_rfield::ipMaxBolt, ipoint(), t_rfield::ipPlasma, ipSatelliteLines, iso_ctrl, iso_sp, t_isoCTRL::lgDielRecom, GrainVar::lgDustOn(), t_dense::lgElmtOn, t_CoolHeavy::lgFreeOn, GrainVar::lgGrainPhysicsOn, t_isoCTRL::lgInd2nu_On, t_rfield::lgInducProcess, t_rfield::lgKillOutCont, t_rfield::lgKillOutLine, t_trace::lgTrace, LIMELM, MAX2, MIN2, t_rfield::nflux, t_rfield::nflux_with_check, NISO, nSpecies, t_Heavy::nsShells, t_iso_sp::numLevels_local, nWindLine, nzone, t_rfield::OccNumbDiffCont, opac, t_opac::opacity_abs, t_opac::OpacStack, t_rfield::otscon, t_rfield::otslin, t_rfield::outlin, t_rfield::outlin_noplot, TransitionProxy::outline(), EmissionProxy::Pesc_total(), phots(), phycon, pow2(), PrtTwoPhotonEmissCoef(), radius, t_Heavy::RadRecCon, t_rfield::reflin, rfield, RT_iso_integrate_RRC(), safe_div(), SatelliteLines, SEXP_LIMIT, TransitionList::size(), SMALLFLOAT, t_phycon::sqrte, t_iso_sp::st, TauLine2, t_phycon::te, t_opac::tmn, t_rfield::TotDiff2Pht, trace, t_iso_sp::trans(), t_iso_sp::TwoNu, vzero(), t_mesh::widflx(), EmissionProxy::xIntensity(), t_dense::xIonDense, and t_Heavy::xLyaHeavy.
Referenced by AGN_Hemis(), and cloudy().

| double RT_EscLVG | ( | double | tau, |
| double | sigma | ||
| ) |
Referenced by RT_line_escape().
| void RT_fine_clear | ( | ) |
References cosmology, DEBUG_ENTRY, t_rfield::fine_opac_velocity_width, t_rfield::fine_opac_zone, t_rfield::ipFineConVelShift, t_cosmology::lgDo, POW2, t_cosmology::redshift_current, t_cosmology::redshift_start, rfield, vzero(), wind, Wind::windv, and Wind::windv0.
Referenced by RT_tau_inc().

| void RT_line_all | ( | linefunc | line_one | ) |
MakeRT drive static or wind metal line radiative transfer,
References atmdat, t_dense::AtomicWeight, conv, dBaseSpecies, dBaseTrans, DEBUG_ENTRY, dense, diatoms, TransitionList::Emis(), ExtraLymanLines, fixit, fnzone, fprintf(), GetDopplerWidth(), HFLines, t_dense::IonHigh, ioQQQ, ipExtraLymanLines, ipH_LIKE, ipHE_LIKE, ipHYDROGEN, ipSatelliteLines, iso_ctrl, iso_sp, t_atmdat::lgChiantiLvl2Hybrid, t_isoCTRL::lgDielRecom, t_rfield::lgDoLineTrans, t_dense::lgElmtOn, t_conv::lgFirstSweepThisZone, t_dense::lgIonChiantiOn, t_dense::lgIonStoutOn, t_conv::lgLastSweepThisZone, t_atmdat::lgStoutLvl2Hybrid, t_trace::lgTrace, LIMELM, t_dense::maxWN, NISO, t_isoCTRL::nLyman, t_conv::nPres2Ioniz, nSpecies, t_iso_sp::numLevels_local, nWindLine, rfield, SatelliteLines, TransitionList::size(), t_iso_sp::st, TauLine2, trace, UTALines, and t_dense::xIonDense.
Referenced by RT_line_all_escape(), and RT_tau_inc().

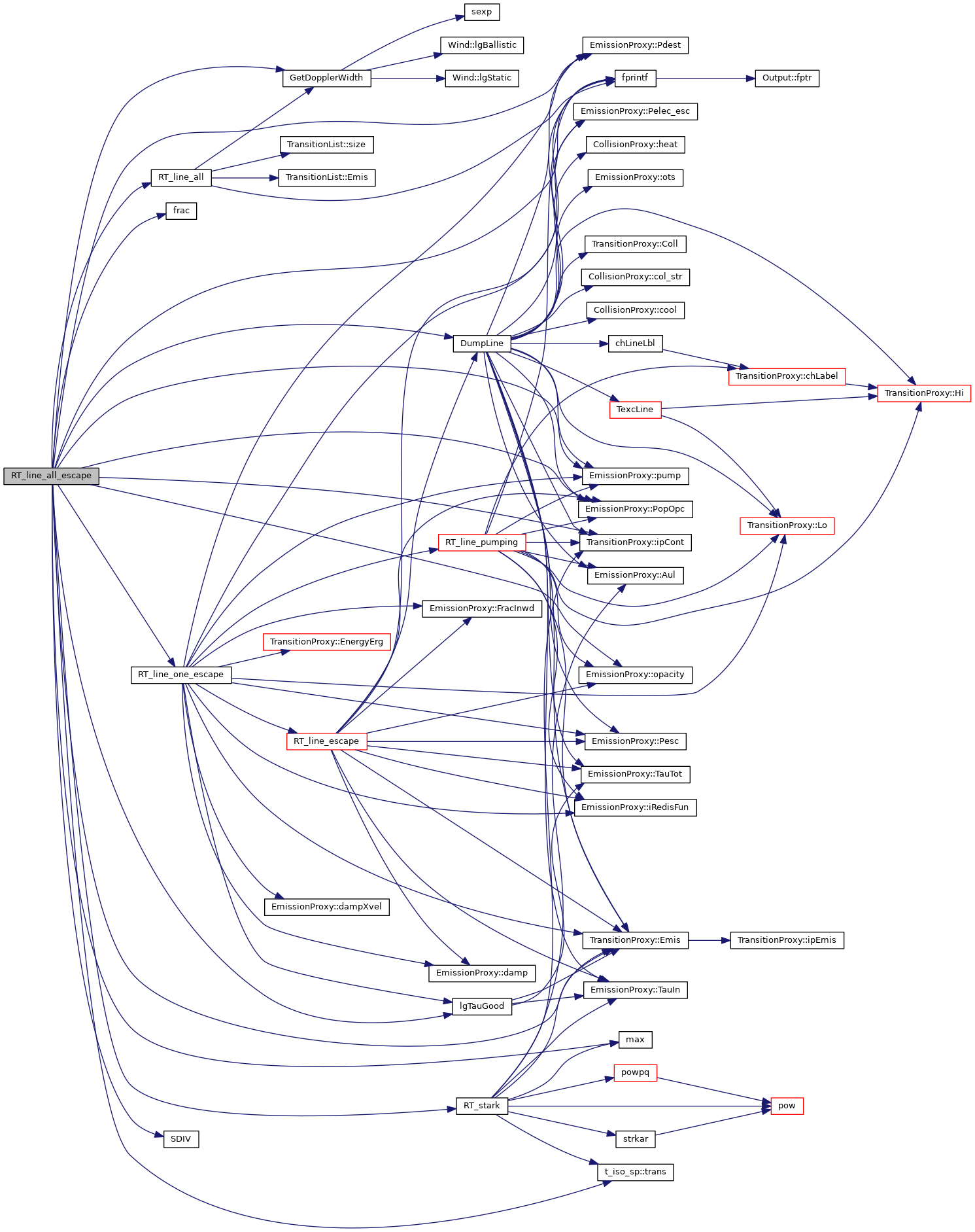
| void RT_line_all_escape | ( | realnum * | error | ) |
References AllTransitions, t_dense::AtomicWeight, conv, DEBUG_ENTRY, dense, t_radius::drad_x_fillfac, t_hydro::dstfe2lya, DumpLine(), TransitionProxy::Emis(), fnzone, fprintf(), frac(), GetDopplerWidth(), hydro, t_dense::IonHigh, ioQQQ, TransitionProxy::ipCont(), ipH1s, ipH2p, ipH_LIKE, ipHYDROGEN, iso_ctrl, iso_sp, t_opac::lgCaseB_no_pdest, t_dense::lgElmtOn, t_conv::lgFirstSweepThisZone, t_conv::lgIonStageTrimed, t_conv::lgLastSweepThisZone, t_hydro::lgLymanPumping, lgTauGood(), LIMELM, max(), NISO, t_isoCTRL::nLyaLevel, NULL, t_iso_sp::numLevels_max, nzone, opac, EmissionProxy::opacity(), t_opac::opacity_abs, EmissionProxy::Pdest(), EmissionProxy::PopOpc(), EmissionProxy::pump(), radius, RT_line_all(), RT_line_one_escape(), RT_stark(), SDIV(), SMALLFLOAT, and t_iso_sp::trans().
Referenced by ConvBase(), EdenChange(), EdenError(), and RT_tau_init().

| double RT_line_driving | ( | void | ) |
rt_line_driving radiative acceleration due to line absorption of incident continuum returns line radiative acceleration cm s-2
References atmdat, dBaseSpecies, dBaseTrans, DEBUG_ENTRY, dense, diatoms, TransitionProxy::Emis(), TransitionList::Emis(), TransitionProxy::EnergyErg(), ExtraLymanLines, fprintf(), HFLines, t_dense::IonHigh, ioQQQ, ipCARBON, ipExtraLymanLines, ipH_LIKE, ipHE_LIKE, ipSatelliteLines, t_atmdat::ipSpecIon, iso_ctrl, iso_sp, t_isoCTRL::lgDielRecom, LIMELM, NISO, t_isoCTRL::nLyman, nSpecies, t_iso_sp::numLevels_local, nWindLine, EmissionProxy::PopOpc(), EmissionProxy::pump(), SatelliteLines, TransitionList::size(), TauLine2, t_iso_sp::trans(), and UTALines.
Referenced by PresTotCurrent().

| void RT_line_one_escape | ( | const TransitionProxy & | t, |
| bool | lgShield_this_zone, | ||
| realnum | pestrk, | ||
| realnum | DopplerWidth | ||
| ) |
RT_line_one do line radiative transfer
| t | line structure |
| pestrk | Stark escape probability |
| DopplerWidth | |
| lgShield_this_zone | this is option to not include line self shielding across this zone. this can cause pump to depend on zone thickness, and leads to unstable feedback in some models with the large H2 molecule, due to Solomon process depending on zone thickness and level populations. |
References ASSERT, EmissionProxy::damp(), EmissionProxy::dampXvel(), DEBUG_ENTRY, TransitionProxy::Emis(), TransitionProxy::EnergyErg(), EmissionProxy::FracInwd(), ipLY_A, EmissionProxy::iRedisFun(), t_rfield::lgDoLineTrans, lgTauGood(), TransitionProxy::Lo(), EmissionProxy::Pdest(), EmissionProxy::Pelec_esc(), EmissionProxy::Pesc(), t_rfield::plsfrq, EmissionProxy::pump(), rfield, RT_line_escape(), RT_line_pumping(), and SMALLFLOAT.
Referenced by CoolDima(), CoolHyperfine(), and RT_line_all_escape().

| void RT_line_one_fine | ( | const TransitionProxy & | t, |
| bool | lgShield_this_zone, | ||
| realnum | pestrk, | ||
| realnum | DopplerWidth | ||
| ) |
References ASSERT, cdEXIT, EmissionProxy::damp(), EmissionProxy::dampXvel(), DEBUG_ENTRY, TransitionProxy::Emis(), TransitionProxy::EnergyErg(), EXIT_SUCCESS, fprintf(), ioQQQ, ipLY_A, EmissionProxy::iRedisFun(), t_rfield::lgDoLineTrans, TransitionProxy::Lo(), MAX2, MIN2, nzone, t_rfield::plsfrq, rfield, RT_line_fine_opacity(), and SMALLFLOAT.
Referenced by RT_tau_inc().

| void RT_line_one_tau_reset | ( | const TransitionProxy & | t | ) |
References chLineLbl(), TransitionProxy::Coll(), CollisionProxy::cool(), cosmology, DEBUG_ENTRY, t_rt::DoubleTau, TransitionProxy::Emis(), fprintf(), EmissionProxy::FracInwd(), geometry, CollisionProxy::heat(), TransitionProxy::Hi(), ioQQQ, TransitionProxy::ipCont(), iteration, t_cosmology::lgDo, t_prt::lgPrtMaser, t_geometry::lgSphere, t_geometry::lgStatic, TransitionProxy::Lo(), MAX2, MIN2, EmissionProxy::mult_opac(), secant_track::next_val(), opac, EmissionProxy::Pdest(), EmissionProxy::Pelec_esc(), EmissionProxy::Pesc(), EmissionProxy::PopOpc(), secant_track::PREV_ITER, prt, rt, EmissionProxy::TauCon(), EmissionProxy::TauIn(), EmissionProxy::TauInSpecific(), t_opac::taumin, EmissionProxy::TauTot(), EmissionProxy::TauTrack(), EmissionProxy::xIntensity(), and EmissionProxy::xObsIntensity().
Referenced by diatomics::H2_RT_tau_reset(), and RT_tau_reset().

| void RT_line_one_tauinc | ( | const TransitionProxy & | t, |
| long int | mas_species, | ||
| long int | mas_ion, | ||
| long int | mas_hi, | ||
| long int | mas_lo, | ||
| realnum | DopplerWidth | ||
| ) |
RT_line_one_tauinc increment optical depths for all heavy element lines, zone by zone
| t | |
| mas_species | |
| mas_ion | |
| mas_hi | |
| mas_lo | |
| DopplerWidth |
References Wind::AccelGravity, Wind::AccelTotalOutward, t_mesh::anu(), TransitionProxy::chLabel(), cosmology, DEBUG_ENTRY, t_radius::depth, t_radius::drad_x_fillfac, t_rt::dTauMase, Wind::dvdr, TransitionProxy::Emis(), t_geometry::FillFac, t_rfield::fine_opac_zone, fprintf(), geometry, GetHubbleFactor(), ioQQQ, TransitionProxy::ipCont(), EmissionProxy::ipFine(), t_rfield::ipFineConVelShift, Wind::lgBallistic(), t_cosmology::lgDo, t_rt::lgMaserCapHit, t_rfield::lgOpacityFine, t_rt::mas_hi, t_rt::mas_ion, t_rt::mas_lo, t_rt::mas_species, MIN2, EmissionProxy::mult_opac(), t_rfield::nfine, nzone, EmissionProxy::opacity(), t_rfield::plsfrq, EmissionProxy::PopOpc(), radius, t_cosmology::redshift_current, rfield, rt, SDIV(), EmissionProxy::TauCon(), EmissionProxy::TauIn(), EmissionProxy::TauInSpecific(), EmissionProxy::TauTot(), EmissionProxy::VoigtLineCen(), wind, and Wind::windv.
Referenced by diatomics::H2_RT_tau_inc(), and RT_tau_inc().

| void RT_OTS | ( | void | ) |
RT_OTS compute diffuse fields due to helium atom, metals, hydro done in HydroOTS
References ASSERT, EmissionProxy::Aul(), dBaseSpecies, dBaseTrans, DEBUG_ENTRY, dense, DEST0, diatoms, t_dense::eden, t_dense::EdenTrue, TransitionProxy::Emis(), TransitionList::Emis(), t_opac::ExpmTau, t_iso_sp::fb, findspecieslocal(), fnzone, fprintf(), he, Heavy, hmi, t_hmi::HMinus_photo_rate, t_dense::IonHigh, ioQQQ, t_he::ip660, t_Heavy::ipBalHeavy, TransitionProxy::ipCont(), ipH1s, ipH2p, ipH_LIKE, ipHELIUM, ipHYDROGEN, t_Heavy::ipLyHeavy, ipRecEsc, ipRecRad, iso_sp, t_dense::lgElmtOn, t_rfield::lgHeIIOTS, t_rfield::lgLyaOTS, t_trace::lgTrace, LIMELM, MAX2, t_rfield::nflux, NISO, nOTS1, nOTS2, nOTS_Line_type, nSpecies, t_iso_sp::numLevels_local, nWindLine, nzone, opac, t_opac::opacity_abs, EmissionProxy::ots(), t_rfield::otscon, t_rfield::otslin, EmissionProxy::Pdest(), rfield, RT_OTS_AddCont(), RT_OTS_AddLine(), SMALLFLOAT, t_iso_sp::st, TauLine2, trace, t_iso_sp::trans(), t_dense::xIonDense, and t_Heavy::xLyaHeavy.
Referenced by ConvBase().

| void RT_OTS_AddLine | ( | double | ots, |
| long int | ip | ||
| ) |
RT_OTS_AddLine add local destruction of lines to ots field
| ots | |
| ip | pointer on the f scale |
References ASSERT, DEBUG_ENTRY, fprintf(), ioQQQ, iteration, t_rfield::nflux, nOTS1, nOTS2, nOTS_Line_type, opac, t_opac::opacity_abs, t_rfield::otslin, and rfield.
Referenced by diatomics::H2_RT_OTS(), and RT_OTS().

| void RT_OTS_ChkSum | ( | long int | ipPnt | ) |
RT_OTS_ChkSum sanity check confirms summed continua reflect contents of individuals
References t_mesh::anu(), t_rfield::chContLabel, t_rfield::chLineLabel, t_rfield::ConInterOut, t_rfield::ConOTS_local_OTS_rate, DEBUG_ENTRY, t_rfield::flux, fprintf(), ioQQQ, t_rfield::ipEnergyBremsThin, t_rfield::lgOutOnly, t_rfield::nflux, t_rfield::otscon, t_rfield::otslin, t_rfield::outlin, t_rfield::outlin_noplot, rfield, t_rfield::SummedCon, t_rfield::SummedDif, and TotalInsanity().
Referenced by ConvPresTempEdenIoniz().

| void RT_OTS_PrtRate | ( | double | weak, |
| int | chFlag | ||
| ) |
RT_OTS_PrtRate print ots arrays, called by ionize
| weak | arg is weakest rate to print |
| chFlag | flag, 'c' continuum, 'l' line, 'b' both |
References t_mesh::anu(), ASSERT, t_rfield::chContLabel, t_rfield::chLineLabel, conv, DEBUG_ENTRY, dense, fnzone, fprintf(), t_dense::gas_phase, ioQQQ, ipHELIUM, ipOXYGEN, t_conv::lgConvIoniz(), t_rfield::line_count, t_rfield::nflux_with_check, opac, t_opac::opacity_abs, t_rfield::otscon, t_rfield::otslin, rfield, TorF(), and t_dense::xIonDense.
Referenced by ConvBase().

| void RT_OTS_Update | ( | double * | SumOTS | ) |
RTOTSUpdata sum flux, otscon, otslin, ConInterOut, outlin, to form SummeDif, SummedCon SummedOcc, int * is pointer to energy in continuum where this change happened,
| SumOTS |
References ASSERT, CalcTwoPhotonEmission(), t_rfield::ConInterOut, t_rfield::ConOTS_local_OTS_rate, t_rfield::ConOTS_local_photons, t_rfield::convoc, cosmology, DEBUG_ENTRY, dense, t_opac::ExpmTau, t_rfield::flux, t_rfield::flux_accum, t_dense::IonHigh, ipH_LIKE, t_rfield::ipPlasma, iso_ctrl, iso_sp, t_cosmology::lgDo, t_isoCTRL::lgInd2nu_On, t_rfield::lgInducProcess, t_rfield::lgKillOTSLine, t_rfield::lgOutOnly, LIMELM, MAX2, t_rfield::nflux, NISO, opac, t_opac::opacity_abs, t_rfield::otscon, t_rfield::otslin, t_rfield::outlin, t_rfield::outlin_noplot, rfield, t_rfield::setTrimming(), SMALLDOUBLE, t_rfield::SummedCon, t_rfield::SummedDif, t_rfield::SummedOcc, t_iso_sp::TwoNu, and vzero().
Referenced by ConvBase(), EdenError(), and IterRestart().

| void RT_OTS_Zero | ( | void | ) |
zero these things out, called in zero
References t_rfield::ConInterOut, t_rfield::ConOTS_local_OTS_rate, t_rfield::ConOTS_local_photons, t_rfield::convoc, DEBUG_ENTRY, t_rfield::flux, t_rfield::nflux, t_rfield::otscon, t_rfield::otslin, t_rfield::outlin, t_rfield::outlin_noplot, t_rfield::resetCoarseTransCoef(), rfield, t_rfield::setTrimming(), t_rfield::SummedCon, t_rfield::SummedDif, and t_rfield::SummedOcc.
Referenced by ContSetIntensity().

| double RT_recom_effic | ( | long int | ip | ) |
rt_recom_effic generate escape probability function for continua,
| ip |
References t_mesh::anu(), ASSERT, cdEXIT, t_rfield::chDffTrns, t_rfield::ContBoltz, cosmology, DEBUG_ENTRY, dsexp(), t_opac::E2TauAbsFace, esccon(), EXIT_FAILURE, t_opac::ExpZone, t_rfield::fine_opac_zone, fprintf(), GetHubbleFactor(), ioQQQ, t_rfield::ipnt_coarse_2_fine, iteration, t_cosmology::lgDo, t_rfield::lgOpacityFine, MAX2, MIN2, t_rfield::nfine, t_rfield::nflux, t_rfield::nflux_with_check, opac, t_opac::opacity_abs, t_opac::otsmin, phycon, t_cosmology::redshift_current, rfield, SMALLFLOAT, t_opac::TauAbsGeo, t_opac::taumin, t_phycon::te, and t_opac::tmn.
Referenced by iso_radiative_recomb().

| void RT_stark | ( | void | ) |
rt_stark compute stark broadening escape probabilities using Puetter formalism
References EmissionProxy::Aul(), DEBUG_ENTRY, dense, t_dense::eden, TransitionProxy::Emis(), t_iso_sp::ex, TransitionProxy::ipCont(), ipH2s, ipH_LIKE, iso_ctrl, iso_sp, t_dense::lgElmtOn, t_rt::lgStarkON, LIMELM, max(), MAX2, MIN2, NISO, t_isoCTRL::nLyaLevel, t_iso_sp::numLevels_local, t_iso_sp::numLevels_max, nzone, phycon, pow(), powpq(), rt, t_phycon::sqrte, t_iso_sp::st, strkar(), EmissionProxy::TauIn(), t_phycon::te01, t_phycon::te03, t_phycon::te10, and t_iso_sp::trans().
Referenced by RT_line_all_escape().

| void RT_tau_inc | ( | void | ) |
RT_tau_inc increment optical depths once per zone, called after radius_increment
References ASSERT, t_dense::AtomicWeight, t_rfield::ContBoltz, conv, CoolEvaluate(), t_thermal::ctot, dBaseSpecies, dBaseTrans, DEBUG_ENTRY, molezone::den, dense, t_dense::density_low_limit, diatoms, t_radius::drad_x_fillfac, t_rt::dTauMase, t_dense::eden, TransitionList::Emis(), ExtraLymanLines, findspecieslocal(), t_rfield::fine_opac_zone, t_rfield::fine_opt_depth, fprintf(), GetDopplerWidth(), HFLines, hmi, t_hmi::hmidep, t_dense::IonHigh, ioQQQ, ipExtraLymanLines, ipH_LIKE, t_hmi::iphmin, ipHYDROGEN, ipSatelliteLines, iso_ctrl, iso_sp, t_isoCTRL::lgDielRecom, t_dense::lgElmtOn, t_conv::lgFirstSweepThisZone, t_conv::lgLastSweepThisZone, t_rfield::lgOpacityFine, t_trace::lgOptcBug, t_trace::lgTrace, LIMELM, t_rt::mas_hi, t_rt::mas_ion, t_rt::mas_lo, t_rt::mas_species, t_rfield::nfine, NISO, t_isoCTRL::nLyman, nSpecies, t_iso_sp::numLevels_local, nWindLine, nzone, opac, prtmet(), radius, rfield, rt, RT_fine_clear(), RT_line_all(), RT_line_one_fine(), RT_line_one_tauinc(), SatelliteLines, TransitionList::size(), t_iso_sp::st, TauLine2, t_opac::telec, thermal, t_opac::thmin, trace, t_rfield::trans_coef_total_stale, UTALines, and t_dense::xIonDense.
Referenced by cloudy().

| void RT_tau_init | ( | void | ) |
RT_tau_init set initial outward optical depths at start of first iteration
References t_mesh::anu(), ASSERT, t_dense::AtomicWeight, EmissionProxy::Aul(), cdEXIT, t_StopCalc::colnut, conv, dBaseTrans, DEBUG_ENTRY, dense, diatoms, t_rt::DoubleTau, t_dense::eden, TransitionProxy::Emis(), EXIT_FAILURE, ExtraLymanLines, t_iso_sp::fb, fixit, fprintf(), EmissionProxy::FracInwd(), t_dense::gas_phase, geometry, GetDopplerWidth(), t_StopCalc::HColStop, HFLines, ioQQQ, ipExtraLymanLines, ipH1s, ipH2p, ipH2s, ipH3d, ipH3p, ipH3s, ipH_LIKE, ipHe1s1S, ipHe2p1P, ipHE_LIKE, ipHELIUM, ipHYDROGEN, t_trace::ipIsoTrace, ipoint(), ipSatelliteLines, t_StopCalc::iptnu, t_rt::ipxry, iso_ctrl, iso_sp, t_opac::lgCaseB, t_isoCTRL::lgDielRecom, t_dense::lgElmtOn, t_conv::lgFirstSweepThisZone, t_trace::lgIsoTraceFull, t_conv::lgOscilOTS, t_geometry::lgSphere, t_thermal::lgTemperatureConstant, t_trace::lgTrace, LIMELM, MAX2, MIN2, N_, t_iso_sp::n_HighestResolved_max, t_rfield::nflux_with_check, NISO, t_isoCTRL::nLyman, nSpecies, NULL, t_iso_sp::numLevels_local, t_iso_sp::numLevels_max, nWindLine, opac, EmissionProxy::opacity(), EmissionProxy::Ploss(), pow(), PrintEfmt, t_rfield::qhtot, t_iso_sp::QN2Index(), rfield, rt, RT_line_all_escape(), SatelliteLines, ShowMe(), TransitionList::size(), t_isoCTRL::SmallA, SMALLFLOAT, StopCalc, SumDensities(), t_opac::TauAbsGeo, EmissionProxy::TauCon(), t_StopCalc::tauend, EmissionProxy::TauIn(), TAULIM, TauLine2, t_opac::taumin, t_StopCalc::taunu, t_opac::TauScatGeo, EmissionProxy::TauTot(), t_opac::TauTotalGeo, t_rt::tauxry, TempChange(), thermal, t_opac::tlamin, trace, t_iso_sp::trans(), UTALines, t_dense::xNucleiTotal, and TransitionProxy::Zero().
Referenced by cloudy().

| void RT_tau_reset | ( | void | ) |
RT_tau_reset update total optical depth scale, called after iteration is complete
References EmissionProxy::Aul(), colden, t_colden::colden, t_colden::colden_old, dBaseTrans, DEBUG_ENTRY, dense, diatoms, e2(), t_opac::E2TauAbsTotal, TransitionProxy::Emis(), ExtraLymanLines, t_rfield::fine_opac_zone, t_rfield::fine_opt_depth, fprintf(), geometry, HFLines, ioQQQ, TransitionProxy::ipCont(), ipExtraLymanLines, ipH1s, ipH2p, ipH_LIKE, ipHe1s1S, ipHe2p1P, ipHE_LIKE, t_trace::ipIsoTrace, ipSatelliteLines, t_rt::ipxry, iso_ctrl, iso_sp, t_opac::lgCaseB, t_isoCTRL::lgDielRecom, t_dense::lgElmtOn, t_trace::lgHBug, t_trace::lgIsoTraceFull, t_geometry::lgSphere, t_trace::lgTrace, LIMELM, mole, mole_global, NCOLD, t_rfield::nflux_with_check, NISO, t_isoCTRL::nLyaLevel, t_isoCTRL::nLyman_max, nSpecies, t_mole_global::num_calc, t_iso_sp::numLevels_max, nWindLine, opac, EmissionProxy::opacity(), rfield, rt, RT_line_one_tau_reset(), S, SatelliteLines, TransitionList::size(), t_mole_local::species, t_opac::TauAbsFace, t_opac::TauAbsGeo, t_opac::TauAbsTotal, EmissionProxy::TauCon(), EmissionProxy::TauIn(), TauLine2, t_opac::taumin, t_opac::TauScatFace, t_opac::TauScatGeo, EmissionProxy::TauTot(), t_opac::TauTotalGeo, t_rt::tauxry, t_opac::telec, t_opac::thmin, t_opac::tlamin, trace, t_iso_sp::trans(), UTALines, and vzero().
Referenced by cloudy().

| t_rt rt |
Referenced by ContCreatePointers(), ConvIterCheck(), esc_2side_base(), esc_CRDcore(), esc_PRD_1side(), InitDefaultsPreparse(), IterStart(), lincom(), lines(), ParseDont(), ParseDoubleTau(), PrtComment(), PrtFinal(), PutLine(), radius_next(), RT_continuum_shield_fcn_point(), RT_DestProb(), RT_line_electron_scatter(), RT_line_escape(), RT_line_one_tau_reset(), RT_line_one_tauinc(), RT_stark(), RT_tau_inc(), RT_tau_init(), RT_tau_reset(), and RTesc_lya().