Cloudy Data Archive|
Cloudy
Spectral Synthesis Code for Astrophysics
|

Go to the source code of this file.
Functions | |
| void | GrainDrive () |
| void | GrainDrift () |
| void | GrainStartIter () |
| void | GrainRestartIter () |
| void | SetNChrgStates (long) |
| void | GrainsInit () |
| void | GrainMakeDiffuse () |
| void | qheat (vector< double > &, vector< double > &, long *, size_t) |
| void | InitEnthalpy () |
| void | mie_write_opc (const char *, const char *, long int) |
| void | mie_read_opc (const char *, const GrainPar &) |
| void | gauss_init (long int, double, double, const vector< double > &, const vector< double > &, vector< double > &, vector< double > &) |
| void | gauss_legendre (long int, vector< double > &, vector< double > &) |
| void | find_arr (double, const vector< double > &, long int, long int *, bool *) |
| void find_arr | ( | double | , |
| const vector< double > & | , | ||
| long | int, | ||
| long int * | , | ||
| bool * | |||
| ) |
find index ind such that min(xa[ind],xa[ind+1]) <= x <= max(xa[ind],xa[ind+1]). xa is assumed to be strictly monotically increasing or decreasing. if x is outside the range spanned by xa, lgOutOfBounds is raised and ind is set to -1 n is the number of elements in xa.
| x | ||
| xa[] | ||
| n | ||
| [out] | *ind | |
| [out] | *lgOutOfBounds |
References cdEXIT, DEBUG_ENTRY, EXIT_FAILURE, fprintf(), ioQQQ, max(), min(), and sign3().
Referenced by init_eps(), mie_calc_ial(), mie_cs(), size_distr(), and tbl_fun().

| void gauss_init | ( | long | int, |
| double | , | ||
| double | , | ||
| const vector< double > & | , | ||
| const vector< double > & | , | ||
| vector< double > & | , | ||
| vector< double > & | |||
| ) |
set up Gaussian quadrature for arbitrary interval
| nn | |
| xbot | |
| xtop | |
| x[] | |
| a[] | |
| rr[] | |
| ww[] |
References DEBUG_ENTRY.
Referenced by DebyeDeriv(), and mie_integrate().
| void gauss_legendre | ( | long | int, |
| vector< double > & | , | ||
| vector< double > & | |||
| ) |
set up abscissas and weights for Gauss-Legendre intergration of arbitrary even order
| nn | |
| x[] | |
| a[] |
References cdEXIT, DEBUG_ENTRY, EXIT_FAILURE, fprintf(), ioQQQ, pow2(), and SAFETY.
Referenced by DebyeDeriv(), and mie_integrate().

| void GrainDrift | ( | ) |
GrainDrift computes grains drift velocity
References t_mesh::anu(), ASSERT, GrainVar::bin, t_rfield::ConInterOut, DEBUG_ENTRY, dense, t_dense::eden, t_rfield::flux, fprintf(), gv, ioQQQ, ipHELIUM, ipHYDROGEN, t_trace::lgDustBug, GrainVar::lgNegGrnDrg, t_trace::lgTrace, t_rfield::nPositive, t_rfield::outlin, t_rfield::outlin_noplot, phycon, POW2, POW3, rfield, t_phycon::sqrte, t_dense::SqrtEden, t_phycon::te, trace, and t_dense::xIonDense.
Referenced by ConvPresTempEdenIoniz().

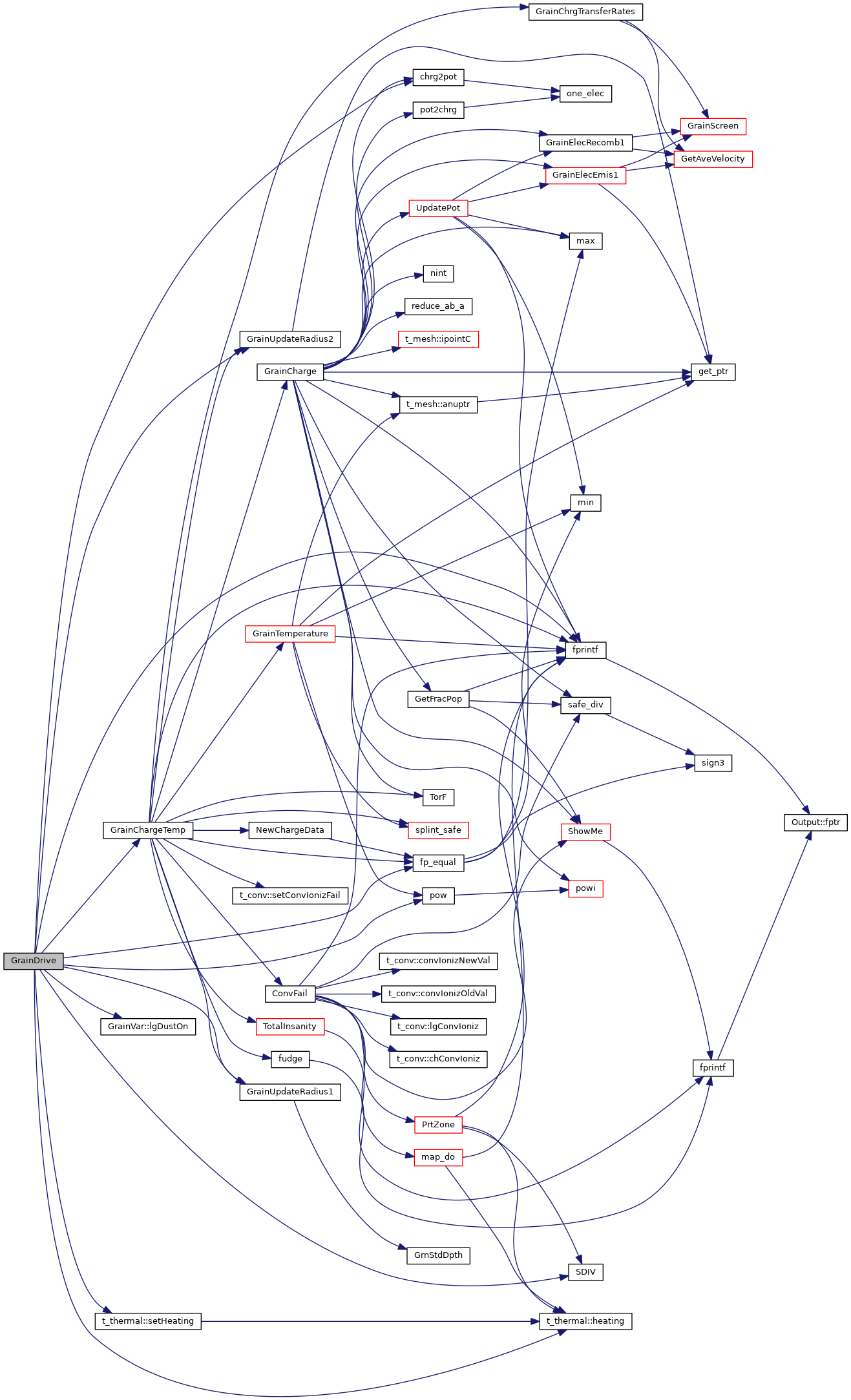
| void GrainDrive | ( | ) |
GrainDrive main routine to converge grains thermal solution
References GrainVar::bin, chrg2pot(), conv, t_thermal::ctot, GrainVar::dclmax, DEBUG_ENTRY, dense, GrainVar::dphmax, t_dense::eden, t_conv::EdenErrorAllowed, fp_equal(), fprintf(), t_dense::gas_phase, GrainVar::GasCoolColl, GrainVar::GasHeatPhotoEl, GrainChargeTemp(), GrainVar::GrainChTrRate, GrainVar::GrainHeatChem, GrainVar::GrainHeatCollSum, GrainVar::GrainHeatDif, GrainVar::GrainHeatInc, GrainVar::GrainHeatLya, GrainVar::GrainHeatScaleFactor, GrainVar::GrainHeatSum, GrainUpdateRadius1(), GrainUpdateRadius2(), GrainVar::GrnElecDonateMax, GrainVar::GrnElecHoldMax, gv, t_thermal::heating(), hmi, ioQQQ, ipHYDROGEN, GrainVar::lgAnyDustVary, GrainVar::lgBakesPAH_heat, GrainVar::lgDustOn(), GrainVar::lgGrainPhysicsOn, GrainVar::lgReevaluate, t_conv::lgSearch, LIMELM, GrainVar::nCalledGrainDrive, t_trace::nTrConvg, nzone, phycon, pow(), SDIV(), t_thermal::setHeating(), t_phycon::te, thermal, GrainVar::TotalDustHeat, GrainVar::TotalEden, trace, and t_hmi::UV_Cont_rel2_Habing_TH85_depth.
Referenced by ConvBase(), and mole_h2_grain_form().

| void GrainMakeDiffuse | ( | ) |
main routine for generating the grain diffuse emission
References t_mesh::anu(), t_mesh::anu2(), ASSERT, GrainVar::bin, CONSERV_TOL, t_thermal::ConstGrainTemp, avx_ptr< T, lgBC >::data(), DEBUG_ENTRY, dense, GrainVar::dstAbundThresholdFar, GrainVar::dstAbundThresholdNear, GrainVar::GasCoolColl, get_ptr(), GrainVar::GrainEmission, GrainVar::GrainHeatChem, GrainVar::GrainHeatScaleFactor, GrainVar::GrainHeatSum, GrainMakeDiffuseSingle(), GrainVar::GraphiteEmission, gv, t_hmi::H2_total, t_thermal::heating(), hmi, ipHYDROGEN, GrainVar::lgBakesPAH_heat, GrainVar::lgDColOn, GrainVar::lgDHetOn, max(), MAX2, t_rfield::nflux, NQGRID, pow2(), qheat(), rfield, GrainVar::SilicateEmission, STRG_CAR, STRG_SIL, thermal, TotalInsanity(), GrainVar::which_strg, t_mesh::widflx(), and t_dense::xIonDense.
Referenced by RT_diffuse().

| void GrainRestartIter | ( | ) |
this routine is called by IterRestart()
References GrainVar::bin, DEBUG_ENTRY, gv, GrainVar::lgDustOn(), and GrainVar::lgGrainPhysicsOn.
Referenced by IterRestart().

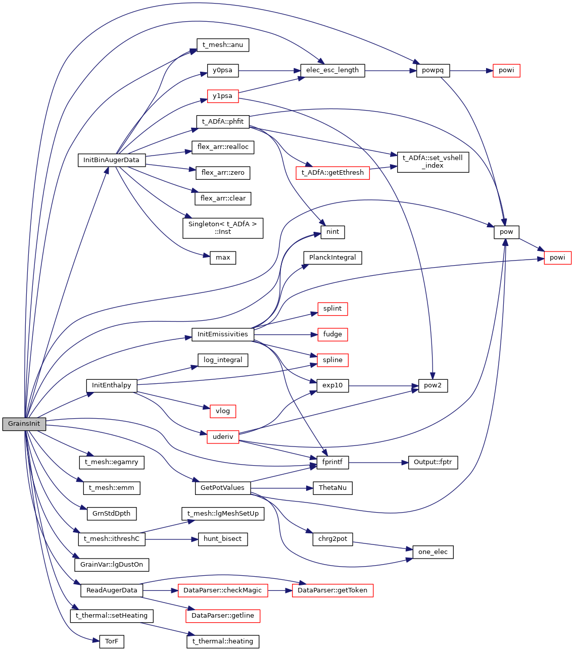
| void GrainsInit | ( | ) |
startup routine for grains, called before first calculations, but after parsecommands
References t_mesh::anu(), ASSERT, atoms, GrainVar::AugerData, AEInfo::AvNumber, GrainVar::bin, cdEXIT, t_elementnames::chElementName, CHRG_TOLER, t_thermal::ConstGrainTemp, conv, DEBUG_ENTRY, dense, DF_STANDARD, GrainVar::dstab, GrainVar::dstsc, t_conv::EdenErrorAllowed, t_mesh::egamry(), elec_esc_length(), elementnames, GrainVar::elmSumAbund, t_mesh::emm(), ENABLE_QUANTUM_HEATING, AEInfo::Energy, EXIT_FAILURE, fprintf(), t_dense::gas_phase, GrainVar::GasCoolColl, GetPotValues(), GrainVar::GrainEmission, GrainVar::GrainHeatCollSum, GrainVar::GrainHeatDif, GrainVar::GrainHeatInc, GrainVar::GrainHeatLya, GrainVar::GrainHeatSum, GrainVar::GrainMetal, GrainVar::GraphiteEmission, GrainVar::GrnRecomTe, GrnStdDpth(), gv, HEAT_TOLER, HEAT_TOLER_BIN, t_conv::HeatCoolRelErrorAllowed, INCL_TUNNEL, InitBinAugerData(), InitEmissivities(), InitEnthalpy(), AEInfo::IonThres, ioQQQ, ipHYDROGEN, ipLITHIUM, t_mesh::ithreshC(), GrainVar::lgAnyDustVary, t_trace::lgDustBug, GrainVar::lgDustOn(), GrainVar::lgQHeatAll, GrainVar::lgQHeatOn, t_trace::lgTrace, GrainVar::lgWD01, LIMELM, MAT_PAH, MAT_PAH2, MAX2, NCHU, AEInfo::nData, t_rfield::nflux_with_check, nint(), t_rfield::nPositive, AEInfo::nSubShell, GrainVar::nzone, pow(), POW2, powpq(), ReadAugerData(), rfield, t_thermal::setHeating(), GrainVar::SilicateEmission, STICK_ELEC, thermal, TorF(), trace, GrainVar::which_zmin, ZMIN_CAR, and ZMIN_SIL.
Referenced by OpacityCreateAll().

| void GrainStartIter | ( | ) |
this routine is called by IterStart()
References GrainVar::bin, GrainVar::dclmax, DEBUG_ENTRY, GrainVar::dphmax, GrainVar::GrnElecDonateMax, GrainVar::GrnElecHoldMax, gv, GrainVar::lgDustOn(), GrainVar::lgGrainPhysicsOn, GrainVar::lgNegGrnDrg, and GrainVar::TotalDustHeat.
Referenced by IterStart().

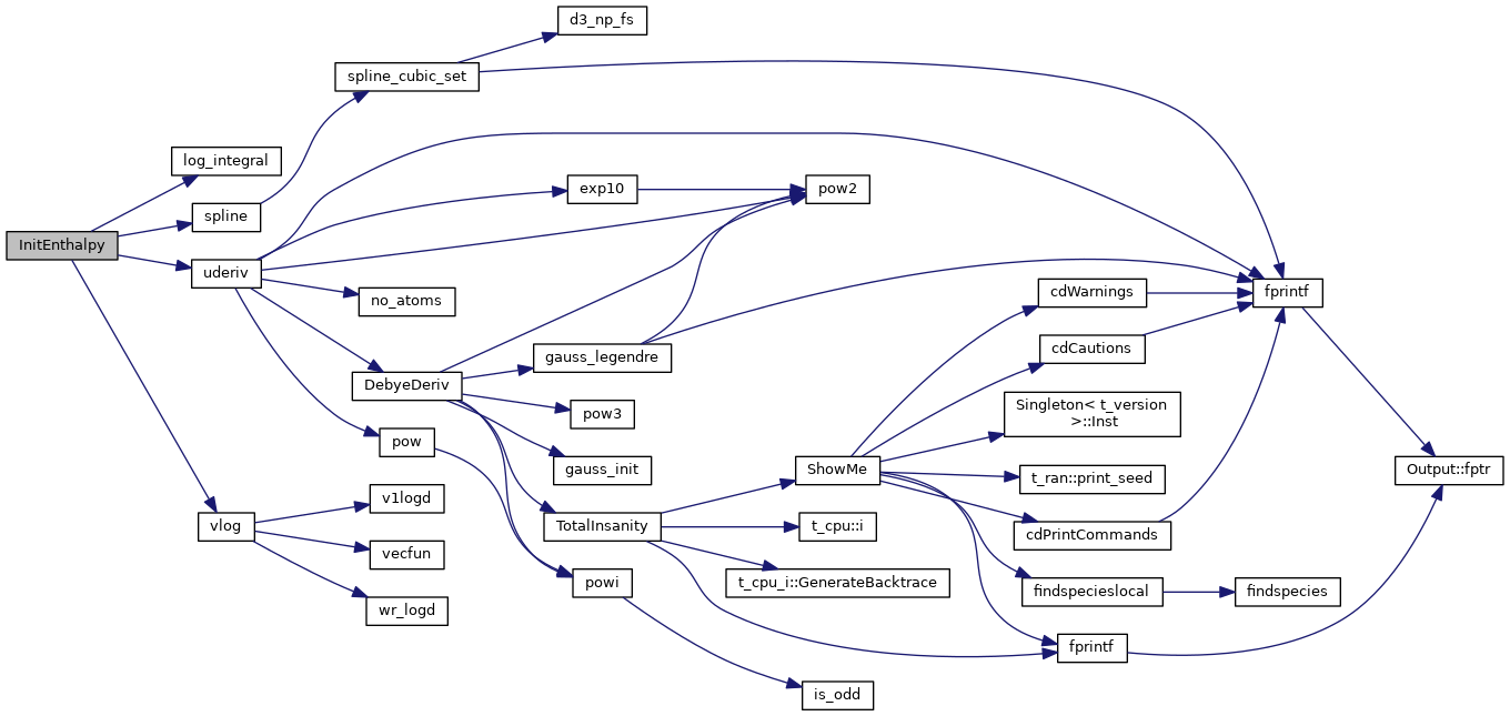
| void InitEnthalpy | ( | ) |
initialize interpolation arrays for grain enthalpy
References GrainVar::bin, DEBUG_ENTRY, GrainVar::dsttmp, GRAIN_TMIN, gv, log_integral(), NDEMS, spline(), tlim, uderiv(), and vlog().
Referenced by GrainsInit().

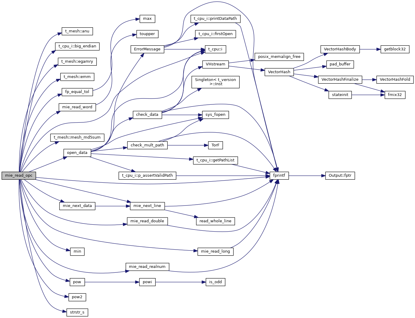
| void mie_read_opc | ( | const char * | , |
| const GrainPar & | |||
| ) |
read in the *.opc file with opacities and other relevant information
| *chFile | |
| gp |
References t_mesh::anu(), ASSERT, t_dense::AtomicWeight, t_cpu_i::big_endian(), GrainVar::bin, called, cdEXIT, cpu, DEBUG_ENTRY, dense, GrainPar::dep, t_mesh::egamry(), t_mesh::emm(), EXIT_FAILURE, fp_equal_tol(), fprintf(), gv, t_cpu::i(), ioQQQ, LABELSIZE, GrainPar::lgForbidQHeating, GrainPar::lgGreyGrain, GrainPar::lgRequestQHeating, t_called::lgTalk, LIMELM, MAGIC_OPC, t_mesh::mesh_md5sum(), mie_next_data(), mie_next_line(), mie_read_double(), mie_read_long(), mie_read_realnum(), mie_read_word(), min(), GrainPar::nDustFunc, NULL, open_data(), pow(), pow2(), GrainVar::ReadRecord, rfield, and strstr_s().
Referenced by ParseGrain().

| void mie_write_opc | ( | const char * | , |
| const char * | , | ||
| long | int | ||
| ) |
mie_write_opc
| [in] | *rfi_file | |
| [in] | *szd_file |
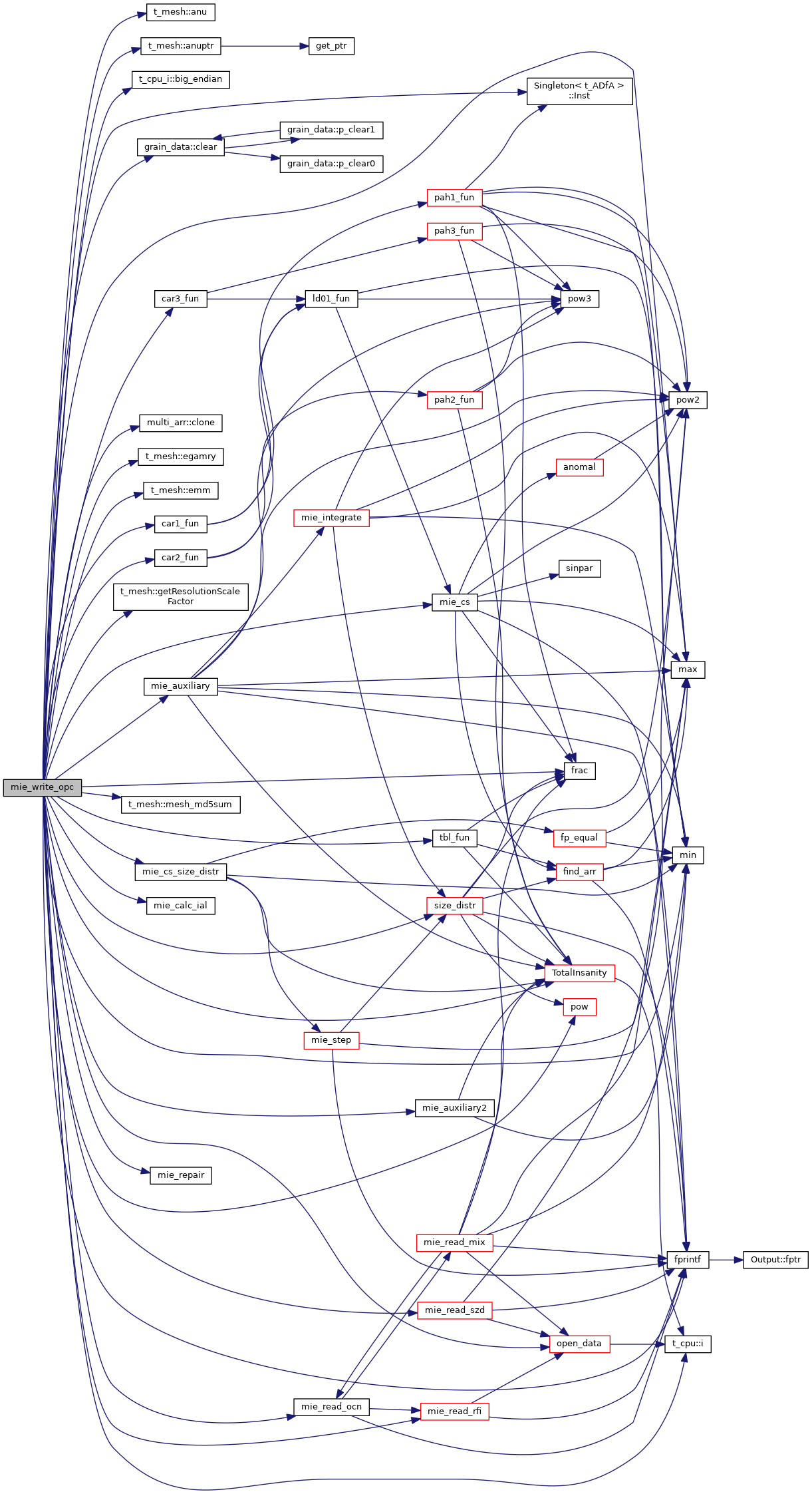
References grain_data::abun, t_mesh::anu(), t_mesh::anuptr(), sd_data::area, grain_data::atom_weight, grain_data::bandgap, t_cpu_i::big_endian(), car1_fun(), car2_fun(), car3_fun(), grain_data::cAxis, cdEXIT, grain_data::charge, t_version::chDate, t_elementnames::chElementSym, grain_data::clear(), sd_data::clim, multi_arr< T, d, ALLOC, lgBC >::clone(), sd_data::cPart, cpu, DEBUG_ENTRY, grain_data::depl, t_mesh::egamry(), elementnames, grain_data::elmAbun, t_mesh::emm(), EXIT_FAILURE, fprintf(), frac(), t_mesh::getResolutionScaleFactor(), gv, t_cpu::i(), IAL_CAR, IAL_SIL, Singleton< t_version >::Inst(), ioQQQ, ipBHi, ipBLo, LABELSUB1, LABELSUB2, sd_data::lgLogScale, sd_data::lim, LIMELM, sd_data::magic, grain_data::magic, MAGIC_OPC, grain_data::matType, max(), t_mesh::mesh_md5sum(), mie_auxiliary(), mie_auxiliary2(), mie_calc_ial(), mie_cs(), mie_cs_size_distr(), mie_read_ocn(), mie_read_rfi(), mie_read_szd(), mie_repair(), min(), grain_data::mol_weight, grain_data::nAxes, t_rfield::nflux_with_check, grain_data::norm, sd_data::nPart, OPC_GREY, OPC_PAH1, OPC_PAH2C, OPC_PAH2N, OPC_PAH3C, OPC_PAH3N, OPC_TABLE, open_data(), pow(), POW4, radius, sd_data::radius, RFI_TABLE, rfield, grain_data::rfiType, grain_data::rho, SD_NR_CARBON, SD_SINGLE_SIZE, sd_data::sdCase, size_distr(), grain_data::subl_temp, tbl_fun(), grain_data::therm_eff, TotalInsanity(), sd_data::unity, sd_data::unity_bin, sd_data::vol, GrainVar::which_ial, grain_data::work, and grain_data::wt.
Referenced by ParseCompile().

| void qheat | ( | vector< double > & | , |
| vector< double > & | , | ||
| long * | , | ||
| size_t | |||
| ) |
main routine for quantum heating
Referenced by mole_h2_grain_form().
| void SetNChrgStates | ( | long | ) |
this routine is called by ParseSet()
References ASSERT, DEBUG_ENTRY, gv, GrainVar::nChrgRequested, and NCHU.
Referenced by ParseSet().