Cloudy Data Archive|
Cloudy
Spectral Synthesis Code for Astrophysics
|
#include "cddefines.h"#include "taulines.h"#include "grains.h"#include "grainvar.h"#include "iso.h"#include "dense.h"#include "opacity.h"#include "trace.h"#include "coolheavy.h"#include "rfield.h"#include "phycon.h"#include "hmi.h"#include "radius.h"#include "atmdat.h"#include "heavy.h"#include "h2.h"#include "rt.h"#include "freebound.h"#include "two_photon.h"#include "lines_service.h"#include "atmdat_gaunt.h"#include "vectorize.h"#include "ipoint.h"
Functions | |
| STATIC void | RT_iso_integrate_RRC () |
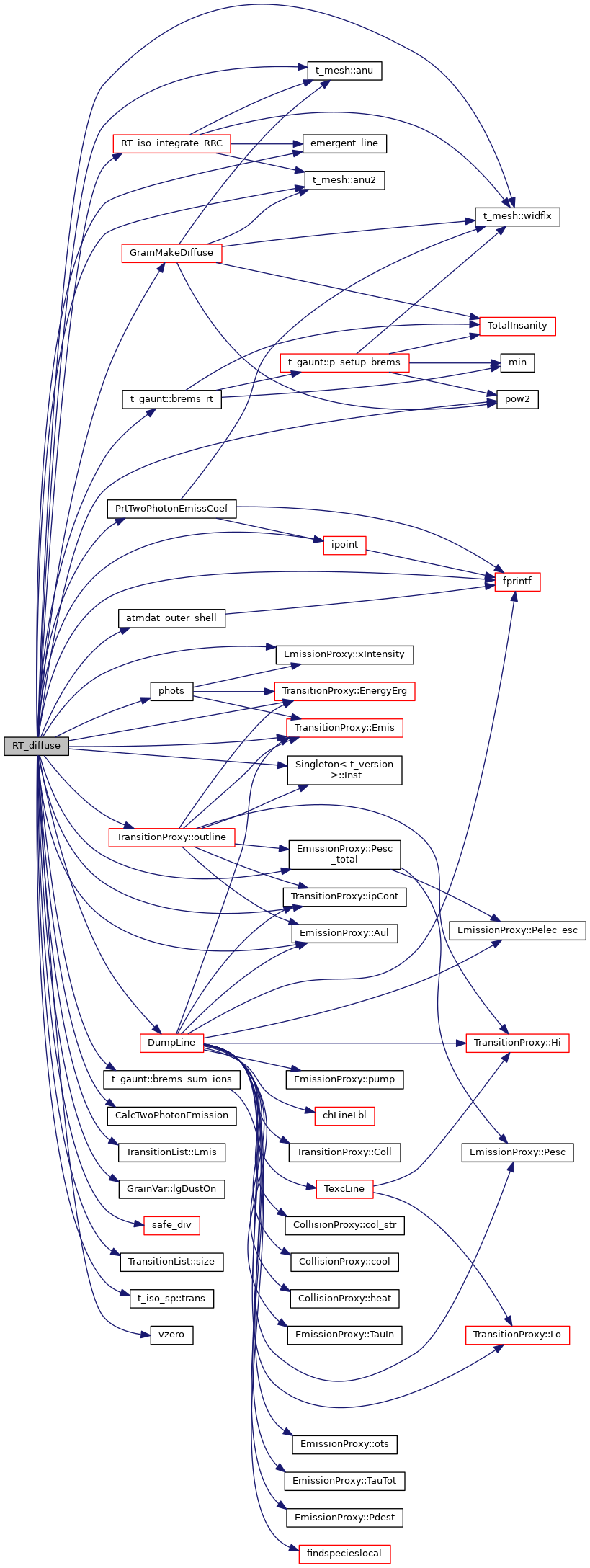
| void | RT_diffuse (void) |
| void RT_diffuse | ( | void | ) |
RT_diffuse fill in DiffCont array with diffuse emission for this zone
References t_mesh::anu(), t_mesh::anu2(), ASSERT, atmdat, atmdat_outer_shell(), EmissionProxy::Aul(), t_radius::BeamInOut, t_radius::BeamOutOut, t_gaunt::brems_rt(), t_gaunt::brems_sum_ions(), CalcTwoPhotonEmission(), t_rfield::ConEmitLocal, t_rfield::ConInterOut, t_rfield::ConSourceFcnLocal, t_rfield::ContBoltz, t_rfield::convoc, CoolHeavy, dBaseSpecies, dBaseTrans, DEBUG_ENTRY, t_brems_den::den_Hep, t_brems_den::den_Hepp, t_brems_den::den_Hm, t_brems_den::den_Hp, t_brems_den::den_ion, dense, diatoms, t_rfield::DiffuseEscape, t_rfield::DiffuseLineEmission, DumpLine(), t_radius::dVolOutwrd, t_dense::eden, t_rfield::eeBremsDif, t_atmdat::EIonPot, emergent_line(), TransitionProxy::Emis(), TransitionList::Emis(), TransitionProxy::EnergyErg(), t_opac::ExpmTau, t_rfield::flux, t_rfield::flux_beam_const, t_rfield::flux_beam_time, t_rfield::flux_isotropic, fprintf(), GrainVar::GrainEmission, GrainMakeDiffuse(), gv, Heavy, HFLines, hmi, Singleton< t_gaunt >::Inst(), t_dense::IonHigh, t_dense::IonLow, ioQQQ, t_Heavy::ipBalHeavy, TransitionProxy::ipCont(), t_opac::ipElement, ipH_LIKE, ipHE_LIKE, t_Heavy::ipHeavy, ipHELIUM, t_hmi::iphmin, t_opac::iphmop, ipHYDROGEN, t_Heavy::ipLyHeavy, t_rfield::ipMaxBolt, ipoint(), t_rfield::ipPlasma, ipSatelliteLines, iso_ctrl, iso_sp, t_isoCTRL::lgDielRecom, GrainVar::lgDustOn(), t_dense::lgElmtOn, t_CoolHeavy::lgFreeOn, GrainVar::lgGrainPhysicsOn, t_isoCTRL::lgInd2nu_On, t_rfield::lgInducProcess, t_rfield::lgKillOutCont, t_rfield::lgKillOutLine, t_trace::lgTrace, LIMELM, MAX2, MIN2, t_rfield::nflux, t_rfield::nflux_with_check, NISO, nSpecies, t_Heavy::nsShells, t_iso_sp::numLevels_local, nWindLine, nzone, t_rfield::OccNumbDiffCont, opac, t_opac::opacity_abs, t_opac::OpacStack, t_rfield::otscon, t_rfield::otslin, t_rfield::outlin, t_rfield::outlin_noplot, TransitionProxy::outline(), EmissionProxy::Pesc_total(), phots(), phycon, pow2(), PrtTwoPhotonEmissCoef(), radius, t_Heavy::RadRecCon, t_rfield::reflin, rfield, RT_iso_integrate_RRC(), safe_div(), SatelliteLines, SEXP_LIMIT, TransitionList::size(), SMALLFLOAT, t_phycon::sqrte, t_iso_sp::st, TauLine2, t_phycon::te, t_opac::tmn, t_rfield::TotDiff2Pht, trace, t_iso_sp::trans(), t_iso_sp::TwoNu, vzero(), t_mesh::widflx(), EmissionProxy::xIntensity(), t_dense::xIonDense, and t_Heavy::xLyaHeavy.
Referenced by AGN_Hemis(), and cloudy().

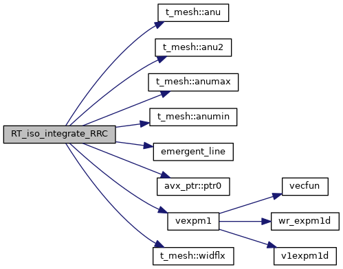
| STATIC void RT_iso_integrate_RRC | ( | ) |
References t_mesh::anu(), t_mesh::anu2(), t_mesh::anumax(), t_mesh::anumin(), ASSERT, t_iso_sp::CaseBCheck, t_rfield::ConEmitLocal, t_rfield::ContBoltzHelp1, t_rfield::ContBoltzHelp2, DEBUG_ENTRY, dense, t_rfield::DiffuseEscape, t_dense::eden, emergent_line(), t_iso_sp::fb, fixit, t_dense::IonHigh, ipH_LIKE, ipRecEsc, iso_ctrl, iso_sp, LIMELM, MAX2, t_rfield::nflux, NISO, t_iso_sp::numLevels_local, nzone, opac, t_opac::OpacStack, phycon, avx_ptr< T, lgBC >::ptr0(), t_iso_sp::RadRec_caseB, rfield, t_phycon::sqrte, t_iso_sp::st, t_isoCTRL::stat_ion, t_phycon::te, t_phycon::te_ryd, vexpm1(), t_mesh::widflx(), and t_dense::xIonDense.
Referenced by RT_diffuse().
