Cloudy Data Archive|
Cloudy
Spectral Synthesis Code for Astrophysics
|

Go to the source code of this file.
Functions | |
| void | HeCollidSetup (void) |
| double | helike_energy (long nelem, long n, long l, long s, long j) |
| double | helike_quantum_defect (long nelem, long n, long lqn, long S, long j) |
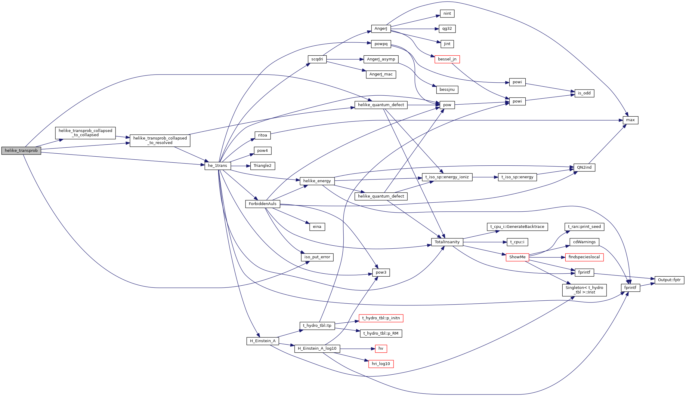
| realnum | helike_transprob (long nelem, long ipHi, long ipLo) |
| void | AGN_He1_CS (FILE *ioPun) |
Variables | |
| const int | printflag = 0 |
| const int | TRANSPROBMAGIC = 190102 |
| const int | COLLISMAGIC = 190101 |
| const int | CASEBMAGIC = 190107 |
| void AGN_He1_CS | ( | FILE * | ioPun | ) |
AGN_He1_CS routine to save table needed for AGN3 - collision strengths of HeI
| *ioPun |
References DEBUG_ENTRY, fprintf(), HeCSInterp(), ipELECTRON, ipHe2p3P0, ipHe2p3P1, ipHe2p3P2, ipHe2s3S, ipHe3d1D, ipHe3d3D, ipHe3p3P, ipHe3s3S, phycon, t_phycon::te, and TempChange().
Referenced by SaveDo().

| void HeCollidSetup | ( | void | ) |
HeCollidSetup read in helium collision data files
References cdEXIT, DataParser::checkEOL(), DataParser::checkMagic(), COLLISMAGIC, CSTemp, DEBUG_ENTRY, DataParser::errorAbort(), ES_NONE, EXIT_FAILURE, getL(), DataParser::getline(), DataParser::getToken(), HeCS, ipHE_LIKE, ipHELIUM, iso_sp, and NCSTEMP.
Referenced by iso_create().

| double helike_energy | ( | long | nelem, |
| long | n, | ||
| long | l, | ||
| long | s, | ||
| long | j | ||
| ) |
helike_energy get helike level energy in cm-1
| nelem | element number |
| n | quantum number n |
| l | quantum number l |
| s | quantum number s |
| j | quantum number j |
References ASSERT, DEBUG_ENTRY, t_iso_sp::energy_ioniz(), fprintf(), helike_quantum_defect(), ioQQQ, ipHE_LIKE, iso_sp, POW2, and QN2ind().
Referenced by ForbiddenAuls(), he_1trans(), and iso_create().

| double helike_quantum_defect | ( | long | nelem, |
| long | n, | ||
| long | lqn, | ||
| long | S, | ||
| long | j | ||
| ) |
helike_quantum_defect get quantum defect for helium-like level
| nelem | |
| n | |
| lqn | |
| S | |
| j |
References ASSERT, DEBUG_ENTRY, t_iso_sp::energy_ioniz(), t_iso_sp::IonPot, ipHE_LIKE, ipHELIUM, iso_sp, LIMELM, pow(), S, and TotalInsanity().
Referenced by helike_energy(), helike_transprob(), and helike_transprob_collapsed_to_resolved().

| realnum helike_transprob | ( | long | nelem, |
| long | ipHi, | ||
| long | ipLo | ||
| ) |
helike_transprob get transition probability for helium-like transition [s-1]
| nelem | |
| ipHi | |
| ipLo |
References ASSERT, DEBUG_ENTRY, he_1trans(), helike_quantum_defect(), helike_transprob_collapsed_to_collapsed(), helike_transprob_collapsed_to_resolved(), ipHE_LIKE, IPRAD, iso_put_error(), iso_sp, and t_iso_sp::st.
Referenced by iso_create().

| const int CASEBMAGIC = 190107 |
the magic number for the table of He1 case B emissivities, YYMMDD
Referenced by GetStandardHeLines().
| const int COLLISMAGIC = 190101 |
the magic number for the table of He1 effective collision strengths, YYMMDD
Referenced by HeCollidSetup().
| const int printflag = 0 |
Set this flag to one of the following values
0 don't print
1 print As
2 print only forbidden As
3 print Es
4 print threshold photoionization cross-sections
5 print radiative recombination coefficients.
6 print photoionization cross-section grids.
Out files are "Helike___.txt" with the blank being, respectively, "As","fAs","Es","ThPCS","RR", and "PCSgrid."
| const int TRANSPROBMAGIC = 190102 |
the magic number for the table of He-like transition probabilities, YYMMDD
Referenced by HelikeTransProbSetup().