Cloudy Data Archive|
Cloudy
Spectral Synthesis Code for Astrophysics
|
#include "cddefines.h"#include "dense.h"#include "trace.h"#include "hydro_bauman.h"#include "iso.h"#include "helike.h"#include "helike_einsta.h"#include "freebound.h"#include "lines_service.h"#include "integrate.h"#include "container_classes.h"#include "parser.h"#include "thirdparty.h"
Functions | |
| STATIC double | helike_transprob_collapsed_to_collapsed (long nelem, long nHi, long nLo) |
| STATIC double | helike_transprob_collapsed_to_resolved (long nelem, long nHi, long nLo, long lLo, long sLo, long jLo) |
| STATIC double | ritoa (long li, long lf, long nelem, double k, double RI2) |
| STATIC double | ForbiddenAuls (long nelem, long nHi, long lHi, long sHi, long jHi, long nLo, long lLo, long sLo, long jLo) |
| STATIC double | Jint (double theta) |
| STATIC double | AngerJ_mac (double vv, double zz) |
| STATIC double | bessjnu (double vv, double zz) |
| STATIC double | AngerJ_asymp (double vv, double zz) |
| STATIC double | AngerJ (double vv, double zz) |
| STATIC double | scqdri (double nstar, long int l, double npstar, long int lp, double iz) |
| double | he_1trans (long nelem, double Eff_nupper, long lHi, long sHi, long jHi, double Eff_nlower, long lLo, long sLo, long jLo) |
| realnum | helike_transprob (long nelem, long ipHi, long ipLo) |
| void | HelikeTransProbSetup () |
Variables | |
| static map< QNPair, array < double, LIMELM > > | TransProbs |
| static double | vJint |
| static double | zJint |
| STATIC double AngerJ | ( | double | vv, |
| double | zz | ||
| ) |
References bessel_jn(), DEBUG_ENTRY, Jint(), max(), nint(), qg32(), vJint, and zJint.
Referenced by scqdri().

| STATIC double AngerJ_asymp | ( | double | vv, |
| double | zz | ||
| ) |
| STATIC double bessjnu | ( | double | vv, |
| double | zz | ||
| ) |
Referenced by AngerJ_asymp().
| STATIC double ForbiddenAuls | ( | long | nelem, |
| long | nHi, | ||
| long | lHi, | ||
| long | sHi, | ||
| long | jHi, | ||
| long | nLo, | ||
| long | lLo, | ||
| long | sLo, | ||
| long | jLo | ||
| ) |
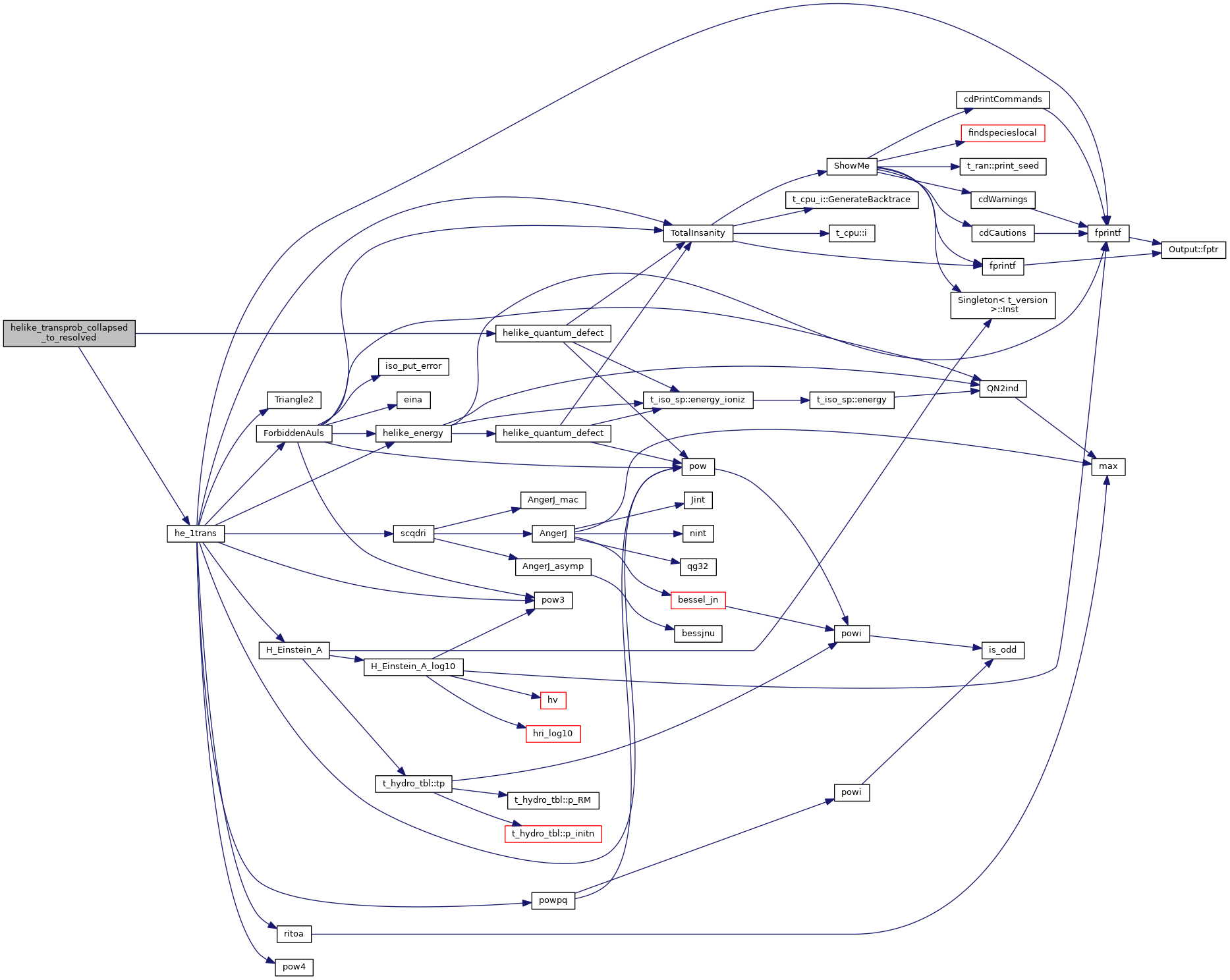
References ASSERT, DEBUG_ENTRY, eina(), fixit, helike_energy(), ipARGON, ipHE_LIKE, ipHELIUM, ipNEON, IPRAD, iso_ctrl, iso_put_error(), MIN2, pow(), POW2, pow3(), QN2ind(), t_isoCTRL::SmallA, and TotalInsanity().
Referenced by he_1trans().

| double he_1trans | ( | long | nelem, |
| double | Eff_nupper, | ||
| long | lHi, | ||
| long | sHi, | ||
| long | jHi, | ||
| double | Eff_nlower, | ||
| long | lLo, | ||
| long | sLo, | ||
| long | jLo | ||
| ) |
compute energy diffference in wn and Aul for given line
return is 0 for success, 1 for failure
| nelem | charge on the C scale, 1 is helium |
| Eff_nupper | upper quantum numbers |
| lHi | |
| sHi | |
| jHi | |
| Eff_nlower | lower quantum numbers |
| lLo | |
| sLo | |
| jLo |
References ASSERT, t_iso_sp::CachedAs, DEBUG_ENTRY, ForbiddenAuls(), fprintf(), H_Einstein_A(), helike_energy(), ioQQQ, ipHE_LIKE, ipHELIUM, ipHYDROGEN, iso_ctrl, iso_sp, MAX2, pow(), pow3(), pow4(), powpq(), ritoa(), scqdri(), t_isoCTRL::SmallA, TotalInsanity(), TransProbs, and Triangle2().
Referenced by helike_transprob(), and helike_transprob_collapsed_to_resolved().

| realnum helike_transprob | ( | long | nelem, |
| long | ipHi, | ||
| long | ipLo | ||
| ) |
helike_transprob get transition probability for helium-like transition [s-1]
| nelem | |
| ipHi | |
| ipLo |
References ASSERT, DEBUG_ENTRY, he_1trans(), helike_quantum_defect(), helike_transprob_collapsed_to_collapsed(), helike_transprob_collapsed_to_resolved(), ipHE_LIKE, IPRAD, iso_put_error(), iso_sp, and t_iso_sp::st.
Referenced by iso_create().

| STATIC double helike_transprob_collapsed_to_collapsed | ( | long | nelem, |
| long | nHi, | ||
| long | nLo | ||
| ) |
References ASSERT, DEBUG_ENTRY, and helike_transprob_collapsed_to_resolved().
Referenced by helike_transprob().

| STATIC double helike_transprob_collapsed_to_resolved | ( | long | nelem, |
| long | nHi, | ||
| long | nLo, | ||
| long | lLo, | ||
| long | sLo, | ||
| long | jLo | ||
| ) |
References ASSERT, DEBUG_ENTRY, he_1trans(), and helike_quantum_defect().
Referenced by helike_transprob(), and helike_transprob_collapsed_to_collapsed().

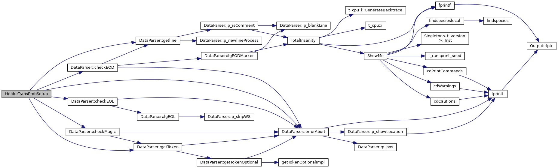
| void HelikeTransProbSetup | ( | ) |
References DataParser::checkEOD(), DataParser::checkEOL(), DataParser::checkMagic(), DEBUG_ENTRY, DataParser::errorAbort(), ES_NONE, DataParser::getline(), DataParser::getToken(), LIMELM, N_HE1_TRANS_PROB, TRANSPROBMAGIC, and TransProbs.
Referenced by iso_create().

| STATIC double ritoa | ( | long | li, |
| long | lf, | ||
| long | nelem, | ||
| double | k, | ||
| double | RI2 | ||
| ) |
References t_dense::AtomicWeight, DEBUG_ENTRY, dense, and max().
Referenced by he_1trans().

| STATIC double scqdri | ( | double | nstar, |
| long int | l, | ||
| double | npstar, | ||
| long int | lp, | ||
| double | iz | ||
| ) |
References AngerJ(), AngerJ_asymp(), AngerJ_mac(), ASSERT, and DEBUG_ENTRY.
Referenced by he_1trans().

Referenced by he_1trans(), and HelikeTransProbSetup().