Cloudy Data Archive|
Cloudy
Spectral Synthesis Code for Astrophysics
|
#include "module.h"

Go to the source code of this file.
Classes | |
| struct | t_hydro |
Functions | |
| realnum | HydroCSInterp (long int nelem, long int ipHi, long int ipLo, long int Collider) |
| realnum | GetHlikeCollisionStrength (long nelem, long ipCollider, long nHi, long lHi, long sHi, long gHi, double IP_Ryd_Hi, long nLo, long lLo, long sLo, double IP_Ryd_Lo, double Aul, double tauLo, double EnerWN, double EnerErg, const char **where) |
| void | HydroLevel (long ipISO, long int ipZ) |
| double | HydroRecCool (long int n, long int ipZ) |
| double | HCoolRatio (double t) |
| double | H_cross_section (double EgammaRyd, double EthRyd, long n, long l, long nelem) |
Variables | |
| t_hydro | hydro |
this file contains the variables for the model hydrogen ions, and prototypes for the series of routines that drive the atom the EXTERN structure hydro is defined here - all H variables should migrate here
| realnum GetHlikeCollisionStrength | ( | long | nelem, |
| long | ipCollider, | ||
| long | nHi, | ||
| long | lHi, | ||
| long | sHi, | ||
| long | gHi, | ||
| double | IP_Ryd_Hi, | ||
| long | nLo, | ||
| long | lLo, | ||
| long | sLo, | ||
| double | IP_Ryd_Lo, | ||
| double | Aul, | ||
| double | tauLo, | ||
| double | EnerWN, | ||
| double | EnerErg, | ||
| const char ** | where | ||
| ) |
GetHlikeCollisionStrength calculate collision strengths for any transition of H-like iso sequence
| nelem | |
| ipCollider | |
| nHi | |
| lHi | |
| sHi | |
| gHi | |
| IP_Ryd_Hi | |
| nLo | |
| lLo | |
| sLo | |
| IP_Ryd_Lo | |
| Aul | |
| tauLo | |
| EnerWN | |
| EnerErg | |
| where |
References ASSERT, CS_l_mixing_PS64(), CS_l_mixing_PS64_expI(), CS_l_mixing_VF01(), CS_l_mixing_VOS12(), CS_l_mixing_VOS12QM(), CS_ThermAve_PR78(), CS_VS80(), CSresolver(), DEBUG_ENTRY, fprintf(), HlikeCSInterp(), hydro_Fujimoto_deexcit(), hydro_Lebedev_deexcit(), hydro_vanRegemorter_deexcit(), ioQQQ, ipELECTRON, ipH_LIKE, ipHYDROGEN, iso_ctrl, iso_sp, t_opac::lgCaseB_HummerStorey, t_isoCTRL::lgColl_excite, t_isoCTRL::lgCS_Fujim, t_isoCTRL::lgCS_Lebedev, t_isoCTRL::lgCS_PS64, t_isoCTRL::lgCS_PSClassic, t_isoCTRL::lgCS_PSM20, t_isoCTRL::lgCS_VOS12, t_isoCTRL::lgCS_VOS12QM, t_isoCTRL::lgCS_vrgm, t_isoCTRL::lgCS_Vriens, t_isoCTRL::lgCS_Vrinceanu, opac, phycon, t_phycon::sqrte, t_phycon::te, and TotalInsanity().
Referenced by HydroCSInterp(), and iso_get_collision_strength().

| double H_cross_section | ( | double | EgammaRyd, |
| double | EthRyd, | ||
| long | n, | ||
| long | l, | ||
| long | nelem | ||
| ) |
H_cross_section - get Hydrogenic cross section
| EgammaRyd | |
| EthRyd | |
| n | |
| l | |
| nelem |
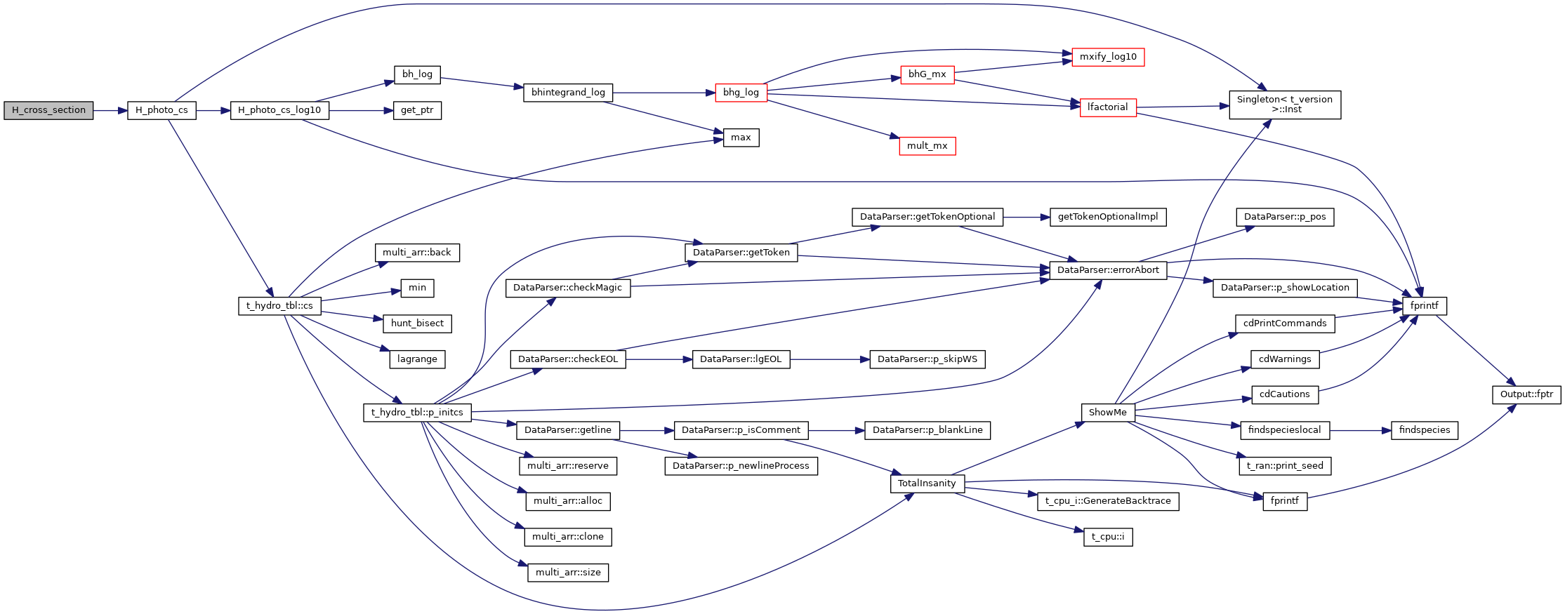
References ASSERT, H_photo_cs(), and MAX2.
Referenced by iso_cross_section().

| double HCoolRatio | ( | double | t | ) |
returns the ratio of recombination cooling to recombination coefficient
| t | the scaled temperature, T * n^2 / Z^2, n is prin quant number, Z is charge, 1 for H |
References DEBUG_ENTRY, MAX2, MIN2, pow(), x1, and x2.
Referenced by HydroRecCool(), and iso_rad_rec_cooling_approx().

| realnum HydroCSInterp | ( | long int | nelem, |
| long int | ipHi, | ||
| long int | ipLo, | ||
| long int | Collider | ||
| ) |
HydroCSInterp calculate collision strengths for all transitions of h-like iso sequence, all colliders
| nelem | |
| ipHi | |
| ipLo | |
| Collider |
| void HydroLevel | ( | long | ipISO, |
| long int | ipZ | ||
| ) |
HydroLevel calls iso_level to solve for ionization balance level populations of model hydrogen atom
| ipZ |
Referenced by iso_solve().
| double HydroRecCool | ( | long int | n, |
| long int | ipZ | ||
| ) |
HydroRecCool hydrogen recombination cooling
| n | |
| ipZ |
References ASSERT, cdEXIT, DEBUG_ENTRY, EXIT_FAILURE, exp10(), t_iso_sp::fb, fprintf(), HCoolRatio(), ioQQQ, ipH_LIKE, ipRecRad, iso_sp, phycon, POW2, POW3, powi(), t_phycon::sqlogz, t_phycon::te, t_phycon::telogn, and t_phycon::TEMP_LIMIT_HIGH_LOG.
Referenced by iso_rad_rec_cooling_approx().

| t_hydro hydro |
Referenced by ContSetIntensity(), dBase_solve(), IonHydro(), iso_photo(), iso_zero(), IterStart(), lines(), lines_hydro(), OpacityAdd1SubshellInduc(), OpacityAddTotal(), ParseDatabaseISO(), ParseDont(), PresTotCurrent(), PrtComment(), PrtFinal(), PrtHydroTrace1(), PrtZone(), radius_increment(), rayleh(), RT_line_all_escape(), RT_line_pumping(), and setXtraRatesFe2().