Cloudy Data Archive|
Cloudy
Spectral Synthesis Code for Astrophysics
|
#include "cddefines.h"#include "atmdat_adfa.h"#include "conv.h"#include "heavy.h"#include "helike_cs.h"#include "helike_einsta.h"#include "hydroeinsta.h"#include "hydrogenic.h"#include "hydro_vs_rates.h"#include "ionbal.h"#include "iso.h"#include "opacity.h"#include "phycon.h"#include "rfield.h"#include "secondaries.h"#include "trace.h"#include "freebound.h"#include "dense.h"#include "lines_service.h"#include "vectorize.h"#include "hydro_bauman.h"#include "helike.h"
Functions | |
| STATIC double | iso_get_collision_strength (long ipISO, long nelem, long ipCollider, long ipHi, long ipLo) |
| void | iso_collisional_ionization (long ipISO, long nelem) |
| void | iso_suprathermal (long ipISO, long nelem) |
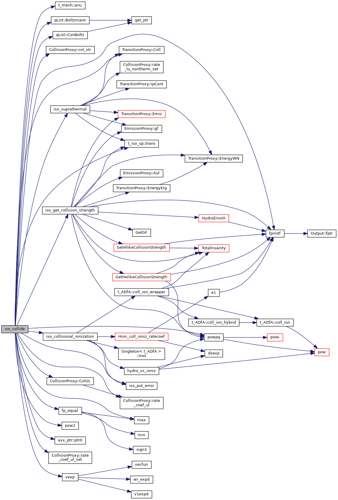
| void | iso_collide (long ipISO, long nelem) |
| void iso_collide | ( | long | ipISO, |
| long | nelem | ||
| ) |
iso_collide - calculate collision data for ipISO, nelem
| ipISO | |
| nelem |
References t_mesh::anu(), ASSERT, t_dense::AtomicWeight, BIGDOUBLE, qList::Boltzmann(), t_isoCTRL::chISO, CollisionProxy::col_str(), TransitionProxy::Coll(), colliders, t_ionbal::CollIonRate_Ground, CollisionProxy::ColUL(), qList::ConBoltz(), conv, DEBUG_ENTRY, dense, t_dense::density_low_limit, t_dense::eden, t_dense::EdenHCorr, t_iso_sp::fb, fp_equal(), fprintf(), Heavy, ionbal, ioQQQ, ipALPHA, IPCOLLIS, ipELECTRON, t_Heavy::ipHeavy, t_trace::ipIsoTrace, ipNCOLLIDER, ipPROTON, iso_collisional_ionization(), iso_ctrl, iso_get_collision_strength(), iso_put_error(), iso_sp, iso_suprathermal(), t_opac::lgCaseB_HummerStorey, t_isoCTRL::lgColl_excite, t_isoCTRL::lgColl_l_mixing, t_isoCTRL::lgCritDensLMix, t_trace::lgHBug, t_trace::lgHeBug, t_trace::lgIsoTraceFull, t_iso_sp::lgPopLTE_OK, t_iso_sp::lgPrtNCrit, t_trace::lgTrace, LIMELM, ColliderList::list, max(), MAX_DENSITY, MIN2, N_, t_iso_sp::n_HighestResolved_max, t_iso_sp::nCollapsed_max, NISO, t_isoCTRL::nLyaLevel, t_conv::nTotalIoniz, t_iso_sp::numLevels_local, t_iso_sp::numLevels_max, opac, phycon, pow2(), powpq(), PrintEfmt, avx_ptr< T, lgBC >::ptr0(), CollisionProxy::rate_coef_ul(), CollisionProxy::rate_coef_ul_set(), rfield, SMALLDOUBLE, t_phycon::sqrte, t_iso_sp::st, t_isoCTRL::stat_ion, t_phycon::te, t_phycon::te32, t_phycon::te_ryd, trace, t_iso_sp::trans(), and vexp().
Referenced by iso_update_rates(), and SaveLineData().

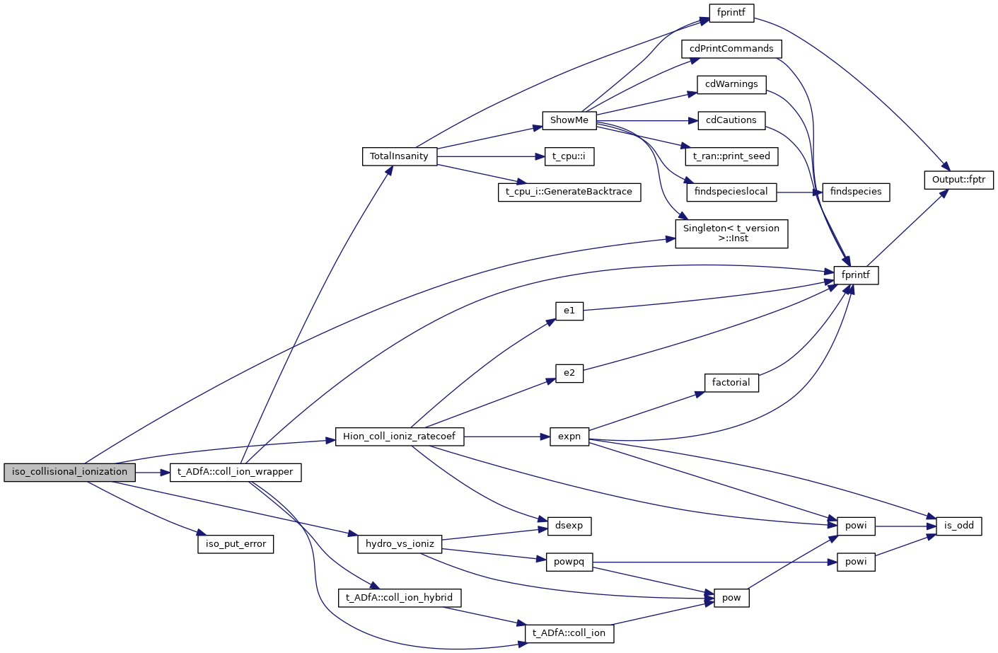
| void iso_collisional_ionization | ( | long | ipISO, |
| long | nelem | ||
| ) |
iso_collisional_ionization - calculate collisional ionization rate for ipISO, nelem
| ipISO | |
| nelem |
References ASSERT, t_ADfA::coll_ion_wrapper(), DEBUG_ENTRY, t_iso_sp::fb, Hion_coll_ioniz_ratecoef(), hydro_vs_ioniz(), Singleton< t_ADfA >::Inst(), IPCOLLIS, iso_ctrl, iso_put_error(), iso_sp, t_isoCTRL::lgColl_ionize, t_iso_sp::lgLevelsLowered, t_isoCTRL::lgTopoff, N_, NISO, t_iso_sp::numLevels_max, phycon, and t_phycon::te.
Referenced by iso_collide().

| STATIC double iso_get_collision_strength | ( | long | ipISO, |
| long | nelem, | ||
| long | ipCollider, | ||
| long | ipHi, | ||
| long | ipLo | ||
| ) |
References ASSERT, t_dense::AtomicWeight, EmissionProxy::Aul(), colliders, DEBUG_ENTRY, dense, t_dense::eden, TransitionProxy::Emis(), TransitionProxy::EnergyErg(), TransitionProxy::EnergyWN(), t_iso_sp::fb, fprintf(), GetGF(), GetHelikeCollisionStrength(), GetHlikeCollisionStrength(), EmissionProxy::gf(), HydroEinstA(), ioQQQ, ipELECTRON, ipH_LIKE, ipHE_LIKE, ipPROTON, iso_ctrl, iso_sp, t_opac::lgCaseB_HummerStorey, t_isoCTRL::lgColl_excite, t_isoCTRL::lgColl_l_mixing, ColliderList::list, t_iso_sp::n_HighestResolved_max, t_iso_sp::nCollapsed_max, t_iso_sp::numLevels_max, opac, phycon, powpq(), t_phycon::sqrte, t_iso_sp::st, t_phycon::te, TotalInsanity(), and t_iso_sp::trans().
Referenced by iso_collide().

| void iso_suprathermal | ( | long | ipISO, |
| long | nelem | ||
| ) |
iso_suprathermal - calculate secondary excitation by suprathermal electrons for iso sequences
| ipISO | |
| nelem |
References ASSERT, TransitionProxy::Coll(), DEBUG_ENTRY, TransitionProxy::Emis(), TransitionProxy::EnergyWN(), EmissionProxy::gf(), TransitionProxy::ipCont(), ipH2p, ipH_LIKE, ipHYDROGEN, iso_ctrl, iso_sp, t_isoCTRL::lgColl_excite, LIMELM, NISO, t_iso_sp::numLevels_max, CollisionProxy::rate_lu_nontherm_set(), secondaries, t_iso_sp::trans(), and t_secondaries::x12tot.
Referenced by iso_collide().
