Cloudy Data Archive|
Cloudy
Spectral Synthesis Code for Astrophysics
|
#include "cddefines.h"#include "elementnames.h"#include "taulines.h"#include "iso.h"#include "rfield.h"#include "trace.h"#include "dense.h"#include "prt.h"#include "conv.h"#include "h2.h"#include "hmi.h"#include "opacity.h"#include "cooling.h"#include "thermal.h"#include "radius.h"#include "rt.h"#include "doppvel.h"#include "mole.h"
Functions | |
| void | prt_trans_opc_debug (const char *LineGroup, const TransitionProxy &t) |
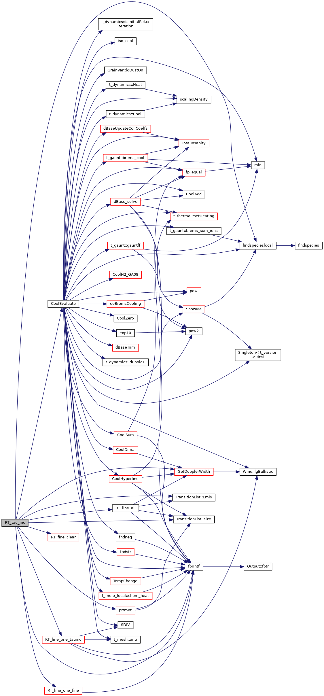
| void | RT_tau_inc (void) |
| void prt_trans_opc_debug | ( | const char * | LineGroup, |
| const TransitionProxy & | t | ||
| ) |
References t_elementnames::chElementSym, TransitionProxy::chLabel(), dense, elementnames, TransitionProxy::Emis(), fprintf(), TransitionProxy::Hi(), ioQQQ, EmissionProxy::TauCon(), EmissionProxy::TauIn(), EmissionProxy::TauTot(), and t_dense::xIonDense.

| void RT_tau_inc | ( | void | ) |
RT_tau_inc increment optical depths once per zone, called after radius_increment
References ASSERT, t_dense::AtomicWeight, t_rfield::ContBoltz, conv, CoolEvaluate(), t_thermal::ctot, dBaseSpecies, dBaseTrans, DEBUG_ENTRY, molezone::den, dense, t_dense::density_low_limit, diatoms, t_radius::drad_x_fillfac, t_rt::dTauMase, t_dense::eden, TransitionList::Emis(), ExtraLymanLines, findspecieslocal(), t_rfield::fine_opac_zone, t_rfield::fine_opt_depth, fprintf(), GetDopplerWidth(), HFLines, hmi, t_hmi::hmidep, t_dense::IonHigh, ioQQQ, ipExtraLymanLines, ipH_LIKE, t_hmi::iphmin, ipHYDROGEN, ipSatelliteLines, iso_ctrl, iso_sp, t_isoCTRL::lgDielRecom, t_dense::lgElmtOn, t_conv::lgFirstSweepThisZone, t_conv::lgLastSweepThisZone, t_rfield::lgOpacityFine, t_trace::lgOptcBug, t_trace::lgTrace, LIMELM, t_rt::mas_hi, t_rt::mas_ion, t_rt::mas_lo, t_rt::mas_species, t_rfield::nfine, NISO, t_isoCTRL::nLyman, nSpecies, t_iso_sp::numLevels_local, nWindLine, nzone, opac, prtmet(), radius, rfield, rt, RT_fine_clear(), RT_line_all(), RT_line_one_fine(), RT_line_one_tauinc(), SatelliteLines, TransitionList::size(), t_iso_sp::st, TauLine2, t_opac::telec, thermal, t_opac::thmin, trace, t_rfield::trans_coef_total_stale, UTALines, and t_dense::xIonDense.
Referenced by cloudy().
