Cloudy Data Archive|
Cloudy
Spectral Synthesis Code for Astrophysics
|

Go to the source code of this file.
Functions | |
| void | InitCoreload (void) |
| void | InitDefaultsPreparse (void) |
| void | InitCoreloadPostparse (void) |
| void | InitSimPostparse (void) |
| void | zero (void) |
| void InitCoreload | ( | void | ) |
one time initialization of core load, called from cdDrive, this sets minimum set of values needed for the code to start - called after input lines have been read in and checked for VARY or GRID - so known whether single or multiple sims will be run
References DEBUG_ENTRY, diatoms_init(), iso_init(), and SaveFilesInit().
Referenced by cdDrive().

| void InitCoreloadPostparse | ( | void | ) |
initialization after parser, called one time per core load create space needed for code to operate
References ASSERT, DEBUG_ENTRY, dense, qList::init(), ipH_LIKE, iso_ctrl, iso_sp, iso_update_num_levels(), t_isoCTRL::lgDielRecom, t_dense::lgElmtOn, LIMELM, makeChemical(), NISO, t_isoCTRL::nLyman, t_isoCTRL::nLyman_alloc, t_isoCTRL::nLyman_max, t_iso_sp::numLevels_max, and t_iso_sp::st.
Referenced by cloudy().

| void InitDefaultsPreparse | ( | void | ) |
initialize values that are changed in the parser. Called just before parser, will be called one time per core load
Set the default collision strength for dBase transitions when there is no radiative data
References abund, t_dense::AbundanceLimit, Wind::AccelAver, Wind::AccelCont, Wind::AccelElectron, Wind::AccelGravity, Wind::AccelLine, Wind::AccelMax, Wind::AccelTotalOutward, Wind::acldr, atmdat, EmissionProxy::Aul(), t_StopCalc::AV_extended, t_StopCalc::AV_point, t_prt::blend, t_atmdat::chCloudyChiantiFile, t_optimize::chColDen_label, t_dense::chDenseLaw, t_rfield::chDffTrns, t_save::chHashString, t_atmdat::chLamdaFile, t_optimize::chOptRtn, t_StopCalc::chSpeciesColumn, t_save::chSpeciesDominantRates, t_atmdat::chStoutFile, t_optimize::chTempLab, t_optimize::chTempWeight, t_atmdat::CIRCData, DepthTable::clear(), GrainVar::clear(), t_StopCalc::col_H0_ov_Tspin, t_StopCalc::col_h2, t_StopCalc::col_h2_nut, t_StopCalc::col_monoxco, t_StopCalc::col_species, t_optimize::ColDen_error, t_optimize::ColDen_Obs, t_atmdat::collstrDefault, t_StopCalc::colnut, t_StopCalc::colpls, COLUMN_INIT, Wind::comass, t_thermal::ConstGrainTemp, t_thermal::ConstTemp, t_optimize::ContEner, t_optimize::ContIndex, continuum, t_optimize::ContNFnu, t_optimize::ContNFnuErr, t_geometry::covaper, cpu, t_hextra::cr_energydensity, t_hextra::crpowr, t_hextra::crtemp, t_hextra::cryden, t_hextra::cryden_ov_background, EmissionProxy::damp(), EmissionProxy::dampXvel(), DEBUG_ENTRY, dense, t_geometry::DirectionalCosin, Wind::DiskRadius, t_dense::DLW, t_ionbal::DR_mean_scale, t_radius::drChange, DummyEmis, Wind::dvdr, dynamics, t_dense::EdenExtra, t_dense::EdenFraction, t_dense::EdenSet, t_opac::eeFreeFreeTemp, t_mesh::egamry(), Wind::emdot, t_save::emisfreq, EmLineZero(), t_optimize::errorwave, t_rfield::ExtinguishColumnDensity, t_rfield::ExtinguishLeakage, t_rfield::ExtinguishLowEnergyLimit, t_dense::flcPhase, t_dense::flong, t_rfield::FluxFaint, Wind::fmul, Illuminate::FORWARD, t_fudgec::fudgea, fudgec, geometry, EmissionProxy::gf(), t_radius::glbdst, t_radius::glbrad, grid, gv, hcmap, t_StopCalc::HColStop, hextra, t_atmdat::HYBRID, t_cpu::i(), t_rfield::Illumination, isotope::init(), t_optimize::ion_ColDen, ionbal, t_optimize::ionTemp, ipARGON, ipCARBON, t_save::ipEmisFreq, EmissionProxy::ipFine(), ipH_LIKE, ipHELIUM, ipHYDROGEN, ipIRON, ipMAGNESIUM, ipNEON, ipNITROGEN, t_optimize::ipobs, ipOXYGEN, ipSILICON, ipSULPHUR, t_StopCalc::iptnu, EmissionProxy::iRedisFun(), t_abund::IsoAbn, t_dynamics::lg_coronal_time_init, t_hextra::lg_CR_B_equipartition, t_save::lg_separate_iterations, t_abund::lgAbnReference, t_abund::lgAbTaON, t_abund::lgAbundancesSet, t_abund::lgAbunTabl, t_abund::lgAGN, t_dense::lgAsChoose, t_rfield::lgBeamed, t_trace::lgBug2nu, t_trace::lgCalBug, t_atmdat::lgCalpgmOn, t_trace::lgCarBug, t_opac::lgCaseB, t_opac::lgCaseB_HummerStorey, t_opac::lgCaseB_no_pdest, t_opac::lgCaseB_no_photo, t_continuum::lgCheckEnergyEveryZone, t_atmdat::lgChiantiExp, t_atmdat::lgChiantiLevelsSet, t_atmdat::lgChiantiLvl2Hybrid, t_atmdat::lgChiantiOn, t_atmdat::lgChiantiPrint, t_rfield::lgCMB_set, t_atmdat::lgCollIonOn, t_trace::lgComBug, t_rfield::lgComptonOn, t_trace::lgConBug, t_pressure::lgContRadPresOn, t_trace::lgCoolTr, t_grid::lgCrash, t_grid::lgCrashEval, t_dense::lgDenFlucOn, t_dense::lgDenFlucRadius, t_dense::lgDenseInitConstant, t_prt::lgDiffuseInward, t_prt::lgDiffuseOutward, Wind::lgDisk, t_trace::lgDrBug, t_save::lgDRHash, t_save::lgDRPLst, t_save::lgDTHash, t_save::lgDTPLst, t_trace::lgDustBug, t_trace::lgESOURCE, t_prt::lgFaintOn, t_trace::lgFeBug, t_save::lgFLUSH, t_prt::lgFntSet, t_fudgec::lgFudgeUsed, t_rfield::lgGamrOK, t_atmdat::lgGbarOn, t_save::lgHashEndIter, t_trace::lgHBug, t_trace::lgHeatBug, t_trace::lgHeavyBug, t_trace::lgHeBug, t_hextra::lgHextraDensity, t_hextra::lgHextraDepth, t_hextra::lgHextraSS, t_rfield::lgHPhtOK, t_rfield::lgInducProcess, t_optimize::lgInitialParse, t_trace::lgIsoTraceFull, t_grid::lgKeepMainOutputSeparate, t_atmdat::lgLamdaLevelsSet, t_atmdat::lgLamdaOn, t_atmdat::lgLamdaPrint, t_save::lgLuminosityOld, t_rfield::lgMMok, t_trace::lgNeBug, t_grid::lgNegativeIncrements, t_trace::lgNeonBug, t_noexec::lgNoExec, t_prt::lgOnlyHead, t_prt::lgOnlyZone, t_trace::lgOpacBug, t_rfield::lgOpacityFine, t_trace::lgOptcBug, t_optimize::lgOptCont, t_optimize::lgOptDiam, t_optimize::lgOptimFlow, t_optimize::lgOptimize, t_optimize::lgOptLum, t_trace::lgOTSBug, t_rfield::lgOutOnly, t_grid::lgParallel, t_optimize::lgParallel, t_trace::lgPointBug, t_thermal::lgPredNextTe, t_pressure::lgPres_magnetic_ON, t_pressure::lgPres_radiation_ON, t_pressure::lgPres_ram_ON, t_pressure::lgPressureInitialSpecified, t_dense::lgPressureVaryTime, t_prt::lgPrintBlock, t_prt::lgPrintBlockEmergent, t_prt::lgPrintBlockIntrinsic, t_prt::lgPrintColumns, t_prt::lgPrintFluxEarth, t_prt::lgPrintHeating, t_prt::lgPrintHTML, t_prt::lgPrintLineAirWavelengths, t_prt::lgPrintLineCumulative, t_prt::lgPrnAges, t_prt::lgPrnColl, t_prt::lgPrnHeat, t_prt::lgPrnInwd, t_prt::lgPrnIsoCollapsed, t_prt::lgPrnLineCell, t_prt::lgPrnPump, t_prt::lgPrtArry, t_prt::lgPrtCitations, t_prt::lgPrtContIndices, t_prt::lgPrtLastIt, t_prt::lgPrtLineArray, t_prt::lgPrtLineLog, t_prt::lgPrtMaser, t_prt::lgPrtShort, t_prt::lgPrtStart, t_prt::lgPrtTau, t_save::lgPunContinuum, t_save::lgSaveDataGf, t_save::lgSaveDataRates, t_save::lgSaveDataWn, t_save::lgSaveEveryZone, t_grid::lgSaveXspec, t_trace::lgSecIon, t_geometry::lgSizeSet, t_prt::lgSortLines, t_prt::lgSourceReflected, t_prt::lgSourceTransmitted, t_rfield::lgSphericalDilution, t_rt::lgStarkON, t_StopCalc::lgStop21cm, t_StopCalc::lgStopSpeciesColumn, t_atmdat::lgStoutLevelsSet, t_atmdat::lgStoutLvl2Hybrid, t_atmdat::lgStoutOn, t_atmdat::lgStoutPrint, t_save::lgSubtrCont, t_prt::lgSurfaceBrightness, t_prt::lgSurfaceBrightness_SR, t_thermal::lgTeBD96, t_thermal::lgTeHigh, t_thermal::lgTemperatureConstant, t_thermal::lgTemperatureConstantCommandParsed, t_thermal::lgTeSN99, t_thermal::lgTeTLaw, t_rfield::lgTimeVary, t_thermal::lgTLaw, t_trace::lgTr8446, t_trace::lgTrace, t_trace::lgTrace3Bod, t_save::lgTraceConvergeBaseHash, t_trace::lgTraceMole, t_dynamics::lgTracePrint, t_trace::lgTrDiff, t_trace::lgTrLevN, t_trace::lgTrLine, t_optimize::lgTrOpt, t_trace::lgTrOvrd, t_hextra::lgTurbHeatVaryTime, Wind::lgVelPos, t_trace::lgWind, Wind::lgWindOK, t_rfield::lgXRayOK, LIMELM, LIMPUN, LIMSPC, LINE_CONT_SHIELD_FEDERMAN, t_optimize::lineids, t_hcmap::MapZone, t_cpu_i::MPIMode(), MS_DEFAULT, t_pseudo_cont::nBins, t_atmdat::nChiantiMaxLevels, t_atmdat::nChiantiMaxLevelsFe, t_rfield::ncont, t_cpu_i::nCPU(), t_save::ncSaveSkip, t_grid::nCycle, t_atmdat::nDefaultMolLevels, t_atmdat::nDefaultPhotoLevels, t_atmdat::nDefaultPhotoLevelsFe, t_optimize::nEmergent, NFUDGC, t_fudgec::nfudge, NISO, t_optimize::nIterOptim, t_atmdat::nLamdaMaxLevels, t_rt::nLineContShield, t_hcmap::nMapStep, noexec, t_prt::nPrnLineCell, t_trace::npsbug, t_optimize::nRangeSet, t_save::nsave, t_save::nSaveEveryZone, t_prt::nstart, t_atmdat::nStoutMaxLevels, t_atmdat::nStoutMaxLevelsFe, t_StopCalc::nstpl, t_trace::nTrConvg, t_prt::nzdump, t_trace::nznbug, opac, EmissionProxy::opacity(), t_optimize::OptGlobalErr, t_rfield::OpticalDepthScaleFactor, t_optimize::optier, optimize, t_optimize::optint, phycon, pressure, t_pressure::PressureInitialSpecified, t_dense::PressureVaryTimeIndex, t_dense::PressureVaryTimeTimescale, prt, t_prt::PrtTauFnt, pseudoContDef, radius, t_rfield::range, t_hcmap::RangeMap, t_save::Resolution, t_save::ResolutionAbs, rfield, t_rfield::RSFCheck, rt, save, t_abund::ScaleElement, Energy::set(), Wind::setStatic(), t_geometry::size, StopCalc, t_StopCalc::StopDepleteFrac, t_StopCalc::StopElecDensity, t_StopCalc::StopElecFrac, t_StopCalc::StopH2MoleFrac, t_StopCalc::StopHPlusFrac, t_StopCalc::StopVelocity, t_rfield::TableRadius, t_StopCalc::tauend, t_opac::taumin, t_StopCalc::taunu, TauZero(), t_StopCalc::TeFloor, t_optimize::temp_error, t_phycon::TEMP_LIMIT_HIGH, t_optimize::temp_obs, t_phycon::TEMP_STOP_DEFAULT, t_StopCalc::TempHiStopIteration, t_StopCalc::TempHiStopZone, t_StopCalc::TempLoStopIteration, t_StopCalc::TempLoStopZone, t_rfield::tFluxLog, thermal, t_opac::tlamin, t_thermal::tlaw, t_rfield::tNu, t_prt::TooFaint, trace, t_rfield::tslop, t_hextra::TurbHeat, t_grid::useCPU, t_optimize::useCPU, t_save::WeakHeatCool, wind, Wind::windv, Wind::windv0, t_pseudo_cont::wlHi, t_pseudo_cont::wlLo, t_optimize::xLineInt_error, t_optimize::xLineInt_Obs, and t_StopCalc::xMass.
Referenced by cloudy(), and grid_do().

| void InitSimPostparse | ( | void | ) |
initialize values at start of simulation, called after parser, sets initial or zero values at start of each sim in grid
References Wind::AccelGravity, AllTransitions, ASSERT, atoms, cdEXIT, t_elementnames::chElementSym, t_isoCTRL::chISO, t_rfield::cinrat, t_rfield::cmcool, colliders, Wind::comass, t_rfield::comtot, t_atoms::d5200r, DEBUG_ENTRY, dense, diatoms, Wind::DiskRadius, t_dense::eden, elementnames, t_rfield::EnerGammaRay, t_rfield::EnergyBremsThin, EXIT_FAILURE, t_rfield::extin_mag_B_extended, t_rfield::extin_mag_B_point, t_rfield::extin_mag_V_extended, t_rfield::extin_mag_V_point, findspecieslocal(), fprintf(), t_mole_local::grain_area, h2, diatomics::H2_Read_LTE_cooling_per_H2(), Heavy, ColliderList::init(), t_mole_global::init(), ioQQQ, t_rfield::ipEnergyBremsThin, ipH_LIKE, ipHYDROGEN, iso_ctrl, iso_sp, iso_update_num_levels(), t_iterations::iter_alloc, iterations, t_isoCTRL::lgCompileRecomb, Wind::lgDisk, t_dense::lgElmtOn, diatomics::lgEnabled, t_iterations::lgLastIt, t_isoCTRL::lgPrintNumberOfLevels, t_trace::lgTrace, t_thermal::lgUnstable, t_rfield::lgUSphON, t_trace::lgWind, LIMELM, molezone::location, mean, mole, mole_create_react(), mole_global, MonitorResults, t_iso_sp::n_HighestResolved_local, t_iso_sp::n_HighestResolved_max, t_iso_sp::nCollapsed_local, t_iso_sp::nCollapsed_max, t_rfield::nflux_with_check, NISO, t_monitorresults::nSumErrorCaseMonitor, t_iso_sp::numLevels_local, t_iso_sp::numLevels_max, t_thermal::nUnstable, t_struc::nzonePreviousIteration, t_atoms::p2nit, t_pressure::pinzon, POW2, t_pressure::PresInteg, t_pressure::PresIntegElecThin, pressure, radius, t_radius::Radius, t_atoms::rateMg2, t_iso_sp::Reset(), rfield, rfield_opac_zero(), t_mole_local::set_ion_locations(), t_mean::setup_molecules(), t_iterations::StopRadius, t_iterations::StopThickness, struc, t_monitorresults::SumErrorCaseMonitor, thermal, t_thermal::thist, t_thermal::tlowst, TorF(), trace, wind, and t_Heavy::xLyaHeavy.
Referenced by cloudy().

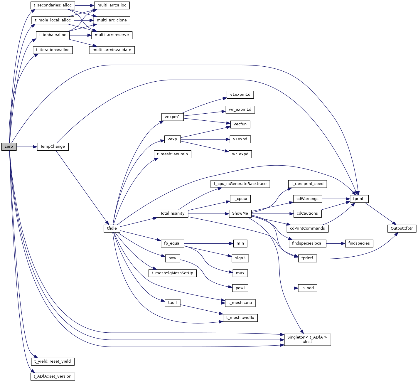
| void zero | ( | void | ) |
zero actively zero out or initialize variables needed for model calculation this is the old one and should be removed - its vars moved into those above
References t_secondaries::alloc(), t_iterations::alloc(), t_ionbal::alloc(), t_mole_local::alloc(), called, DEBUG_ENTRY, fnzone, fprintf(), Singleton< t_ADfA >::Inst(), Singleton< t_yield >::Inst(), Singleton< module_list >::Inst(), ionbal, ioPrnErr, ioQQQ, iterations, lgPrnErr, t_called::lgTalk, t_called::lgTalkSave, lgTestCodeCalled, lgTestCodeEnabled, t_trace::lgTrace, module_list::m_l, mole, nzone, PHFIT96, t_yield::reset_yield(), secondaries, t_ADfA::set_version(), TempChange(), and trace.
Referenced by cdInit(), CoolSave(), hypho(), and optimize_func().
