Cloudy Data Archive|
Cloudy
Spectral Synthesis Code for Astrophysics
|
#include "cddefines.h"#include "parse.h"#include "cddrive.h"#include "elementnames.h"#include "input.h"#include "iterations.h"#include "prt.h"#include "rfield.h"#include "hcmap.h"#include "h2.h"#include "version.h"#include "grainvar.h"#include "grid.h"#include "save.h"#include "parser.h"#include "service.h"#include "species.h"#include "dense.h"#include "continuum.h"
Functions | |
| STATIC const char * | ChkUnits (Parser &p) |
| void | saveXSPEC (unsigned int option) |
| void | ParseSave (Parser &p) |
| void | SaveFilesInit () |
| void | CloseSaveFiles (bool lgFinal) |
References DEBUG_ENTRY, Parser::nMatch(), StandardEnergyUnit(), and Parser::StandardEnergyUnit().
Referenced by ParseSave().

| void CloseSaveFiles | ( | bool | lgFinal | ) |
close all open save files
| lgFinal | - close ALL files, regardless of "no clobber" status when true |
References DEBUG_ENTRY, fprintf(), grid, gv, ioMAP, ioQQQ, t_save::ioRecom, t_save::ipDRout, t_save::ipDTout, SaveParams::ipPnunit, t_save::ipPoint, t_save::ipPunConv, t_save::ipTraceConvergeBase, t_save::lgDROn, t_save::lgDROn_noclobber, t_save::lgDTOn, t_save::lgDTOn_noclobber, t_save::lgFITS, t_save::lgioRecom, t_save::lgioRecom_noclobber, t_save::lgNoClobber, t_save::lgPunConv, t_save::lgPunConv_noclobber, t_save::lgPunPoint, t_save::lgPunPoint_noclobber, t_save::lgQHSaveFile_noclobber, t_save::lgSaveGrid_noclobber, t_save::lgTraceConvergeBase, t_save::lgTraceConvergeBase_noclobber, t_save::lgXSPEC, t_save::nsave, NULL, t_save::params, t_grid::pnunit, GrainVar::QHSaveFile, and save.
Referenced by cdClosePunchFiles(), cdPrepareExit(), and cloudy().

| void ParseSave | ( | Parser & | p | ) |
ParseSave parse the save command
| *chCard |
code printed log quantities, historically. Maintain backwards compatibility
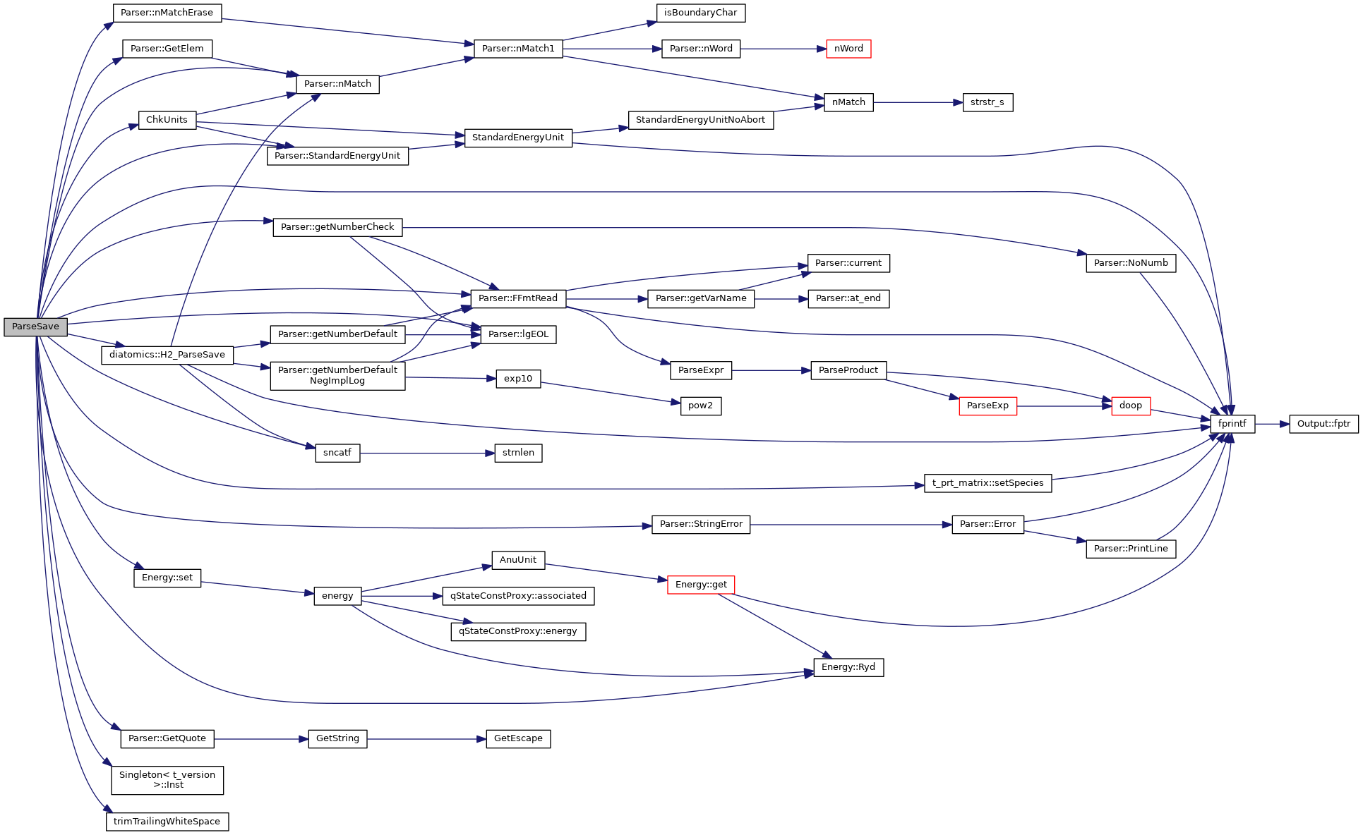
References cdEXIT, t_save::chConSavEnr, t_elementnames::chElementNameShort, t_save::chFileName, t_save::chFilenamePrefix, t_save::chGridPrefix, ChkUnits(), t_save::chOpcTyp, t_save::chSave, t_save::chSaveArgs, t_input::chTitle, t_version::chVersion, DEBUG_ENTRY, elementnames, EXIT_FAILURE, Parser::FFmtRead(), fprintf(), Parser::GetElem(), Parser::getNumberCheck(), Parser::GetQuote(), grid, h2, diatomics::H2_ParseSave(), hd, t_save::img_matrix, input, Singleton< t_version >::Inst(), ioQQQ, ipHELIUM, save_img_matrix::iteration, Parser::lgEOL(), save_img_matrix::lgFITS, t_save::lgHashEndIter, save_img_matrix::lgImgRates, t_grid::lgInsideGrid, t_save::lgNoClobber, t_save::lgPrtOldStyleLogs, t_save::lgPunLstIter, t_save::lgSaveEveryZone, t_rfield::lgSaveOpacityFine, t_save::lgSaveToSeparateFiles, LIMELM, LIMPUN, MAX2, MIN2, Parser::nMatch(), Parser::nMatchErase(), t_save::nsave, t_save::nSaveEveryZone, t_save::punarg, rfield, Energy::Ryd(), save, Energy::set(), t_prt_matrix::setSpecies(), sncatf(), Parser::StandardEnergyUnit(), Parser::StringError(), trimTrailingWhiteSpace(), and save_img_matrix::zone.
Referenced by ParseCommands().

| void SaveFilesInit | ( | void | ) |
initialize save file pointers
References DEBUG_ENTRY, grid, gv, ioMAP, t_save::ioRecom, t_save::ipDRout, t_save::ipDTout, SaveParams::ipPnunit, t_save::ipPoint, t_save::ipPunConv, t_save::ipTraceConvergeBase, t_save::lgDROn, t_save::lgDROn_noclobber, t_save::lgDTOn, t_save::lgDTOn_noclobber, t_grid::lgGrid, t_save::lgioRecom, t_save::lgioRecom_noclobber, t_save::lgNoClobber, t_save::lgPunConv, t_save::lgPunConv_noclobber, t_save::lgPunPoint, t_save::lgPunPoint_noclobber, t_save::lgQHSaveFile_noclobber, t_save::lgRealSave, t_save::lgSaveGrid_noclobber, t_save::lgTraceConvergeBase, t_save::lgTraceConvergeBase_noclobber, LIMPUN, NULL, t_save::params, t_grid::pnunit, GrainVar::QHSaveFile, save, and TotalInsanity().
Referenced by InitCoreload().

|
inline |
References ASSERT, t_save::chSave, t_save::FITStype, grid, t_grid::lgOutputTypeOn, t_save::nsave, NUM_OUTPUT_TYPES, and save.