Cloudy Data Archive|
Cloudy
Spectral Synthesis Code for Astrophysics
|
#include "cddefines.h"#include "taulines.h"#include "h2.h"#include "iso.h"#include "dense.h"#include "prt.h"#include "trace.h"
Functions | |
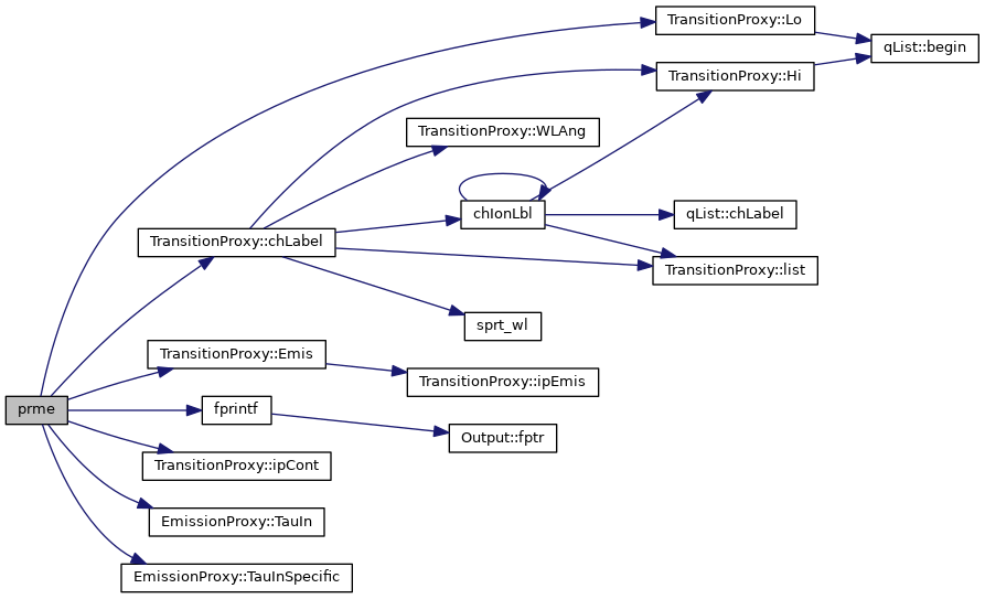
| STATIC void | prme (const bool lgReset, const TransitionProxy &t) |
| STATIC void | prt_header_cols () |
| void | prtmet (void) |
| STATIC void prme | ( | const bool | lgReset, |
| const TransitionProxy & | t | ||
| ) |
References TransitionProxy::chLabel(), t_line_col::col_gap, t_line_col::col_gap_len, DEBUG_ENTRY, TransitionProxy::Emis(), fprintf(), ioQQQ, TransitionProxy::ipCont(), TransitionProxy::Lo(), NCOLMAX, prt, prt_linecol, t_prt::PrtTauFnt, EmissionProxy::TauIn(), and EmissionProxy::TauInSpecific().
Referenced by prtmet().

| STATIC void prt_header_cols | ( | ) |
References t_line_col::col_gap, t_line_col::col_gap_len, fprintf(), ioQQQ, NCOLMAX, and prt_linecol.
Referenced by prtmet().

| void prtmet | ( | void | ) |
prtmet print all line optical depths at end of iteration
References dBaseTrans, DEBUG_ENTRY, dense, diatoms, fprintf(), HFLines, ioQQQ, ipH_LIKE, iso_sp, t_dense::lgElmtOn, t_trace::lgOptcBug, t_prt::lgPrtTau, t_trace::lgTrace, LIMELM, NISO, nSpecies, t_iso_sp::numLevels_local, nWindLine, prme(), prt, prt_header_cols(), TransitionList::size(), TauLine2, trace, and UTALines.
Referenced by PrtAllTau(), and RT_tau_inc().
