Cloudy Data Archive|
Cloudy
Spectral Synthesis Code for Astrophysics
|


Go to the source code of this file.
Classes | |
| struct | t_opac |
Functions | |
| void | OpacityCreateAll (void) |
| void | OpacityAdd1Subshell (long int ipOpac, long int ipLowLim, long int ipUpLim, realnum abundance, char chStat) |
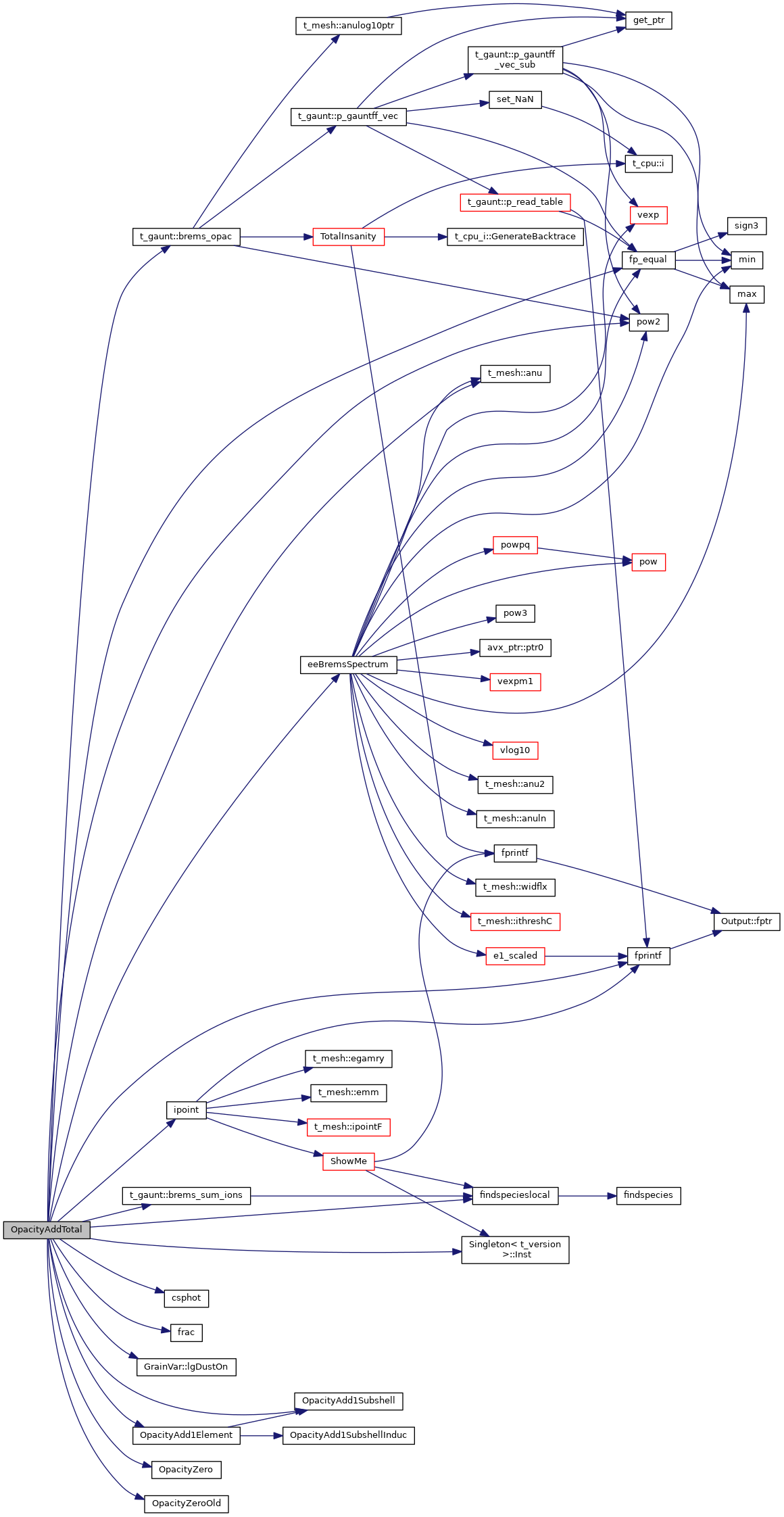
| void | OpacityAddTotal (void) |
| void | OpacityAdd1Element (long int ipZ) |
| void | OpacityZero (void) |
| void | OpacityZeroOld (void) |
| void | OpacityAdd1SubshellInduc (long int ipOpac, long int low, long int ihi, double a, double b, char chStat) |
Variables | |
| bool | lgOpacAllocated |
| t_opac | opac |
routines dealing with creation and evaluration of opacities
| void OpacityAdd1Element | ( | long int | ipZ | ) |
OpacityAdd1Element enter total photo cross section for all subshells of a single element into opacity array
| ipZ | is 0 for H, 1 for He, etc |
References ASSERT, DEBUG_ENTRY, dense, Heavy, t_opac::ipElement, iso_sp, LIMELM, MAX2, t_rfield::nflux, NISO, t_Heavy::nsShells, t_iso_sp::numLevels_local, opac, OpacityAdd1Subshell(), OpacityAdd1SubshellInduc(), rfield, t_iso_sp::st, and t_dense::xIonDense.
Referenced by OpacityAddTotal(), SanityCheckBegin(), and save_opacity().

| void OpacityAdd1Subshell | ( | long int | ipOpac, |
| long int | ipLowLim, | ||
| long int | ipUpLim, | ||
| realnum | abundance, | ||
| char | chStat | ||
| ) |
OpacityAdd1Subshell add opacity due to single species to main opacity array
| ipOpac | ipOpac is opacity index within opac opacity offset for this species |
| ipLowLim | lower freq limit to opacity range on energy mesh |
| ipUpLim | upper limit to opacity range on energy mesh |
| abundance | abundance, we bail if zero |
| chStat | either static 's' or volitile 'v' |
References ASSERT, DEBUG_ENTRY, t_opac::lgRedoStatic, MIN2, t_rfield::nflux, opac, t_opac::opacity_abs, t_opac::OpacStack, t_opac::OpacStatic, and rfield.
Referenced by OpacityAdd1Element(), and OpacityAddTotal().
| void OpacityAdd1SubshellInduc | ( | long int | ipOpac, |
| long int | low, | ||
| long int | ihi, | ||
| double | a, | ||
| double | b, | ||
| char | chStat | ||
| ) |
OpacityAdd1SubshellInduc add opacity of individual species, including stimulated emission
| ipOpac | pointer to opacity offset with stack |
| low | low energy limit to opacity bound |
| ihi | high-energy limit to opacity bound |
| a | the abundance of the species in this level |
| b | the departure coefficient |
| chStat | either 's' for static opacities, or 'v' for volitile |
References ASSERT, t_rfield::ContBoltz, DEBUG_ENTRY, hydro, t_hydro::lgHInducImp, t_rfield::lgInducProcess, t_opac::lgRedoStatic, MAX2, MIN2, t_rfield::nflux, opac, t_opac::opacity_abs, t_opac::OpacStack, t_opac::OpacStatic, and rfield.
Referenced by OpacityAdd1Element(), and save_opacity().
| void OpacityAddTotal | ( | void | ) |
OpacityAddTotal derive total opacity for this position
References t_opac::albedo, t_mesh::anu(), ASSERT, atmdat, atoms, t_gaunt::brems_opac(), t_gaunt::brems_sum_ions(), ca, cdEXIT, t_rfield::ContBoltz, conv, csphot(), DEBUG_ENTRY, molezone::den, t_brems_den::den_Hep, t_brems_den::den_Hepp, t_brems_den::den_Hm, t_brems_den::den_Hp, t_brems_den::den_ion, dense, diatoms, GrainVar::dstab, GrainVar::dstsc, t_dense::eden, t_rfield::eeBremsDif, eeBremsSpectrum(), t_opac::eeFreeFreeOpacity, t_opac::eeFreeFreeTemp, t_atmdat::EIonPot, EXIT_FAILURE, t_iso_sp::fb, findspecieslocal(), fixit, fp_equal(), fprintf(), frac(), t_opac::FreeFreeOpacity, t_dense::gas_phase, gv, h2, t_hmi::H2_total, t_hmi::h2plus_exc_frac, hmi, t_hmi::hmidep, hydro, t_opac::ica2ex, t_opac::ica2op, t_opac::ih2pnt, t_opac::ih2pnt_ex, t_opac::ih2pof, t_opac::ih2pof_ex, t_opac::in1, Singleton< t_gaunt >::Inst(), ionbal, t_opac::iopcom, t_opac::ioppr, ioQQQ, diatomics::ip_photo_opac_offset, diatomics::ip_photo_opac_thresh, t_opac::ipBrems, ipCARBON, t_ionbal::ipCompRecoil, ipH1s, ipH2p, ipH2s, ipH3d, ipH3p, ipH3s, ipH4d, ipH4f, ipH4p, ipH4s, ipH_LIKE, ipHe1s1S, ipHE_LIKE, ipHELIUM, t_hmi::iphmin, t_opac::iphmop, ipHYDROGEN, ipMAGNESIUM, t_opac::ipmgex, ipNITROGEN, t_opac::ipo1exc, t_opac::ipo3exc, t_opac::ipo3exc3, ipoint(), t_opac::ipOpMgEx, ipOXYGEN, t_opac::ippr, t_opac::ipRayScat, isnan, iso_sp, GrainVar::lgDustOn(), t_dense::lgElmtOn, t_conv::lgSearch, t_mole_global::lgStancil, t_trace::lgTrace, LIMELM, MAX2, MIN2, mole_global, t_ionbal::nCompRecoilElec, t_rfield::nflux, t_rfield::nflux_with_check, NISO, t_conv::nPres2Ioniz, t_iso_sp::numLevels_local, nzone, opac, t_opac::opacity_abs, t_opac::opacity_sct, OpacityAdd1Element(), OpacityAdd1Subshell(), OpacityZero(), OpacityZeroOld(), t_opac::OpacStack, t_opac::OpacStatic, t_rfield::otscon, t_rfield::otslin, oxy, t_atoms::p2nit, phycon, t_oxy::poiexc, t_oxy::poiii2, t_oxy::poiii3, t_ca::popca2ex, t_atoms::popMg2, pow2(), rfield, SMALLFLOAT, t_phycon::sqrte, t_iso_sp::st, t_opac::stimax, t_phycon::te, trace, and t_dense::xIonDense.
Referenced by ConvBase().

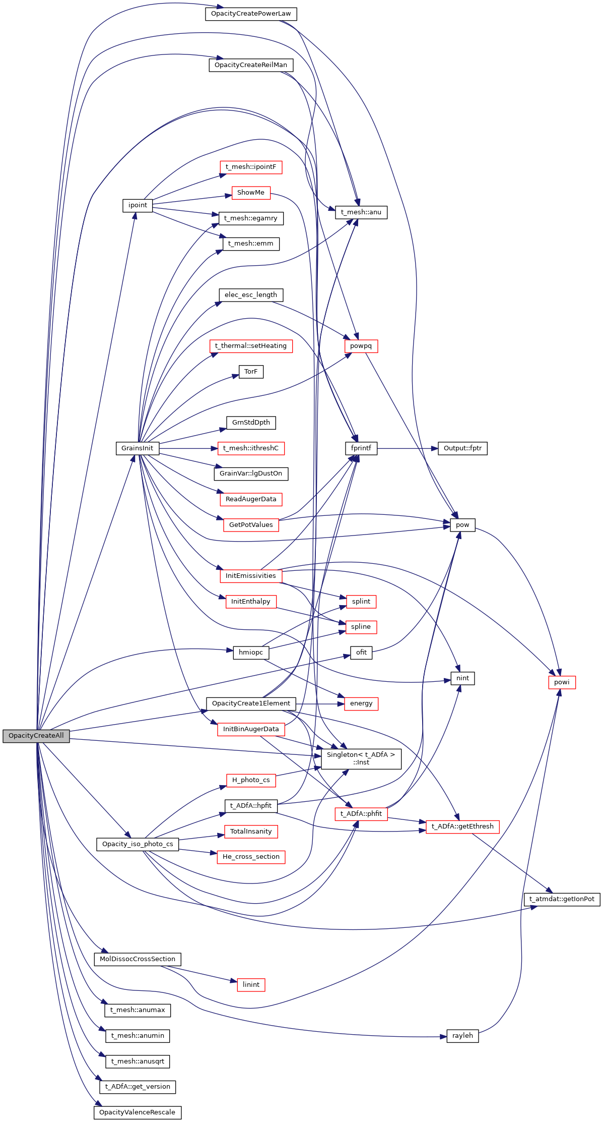
| void OpacityCreateAll | ( | void | ) |
OpacityCreateAll compute initial set of opacities for all species
References t_mesh::anu(), t_mesh::anumax(), t_mesh::anumin(), t_mesh::anusqrt(), ASSERT, atmdat, cdEXIT, DEBUG_ENTRY, dense, diatoms, t_atmdat::EIonPot, EXIT_FAILURE, t_iso_sp::fb, fixit, fprintf(), t_ADfA::get_version(), GrainsInit(), t_iso_sp::HighestLevelOpacStack, hmi, hmiopc(), t_oxy::i2d, t_opac::ica2ex, t_opac::ica2op, t_opac::ih2pnt, t_opac::ih2pnt_ex, t_opac::ih2pof, t_opac::ih2pof_ex, t_opac::in1, Singleton< t_ADfA >::Inst(), t_opac::iopcom, t_opac::iophe1, t_opac::iopo2d, t_opac::ioppr, ioQQQ, t_opac::ipBrems, t_opac::ipCKshell, t_opac::ipElement, ipH1s, ipH_LIKE, ipHE_LIKE, ipHELIUM, t_hmi::iphmin, t_opac::iphmop, t_opac::iphmra, ipHYDROGEN, t_opac::ipmgex, t_opac::ipo1exc, t_opac::ipo3exc, t_opac::ipo3exc3, ipoint(), t_opac::ipOpMgEx, ipOXYGEN, ipPOTASSIUM, t_opac::ippr, t_opac::ipRayScat, iso_sp, t_opac::lgCompileOpac, t_dense::lgElmtOn, lgOpacAllocated, t_mole_global::lgStancil, t_trace::lgTrace, LIMELM, MIN2, MolDissocCrossSection(), mole_global, ndimOpacityStack, t_rfield::nflux, t_rfield::nflux_with_check, t_opac::nOpacTot, t_iso_sp::numLevels_max, ofit(), opac, t_opac::opacity_abs, Opacity_iso_photo_cs(), OpacityCreate1Element(), OpacityCreatePowerLaw(), OpacityCreateReilMan(), OpacityValenceRescale(), t_opac::OpacStack, oxy, t_ADfA::phfit(), PHFIT96, POW2, POW3, powpq(), rayleh(), rfield, and trace.
Referenced by cloudy(), and ParseCompile().

| void OpacityZero | ( | void | ) |
OpacityZero - called by OpacityAddTotal to zero opacity array after saving it into oldopac
References DEBUG_ENTRY, t_opac::lgRedoStatic, t_rfield::nflux_with_check, t_opac::OldOpacSave, opac, t_opac::opacity_abs, t_opac::opacity_sct, t_opac::OpacStatic, and rfield.
Referenced by OpacityAddTotal(), SanityCheckBegin(), and save_opacity().
| void OpacityZeroOld | ( | void | ) |
OpacityZeroOld - only set old opac to current value during search phase
References DEBUG_ENTRY, t_rfield::nflux_with_check, t_opac::OldOpacSave, opac, t_opac::opacity_abs, and rfield.
Referenced by OpacityAddTotal().
| bool lgOpacAllocated |
set true when allocated, init to false
Referenced by OpacityCreateAll(), and tauff().
| t_opac opac |
Referenced by t_gaunt::brems_opac(), cdSPEC2(), ConserveEnergy(), ContCreateMesh(), ContCreatePointers(), ContRate(), ContSetIntensity(), ConvBase(), CoolEvaluate(), csphot(), DumpLine(), emergent_line(), GammaBn(), GammaK(), GammaPrt(), GammaPrtRate(), GammaPrtShells(), t_rfield::getCoarseTransCoef(), GetHlikeCollisionStrength(), GrainRateDr(), highen(), diatomics::init(), InitDefaultsPreparse(), ion_photo(), ipShells(), iso_cascade(), iso_collide(), iso_get_collision_strength(), iso_level(), iso_photo(), iso_rad_rec_cooling_discrete(), iso_radiative_recomb(), iter_end_check(), IterEnd(), IterRestart(), IterStart(), LimitSh(), lines_continuum(), lines_setup(), mole_h_reactions(), OpacityAdd1Element(), OpacityAdd1Subshell(), OpacityAdd1SubshellInduc(), OpacityAddTotal(), OpacityCreate1Element(), OpacityCreateAll(), OpacityCreatePowerLaw(), OpacityCreateReilMan(), OpacityValenceRescale(), OpacityZero(), OpacityZeroOld(), outline_base_bin(), t_gaunt::p_setup_brems(), ParseCaseB(), ParseCommands(), ParseCompile(), ParseDont(), ParseSet(), ParseSphere(), ParseTauMin(), pnegopc(), PresTotCurrent(), PrtAllTau(), PrtComment(), PrtFinal(), PrtZone(), radius_first(), radius_increment(), radius_next(), rfield_opac_alloc(), rfield_opac_zero(), RT_continuum(), RT_DestProb(), RT_diffuse(), RT_iso_integrate_RRC(), RT_line_all_escape(), RT_line_electron_scatter(), RT_line_one_tau_reset(), RT_line_pumping(), RT_LineWidth(), RT_OTS(), RT_OTS_AddCont(), RT_OTS_AddLine(), RT_OTS_PrtRate(), RT_OTS_Update(), RT_recom_effic(), RT_tau_inc(), RT_tau_init(), RT_tau_reset(), RTesc_lya(), RTesc_lya_1side(), SanityCheckBegin(), Save_Line_RT(), save_opacity(), SaveDo(), SaveResults(), SaveSpecial(), tauff(), TauZero(), t_mesh::ValidateEdges(), ZoneEnd(), and ZoneStart().